手机访问:wap.265xx.com53、真正沉下心来备战的同学,每天脑子里什么都没有,只有吃饭、睡觉和学习,生活单
接下来你将看到一篇考研数一142高分秘籍,千万不要划走?
全文 3.5万字,包括老师推荐、辅导书推荐、习题推荐、复习误区、复习高分计划等等,保证让你彻底掌握考研数学拿高分的关键!只要你认真读完,23考研数学看着一片就完全足够了!
考研数学无疑是考研各个科目中最难、最重要、最拉分的一门科目,满分150分的考卷,高分140+的不在少数,低分90分不到的也比比皆是。
很多人勤勤恳恳花费了一整年时间复习考研数学,最后分数惨不忍睹,可能也就60、70分,然后对我说考研数学是需要天赋的,我天生没有数学的基因,可是事实真的是这样吗?或许考到140分真的是需要天赋的,但是考研数学考到110+,甚至是130+并不需要天分,只需要你脚踏实地复习、掌握正确的复习技巧和复习方法。很多人看似花了大把时间复习考研数学,实际上大部分时间都浪费在刷题的无用功上了,根本就没有什么进步,连基本的概念都没有理解清楚,更别说运用了。同一类型的题目,刷题时候会做一道题,稍微变换一下题目要求,就无从下手了。
为了给大家更为客观、公正、清晰的参考,我根据自身的经验,同时咨询了很多已经上岸的数学145+、140+、135+的学弟学妹,然后花了周末两天的时间写了这篇回答。
和高考不一样,考研数学不仅难度有了很大的提升,内容也是多了几倍不止,如果仅仅靠自己蒙头学习,效率会十分低下,考研数学绝对是考研最拉分的一门科目,不管你的基础好不好,23考研的数学网课都必须系统地听一听。但是现在网上名师那么多,到底应该跟哪个老师呢?这个问题真的是仁者见仁、智者见智,学长我全程跟了几个老师,包括张宇、李永乐、汤家凤,最后成绩考的还不错。实际上,跟着老师学习是最基本的要求,最后还是要靠自己的总结和刷题,在实战中不断进步。
我把汤家凤、张宇、李永乐等这些老师的网课系统学了一遍,高数跟着张宇和汤家凤,线性代数跟着李永乐,概率论跟着王式安,跟着视频系统过了2遍后,再去啃辅导书的时候,轻松了太多,有了之前积累的基础,复习效率提高了太多。但是每个老师讲课的风格、适合的人群都是不一样的,并且各个老师擅长的领域不一样,故选择一个合适的老师是至关重要的。跟对了老师,你会觉得听网课很有用,复习效率特别高,最后数学分数也不会差。
为了给大家更为客观、公正、清晰的参考,我根据自身的经验,同时咨询了很多已经上岸的数学145+、140+、135+的学弟学妹,然后花了周末两天的时间写了这篇回答,保证看完这篇回答,让你明白自己在哪个阶段适合看哪个老师的网课,记得双击屏幕给学长爱心哟~~
首先说明,考研数学名师那么多,张宇、汤家凤、武忠祥、杨超、李林、王式安、等等,每一个老师都是业界的代表,都积累了几十年考研数学的授课经验,拥有着自己独特的授课方法和技巧。只要大家认真学,认真做笔记,认真做题、反思和思考,不断总结,不论跟着哪一位老师,最后肯定是能考到自己满意的分数的,就算失误,低于120也不太可能。
比如,有的同学听张宇的名气很大,看着其他人跟着张宇,他也一样。但是其他同学是稳扎稳打,基础视频看了几遍,不断记笔记和总结,在刷题中反思,打牢基础之后又开始看强化视频,然后把辅导书来来回回刷了2-3遍,每一道题和一个定理都搞得清清楚楚,这类同学做到了有效刷题和学习。
但是有的人草草看了张宇的视频,也从头到尾把视频看了一遍,加上张宇视频比较有趣,像看电视剧一样,每天看几小时,越看越爽,根本停不下来,最后是感觉都听懂了,看懂了,自己都会了,做题的时候懵懵懂懂,效率低下。
后面题目也刷了几千道,都是纯粹是低效率,刷题机器,没有思考,一道题错了就简单的认为是自己粗心,实则是定理理解不够深入,题目不够熟练。平时真题模拟,也能模拟个130+分,最后上了考场,遇到了很多没见过的题目,原理没搞清,做题不熟练,考的一败涂地。成绩出来之后,逢人便说没发挥好,不应该跟张宇,只不过是在为自己的失败找借口罢了。
考研了,我们都是成年人了,要学会有自己的判断力。一个老师课讲的好不好,不要听其他人怎么说,你自己去听几节课,再和其他老师对比一下,高下立见。再者,每个人的喜好不同,其他人不喜欢的,不代表不适合你,只要百分之90以上的学生觉得这个老师还不错,就说明这个老师的方法还是可行的。
考研注定是一场只能依靠你自己才能取得最后胜利的战役,从如何择校、如何制定全程的复习规划、如何获取重要的备考资料和信息,再到如何找到能够一次上岸的高效备考方法。毫无疑问,整个过程都是环环相扣、互相联系和不可分割的。靠运气上岸的是极少数,唯有凭借你自己的努力,加上找到合适的方法,才能最有把握地通过考研初试和复试的考核。
你在知乎上寻找备考经验、备考资料的同时,你可曾知道知乎知学堂教育官方也推出了免费的【23考研小白偷跑计划】?
这份免费的资料能帮你什么?除了你们经常听到的“选择大于努力”这句话背后的择校数据包——23考研报考院校核心资料包,为你择校提供强有力的数据支撑,不会因选择错误而导致竹篮打水一场空;它还可以帮你制定23考研英语、政治等全年复习规划方案,让你巧妙避开考研备考过程中的雷区;23考研英语语法必考点思维导图系统总结;23考研英语5500核心词汇系统总结;23考研数学公式系统总结大全;以及23考研政治全年核心的、最难记忆的重大会议线系统总结等等。
更为关键的是,【23考研小白偷跑计划】还有一个强大的社群功能,在这里,你不仅能够邂逅全国各地和你一起为考研默默奋斗的小伙伴们,互相分享考研学习经验,互相监督打卡,你还能遇见已经上岸的师兄师姐,为你答疑解惑和提供最直接的考研经验。
好啦,学长已经把机会给你们啦,剩下的就靠你们自己的选择和努力了。在考研的这条漫长道路上,虽然信息、资料获取和交流至关重要,但也千万不要忘记自身的努力,只有找对方法、努力坚持到最后,上岸的把握才会更大!
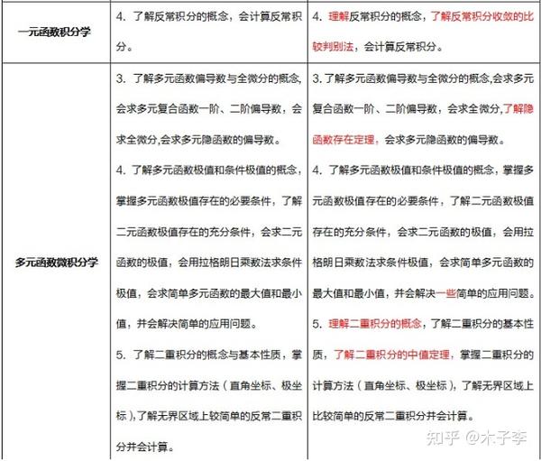
考研大纲里划定了研究生考试的考试范围、考试要求、考试形式以及试卷结构,对考生备考至关重要!在往年数学大纲都是十分稳定的,但是2021年数学大纲有较大调整,其变化程度为近几年较多的一次,具体情况如下:
数学一:高数56%+现代22%+概率论22%调整为高数60%+现代20%+概率论20%;数学二:高数78%+现代22%调整为高数80%+现代20%;数学三:高数56%+现代22%+概率论22%调整为高数60%+现代20%+概率论20%。
数学总体题量由之前的23道题目变为了22道题目,其中选择题增加为10道,每道题分值为5分,填空题题目数量没变,但是每道题分值增加为5分,解答题总分值降到70分,题目数量也降低到6道。
2.1数学一考点分析
数学一主要是增加了反常积分敛散性的比较判别法、无穷级数增加积分判别法,然后一些内容由原来的了解、会用改为了理解和掌握,要求有了一定的提高。
2.2 数学二考点分析
数学二整体改动较大,对多远函数微积分、常微分方程、矩阵的特征值和以及二次型等内容有了更高的要求,22考研考数二的同学需要着重重视
2.3 数学三考点分析


总之,整体试卷分值的改变,势必会对22考研数学有较大的影响主要体现在以下几个方面:结果的重要性越发重要,客观题错了就直接没分了;试题题量变少,分值升高,考查的综合性也会提高;总体难度有所提升。
3.1 夯实基础
因为数学变化比较大,大家需要增强好自己的基础,在平时做题中,不能只是认为自己懂了,而是一定要自己算一遍。否则错一点点,整个5分就没了,太可惜了。
基础不牢,地动山摇,任何学科都需要牢固的基础作为前提,这一点在考研数学中体现的尤为明显。对于同一类型的数学题,假如做10道,结果正确率只有50%,有时可以做对,有时却做不对,为什么?这是因为前期基础不牢固,没有对这部分内容真正理解和掌握,拔苗助长、一味求快最终结果会很惨!难道考研数学最后的那张卷子,你要靠50%的运气去应对吗?
3.2 提高计算能力
提高计算能力,强化客观题得分准确率,同时要重视过去考过的试题,考研数学题目重复出现的概率依然很大。
3.3 提高做题速度
提高做题速度,多模拟,以应对题量加大导致的时间问题。
张宇是博士毕业,人称宇哥,从事高数教学和考研辅导十年左右,算是比较年轻的考研数学界的代表性人物。宇哥在广大考研学子的印象里面就是在故事和段子中中帮你数学学了,十分幽默,教学方法很新颖。值得一说的是,他还把在全国核心期刊发表论文多篇,其中一篇入选“2007年全球可持续发展大会”。
和汤家凤枯燥、严肃、一板一眼的教学方式不一样,张宇的教学十分有趣,善于将笑话和讲故事,听他的课十分有意思,一点都不会感到无聊,会极大地激发你学习数学、听他的网课的热情,这也是近年来考研数学界很少有人能够做到的一点。总之,听张宇老师的课就是一个字:爽、过瘾!
重视基础概念,讲究追根溯源,善于将抽象问题形象化,复杂问题简单化。张宇对基础概念和定理讲解的十分透彻,主张通过概念的挖掘来,让学生明白定理的来龙去脉和应用场景,知道这个定理是怎么来的、如何应用的。学生听完和练习之后往往会有一种茅塞顿开、原来如此的感觉,总之听完就是感觉很爽!并且在讲完基础概念之后,会马上辅助讲解经典的一个例题,加深学生理解和应用,让学生融会贯通。
汤家凤老师的优点正好是张宇老师的缺点,张宇老师虽然对概念的讲解十分深入,但是课堂上面的题量练习太少且对相关的题型没有一个全面的总结,导致太多像我一样基础一般的学生听完之后很爽,但是做题还是一脸懵逼,看到题目不知道如何下手。按照哲学的理论,所有的理论都来源于实践,张宇老师虽然重视理论的讲解,但是没有一定的基础就去深究理论往往会适得其反,看似学到了很多,实则如海市蜃楼一般一触即破虚无缥缈。实际上,实践太少,理论懂得再多也无济于事。
适合数学基础比较好的学生,有了一定的基础,再来听宇哥的视频,将概念的来龙去脉弄透彻了,对题目的深入理解很有好处。正所谓万变不离其宗,你真正搞清楚了来龙去脉,到时候再怎么变化,你也能够想到解题的方法,这是数学取得高分的关键,特别是在数学出题特别难的年份。
汤老师是南大数学科班博士,现在是南工大的数学系教授,他的数学水平和教学能力毋庸置疑,其连续20年从事考研数学教学和命题研究工作,连续十多年担任研究生入学数学考试阅卷组成员,资历十足,经验丰富,是考研数学界的一面扛把子。
汤家凤老师的授课思路清晰明彻,像高中数学老师一样的板书式教学。他最大的特点是对数学的各门课的讲授有独创的方法和见解,化抽象为通俗易懂,使枯燥的公式变得容易记忆,听他的课,会让你觉得数学是如此简单,同时他对考试的重点及难点把握很到位,知道每年的复习重点和变化在哪里。
汤家凤老师十分重视基础,他的观点是数学基础是解一切数学题目的前提条件,基础不牢、地动山摇。不管是基础班还是强化班,都会涉及很多经典、基础的题型。在所有的基础阶段教学视频里面,汤家凤是最务实和踏实的一个老师。其他老师在基础阶段只是做一个简单的铺垫和基础概念讲解,学生往往听得一知半解就完事了,很多地方都没有搞懂,题目也还不会做。但是汤家凤老师不会这样,他会把数一、数二、数三的所有知识点都熟悉一遍,而且课堂上会给出大量的例题,带着你一起练习,让你在实战中理解概念、定理和积累经验。跟着汤家凤,数学基础想打不牢固都难。
虽然汤家凤老师十分重视基础,也会带着大家疯狂练习和刷题,但是他对概念的讲解没有张宇那么深入,他的特点是可以极大地提高学生的解题能力和应试能力,让你掌握了解题的方法和技巧,也通过习题做会了题目,虽然可能你对相关的概念还是没有那么理解。这种风格的优点就是可以让学生在数学出题难度一般的年份拿到140+的高分。缺点也很明显,学生没有完全概念、定理的来龙去脉,纯粹的应试学习,如果数学出题风格骤变或者难度很大,会打的学生措手不及。
还有一个缺点就是汤老师讲课比较枯燥,可能会让学生听得不那么带劲,有点无聊想打瞌睡。但是话说回来了,考研本身就是一场没有硝烟的、枯燥乏味的备考过程,这点寂寞都耐不住,还谈什么考上名校呢。
适合刚开始准备的所有考生。数学基础尤为重要,只有打好基础,后面才有冲击高分的资格。一些同学基础都没打好,一些基础的题目貌似是会了,但是一做就错,然后自己安慰自己说是粗心,但真的是粗心吗?不是,是你还没有真正掌握这种题型并且练习不够,不够熟练而已。你想想,你1+1=2、2*8=16、6*9=54,你会算错吗?不会,是因为你已经十分熟练了,有了不可撼动的基础。
因此,教材过完一遍之后,强烈建议大家基础阶段把汤家凤老师的高数视频系统学习一遍,过完一遍,辅助以一定的习题,你的基础会有一个质的变化。
李永乐是考研数学线性代数辅导专家, 是清华大学数学系的教授,北京高教学会数学研究会副理事长,背景相当牛掰。人称“线代王”,曾任全国北京地区数学阅卷组组长。多次参加考研数学大纲修订和全国性数学考试命题工作,并受到教育部领导的接待。李永乐老师编著多部考研数学参考书籍,在考生中享有极高的声誉,连年脱销。李老师对出题形式、考试重点了如指掌,解题思路极其灵活,辅导针对性极强,在学生中深受好评。
李永乐老师毫无疑问是数学界的泰斗,特别是线性代数部分,至今无人企及。但是讲课风格稍微沉闷了一些,感觉可能是讲了好几十年,感觉是讲课的机器了,毫无波澜,且和学生互动很少。
李永乐老师具有几十年的授课经验,且多次担任数学命题工作,对考研知识点的总结和把握很到位。特别是线性代数部分,不管你的基础怎么样,你听完课之后都会十分踏实,有一种举重若轻的感觉,会学到很多实用的东西。李永乐老师讲课是按照他的《李永乐线性代数讲义》授课的,所以最好是能够入手一份,听起来更方便。
李永乐老师的缺点就是基础课程太基础了,完全是零基础教学线性代数,对于有一定基础的同学来说稍稍有些浪费时间。而且讲课比较啰嗦,可能是年龄大了或者是习惯问题,他每将一句话,就会带着“呃”的声音,听起来有点难受。
适合所有想提高线性代数的同学,如果你想系统学习线性代数,在最少的时间掌握现代的全部知识点,建议跟着李老师。自己看了一遍教材中之后,可以直接跟着李永乐老师的强化视频,看上2遍且做好笔记,辅助一定的习题,考研线性代数完全不是问题!
武忠祥老师毕业于西安交通大学,是西安交通大学数学教授。长期从事高等数学的研究和教学工作,曾参与编写高教社教材《工科数学分析基础》《》。武忠祥老师从事高等数学教学和考研辅导23年,多次参加考研数学大纲修订及全国性数学考试命题工作。
武忠祥最擅长的就是同一题型的归类和解题技巧的总结,他的课程不会拘泥于某一个章节,比如虽然是在讲极限,但是却把整个高数前后和极限相关的知识点融合在一起,然后给你将求极限的所有方法整的明明白白,形成一个很好的知识体系,让你茅塞顿开。如果听他的课程一定要听强化课,全程没有废话,将每一个考点给你讲透、讲烂,听完之后对各种题型的解题方法都明明白白,让你知道如何用最快的方法求出最准确的答案。
武忠祥老师的缺点就是21年好像没有基础班,如果直接听他的强化班可能会难以接受,信息量太大。不知道22年现在有没有更新,更新了小伙伴踢我一下哈。
适合有一定数学基础的同学,基础巩固了后,如果想提高和总结解题技巧的话,很建议来听一听武忠祥老师的课程。
王式安老师也是考研数学界的泰斗,毕业于复旦大学数学系,后来任教于,一直担任北理工研究生院院长、应用数学系系主任、教授,和著名的老师是同事,水平是毋庸置疑的。王式安老师考研命题经验十分丰富,曾经连续15年(187年-2001年)担任研究生入学考试数学科目的命题组组长。
王式安老师最出名的是他的概率论与数理统计,其授课重点突出、针对性极强,对命题把握也十分准确。同时他的讲课也挺风趣的,深入浅出,很容易懂,让大家心悦诚服。
考研三大块,高等数学、线性代数和概率论,太多的考生对概率论是深恶痛绝,因为这部分内容比较难理解,很多公式都是死记硬背,导致复习效果不好。因此,概率论不好的同学,跟着王老师,一定会带着你学的明明白白,在这一块拿到最多的分,成为你的铠甲而非软肋!
很多人都只知道张宇,不知道杨超,其实杨超也是考研数学界很厉害的一位老师,其原来是张宇团队的成员,和张宇一起编著了著名的《高等数学十八讲》。杨超是清华大学硕士毕业,加利福利亚州立大学博士后,其从事考研数学教学多年,将哲学逻辑与数学逻辑相结合,研制独家解题思路、独创,提出基础阶段反复训练“三大计算”的复习理念。
和其他考研名师相比,杨超比较年轻,但其讲课十分幽默风趣,课程是全是干货,没有一点废话。课程上的例题都很新颖,讲课速度适中,而且知识结构十分清晰,听起来一目了然,明明白白,让人十分舒服。
杨超老师独创了口算公式,并且提出基础阶段反复训练“三大计算”的复习理念,其十分强调基础阶段的计算能力,这是考研数学取得高分的最基本的地方。如果你的计算能力一般,很多会做的题目老是算错,不妨跟着杨超老师学一学,一定会受益匪浅!
李林老师原毕业于北京师范大学的数学系,在数学系任教,连续10多年参与了考研数学的命题工作,也算是考研数学界的元老级人物了,经验和水平都相当不错。
李林老师的讲课十分细致,循循善诱,一点一点告诉你这道题会考哪些地方?又会在哪些地方挖坑?同时一般人的解题误区在哪里?而不是像某些老师一样,只是对着真题而讲真题。李林老师押题也是堪称一绝,连续两年押中大题而家喻户晓。
基础阶段的话,除了汤神之外,李林老师也是不错的选择。此外,冲刺阶段,李林老师的押题卷人手一份啊,哈哈哈哈。
高昆轮老师上课废话很少,干货多,有实力,还长得帅哈哈哈。对了,他之前也是张宇考研数学团队新生派骨干教师,张宇36讲系列的主要编委成员,对考研数学命题风格研究透彻。
授课幽默风趣,颠覆了传统数学教学过程中枯燥无味的堂风,善于归纳总结重点模型,化难为易,效果明显,尤其对历年真题有着独特新颖、灵活多变的透析。
高老师特别注重题型的归类,将不同的题型设立不同的专题来讲,极大地弥补了很多同学题型少见的缺陷。适合基础较弱、知识体系不足、刚入门不久的考研同学复习。
余丙森老师是文都考研数学辅导老师,也是前合工大超越五套卷的命题人,其在十余个城市主讲考研数学十几年,深受学员好评,善于用通俗易懂的语言诠释数学概念和方法。
和王式安一样,余丙森老师也是主讲概率论,其课程很细,将考点罗列和讲解的很清楚,讲课也十分有意思,和考点结合的十分好。
余丙森老师的课适合概率论基础不好的同学,其课程上会把概率论的题型分的十分细致,让学生在听课过程中根据自身能力去学习、理解、总结和反思。
方浩老师也是最近几年才出现在大家视野里面的新生代老师,是北京大学的博士,信息数学青年专家,《数学蓝皮书系列教材》主编。方浩老师的学术水平十分高,长期从事离散数学,信息论与编码等领域前沿研究,前前后后发表了大大小小40多篇的SCI/EI文章,高等数学和概率论方面经验丰富。
方浩老师实力很强劲,讲课集干货和幽默于一体,讲课思路十分清晰,经常会将一些自己悟出来的别具一格的新方法,虽然书本上没有,但是在考试中却很实用,尤其是在高数和概率论方面。比如高等数学中的微分算子法,级数求和概率论中的卷积公式等等。
方浩老师的课程适合基础好的同学,在学的不错的情况下,可以多学一些不同的解题方法,扩宽数学的解题思路,对于冲刺高分和攻克难题十分有效。
考研名师这么多,每一个老师的方法都是值得你学很久的,但是每个老师的授课风格,优缺点和适合的人群不一样,我们不能一味地跟着一个老师,要学会扬长避短,学习这些老师的长处。总结起来:高数基础阶段建议跟着汤家凤/武忠祥,强化阶段跟着张宇/杨超,现代全程跟着李永乐,概率论基础跟着方浩/余炳森,强化跟着王式安。选好了老师,接下来就完全是靠自己了,踏踏实实跟着课程,把课程和课后习题吃透,把辅导书上面的定理和例题吃透,一步一步来,多总结,多刷题,多反思,多模拟,往前冲就是了!
在数学复习过程中,看名师视频和学习解题技巧是贯穿始终的,在复习过程中,我们也会经常遇到很多题目不会做、想了半天却依然没有思路,但身边却没有可以帮忙解答的人,学长当时也是很苦恼。好在加入了知乎知学堂的官方训练营,里面有很多已经上岸的高分学长学姐,还有专业的数学老师,随时在群里给我们答疑解惑,给了我很大的帮助。前段时间了解到,现在这个课程是限时免费的,我先把链接放在下面,有需要的小伙伴们,可以趁着训练营的群还没加满,让班班拉你入群。免费白嫖的福利,大家可别错过这个免费的好机会了~
已经经过十几年的改版了,很经典。之前是一本,现在分成了基础篇和综合提高篇两本,基础篇就是相当于教材一样,是所有知识点的浓缩,适合基础第一轮复习。不过第一轮复习一般把三本教材过一遍就可以了,可以直接上手综合提高篇。这本复习全书是至少要看2遍的,否则上面的经典题目根本吃不透,有精力的同学也可以三刷。
每年的内容改版比较少,很多题目虽然经典,但是题目也过于老旧,很多题目直接摘录于真题,没有自己的创新
适合给基础较差的小白适用,从头开始,循序渐进拔高复习,是打好基础的不二法宝,对于目标是120+的同学足够了。
相对于红版的李永乐、的复习全书,我更加推荐这一本,因为这一本的知识点更全,例题和习题也更经典、更难,解题思路和方法更清晰明了一点。这本书将考研期间的高等数学、线性代数、概率论三本的所有知识点和考研考点包含在内了,简直是考研数学复习的宝典,把这本书肯透了,只要把上面的例题都搞懂做会,数学135+是完全没问题的。
这本书的难度很大,且题目特别多,一些题目思考很难找,对于刚复习的同学打击会很大。
这本书的题型较为新颖,且覆盖面特别广,每个题型的归类和具体解题方法总结的很全面,适合冲击高分的同学。对于目标是135+的同学,强烈建议入手。
张宇的高数18讲在考研界也是赫赫有名,这本书的很多解题思路和解题方法都很新颖,很能开阔眼界,对于数学冲击高分还是有帮助的。另外说一句,张宇的概率论9讲和线性代数9讲很一般,上面的解题方法很绕,讲解也一般,不建议入手。
相对于复习全书,这本书略有逊色。原因是一方面此书的题型不全,很多地方没有完全覆盖到;另一方面是上面的题目不够经典,有的题目略偏。适合基础很好的同学,可以举一反三,那么张宇的18讲还是挺适合的;这本书也适合作为工具书,和复习全书互补。
汤家凤老师是很重视基础的,从他编写的高数辅导讲义的厚度就能看出来,超级厚的一本书,知识点很全,把考研高数的所有知识都囊括在内了。系统复习2遍,数学基础会打的很牢固。
书本太厚,知识点太面面俱到,需要耗费大量精力。考研准备时间有限,这么多内容复习一遍需要耗费大量时间,一轮复习肯定很多知识点吃不透,但是根本不可能再花第二轮时间复习如此厚的参考书,意义不大。
适合作为工具书使用,如果复习到了哪个生僻的知识点,又找不到相应的内容,这本讲义可以明明白白告诉你。
关于大二、大三如何准备考研,我将以往的经验做了系统的梳理,准备了史上最全的文章,细致总结了学长的择校、搜集资料经验,以及如何通过9个月备考取得总分408、政英160、数学142的好成绩的,一共4万字,23、24考研的同学赶紧点赞+收藏了!!!
2024考研现在可以开始备考了吗?现在应该准备什么、如何备考?24考研如何择校、选专业、找网课、找资料?新手小白考研如何规划和备考复习? (400+学长的6万字攻略)

众所周知,李永乐的《线性代数讲义》是考研届现代复习的法宝,几乎人手一份。这份《线性代数讲义》凝练了李永乐多年的出题和几十年的授课经验,上面的题型十分全面且方法精炼至极,对于不需要耗费太多时间复习的线性代数来说,最适合不过了。
这本书没有缺点,哈哈哈哈!
李永乐的现代讲义适合所有人,对于现代想得满分的同学,强烈推荐!
基础阶段肯定是要有配套的习题的,不管是张宇的1000题,还是李永乐660,亦或是考研复习全书,都是最经典的习题参考书。但是贪多嚼不难,习题集一本就够了。
汤家凤的1800题十分经典,是考研同学用的最多的一本习题集之一。汤家凤讲课的很多例题都是1800上面的,而且经常会用到里面的题目,如果跟着汤家凤老师学习的话,习题1800建议可以买一份。1800题的最大优点是很基础,上面的题型都中规中矩,主要是打基础用,没有特别难,特别适合基础阶段的练习。
习题缺点也很明显,就是题目真的太多了,根本做不完,比1000题和660的题目多出太多。如果把1800题做完,估计也得好几个月的时间。最重要的是是同一类型的题目会反复出现,可能是为了加强记忆和练习。还有一个小瑕疵是他的题目解题思路讲的不是很清晰,虽然他的视频讲的深入浅出,但是书不是这样啊。
如果听了汤家凤的视频,建议入手一份1800,不过不用完全做完,只做基础篇即可,提高篇大可不必。虽然汤家凤的题目特别多且有很多重复的习题,但是有一个好处就是让你反复记忆,对于知识点记不住、容易忘记的同学很友好,经过4、5轮习题下来,怎么着也滚瓜烂熟了。
和汤家凤的重基础不一样,张宇的1000题是用来拔高的,里面的题目整体偏难。学长我曾经就做1000题受到了很大的打击,本来数学基础就比其他人差,然后听完宇哥的强化课,做完复习全书又去做1000题,受到了1万点暴击伤害。虽然习题偏难,但是很锻炼发散思维,同时一些题目的计算量也很大,也能很好地锻炼计算能力。
习题难不是重点,关键是有一些题目很偏,感觉下辈子也考不到,而且一些题目明显是为了为难你而为难你,没有任何的参考价值。思考了半天也毫无思路,看完答案产生竟然还可以这样的想法,或者就是看半天答案还看不懂。据说,1000题里面的很多题目是来源于数学竟然,太打击人了。
张宇的1000题适合基础很好的人,如果你的目标不是冲刺140+、130+,那完全没有必要死磕1000题,不如做一些基础一些、正常一些的题目。但是如果你的目标是冲刺名校,数学必须考135+,那发散思维和计算能力的锻炼还是很有必要的,可以帮助你很好地应对数学出题偏、难、怪的现象。
李永乐的660题也十分经典,上面全部是选择题和填空题,对于改革之后选填比重大幅增加的数学来说很友好。想一想,主观题算错了还有步骤分,但是填空题写错了就是错了,没有一点点分数。一题5分,3题15分就没了,别说130+了,考110+、120+都是问题。
对于时间充足且选择题、填空题容易出错的同学来说,练一练660上面的题还是很有必要的,每天30题,一个月也就做完了,刷题其实也算一个很快和反复的过程。
缺点就是只有选择题和填空题,题型不完整,不适合完全作为习题集,只能作为习题的补充完善。适合对选择、填空得分要求较高的人,保证这一块最多错1-2个;适合复习时间较多的人,有剩余精力,660题是很好的补充和练习。
李林老师的880题难度适中,很贴近真题。比汤家凤的1000题略难,但是又比不上张宇1000题的难度,很适合强化阶段的巩固复习。基础阶段本就不提倡刷题,辅导书上面的题目已经足够了。强化阶段看完视频后,是非常需要难度适中的题目来实践的,李林老师的880题就很适合了。上面题目给人的感觉是,不算很基础,每道题都需要思考,但是有不至于完全无从下手。
880题题目难度中等,题型新颖,适合强化前期。如果对数学有140分+的追求,这本书整体的难度和题型可能还满足不了要求,还需要适当多练习一些难度较大、风格多变的题目。
适合基础一般的人,880题不至于完全不会,也有一定难度,可适当锻炼思考。同时也适合作为强化前期的刷题,一开始不宜直接上手难度太大的习题,要循序渐进,不至于一下子把自信打击没了,效率也更高。
囊括了1987年-2020年的34年真题,十分全面。同时真题答案不是简单的按照每年来划分,而是将答案按照考点和章节分门别类,让考生对考点一目了然。
这本书的解题方法比较简略,很多题目解题过程步骤跳跃太多,一时间可能太不懂,基础比较差的同学,用起来比较困难。
先是一套卷一套卷模拟,每年真题模拟结束,然后对答案订正错题,进行查漏补缺。
这本书正好和张宇的真题相反,因为是试题解析,所以真题解题过程讲解的很详细,很多经典题型还会给出多种不同解法,很开阔解题思路。由于是真题解析,所有的题目都编写在整本书里面,所以没有一套一套的试卷,不能像考场一样模拟;真题不全,只有近16年真题。一年的真题模拟结束之后,订正错题的时候,可以参照这本书的解题过程,总结解题方法;作为模块复习,一个一个模块的把真题过一遍。
合工大数学模拟卷分为共创和超越两种,超越模拟卷的难度更大。共创模拟卷难度适中,很适合作为模拟练习;超越模拟卷难度较大,上面题目十分新颖,很多题目思路很难找并且计算量很大,适合冲刺140分的同学模拟。
汤家凤的八套卷较为简单,难度和真题很贴近,但是计算量十分大,不过答案解析十分详细和清晰,可做考前模拟
张宇八套卷难度适中,题目新颖,和真题较为贴近,难度比真题略大,建议可作为模拟练习。
张宇四套卷难度很大,虽然题目很新,但是也很偏僻,出了很多你完全想不到的知识点,可以适当模拟一下,毕竟很锻炼考场心态。
这本书真的和它的名字一样,如果你的目标没有135+,那么完全不建议看,因为上面的题目都很难,对数学的解题思维和计算能力要求都极高,基础没打好的同学根本找不到思路,就算找到思路也算不对。但如果你的目标是冲刺135+,强烈建议看一看,上面的题型归纳和解题方法总结十分完善,而且很多题目都给出了多种解题方法,很适合数学解题思路的开拓。
基础不牢,地动山摇,任何学科都需要牢固的基础作为前提,这一点在考研数学中体现的尤为明显。对于同一类型的数学题,假如做10道,结果正确率只有50%,有时可以做对,有时却做不对,为什么?这是因为前期基础不牢固,没有对这部分内容真正理解和掌握,拔苗助长、一味求快最终结果会很惨!难道考研数学最后的那张卷子,你要靠50%的运气去应对吗?
一定要把教材过一遍,也不需要花太多时间,1个月时间足够了。要通过教材循序渐进复习,打好基础,特别是对于一些数学基础比较差的同学,教材是打好基础的最佳途径。
三本教材优点:教材上的一些概念和定理是一条一条且循序渐进列出来的,很适合零基础的小白;教材上面的题目往往将一些定理讲的很清楚,例题和习题也很简单,很适合第一轮巩固基础整体感知复习内容。拿到教材后,不要急于复习,先把大纲浏览一遍,看看高数整体分为哪些内容,简单形成一个知识框架,使接下来的复习做到心中有数。复习定理,做到理解吃透,弄清来源。基本所有的考研数学题都是围绕数学定理展开,一定要先把定理读懂,然后理解证明过程,如果能达到自己把定理证明出来的程度最好。最后做例题和相关习题 。看完每一个定理后,把例题答案盖住,自己做一遍,做完对答案,看看自己对定理理解的怎么样。复习完一大章后要把后面的习题做一做,可以挑着做,不必全部做,为的是加深对定理的理解和巩固复习效果。
这个阶段一定要把所有考纲内的定理、理论理解清楚了,甚至自己可以证明推理出来,然后才能加以应用。这个阶段跟着基础视频学一遍,然后死磕复习参考书和一本习题集两本参考书就够了吃透复习参考书,辅助一定的习题,形成考研数学的知识体系。
复习参考书推荐(三种组合选一):李·王复习全书+李永乐现代辅导讲义(基础一般,目标120+)李·范复习全书+李永乐现代辅导讲义(基础较好,目标135+)张宇高等数学18讲+王式安概率论+李永乐现代辅导讲义(基础很好,目标135+)汤家凤高数辅导讲义+王式安概率论+李永乐现代辅导讲义(基础一般,时间很多,目标120+)
习题集推荐:汤家凤1800题+李永乐660题(基础一般,目标120+)张宇1000题+李永乐660题(基础较好,目标140+)李林880题+李永乐660题(基础一般,目标130+)第一,找一本参考书,按部就班,全盘接受。这段时间基础没差,只需要按部就班接受书本灌输的知识即可。定理理解和记忆即可。第二,跟名师学习。复习完第一遍参考书时,其实还是有很多内容没有真正理解。建议花1个月的时间看一下名师视频,跟着他们快速把整体内容过一遍。
这个阶段的复习任务就是将之前学过的知识真正内化成为自己的东西,而不是我见过、我复习过、有思路,却做不出来。
不论是张宇的36讲、李永乐的复习全书,很多人看完一遍之后,发现很多的经典例题还是不会,后面的习题正确率40%都不到,甚至大部分题目还是完全没思路,就算有思路的题目也做不对。一些人以为是题目看少了,又去刷大量的题,然后错题总结,反复循环,结果就是错题本上的题越来越多,做错的题依然做错。
为什么呢?很简单,一是一些定理和内容还是没有吃透和理解,一知半解;二是不够熟练啊,知识点容易遗忘,而且题目不熟练
复习参考书推荐(三种组合选一):李·王复习全书+李永乐现代辅导讲义(基础一般,目标120+)李·范复习全书+李永乐现代辅导讲义(基础较好,目标135+)张宇高等数学18讲+王式安概率论+李永乐现代辅导讲义(基础很好,目标135+)汤家凤高数辅导讲义+王式安概率论+李永乐现代辅导讲义(基础一般,时间很多,目标120+)
习题集推荐:汤家凤1800题+李永乐660题(基础一般,目标120+)张宇1000题+李永乐660题(基础较好,目标140+)李林880题+李永乐660题(基础一般,目标130+)
这个阶段跟着老师的强化视频学一遍,看完名师视频之后,第二遍参考书一定要提高要求,要肯花时间钻研和学会标记错题。这一遍复习只需要先把每章的基本定理快速过一遍,然后把经典例题和课后习题独立做完就可以了。然后把第二遍不会的例题做一遍,你会发现,这一遍的复习效率会大大提升。
同时这个阶段的刷题也十分重要,通过题目来将所学知识进行巩固,有精力的同学可把也刷一遍,同时进行总结。
前提已经打好基础,并且强化阶段已经建立了考研数学整体的知识框架,这个阶段就是实战,检验复习效果,通过真题模拟进行查漏补缺,然后回头有重点针对性复习。一是不重视真题,去做模拟题。真题永远是最宝贵的资源,因为出真题的这些人可能明年还是命题组成员。一方面是要通过真题掌握知识点,查找自己的盲区;另一方面搞清楚出题套路,这些都是模拟题给不到的。很多人平时模拟题每次都模拟140分,结果最后一次考了110都不到,为什么?因为出题风格不一样。二是不严格模拟,而以知识体系做真题。真题一定要先模拟,而且要在每天上午的8.30-11.30这个时间段计时模拟。一方面是模拟考场的感觉,模拟多了,到时候自然镇定自若,不会因为紧张导致发挥失常而名落孙山;一方面是要通过整张试卷查漏补缺,看看自己的额薄弱点在哪。
张宇真题大全解(模拟使用)+李正元历年试题解析(解析和模块复习使用)严格3小时模拟,模拟的时候把不会的题目、模棱两可的题目以及遗忘知识点的题目在试卷上标记一下;做完之后快速对答案,把错题在真题详解上重点标记,同时分析做错原因(是知识点遗忘、定理没理解、计算错误还是粗心大意);分析完做错原因,说明这部分内容还没完全掌握或者是容易遗忘的点,就去复习全书里面复习对应的知识点,重点记忆。真题复习一遍即可,大概一个多月时间就可复习完,然后去全书重点复习薄弱点,对于反复做错的题目,后面重点关注。其实这阶段的正确率至少百分之80,因此这些一遍就做对的题目反复复习意义不大。
冲刺阶段也就是最后的1-2个月,这段时间主要以模拟题为主,通过模拟题提高解题速度、分析问题能力以及应对新题型的能力。
冲刺阶段也就是最后的2个月,这段时间主要以模拟题为主,通过模拟题提高解题速度、分析问题能力以及应对新题型的能力。
很多人认为复习模拟题没有必要,这真的是见仁见智。如果你的目标是120分,那我觉得不做模拟题可以,因为只要你把复习全书和34年的真题吃透,这完全是没有问题的。
但是如果的目标是130分、135分甚至是140分,模拟题就十分必要了。毕竟每年的真题都会有30%的内容是没见过的创新,只有拥有足够应对新题型的分析能力,后面真正考试时候才能应对自如。
合工大数学模拟卷+张宇八套卷和四套卷(可选)+汤家凤八套卷+李正元《最后超越冲刺135》(可选)
严格三小时模拟,一方面是模拟考试状态,另一方面也是保持手感;认真订正错题,订正反思的时间可能更长,随着后面模拟正确率越来越高,后面的效率也会越老越高,到最后甚至能达到145-150满分的程度。总之,多模拟,多计算,多做题,熟能生巧。
其实,数学拿到基本分是不难的,150分的试卷,基本分占据了百分之六十,打牢基础,90分到手是妥妥的。另外的百分之四十则是一半的提高分和一半的难题,提高分按照我上文的方法,看打牢基础+名师视频+刷题总结,基本也是可以拿到这部分百分之八十的分数了,也就有110分了,但最难的正是最后那百分之二十拉分题!
要想攻克这最后百分之二十的拉分题,除了自己努力钻研以外,一定要多学习上岸学长学姐总结出来的经验,特别是140+学长学姐的经验,他们对数学难题的出题思路、解题方法、快速计算等方面都是有着不一样的心得。多借鉴几个大神的经验,然后结合自己的复习,运用在数学复习过程中,130+、140+的质变是迟早的事。
这里给大家推荐一下我之前参加过的考研训练营,是限时免费的福利,里面有各个985、211名校的大神,汇聚了众多数学140的大佬,学长也正好在群里。大家可以在群里和学长学姐交流复习心得,也可领取群里众多140+大神总结的复习经验。还可以在群里和其他小伙伴交流学习经验,打卡学习进度,一起监督学习,复习效率更高。趁着群还没加满,大家赶紧让班班拉你入群~
计算能力是考研数学的几大考点之一,大部分同学都忙着复习其他内容和刷题,却忘了锻炼计算能力。结果就是,今年的题目貌似挺简单啊,但是计算量超级大,导致很多人虽然有思路、有解题方法,却因计算量太大没时间答题或者计算难度太大,算不出来或屡屡算错。
因此,在考研数学最后的几个月时间,那时候基本把所有内容复习差不多了,一定要多练练计算量大的考卷和题目,平时计算能力锻炼出来了,考试的时候遇到计算量大的题目才不会明明会做却不得不放弃。
考研数学每年的考试内容和难度都不一样,有的年份题目简单,但计算量大;有的年份计算量小,但题目很怪、很新、很难,完全没思路。
所以在最后的模拟冲刺阶段,一定要多做做不同机构、不同老师出的模拟试卷,适应不同的出题风格。有的同学会问,为什么不拿真题模拟?因为真题的题目或多或少会在全书里面或者其他资料里面见过,经典题型解题思路也被各种老师或各种复习资料里面反复讲过,失去了模拟意义。就算你模拟考了140+,也意义不大。
考研数学的考试内容分为高数、概率论和线性代数(数学二没有概率论),有的同学会先做现代、然后概率论、最后高等数学,因为高数内容更难,由易到难的顺序,其实也可以。有的同学是从前往后的顺序。
不管是哪种做题顺序,都要保持固定,不要随便换。做题的时候一定要先易后难,不要被难题绊住脚,正常情况下是越往后越难,但是也可能有难的题目,思考3-5分钟没思路,就标记一下赶紧下一题。考试时间是很紧张的,一定要合理分配好时间。把会做的题目全做对,中等难度的题目尽量做对,难题会就会,不会也没关系。达到这种程度,考研数学125+已经没问题了。
不论是高考,还是考研,每年都有大量的学生因为心态 不好名落孙山。这类人往往是平时成绩特别好,各种模拟也不错,但是真正在考场上的时候就出现各种问题。紧张、焦虑、压力大等等,导致最后考得很烂。一方面,平时一定要多模拟真正考场时态。很多人也模拟了,但没有严格按照时间、按照考试时要求,没有那种实战的感觉,模拟也就失去了意义,对真正考试帮助不大;另一方面,考试前一段时间一定要休息好,千万不要生病。不要熬夜、注意饮食,一旦生病,不仅影响最后的复习,而且对考试状态和心态影响也很大。
很多同学每天起早贪黑,起得比鸡早,睡得比狗晚,但是白天复习完全没有计划,效率低下,纯粹是自我感动式复习,最后只感动了自己,最终的分数大跌眼镜!
考研对比的现象比比皆是,每天看看身边的人复习到哪里了,模拟考试考了多少分,然后自己就更加焦虑了。其实,你要对比的不是别人,而是和昨天的你相比,今天是否有进步。
学习最忌讳一心二用和不专心,很多人管不住自己,学半小时就想玩会手机,看看微博,看着看着半天、一天时间就过去了,导致学习状态和效率都很差。
好多同学特别喜欢看视频学习,因为看视频的时候不用动脑子。结果,其他人一星期的视频任务,他一天就看完了,看完之后自我感觉良好,收获良多,实则是南辕北辙,自我逃避。
记笔记不是用来好看和自我感动的,记得再多、再丰富,不复习也只是一本草稿纸,白浪费时间。
学习氛围越浓,学习欲望才越强烈。自以为在宿舍可以好好备战,结果宿舍3个人都在打游戏,一天学习的内容不如在图书馆2个小时学的多。
考研就是一场时间赛跑,别傻乎乎的1倍速把所有的视频看完,政治、英语、数学、专业课那么多视频看到猴年马月,简单重复的内容一定要1.2-2倍速播放!
学长学姐的经验固然重要,但是每个人的基础、经历和习惯都不一样,照搬经验贴往往会摔得很惨,天上到地下!
选择真的比努力更重要,寒窗苦读、挑灯夜战十个月,最后失败了,不是你不努力,而是你没有做好考研规划,没有选好学校和专业。
不要再相信所谓的“书读百遍其义自见”,就算你傻傻地背诵了20篇英语作文,也不见得你英语作文能考好。
单词背诵是一场两万五千里的长征,不到考试前一天,可不敢说自己单词没问题了。同时,单词背诵一定要早中晚一天多次背诵,记忆效果更佳!
不要相信营销机构所谓的政治80分要7月甚至34月份就复习,开始那么早,最后边际效率就不是递减了,而是飞减。相信我,9月份复习绰绰有余!
基础还可以的同学,做好练好1997-2021年的真题足够了,别瞎费工夫做什么经济学人了。但阅读想进一步提升技巧的,唐迟的阅读还是可以看看的。
张宇每年的最后四套卷就是来搞人心态的,数学没有140+目标的人不必当真,看看就可以了,磨练磨练考场心态还是可以的。
初试出成绩后要第一时间联系导师,导师名额就那么多,早到机会更多。但成绩没出来就联系导师,手里没有东西,导师只会更加反感,基本上不会回复。
很多同学是一个急性子,刚联系完导师,导师没有及时回复,立刻就联系另外的导师了。或者听信谣言,要多多联系导师,把握更大,但是导师之间是互相认识的知道吧?而且万一复试的时候问你,你联系了哪个导师,你怎么回答呢?
千万不要想着放松一下没事的。所谓三天打鱼、两天晒网,你今天写放松一下,明天也会想放松一下,转眼就到考试时间了。
考研期间也要每天锻炼身体,每天坚持跑步,一旦生病,就不只是一两天的事情了,耽误的是整个复习进度。
最终的复习效果是“时间”+“效率”+“计划”,三者缺一不可,只重视时间,只是盲人找象。
以数学为例,除非你每次模拟都在140、145以上,否则都是假象,真正在于你是否在真正掌握了知识点,毕竟真题一半的题型已经在视频和辅导书里面见过。
把每门课不错的复习资料都买了回来,桌子前堆成了山,最后也不见得你会翻几页,复习要做透、做精、做会才是目的。
一门课已经复习的不错了,再增加复习时间也不一定会取得更高的分数,何不去补短板呢?你越不想复习的地方,说明越是重点和你的薄弱点。
每年四套卷会压中一大部分主观题,但是他的1000题和精讲精练也是很不错的。
不要想着背背主观题就行了,事实证明,主观题拉分很少,最后70和80分的差别是在选择题。
教材是最经典、最简单的复习参考书,上面的定理、例题都是考研小白打基础的额法宝。
现代一定要看李永乐的视频,一些解题技巧和方法总结的清晰明了,视频题目也超级经典。
看视频的时候最忌讳不思考,像看电视一样,脑子动都不动,看完了好像懂了又没懂。一定要拿着笔跟着视频一起练习和思考。
不管是数学、英语还是政治,考试时候的状态是完全不一样的,严格模拟很重要,而且要买正规的答题纸,第一次用硬硬的答题纸写作文超级不舒服。
每年的9月份左右,记得关注报考院校的管网。
考前很容易生病,感冒药、发烧药、拉稀药、创口贴等等准备好。
考研前几天,一定要事先规划好考研路线,去现场,看看需要多长时间,考试地点在哪里,使得当天更从容。
考研的信息五花八门,一定要多方求证,网上的信息不一定是真的。
什么三个月一战上岸985,这种事情固然是有,但大概率不会是你,脚踏实地一步一个脚印才是真理。
考研是一场两万五千里的长征,一上来就早6晚12,后面的10个月大概率会把自己搞死,要学会循序渐进,按计划一步步推进。
看到别人选择考研,你也来凑热闹,然后买了一大堆数,报了辅导班,最后在网吧决战到天明。
最新的视频都很贵,事实上每年变化的考点很少,去年的公共课视频,今年完全可以接着看,免费的东西干嘛不嫖。
专业课需要背诵的东西很多,切忌不要单纯地死记硬背,在脑海里搭建起整本书的框架体系,背起来事半功倍。
每年的变化都在大纲里面,有时间至少要通读一遍,会有意外收获。
基础好的干嘛花那个冤枉钱呢?基础差、自制力还差且还想考一个好学校的,辅导班或许是不错的选择。其实,有很多很好的课程是免费的,比如下面知乎上推出的考研全程备考和英语复习课,老师讲的深入浅出、清晰易懂,可以帮助大家节省大量的复习时间,提高复习效率,少走很多弯路,大家就可以去听一听呀~
不管是哪门课,错题都是精华,一定要彻底搞懂和及时复习。
数学要想130+,共创一定要做一遍;目标是140+,超越是你的不二选择。
考研学校的选择不但要稳,更要高,一定是要跳起来才够得到的目标。只有一个拼尽全力才能实现的目标,才有挑战价值,也才能激发你的斗志。如果选择一个难度很低的考研目标,结果就会很轻松,过程也无不费力。但如果在一定范围之内,选择较高的考研目标,创造出适当的压力,就能逼迫你每天高效学习10小时甚至更多,因为不如此努力,你就会与目标院校失之交臂。
其实,越是轻松的考研目标,越容易让自己滑落进平庸的安全港。考研目标没有难度,前进就会非常缓慢,也就没有了学习的斗志,反正想着不用太努力也可以达到,自然也就没有拼命学习的动力了。若是仅仅冲着及格而去,原本努努力能够考八十分的你,却往往只能拿到六十分。冲着八十分去努力,就算力竭而未达,至少也会及格。有许多人在考研备考时会暗示自己,大不了就“二战”。怀着这种心理,在第一次考研的时候便不会拼尽全力,也就不可避免地走向“二战”。
在考研复习之前,我们最先需要弄明白的是高效学习的第一步——考研学习的目标是什么?你想要得到什么样的具体结果。高效学习是要做到有的放矢,对最终要达到的结果有一个清楚和全面的认知,需要搭建一幅考研的“目标全景图”。
在没有构建好“目标全景图”前,再努力也可能变成最终的浑浑噩噩,效率低下,不知所措。搭建“目标全景图”,指对学习目标进行全面了解及细致地拆解。目标越清晰,目标越详细,你通过学习达成目标的概率就越高。确定好了考研目标之后,你需要对目标进行一级一级拆解,完成这个大目标需要多少个小目标,完成每个小目标又需要做哪些工作。
构建好考研的目标全景图,我们需要问自己以下几个问题:第一,你最终想达到怎样的结果?第二,为了达成这个结果,你需要满足哪些具体的条件?第三,对于这些条件,它们各自有什么要求?比如,我的目标是要考取北大,那么考取北大的条件是什么?是至少需要430分;那么达到430分的条件是什么?是数学、英语、专业课、政治分别需要达到140分、80分、130分、80分;那么每门课考到这么多分的条件是什么?是至少需要复习12个月、每天复习10小时?那么这么长复习时间的具体规划是什么?是前期、中期、中后期、后期分别怎样怎样等等...........通过不断地追问自己,目标就不会是一个轮廓模糊、遥远的结果,最终变成切实可行的计划。
有了考研目标和目标全景图(达到考研目标需要完成的一系列小目标/条件)之后,我们还需要正视自己的能力——我的能力水平到底是怎样的?我和目标之间到底差得有多远?
我们一定要真实自察:我目前的真正的能力是怎样的?我能否在有限的时间内,以足够的速度完成目标?如果我的目标是一个430分的分数线,我和430分差多远?如果有多个竞争者共同赛跑,我在其中处于什么水平?唯有如此,你才能把自己放进目标全景图中,你才能根据时间和里程,调整自己的速度,进而逼出自己更快的学习速度、更高效的学习能力。
学习和马拉松一样,只有合理评估自己的体力和耐力,估算出自己的全程速度水平,才能知道自己需要用多久、多快的速度跑完全程。长跑过程中,我们要随时对自己的状态进行合理的判断,看看自己的心率水平、看看用了多长时间,看看怎样调整速度。哪怕自我审视后发现,自己起点较低、速度迟缓,和同辈相比处于落后的位置,那也不要紧。正所谓“知耻而后勇、笨鸟先飞”,有时正是自己的缺点,成为激励自己“高效、勤奋学习”的催化剂。
实际上,学习计划和有计划学习完全是两回事,学习计划是一种学习形式,应该是通过让你有计划地学习,来达到一定的学习目标。重点应该是在学习上面,而非流于计划的形式。前段时间清华学霸的“五小时睡眠”密密麻麻的计划表被网友疯传,但大部分人只是觉得:“学霸比我厉害的地方在于学霸有一个完美的学习计划”。
这种粗浅的想法正是很多人学习止步不前的主要原因。很多人自制力和执行力不强,坚信像清华学霸一样的精确、详细的计划表能够有效帮助学习,于是花了大量时间制定了一份从早到晚的学习计划表,连吃饭、刷牙、卖水果等时间也包括在内。但往往执行几天之后,就因为一次次各种各样的理由将计划一点一点打乱,每一次计划执行的失败,都让自己的心理压力更大,内心也更加内疚。
他们每天晚上入睡前,会想着今天的计划很多都没有完成,十分后悔,发誓明天一定要多学习一点时间,把今天浪费的时间补回来。结果第二天还是这样,使得压力、焦虑、拖延越来越严重。许多人制订了一份“严格自律”的学习计划后,想当然以为自己离学习目标近了一步。然而实际并没有,在心里产生了虚假的愉悦感后,反而把执行这份学习计划推到了脑后。这样,一个看似完美的学习计划,实际却将大家推向了糟糕的自我安慰中。因此,学习计划可以实现目标,但完不成的学习计划,也可以摧毁目标。
学长是不推荐十分详细、精确到分的学习计划的,我更推荐大家制定合理的周计划和月计划。人都是有弱点的,拖延、懒散、眼高手低等等人性的弱点十分常见,但克服弱点则不是一朝一夕的过程。在制定考研学习计划时,与其用一份不可能完成的“完美计划”来刻意“压制”自己,不如和自己的弱点“和解”,并最大程度地发挥自己的潜力,达到最好的学习效果。
只制定计划但不执行或者执行不了是很多人的通病,这是因为大部分人都是意志力、自控力不强的普通人,和这种精确的学习计划天生不匹配。如果你没有制定这样的完美计划却能达到一样的效果,说明你一点也不需要追求这种形式主义。考研的时候,更推荐制定每周、每月计划,列举出这个月需要达到的目标和这个月的4周分别需要达到的小目标,以及完成每周小目标需要完成的任务即可。随时根据自己的心情和状态灵活推进。每完成一项,在纸上划掉一项,保证在一天或一周结束后,将任务清零。
在执行周计划和月计划的时候,你会发现,很多任务可以快速推进和完成,这样就能把时间分配给其他任务。同时通过努力完成每项任务,压缩出多余时间,留出更多时间给自己休息。如此循环往复,就能激励低效率学生主动提高学习效率,以便拥有更多时间放松,从而使得磨洋工的低效学习情况大大降低。
很多人考研失败了,也以为自己很努力,每天花费10几个小时学习,努力了一年,然后归咎于时运不济或者自己天赋不佳。实则不然,每天的10几个小时,可能真正算起来三分之一都不到,最后用低效的复习感动了自己。
很多人误认为自己在考研过程中投入了很多时间,却没有区分出学习的有效时间和无效时间。去除无效时间后,纯粹学习时间可能比你想象的更有限。无效时间包括学习的启动时间、低效率时间、有害时间等等,比如,为了营造一个良好的学习氛围,你从早上8点在图书馆坐下,到打开书本准备学习,到进入舒适的学习状态的30分钟,这些都属于启动时间。然后,你花费了30分钟进入学习状态,又花了30分钟进入心无旁骛的状态,并在此状态下学习了30分钟。在这之后,你进行了休息,但休息过后,重新“启动”大脑回到心无旁骛的学习状态,又要花上30分钟……在这样反复的休眠——启动——休眠——启动中,每次你都要在“开机”中损耗半小时。
由于思维卡壳而盯着书本或者视频发呆,这期间空有学习之形,没有学习之实。精神不集中,大脑输入和加工知识的速度极其缓慢,这属于低效率时间,也要排除在外。即使我们可以留出一天(10个小时)时间学习,注意力高度集中的时间是有限的,在这10个小时里,你免不了要休息、要走神、要因为疲惫而无法推进思路、还有玩手机、吃饭、午休等等,最后也可能只剩下5个小时不到的时间。以至于,学习时间中的“泡沫”十分严重,时常会给自己造成一种“我很努力”的错觉。
四象限模型可以帮助我们更好地对学习目标进行规划。x轴代表紧急程度,越往右越紧急;y轴则代表了任务的重要程度,越往上越重要。第一象限里,任务是既紧急又重要的;第二象限里,任务是不紧急但是重要的;第三象限里,任务既不紧急也不重要;第四象限里,任务虽紧急但不重要。
首先,我们要解决的是第一象限里既紧急又重要的事情。这些任务具有时间上的紧迫性和重大意义,必须优先处理。比如,每天考研每门科目每天重要的任务,这些任务是每天必须完成且不可回避的,否则考研复习无法推进;第二象限内的任务,相当于为自己的考研进行长远规划,并有着很高的回报率。虽然它不具备时间上的紧迫性,可是仍然需要给予足够的重视。比如,每天背诵多少英语单词,最终对考研英语有着很大的影响。有时候,我们会因为该任务时间上不紧迫而将其忽视。随着时间的流逝,该任务被不断地拖延和堆积,最终导致原本在第二象限的事情挤入了第一象限,使学习者的压力陡增。
第四象限里紧急但是不重要的事情,则具有认知上的欺骗性。事物的紧急性很容易和重要性混淆,我们要根据事物和自己的学习目标与规划是否紧密联系,来衡量它是否重要。如果某件事并不重要,仅仅在时间上紧迫的话,那么完全可以将它交由别人处理。否则,很容易让自己陷入盲目的忙碌状态。第三象限里的任务,则完全是对时间的浪费,尽量少做。玩游戏、看娱乐视频、刷微博……
考研每天的复习时间很有限,要保持10个以上小时的复习时间,则千万不要被零碎事情打扰了复习节奏。每天的零碎时间很多,比如早上吃完饭10分钟,中午吃完饭到下午学习的时间等等。高效学习的人,不会在学习的过程中去做零碎的事情,比如去买杯奶茶、饮料、买笔、找书、刷淘宝买东西等等。
扫除零碎事项时,不要拖延。比如,每次听网课之后,要及时做好笔记,可能网课听完了,笔记也记好了,否则,如果暂时不管这些零碎事项,把它们封存并拖延,事后可能就要花两倍甚至更多的时间。你要重新拾起模糊的记忆,把自己代入原先的听课情境,零碎事项经过拖延后,只会愈发膨胀,让纯粹学习时间变得更加有限。时间是最公平的,每天二十四个小时,无论在谁面前都以一样的速度流逝。但是,利用零碎时间扫除更多零碎事项的学习者,所拥有的高效时间比其他人多很多。
考研过程中找资料、网课、学习经验等等是我们最常做的事情,但是面对这个纷繁复杂、数不胜数的学习资源,有太多人得了学习的“仓鼠病”,在“陷入知识焦虑——囤积知识——再度陷入知识焦虑”的怪圈中不断循环。
很多人见了唾手可得的学习材料便要疯狂囤积,仿佛入手了就是学到了。但入手的学习资源明明很多,却没有对学习产生有效的帮助——只知道像仓鼠一样囤积知识,却不知道如何学习和运用知识。焦虑感在囤积知识的一刻得到了暂时缓解,但仿佛饮鸩止渴,很快焦虑又涌上心头,甚至愈演愈烈。他们欺骗自己,认为只要保存了资料,学习就能得到巨大的进展。通过囤积知识获得的安全感不过是精神鸦片。于是,原本的材料还未打开,又忍不住去搜集新的学习资料。
“网盘学习法”是大家最常见的,不管是否用得上,先存起来再说。扪心自问,谁的网盘里没有几个G,甚至几百G的学习资料压缩包?但是真正被有效学习、吸收并化为己用的,往往不足几百兆。网盘里有一个“小型图书馆”,但自己却被关在了学习的大门外。而收藏资料这一过程本身,也会消耗大量时间、金钱和精力成本的。我们应清理知识的入口,把焦点放在当下,而不是未来——现在不学的就不要收藏。真正有效的信息绝不会多到需要囤积。
“费曼学习法”是指把自己想象成一个老师,把自己所学的知识讲给一个完全不懂的“小白”听,直到对方能够理解你向他输出的信息。如果你的“学生”听不懂,或者你在讲授的过程中“卡壳”了,说明你没能真正理解你所接收的知识。你就要“返工”,查漏补缺,然后重复“输入—输出”这一过程。费曼学习法”主张的是让输出来倒逼输入,认为“教”才是最好的“学”。这也是为什么现在越来越多的课堂里,老师会将讲台让给学生,做一些“小组展示”等新形式的课堂活动。
有相关数据表明,学习者被动学习接收知识的效率只有10%~20%,但若采用“费曼学习法”,则知识的吸收率立刻会攀升到70%。这是因为,知识输出是一个由内部到外部的过程。如果想要把知识以一种外在的形式呈现出来,使得他人也能够理解,学习者势必要经过一轮消化理解之后,才能把输入的东西为己所用。在复述、转述、回答倾听者的提问过程中,我们也必须对新知识进行新的审视,去弥补自己的漏洞。如此,新输入的知识有哪些只是表面明白,而没有被真正理解和记住的,就会像白纸上的苍蝇一样显而易见。
考研过程中,特别是数学和专业课这两门课,如果学会灵活运用“费曼学习法”,将数学知识反复在内部和外部之间输入——输出,复习效率则会大大提升。
考研过程中,跟着名师学习很重要,老师会教授你很多知识和技巧,还有很多复习的经验和捷径。但是听课过程中一定要做好笔记,否则一段时间就遗忘了,白白浪费时间。有的同学一堂课记笔记就花了大部分时间,老师讲解的重点、关键点完全不知道,得不偿失。
听课过程中应该把所有的精力用于听老师讲解,摸索老师阐述的重点、关键点,然后以最简短的语言文字记下来。需要做到以下几点:上课记笔记应快,简洁明了;一些书上有的公式、原理、不必记录,这些必须背下来的内容,不用花时间记。总之,但凡书上可以自己找到的内容不必记录了;记笔记要针对老师讲解的重点、关键点、难点及一些方法技巧,所以提前预习可以帮助自己很快进入状态找到重点予以记录;记笔记应做到灵活。即应该以听课为主!记笔记要做到简洁明了,这就要要求自己灵活性要强。
正所谓“吾日三省吾身”——这种自我省察的习惯,是学习能够取得别人不能取得的成绩的关键。复习过程中一定要准备好三本笔记本,分别是错题本、思维框架本和灵感脑洞本。【第一个是整理错题本】。每个错题的步骤中提炼出不同的问题,错误的原因、考察的地方、题目设置的坑、如何避免陷入坑等等,只有不断分析改正,才能与日俱进。【第二本是思维框架本】。对于专业课、政治的复习,思维框架导图十分重要,专业课、政治的书本都十分厚,知识点十分多,我们要通过把书本由厚读薄,不断建立起各章的思维框架,最终构建起整个科目的思维导图,进而帮助我们更好的理解和记忆。【第三个灵感脑洞本】。这个本子上应该记录脑子中一闪而过、转瞬即逝的碎片念头、困惑或者灵感。例如,一时想不明白的数学问题,容易记错的英语短语搭配等。特别是当你处在一个多线程的学习过程中,越需要通过随时记录和自查,来保证自己对思维脉络的精确掌控。因为学习是有盲点和漏洞的。可是,往往任务一多,我们便很难记住自己究竟有什么不明白、出错的地方或者突然想通的地方。
根据“”,人们在学习中的遗忘进程先快后慢。学到的知识如果在一天后不抓紧复习,留在大脑中的就只剩下大约四分之一了。在这之后,遗忘的速度会逐渐减慢,在一周后留存逐渐维持在十分之一。但如果常复习,则可以将这一比例维持80%-90%。多次复习是重要的,不然你所输入的知识会不断衰退,且衰退后难以恢复。
但记住,我们要复盘复习,而不
最近更新旅游资讯
- 北京IN10018片II期临床试验-IN10018 或安慰剂联合PLD 治疗铂耐
- 重庆西南医院体检中心
- 价值理论论文范文
- 内娱出现第一个“侠女颜”!刚出道4天,小白花们慌了…
- 狗的射速又快又烫
- 震惊!原来我们那些年追过的电视剧三观如此畸形……
- 社区获得性肺炎合并脓毒症患者临床特征及死亡危险因素分析
- 笛安的“北京爱情故事”,满满的欲望和贪婪
- 读《金瓶梅》第13章:李瓶儿为何能看上西门庆?
- 十六岁高二学生没事时看看什么书好?
- 父母中毒而亡,警方问13岁女儿看到凶手没,女孩笑了:我就是凶手
- 别黑陈凯歌了,他有一部神作还不够吗?
- 高三沉沦观后感话题作文800字范文
- 思辨的张力
- 狐文化特辑【十三】狐妖余论:混迹红尘的修仙之狐——「仙狐」
- 喜欢K歌,看电影吗?这些英文一定要掌握!
- 21世纪最佳20部日本动画
- 中西方伦理思想发展比较研究
- 马鞍山人民医院医院历史
- 如何以「我穿越成了一个小妾(或通房丫头)」为题写一篇小说?
- 青海诗选刊 2017年第24期(总第36期)
- 吴军民
- 实用 | 教你如何做好校园景观!
- 无忧传媒三 片
- 《西游记》新解(十套珍稀古画插图)56:神狂诛草寇,道昧放心猿——遇强盗,唐僧软