重磅!446个、8857亿!郑州2022年重点项目名单出炉!看看各区都有哪些项目

栏目:旅游资讯  时间:2023-02-16
手机版

  欢迎关注“楼市气象”

  接天气,接地气,大家都爱看的地产自媒体!

  2月25日,《郑州市人民政府关于下达2022年度郑州市重点建设项目的通知》发布,名单共列项目446个,总投资8857亿元,2022年计划完成投资2250亿元。该批重点项目事关全市经济社会发展大局,不仅是经济增长的关键举措,也是建设国家中心城市的重要抓手,郑州各区都有哪些项目?一起来看看。

  

  △截图自官网

  重点项目速览(摘录)

  西四环北延、郑开城际大孟站、G310、S317、中原华侨城、申泰中原印象广场、建业中心、星联中心、深业健康城、奥体城游乐中心、锦尚德化、富力建业凯悦广场、融信城市之窗、光之谷商业中心二期、忆江南旅游区升级改造、海宁皮革城二期、城南印象、高新文化广场(二期)、银基风尚大厦、绿都广场商业中心、中原总部基地一期、上街方顶驿、巩义正上·豪布斯卡、中牟杉杉奥特莱斯广场二期、建业嵩岳天地、登封市莲花山森林公园、郑东新区森林公园凤栖阁、高新双湖博物馆聚落、新密市雪花山森林运动公园、郑州广播中心、郑州电视中心……

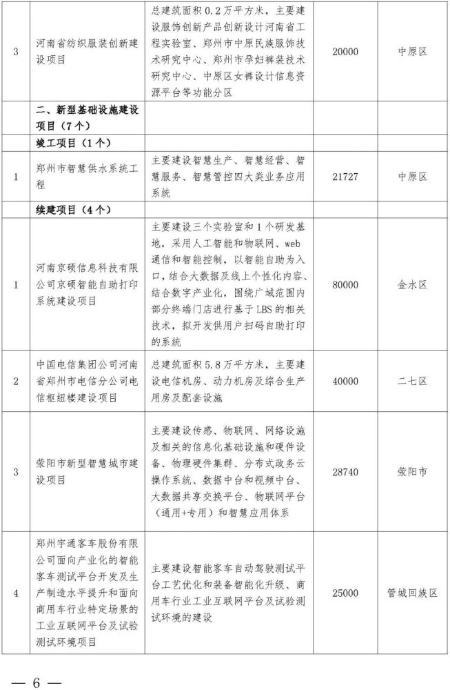
  分类来看,该批项目主要分为创新驱动能力提升、新型基础设施建设、新型城镇化、重大基础设施、产业结构优化升级、生态环保、民生和社会事业等七大类。其中,重点项目包括(以下为摘录):

  >>>

  新型城镇化

  城市道路绿化(红线内)景观提升、补植补栽及设施维修工程

  (1)两纵两横:中原路(京广路—西四环)、金水路(京沙—中州大道)、嵩山路(桐柏北路—南三环)、花园路—紫荆山路(花园口互通立交—航海路);(2)六条主干道路:迎宾路(三所—中州大道)、桐柏路(五龙口南路—长江路)、嵩山南路(南三环—南四环)、大学南路(南三环—南四环)、五龙口南路(桐柏路—西三环)、连云路(航海路—漓江路);(3)京沙快速路、西三环、北三环、陇海路、中州大道、南三环立体绿化;(4)陇海路、中州大道及三环红线内绿化景观改造,主要提升内容:老化植物清理更新、土壤改良、侧石维修等;(5)道路绿化及设施灾后恢复重建

  中原区、二七区、管城回族区、金水区、惠济区

  金水路中州大道互通立交改造工程

  总长4.5公里,主要建设北起农业路立交南侧,南至郑汴路(商都路)交叉口北侧工程

  郑东新区

  郑州市二七区马寨产业园项目

  总建筑面积158.4万平方米,主要建设园区厂房仓储用房、孵化中心以及园区配套道路、环境整治与生态文化建设、配套教育资源等园区基础设施建设

  二七区

  郑州滨河国际新城综合开发项目

  主要建设学校、地下停车场、市政道路、桥涵、景观绿化、综合管廊、水系及土地平整和其它市政基础设施工程

  郑州经开区

  西四环北延(绿境路—大河路)道路工程

  总长2095米,红线宽60米,主要建设连接沿黄区域南北向城市主干路

  惠济区

  郑州市二七区健康产业核心板块起步区一期项目

  总建筑面积32.6万平方米,主要建设两个阶段,第一阶段土地征收186.4亩、基础设施建设等;第二阶段主要建设商务办公、新型工业建筑用房、配套基础设施等

  二七区

  郑开城际大孟站点综合开发项目

  总建筑面积21万平方米,主要建设郑开城际铁路大孟站及配套设施等

  中牟县

  登封“天地之中世界文化遗产”景区提升PPP项目

  主要建设景区生态修复及森林防火项目、景区基础设施提升与环境整治工程、登封市G207市区至少林景区段道路环境综合整治

  登封市

  >>>

  重大基础设施

  郑州市东三环(北三环东延线—东三环—南三环东延线)L3级智能网联快速公交示范工程

  总长约24.5公里,设站24处,站台33个,主要建设内容包括L3级智能网联系统和快速公交系统等

  管城回族区、郑东新区、郑州经开区

  国道310线郑州西南段改建工程

  总长52.7公里,其中一期工程总长46.047公里

  管城回族区、郑州经开区、二七区、新密市、新郑市、荥阳市

  S317线郑州境新郑机场至新密改建工程

  总长约37.88公里

  郑州航空港区、新密市、新郑市

  荥阳市全域公交城乡一体化建设项目

  建设城乡综合服务站、客运楼及配套设施,对桃刘线等道路改造提升

  荥阳市

  贾峪河生态治理工程

  总长2.0公里,总占地面积1150亩,主要建设常庄水库坝后至南水北调倒虹吸进口段河道防洪治理、生态修复、景观营造以及水文化展示等,并配套建设郑州水文化馆一座

  中原区

  贾鲁河尖岗水库大坝至南四环桥段(一期)

  主要建设河槽开挖、水面整治、岸坡护砌、新建桥梁工程、生态环境修复与提升、配套设施等

  二七区

  >>>

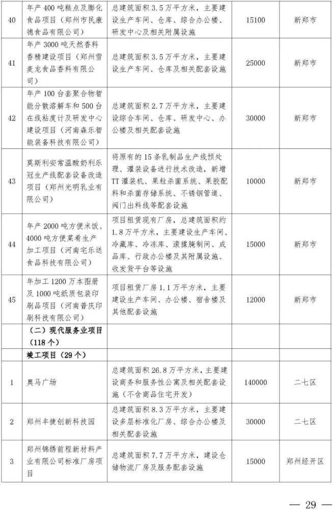
  产业结构优化升级

  奥马广场

  总建筑面积26.8万平方米,主要建设商务和服务性公寓及相关配套设施(不含商品住宅开发)

  二七区

  河南万泊实业有限公司新希望航空港总部基地项目

  总建筑面积6.9万平方米,主要建设企业总部基地及配套设施

  郑州航空港区

  中铁十局郑州航空港置业有限公司总部基地项目

  总建筑面积8.8万平方米,主要建设办公楼及相关配套设施等(不含商品住宅开发)

  郑州航空港区

  郑州机械研究所郑机大厦

  总建筑面积5.8万平方米,主要建设郑机大厦、综合服务楼及相关配套设施

  郑州高新区

  郑州宜方置业有限公司方顶驿旅游度假项目

  总建筑面积18.6万平方米,主要建设商业旅游开发用房、明清古建筑修复、游客体验中心、配套生态绿化等(不含商品住宅开发)

  上街区

  巩义市正上置业有限公司正上·豪布斯卡商业项目

  总建筑面积28.4万平方米,主要建设商务、金融、休闲娱乐、餐饮用房等(不含商品住宅开发)

  巩义市

  金桐大厦(董砦城中村改造N2—07地块)

  总建筑面积为161.6万平方米,地上26层,地下2层

  中原区

  正弘智空间

  总建筑面积8.4万平方米,主要建设商业用房及相关配套设施(不含商品住宅开发)

  惠济区

  河南正一建筑工程有限公司正一大厦建设项目

  总建筑面积5.74万平方米,主要建设两栋办公楼,分别为设计中心与科研中心

  中牟县

  郑州绿博文化产业园规划设计专业园区孵化器

  总建筑面积5.4万平方米,主要建设公共服务、科技研发、实验展览、总部办公四大区块

  中牟县

  郑州杉杉奥特莱斯广场二期扩建项目

  总建筑面积4.5万平方米,主要建设商业中心(共3层)、停车场及配套设施等

  中牟县

  汉华嵩山文化旅游度假区(商业)

  总建筑面积2.7万平方米,主要建设零售商业、批发市场、餐饮、旅馆等(不含商品住宅开发)

  登封市

  建业嵩岳天地

  总建筑面积6.5万平方米,主要建设零售商业、批发市场、餐饮、旅馆等(不含商品住宅开发)

  登封市

  河南袁桥古村落保护与发展旅游项目

  总建筑面积6.6万平方米,主要对袁桥古村落进行修缮改造及文化保护

  登封市

  光之谷商业中心二期

  总建筑面积15.4万平方米,主要建设光谷大电商总部基地、光谷中小电商孵化创业园、光谷商业综合配套区、光谷人才科研及产品服务区

  管城回族区

  绿都紫荆广场二期

  总建筑面积约7.3万平方米,主要建设商业及相关配套设施

  管城回族区

  方金(郑州)置业有限公司方正(郑州)金融中心

  总建筑面积4.5万平方米,主要建设十三层金融办公楼(不含商品住宅开发)

  郑东新区

  创智天地大厦项目

  总建筑面积5.2万平方米,主要建设商务办公用房、商业用房及相关配套设施(不含商品住宅开发)

  郑东新区

  郑州中原华侨城大型文化旅游项目

  总建筑面积403.8万平方米,主要建设欢乐谷、玛雅水公园、海洋馆、保吉寨、欢乐海岸、中心商务、宜居社区及其他配套设施(不含商品住宅开发)

  中原区

  郑州欣宇阳光商业中心项目

  总建筑面积26万平方米,主要建设大型综合商场、酒店及附属设施(不含商品住宅开发)

  郑州经开区

  河南建业郑经置业有限公司建业中心

  总建筑面积23万平方米,主要建设办公楼、酒店、多媒体中心及配套(不含商品住宅开发)

  郑州经开区

  郑州申泰中原印象广场建设项目

  总建筑面积51.5万平方米,主要建设商务办公、康体娱乐、零售商业及公共配套设施(不含商品住宅开发)

  金水区

  巩义市正商五星级酒店项目

  总建筑面积15.5万平方米,主要建设五星级酒店及相关配套设施(不含商品住宅开发)

  巩义市

  巩义市浩创优尚建设项目

  总建筑面积13万平方米,主要建设城市商业综合体(不含商品住宅开发)

  巩义市

  河南深业健康产业有限公司深业健康城建设项目

  总建筑面积90.4万平方米,主要建设商业综合体、康复中心、特色商业、商务中心、妇幼特色康养等(不含商品住宅开发)

  荥阳市

  紫韵城商业综合体项目

  总建筑面积27.2万平方米,主要建设商务办公楼、商业用房及相关配套设施(不含商品住宅开发)

  中原区

  奥体城游乐中心项目

  总建筑面积17.8万平方米,主要建设商业服务中心及相关配套设施(不含商品住宅开发)

  中原区

  富力建业凯悦广场项目

  总建筑面积28.4万平方米,主要建设商业商务用房及相关配套设施(不含商品住宅开发)

  惠济区

  信合·郑州国际眼镜城项目

  总建筑面积5.9万平方米,主要建设商务金融、零售商业、餐饮、旅馆等(不含商品住宅开发)

  惠济区

  建业宝石博览园B、C区

  总建筑面积34.37万平方米,主要建设生活配套服务中心、时尚公寓“花溪间”以及商业配套“花溪坊”、大峡谷商业、云岫酒店、品位十八国际美食中心、潮流商业步行街

  中牟县

  融信城市之窗

  总建筑面积26.5万平方米,主要建设商业、办公楼及相关配套设施

  中牟县

  郑州国际文化创意产业园交通科技产业中心

  总建筑面积18.5万平方米,主要建设交通科技产业中心大楼、交通人才培训中心及部分配套商业设施等

  中牟县

  高新文化广场(二期)

  总建筑面积14万平方米,主要建设办公、商业用房及相关配套设施(不含商品住宅开发)

  郑州高新区

  绿地嵩山特色小镇项目

  总建筑面积23.6万平方米,主要建设文化旅游景区、特色商业区、商务酒店、康养度假及相关配套设施等(不含商品住宅开发)

  登封市

  张家村村民安置商务建设项目(瀚宇天悦城七号院)

  总建筑面积13.9万平方米,主要建设商务办公、商业

  金水区

  河南银基房地产开发有限公司银基风尚大厦项目

  总建筑面积7.9万平方米,主要建设办公、商业用房及相关配套设施(不含商品住宅开发)

  金水区

  河南省尚建置业有限公司郑州市万熙天地西苑建设项目

  总建筑面积24万平方米,主要建设商业、商务办公、物业管理用房及配套设施

  金水区

  绿都广场商业中心项目

  总建筑面积36.4万平方米,主要建设集高端创新型写字楼、创新型商业为一体的商业中心综合体(不含商品住宅开发)

  管城回族区

  河南九辰置业有限公司新田印象商业中心

  总建筑面积43万平方米,主要建设总部办公、商务办公用房即商业配套设施等(不含商品住宅开发)

  郑东新区

  碧桂园科创中心项目

  总建筑面积约17万平方米,主要建设1栋商业综合体、1栋办公楼、1栋写字楼(不含商品住宅开发)

  郑东新区

  中原总部基地一期项目

  总建筑面积65万平方米,主要建设企业总部共享中心、产业聚集区、政务商务交流平台等

  郑东新区

  河南星联万嘉实业有限公司星联中心项目

  总建筑面积10.3万平方米,主要建设酒店及办公楼等(不含商品住宅开发)

  郑东新区

  郑州金马凯旋万达广场提档升级项目(7#8#)

  项目拟对原郑州金马凯旋家居CBD项目(一期)商业项目提档升级改造,改造原商业中心为万达广场。改造建筑面积约75万平方米,主要建设内容包括原商业金融中心、原商务办公服务中心外立面升级改造、主体加固、内部提升改造及其配套设备设施更新等

  中原区

  锦尚德化

  总建筑面积8.6万平方米,主要建设集商业、餐饮、娱乐、体验等功能于一体的商贸综合体

  二七区

  河南侨创置业有限公司中国侨商中部基地项目

  总建筑面积7万平方米,主要建设综合办公楼

  郑州航空港区

  郑州市忆江南旅游区升级改造项目

  总建筑面积2万平方米,建设山湖里商业综合体、东篱农庄特色餐饮、树屋民宿、生态停车场、帐篷营地、房车营地、美学中心、室内主题乐园及相关配套设施

  荥阳市

  郑州海宁皮革城二期

  总建筑面积9.3万平方米,主要建设商业、商务办公、酒店及其它配套用房等

  中牟县

  郑州中牟大一广场城市综合体项目

  总建筑面积22.4万平方米,主要建设大型购物中心、五A写字楼、地下停车场及配套设施等(不含商品住宅开发)

  中牟县

  城南印象项目

  总改造面积8.3万平方米,主要改造原有民房商铺,提升为艺术展示、艺术交流为支撑的产业集聚街区

  管城回族区

  光明星樽商业综合体

  总建筑面积约50万平方米,主要建设集产业总部办公、酒店公寓、大型商超、配套教育和生态宜居等为一体的现代商业综合街区

  管城回族区

  郑州赫优仕广场项目

  总建筑面积41万平方米,主要建设集零售家居、餐饮娱乐等于一体的家居生活体验中心项目

  管城回族区

  郑州高新区核心板块中部智慧港建设项目

  总建筑面积40.45万平方米,主要建设智慧型高层厂房、配套用房及配套公寓

  郑州高新区

  >>>

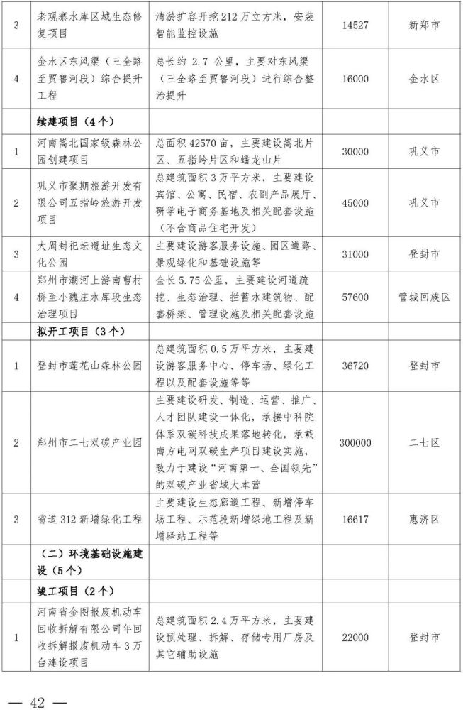
  生态环保

  郑州市沿黄生态廊道(惠济段)项目

  总长26公里,主要建设园林景观、植树造林、植物梳理、绿道工程及配套建筑等

  惠济区

  河南嵩北国家级森林公园创建项目

  总面积42570亩,主要建设嵩北片区、五指岭片区和蟠龙山片

  巩义市

  巩义市聚期旅游开发有限公司五指岭旅游开发项目

  总建筑面积3万平方米,主要建设宾馆、公寓、民宿、农副产品展厅、研学电子商务基地及相关配套设施(不含商品住宅开发)

  巩义市

  登封市莲花山森林公园

  总建筑面积0.5万平方米,主要建设游客服务中心、停车场、绿化工程以及配套设施等

  登封市

  郑东新区森林公园凤栖阁建设项目

  总建筑面积约0.9万平方米,主要建设凤栖阁建筑群及鹤悠舫建筑群组成

  郑东新区

  >>>

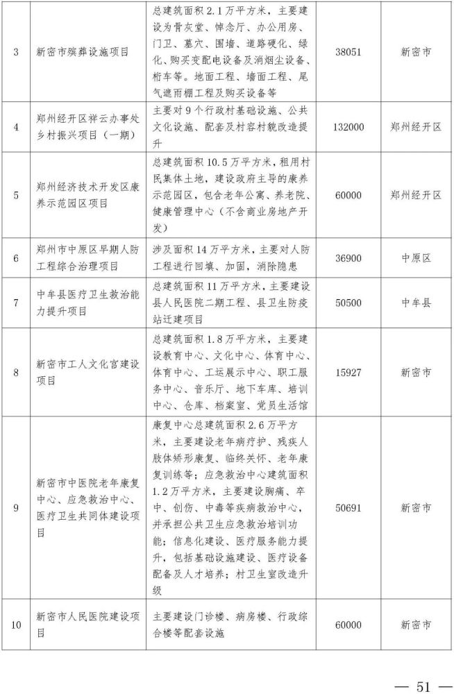
  民生和社会事业

  郑州市回民中学航空港区新校区项目

  总建筑面积8.7万平方米,主要建设教学组团、图书楼、体育艺术中心、宿舍楼、食堂等

  郑州航空港区

  荥阳市京城高中新建项目

  总建筑面积15.1万平方米,主要建设综合楼、教学楼、宿舍楼及相关配套设施

  荥阳市

  荥阳市老年活动中心新建项目

  总建筑面积4.3万平方米,主要建设老年活动中心、室外门球场、多功能中心广场、环形健身跑道及相关配套设施

  荥阳市

  郑州广播中心项目

  总建筑面积7.2万平方米,主要建设融合媒体直播中心、广播技术区、全媒体策划指挥运营中心等

  中原区

  华东师范大学附属郑州(新郑)江山学校(小学部)

  总建筑面积3.4万平方米,主要建设教学楼、教职工宿舍、办公楼、食堂及相关配套设施

  新郑市

  河南好想你乡村振兴职业学院建设项目

  总建筑面积17.5万平方米,主要将现有设施改建成教室、图书馆、学生餐厅、宿舍及操场等

  新郑市

  北京外国语大学附属郑州(新密)外国语学校建设项目

  总建筑面积13万平方米,主要建设教学楼、实验楼、办公楼、多功能厅、宿舍楼、图书馆、学术交流中心及相关配套设施

  新密市

  郑州美尔康复医院

  总建筑面积33.4万平方米,主要建设国际医院、体检中心、健康管理中心、妇儿中心、470张床位等

  郑东新区

  郑州万科医疗养老产业园项目

  总建筑面积93.7万平方米,主要建设综合性医院、专科医院、高端养老公寓、多元商务、生态体育公园等(不含商品住宅开发)

  二七区

  二七区21所中小学建设项目

  总建筑面积42.4万平方米,新建学校共21所

  二七区

  郑州万向蓝城颐乐地产有限公司蓝城桃花源颐养养老示范园项目

  总建筑面积7万平方米,主要建设颐乐学院、养老公寓、康复护理中心、康乐中心、老年图书馆、酒店、度假养生合院及相关配套设施(不含商品住宅开发)

  新密市

  新密市雪花山森林运动公园项目

  总规划面积10200亩,主要包括游客服务中心、主入口广场、篮球场、足球场、停车场、徒步登山道路、公厕、管理费、山体绿化、水电等配套系统

  新密市

  郑州工程技术学院新建工程项目

  总建筑面积61万平方米,主要建设教学楼、图书馆、综合体育馆、校行政办公用房、师生宿舍及相关配套设施

  郑州航空港区

  郑州电视中心项目

  总建筑面积16.2万平方米,主要建设演播区、技术区、编辑区等

  中原区

  康泰国际养老中心项目

  总建筑面积8.6万平方米,设计床位1099张,主要建设护理康复楼、老年公寓楼、养老活动中心、办公及配套用房

  中原区

  郑州高新双湖博物馆聚落项目

  总建筑面积12万平方米,主要建设青铜馆、陶瓷馆、古建馆、拓片馆、石刻馆、佛造馆、家具馆、陶瓷标本馆、青瓷馆、古乐器馆等10个博物馆

  郑州高新区

  郑州市中心医院高新医院建设项目(一期)

  建筑面积21.3万平方米,一期设置床位1000张,主要建设门诊部、急诊部、住院部、医技用房、科研教学用房、实验室、预防保健用房、行政办公用房、保障用房等

  郑州高新区

  郑州市第七人民医院滨河院区项目

  总建筑面积14.45万平方米,设置床位1000张,建设内容为门急诊、医技楼、病房综合楼及相关配套设施

  郑州经开区

  郑州管城圣玛妇女儿童医院项目

  总建筑面积11.9万平方米,设置床位600张。主要建设以妇产科、儿科为主要专科的非营利性二级妇女儿童医院

  管城回族区

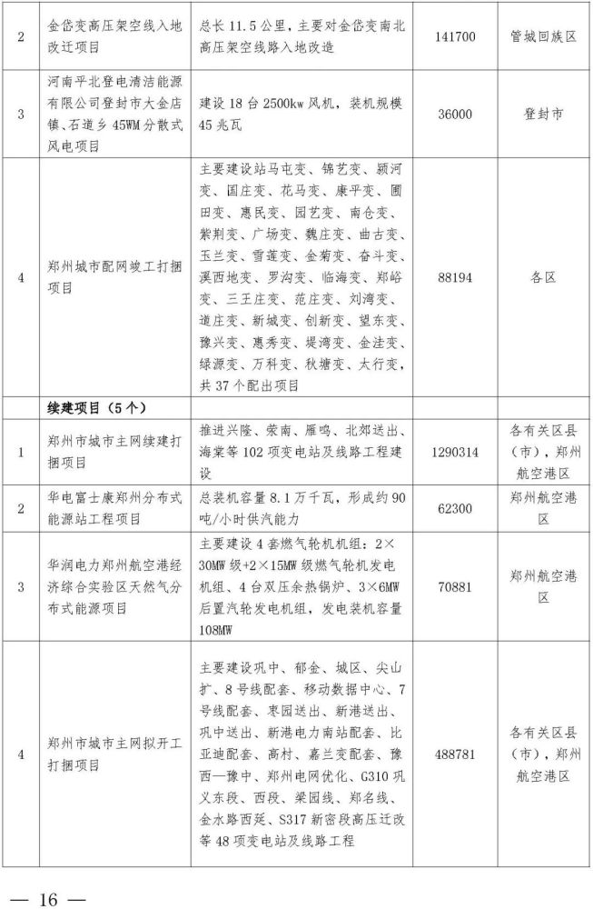
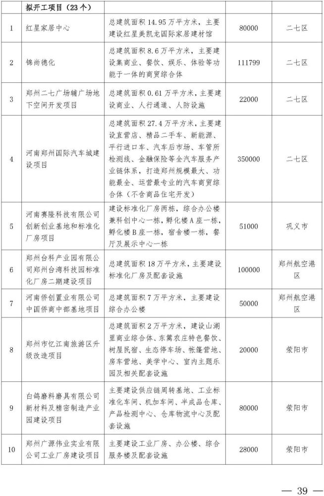
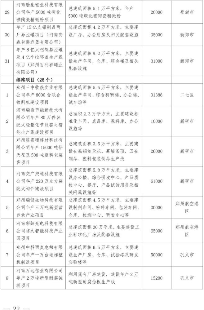
  微附件:2022年度郑州市重点建设项目名单

  附:项目名单

  

  

  

  

  

  

  

  

  

  

  

  

  

  

  

  

  

  

  

  

  

  

  

  

  

  

  

  

  

  

  

  

  

  

  

  

  

  

  

  

  

  

  

  

  

  

  

  

  

  

  

  *楼市气象据官方信息综合整理,转载请注明来源

  - END -

上一篇:青岛海底世界行李寄存存包攻略,青岛海底世界免费游玩攻略
下一篇:金秋西峡 重阳之约——西峡县举行第十四届重阳民俗文化旅游节