手机访问:wap.265xx.com新旅界专研|世界旅游经济趋势报告(2022)(中)
来源于中国社会科学院旅游研究中心
编者按:当下,旅游产业正在经历深刻变革,产品供给由稀缺转为过剩,资源为王让位于产品能力为王,游客需求从单一化转向个性化、多样化和细分化。旅游产业发展正呈现出越来越复杂化、精细化的趋势,为了满足旅游市场需求、顺应时代发展趋势,越来越多的从业者投入更多精力,对旅游产业进行深入、细致的钻研。
为此,新旅界推出《新旅界专研》栏目,甄选专业智库、领军企业、行业大咖等机构或个人的研究成果,以期搭建行业智力交流的平台,为旅游产业的转型升级蓄力。本期报告来自中国社会科学院旅游研究中心。
2022年3月2日,世界旅游城市联合会(WTCF)与中国社会科学院旅游研究中心在线发布《世界旅游经济趋势报告(2022)》。这是两家机构连续第六年发布该主题报告。报告从全球、区域、国别、城市、行业、企业等视角对全球旅游发展进行了全景式分析。以下为该报告的《中篇》。
03
五大区域:旅游发展格局显著变化
新冠疫情暴发之前的若干年时间里,全球旅游总体形成欧洲、美洲和亚太地区“三足鼎立”的格局,其中,欧洲和美洲占比略有下降,而亚太地区占比持续上升。自2020年以来,尽管全球旅游依然保持“三足鼎立”的态势,但由于不同区域受新冠疫情影响程度有所差别,旅游复苏进程也各不相同,在此背景下,美洲和欧洲在全球占比有所上升,亚太占比有所下降。
(图源:摄图网)
(一)2021年美洲、欧洲占比上升,亚太占比下降
2021年美洲旅游总人次和总收入占比较疫情前(2019年)均上升。其中,美洲旅游总人次为11.8亿人次,占全球旅游总人次的比重为18%,比2019年(14%)提高4个百分点;旅游总收入达到1.2万亿美元,占全球旅游总收入的比重为35%,比2019年(30%)提高5个百分点(见图3.1和图3.2)。
2021年欧洲旅游总人次占比不变,旅游总收入占比增加1个百分点。其中,欧洲旅游总人次为10.2亿人次,占全球旅游总人次的比重为15%,与2019年持平;旅游总收入达到1.0万亿美元,占全球旅游总收入的比重为31%,比2019年(30%)增加1个百分点(见图3.1和图3.2)。
2021年亚太旅游总人次和旅游总收入占比均下降。其中,亚太旅游总人次达到41.8亿人次,占全球比重为63%,比2019年(67%)下降4个百分点;亚太旅游总收入为1.0万亿美元,占全球比重为30%,比2019年(35%)下降五个百分点(见图3.1和图3.2)。
(二)2021年美洲、欧洲旅游复苏相对较快
总体来看,2021年美洲旅游经济复苏情况最好,其次是欧洲和非洲,且三个区域旅游总收入恢复情况均好于旅游总人次。亚太和中东恢复情况相对缓慢,旅游总人次恢复情况好于旅游总收入。
具体而言,2021年,美洲旅游经济复苏水平最高,旅游总人次恢复到疫情前2019年水平的65.2%,旅游总收入恢复到2019年水平的67.0%;其次是欧洲,旅游总人次和旅游总收入分别恢复到疫情前2019年水平的52.6%和57.7%;非洲旅游总人次和旅游总收入分别恢复到疫情前2019年水平的47.6%和54.2%;亚太则分别是48.6%和47.9%;中东分别是47.3%和37.8%。可以看出,欧洲、美洲和非洲旅游总收入恢复情况要好于旅游总人次,而亚太和中东地区正好相反(见图3.3)。
(三)2021年欧洲、美洲和亚太旅游的经济贡献位列前三
以旅游总收入相当于GDP的比例作为指标来衡量旅游的经济贡献,2021年五大区域旅游的经济贡献从高到低依次为欧洲、美洲、亚太、中东和非洲。
2021年欧洲旅游总收入相当于GDP的比例稳步领先。一直以来,欧洲旅游总收入相当于GDP的比重一直处于较高水平,2019年及之前,这一比例稳定在7.8%左右。2020年和2021年这一比例分别降至4.3%和4.4%,虽然有较大幅度的下降,但在五大区域中仍位居第一(见图3.4)。
2021年美洲旅游总收入相当于GDP的比重上升为第二位。2018年和2019年,美洲旅游总收入相当于GDP的比重分别为6.3%和6.2%,在五大区域中排名第四;2020年和2021年这一比重降为3.7%和4.1%,但排名却在提升,高于亚太、非洲和中东,仅次于欧洲(见图3.4)。
2021年亚太旅游总收入相当于GDP的比重为3.2%,位列全球第三。2020年亚太地区旅游总收入相当于GDP的比重下降至3.3%,2021年这一比例继续下降至3.2%。在五大区域中,2021年亚太地区GDP恢复至2019年的水平最高,达到104.9%,而旅游总收入恢复至2019年水平仅为47.9%,两者相差57个百分点,GDP复苏水平和旅游总收入复苏水平差距最大,这也意味着受到疫情影响,亚太旅游经济对地区经济的贡献降幅最大(见图3.5)。
2021年中东旅游总收入相当于GDP的比重为3.1%(见图3.4);旅游总收入恢复至2019年的比例与GDP恢复至2019年的比例相差55.1个百分点,这一差距仅次于亚太(见图3.5)。
2021年非洲旅游总收入相当于GDP的比重最小。2017年至今,非洲旅游总收入相当于GDP的比重一直最小,2021年这一比重为3.0%,在五大区域中排名最后(见图3.4)。旅游总收入恢复至2019年的比例为52.0%,GDP恢复水平为97.9%,旅游总收入恢复至2019年的比例与GDP恢复至2019年的比例相差45.9个百分点(见图3.5)。
(四)2022年美洲、欧洲和亚太旅游恢复程度依序降低
从各区域旅游恢复程度来看,与其旅行限制之间存在密切关系。2021年11月1日,世界旅游组织发布的第11次旅行限制报告显示,全球旅行限制措施可分为四种类型:完全关闭边界、部分关闭边界、放开边境但入境需持核酸检测阴性报告证明、取消旅行限制。由于五大区域经济发展情况、疫情严重程度以及各地区不同国家之间治理模式的不同,五大区域各个国家出台的国际旅行限制措施也有所不同。
美洲地区的国际旅行开放程度最高,是唯一存在完全取消边界限制国家的地区。预计2022年美洲旅游经济复苏程度最好,最高可恢复至2019年的八成以上。2021年11月,在美洲地区,10%的国家完全关闭边界,2%的国家部分关闭边界,80%的国家放开边境但入境需持核酸检测阴性报告证明,8%的国家已完全取消限制(分别是多米尼加共和国、哥伦比亚、哥斯达黎加和墨西哥)。预计2022年,在基准情境下,美洲旅游总收入恢复至2019年的73.7%,悲观情境和乐观情境下,美洲地区旅游总收入将恢复至2019年的67.3%和83.4%(见图3.6)。
(图源:摄图网)
欧洲地区的国际旅行开放程度次于美洲地区。预计2022年欧洲旅游经济复苏程度仅次于美洲,最高可恢复至2019年的近八成。2021年11月,在欧洲地区,7%的国家完全关闭边界,56%的国家部分关闭边界,37%的国家放开边境但入境需持核酸检测阴性报告证明。预计2022年,在基准情境下,欧洲地区旅游总收入恢复至2019年的68.5%,悲观情境和乐观情境下,欧洲地区旅游总收入恢复至2019年的61.7%和78.6%(见图3.6)。
亚太地区的国际旅行限制最为严格。预计2022年亚太旅游经济复苏程度落后于美洲和欧洲,最高仅恢复至2019年的不到七成。2021年12月,在亚太地区,65%的国家完全关闭边界,22%的国家部分关闭边界,13%的国家放开边境但入境需持核酸检测阴性报告证明。预计2022年,在基准情境下,亚太地区旅游总收入恢复至2019年的64.4%,悲观和乐观情境下,将分别恢复至2019年的58.3%和68.0%(见图3.6)。
就中东和非洲而言,非洲地区国际旅行开放程度大于中东,相应地,预计2022年非洲旅游经济复苏程度要好于中东地区。2021年11月,在非洲,9%的国家完全关闭边界,15%的国家部分关闭边界,76%的国家放开边境但入境需持核酸检测阴性报告证明。预计2022年,在基准情境下,非洲旅游总收入恢复至2019年的54.4%,悲观情境和乐观情境下,将分别恢复至2019年的47.4%和61.4%。2021年11月,在中东,15%的国家完全关闭边界,46%的国家部分关闭边界,39%的国家放开边境但入境需持核酸检测阴性报告证明。预计2022年,在基准情境下,中东旅游总收入恢复至2019年的47.8%,悲观情境和乐观情境下,将分别恢复至2019年的40.4%和56.0%(见图3.6)。
(五)2022年美洲、欧洲旅游占比上升,亚太、中东占比下降
与2019年相比,2022年美洲和欧洲旅游总收入占全球旅游总收入的比重都将有所上升,而亚太、中东地区旅游总收入占比有所下降。2022年,美洲旅游总收入占比为32%,较2019年提高2个百分点;欧洲旅游总收入占比31%,较2019年提高1个百分点;亚太地区旅游总收入占全球比重为33%,较2019年下降2个百分点;非洲旅游总收入未发生变化;中东旅游总收入占比下降1个百分点(见图3.7)。
04T20国家:旅游发展与疫情走势吻合
(一)各T20国家确诊病例和疫苗接种率差异较大
本报告将旅游总收入在全球排名前20的国家命名为T20国家(Tourism 20 countries)。2021年T20国家由美国、中国、德国、墨西哥、意大利、日本、英国、法国、印度、澳大利亚、西班牙、巴西、加拿大、奥地利、土耳其、菲律宾、韩国、俄罗斯、瑞士、泰国组成。
根据疫情病例数和疫苗接种率,可将T20国家分成四类:一是“病例数和接种率双高型”,即疫情病例数超过2000万人次,疫苗接种率超过60%,包括美国和巴西两个国家,其中美国采取了部分关闭边界的旅行限制措施,巴西放开边境但入境需持核酸检测阴性报告证明;二是“病例数高而接种率低型”,即疫情病例数超过2000万人次,疫苗接种率低于60%,只有印度一个国家,在旅行限制措施上,印度完全关闭了边界;三是“病例数和接种率双低型”,即疫情病例数低于2000万人次,疫苗接种率低于60%,包括菲律宾、俄罗斯和墨西哥三个国家,其中菲律宾采取完全关闭边界措施,俄罗斯是部分关闭边界,墨西哥则是已经完全取消旅行限制;四是“病例数低而接种率高型”,即疫情病例数低于2000万人次,疫苗接种率超过60%,包括14个国家,其中中国、日本、澳大利亚3个国家完全关闭边界,法国、德国、意大利、西班牙、韩国、奥地利、瑞士7个国家部分关闭边界,英国、土耳其、泰国、加拿大4个国家放开边境但入境需持核酸检测阴性报告证明(见图4.1)。
(二)T20国家旅游总收入之和占全球比重连创新高
2021年T20国家旅游总收入占全球比重为80.2%,比2020年提高11.8个百分点,比2019年提高1.4个百分点。预计2022年T20国家旅游总收入占全球旅游总收入的比重将继续抬升至82.0%,达到2011年以来的新高(见图4.2)。
(三)T20国家国际旅游收入总和占全球比重先降后升
2021年T20国家国际旅游收入总和占全球比重继续下滑,降至54.3%,比2020年低6.6个百分点。预计2022年,T20国家国际旅游收入总和占全球比重有较大幅度攀升,达到74.1%,比2021年提升19.8个百分点(见图4.3)。
(四)T20国家旅游经济表现均逊于本国经济整体表现
2021年T20国家旅游总收入比2019年仍有较大降幅,而约一半的T20国家GDP较2019年有所增长,总体来看,旅游经济表现逊于本国经济整体表现。
按照2021年国家旅游总收入相较2019年降幅的大小,可将20个国家划分为五类:一是旅游总收入降幅小于20%(不含),包括西班牙(-16.6%);二是旅游总收入降幅大于20%(含)且小于40%(不含),包括7个国家,分别是德国(-35.6%)、意大利(-32.3%)、巴西(-28.3%)、加拿大(-24.6%)、奥地利(-24.5%)、韩国(-39.5%)、瑞士(-38.9%);三是旅游总收入降幅大于40%(含)且小于50%(不含),包括7个国家,分别是美国(-43.0%)、中国(-43.5%)、法国(-44.9%)、印度(-47.4%)、西班牙(-48.9%)、澳大利亚(-40.2%)、土耳其(-47.0%);四是旅游总收入降幅大于50%(含)且小于70%(不含),包括4个国家,分别是日本(-51.3%)、英国(-55.2%)、菲律宾(-56.4%)、俄罗斯(-50.0%);五是旅游总收入降幅大于70%(含),为泰国(-78.1%)(见图4.4)。
(五)七成T20国家排名位次发生变化
2021年,美国、中国、德国依然名列T20国家前三。不过,三个国家旅游总收入占T20国家旅游总收入之和的比重差异仍然较大,其中,美国占比32.0%,中国占比22.1%,而德国占比仅为9.4%。
2021年T20国家排名位次变化较大。墨西哥排名第四,上升3位;意大利排名第五,上升1位;日本排名第六,上升3位;英国排名第七,下降2位;其他依次是法国(-4)、印度(-1)、澳大利亚、西班牙(+1)、巴西(-1)、加拿大、奥地利、土耳其(+4)、菲律宾(+1)、韩国(-2)、俄罗斯(+2)、瑞士(-1)、泰国(-4)(见表4.1)。
(六)2022年T20国家旅游恢复状况差异较大
根据疫苗接种率和旅游总收入恢复至2019年的比例,可将2022年T20国家分成以下四类:一是疫苗接种率和2022年旅游总收入恢复至2019年的比例均小于70%,包括土耳其(66.0%,64.7%)、印度(56.0%,61.2%)、俄罗斯(45.0%,63.0%)、泰国(68.0%,34.5%)、菲律宾(36.0%,54.0%)5个国家;二是疫苗接种率小于等于70%,且旅游总收入恢复至2019年的比例大于等于70%,包括美国(69.0%,70.0%)、德国(70.0%、73.9%)、墨西哥(59.0%,86.9%)、瑞士(67.0%,71.0%)4个国家;三是疫苗接种率大于等于70%,且旅游总收入恢复至2019年的比例小于70%,包括英国(75.0%,59.1%)、日本(79.0%,57.9%)、法国(77.0%,66.6%)、西班牙(82.0%,63.4%)、韩国(83.0%、67.1%)、中国(85.0%,65.4%)6个国家;四是疫苗接种率和旅游总收入恢复至2019年的比例均大于等于70%,包括德国(70.0%,73.9%)奥地利(70.0%,81.6%)、巴西(76.0%,77.7%)、意大利(78.0%,76.2%)、加拿大(79.0%,80.4%)5个国家(见图4.5)。
05
重点城市:积极制定多元化发展策略
(一)城市面临疫情防控和旅游发展的双重挑战
城市是重要的旅游客源地、集散地和目的地,全球约80%的旅游活动通过旅游城市来实现。城市提供了多样化的旅游产品,也需要藉由旅游实现其部分文化、社会和经济目标。快速推进的全球城市化进程、日益多元的城市文化、更加快捷且成本更低的出行方式、更大规模的人口流动等因素促使城市成为热门旅游目的地。
新冠疫情暴发以来,城市在全球疫情防控和旅游复苏中发挥着不可替代的重要作用。妥善处理疫情防控和旅游发展之间的关系,成为城市治理能力和治理水平的重要体现。疫情传播的阻断与城市人口的生活方式以及城市的运作方式密切相关。城市地区人口密度大且内外部交通便利,使得疫情传播速度快且感染风险大,可以说,城市乃是疫情防控的主要单元。此外,城市对周边地区旅游具有辐射带动作用,旅游城市的疫情防控和旅游复苏情况对周边非城市区域也有直接影响。旅游者(特别是国际旅游者)流动所依赖的机场和车站一般位于城市,其疫情防控情况也直接影响周边地区和外界的连通性。因此,旅游城市在全球疫情防控和旅游复苏上发挥着十分重要的作用。
(图源:摄图网)
当然,城市在疫情背景下所进行的有益探索也推动了旅游业在城市的复苏发展和迭代更新。多年来,以欧洲为代表的历史文化城市饱受过度旅游带来的环境破坏、噪音干扰、交通拥挤和宜居性下降等问题的困扰。与此同时,也有更多的城市期望将发展旅游业作为城市复兴和发展的重要抓手。新冠疫情成为旅游城市思考未来的一个重要契机,其促使城市反思和解决痼疾,也加速了产业数字化进程,还提高了决策者和公众对旅游可持续发展重要性的认识。
(二)城市采取多元化的旅游复苏与振兴策略
为了平衡疫情防控和旅游发展之间的关系,世界各主要城市做出了积极努力,其中不乏可资借鉴之处。
1. 完善公共卫生安全体系
公共卫生安全体系的完善对于建立旅游者的信心和信任至关重要。新冠疫情背景下,城市对人口流动的限制、旅游者自身的风险感知和安全需求给城市旅游管理带来挑战。随着疫情的缓解和经济提振的需要,不同国家及其城市有序取消旅行限制,保障目的地安全性是重建游客信心的先决条件。在保证安全的前提下促进旅游者流动是旅游业复苏的开始。
事实上,疫情暴发之前,安全旅行已是各个国家和国际政策议程的重要议题。经合组织(OECD)向G20旅游工作组提交的关于安全旅游和改善旅游者体验的报告强调,国际组织合作和协调行动的标准化、系统化、可操作性的改善有助于优化旅游体验,同时提高安全性。这在疫情暴发期和恢复期尤其关键。旅游过程中的公共卫生安全问题,不仅在疫情背景下尤为重要,长远来看也将成为旅游行业的关注重点。
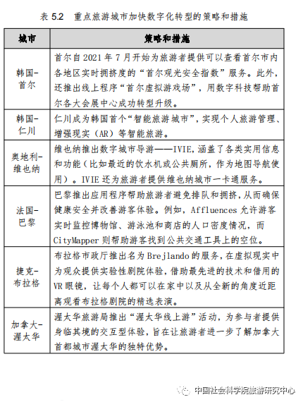
2. 加快数字化转型
数字化转型成为旅游城市复苏与振兴的核心,旅游城市通过增强数字化能力优化和升级旅游服务。旅游业中有多种形式的数字化应用:通过社交媒体、数字平台和一系列在线和移动应用程序进行快速、廉价的通信和销售;通过在多个地点使用增强或虚拟现实及其他技术,创新游客体验;通过生物识别、机器人、人工智能和物联网等一系列技术,提供更加无缝、非接触和高效的服务;使用大数据和区块链,通过广泛的数据收集和分析实现更高效和准确的旅游业务运营,并协助管理目的地和游客流等。
加速数字化转型和提高数字化能力对于旅游者和旅游城市意义重大。对城市旅游者而言,这些服务能够向其提供定制产品,并为其提供可比的实时的信息以便于决策。如此一来,不仅降低了经济成本和时间成本,而且能够更加积极高效地利用各类城市空间。对于城市旅游从业者而言,旅游工作中更多数字技能的应用提升了服务的效能。对于旅游城市而言,疫情加速了数字化成果在旅游业的应用。数字技术在新冠疫情背景下不仅是旅游城市的创新点,而且变成不可或缺的一部分。围绕非接触式、可追溯性、智能和虚拟体验而形成的技术,对于确保旅游过程的安全性并获得旅游者的信任而言,至关重要。
3. 重视本地市场
由于疫情的不断反复,跨境和跨区域旅游受到诸多限制。各城市均将眼光投向本地市场,高度重视本地人的旅游。例如,中国香港通过补贴,吸引香港人重新认识香港旅游;中国澳门推出“心出发?游澳门”本地游项目,重组“走出去,体验澳门社区”的徒步游路线;阿根廷布宜诺斯艾利斯推出新的社区景点供市民游览,部分商家提供折扣优惠;英国伦敦开展“因为我是伦敦人”活动,激励伦敦人安全地探索其日常生活的区域;西班牙巴塞罗那在当地人中推广本地旅游。
4. 改善社区关系
对于国外尤其是欧洲不少旅游城市而言,疫情前已出现过度旅游问题,过多的游客给本地居民生活造成了负面影响。新冠疫情暴发以来,很多城市重新思考如何平衡社区和游客之间的关系,以提高居民对旅游业的满意度和对旅游业给社区带来好处的认识。为了提高城市本地居民对旅游业的满意度,政府鼓励城市社区居民讨论过度开发和过度旅游带来的风险和问题,并邀请居民参与制定疫情后的旅游战略和策略,提高其对居住地的归属感和自豪感,同时使其认识到旅游业给社区带来的好处,鼓励其讨论发展旅游给当地带来的机会。由于旅行限制,政府鼓励当地人成为本地社区的旅游者,这也可在一定程度上改变旅游者与当地人在城市空间内互动的方式,形成和谐相处的模式。
5. 推广旅游形象
在疫情肆虐和反复过程中,各城市始终坚持开展旅游营销活动,不少城市还重塑其目的地形象。形象重塑主要涉及安全、绿色和可持续发展三方面,目的在于增强与旅游者的联系以争取国际旅游全面开放后的发展先机。开展宣传营销活动的目的不在于立即带来旅游人数的提升,而在于与已有的旅游者保持情感联结促使其重返旅游城市,让潜在旅游者更加了解旅游城市的文化特色和服务特色等,由此产生的熟悉感有利于旅游城市抓住国际旅行开放后的第一批旅游者。与此同时,旅游城市鼓励旅游者参与品牌共建,利用不断发展的数字工具成为旅游城市品牌的联合创建人。
6. 开展旅游合作
旅游城市之间积极开展合作促进旅游需求逐渐复苏。城市,特别是大型城市,作为经济、政治和交通网络的节点,在当前疫情背景下作为公共管理节点的作用尤为凸显。城市通过有效地组织、协调和实施相应措施来应对疫情对旅游业造成的影响,其中包含了制定更具包容性和协作性的旅游策略。与此同时,随着国家边境的开放,以往具有竞争关系的旅游城市正在寻求更多的跨国合作,在遏制病毒传播的同时拓展客源市场,通过区域合作延伸旅游路线发展安全“旅行走廊”和“旅游泡泡”。除了城市之间的合作,城市系统内部也积极尝试建立跨部门协作促进旅游业发展。应对疫情需要目的地管理组织提高管理、协调和创新能力。跨部门协作组织有不同的职能和行动重点,通过将不同职能部门纳入旅游管理系统以协调行政资源,从而减少旅游业复苏发展面临的阻力。此外,不同职能部门能够更广泛地收集旅游运行中的反馈意见,这为旅游部门提供了更加具体和直接的支持。
(三)疫情防控常态化下旅游城市呈现新的发展趋势
鉴于新冠疫情的复杂性和不确定性,世界各城市正在对其旅游发展做出调整。从当前和未来一段时期来看,以下几个方面的问题值得加以关注。
(图源:摄图网)
1. 兼顾短期应对和长期调整
疫情对旅游业的严重冲击促使各城市采取一系列短期应对措施,同时也使其意识到,旅游业的恢复和发展需要更为长远的方向调整和战略规划。短期调整主要以本地市场为主恢复旅游运行,包括重新挖掘本地文化并创新城市旅游线路,鼓励本地居民探索城市,增强其对本地社区的归属感和对城市发展旅游业的认同感;以发放优惠券等方式刺激本地旅游消费;增加和优化周边游旅游产品和服务等。长期的方向调整和战略规划则涉及旅游在经济发展、社会发展、文化挖掘和环境保护等方面的可持续发展问题。旅游经济方面,将吸引停留时间更长、可带来更多旅游消费和附加价值的高质量游客作为重要目标。社会发展方面,如何以更公平的方式兼顾不同利益相关者的利益,改善和平衡城市居民与旅游者之间的关系,提高居民对发展旅游业的获得感和满足感。文化挖掘方面,更加强调当地文化特色,期望吸引符合其城市价值观的旅游者,同时打造多样化产品以形成持久吸引力。环境保护方面,更加注重城市旅游的绿色转型发展。
2. 重视本地旅游和社区场景
随着城市的发展和旅游需求的升级,传统的城市旅游正逐步向新城市旅游过渡。这主要体现在三个方面:城市日常生活本身即被视为一种旅游吸引物;旅游场景转移到居民区或避开热门传统旅游区;旅游者不再被视为环境的被动消费者,而是与所有在城市停留和生活的人一起参与城市再造。发展新城市旅游的关键是打造社区旅游场景。目的地要通过设立社区旅游基金、增强“政府—企业—居民”三方的平等合作等措施打造社区旅游场景,使得旅游者获得“像当地人一样生活”的真实旅游体验。同时,社区旅游场景的打造不仅服务于外来旅游者,更要服务于城市社区居民,鼓励本地社区居民探索城市,增强其认同感、归属感和自豪感。
3. 谋求绿色发展和包容性发展
绿色转型和包容性发展是疫情前城市旅游已经开始的实践,而疫情对旅游业的冲击凸显了此前城市旅游结构的脆弱性,使得这一转型更为迫切。在谋求绿色发展方面,鼓励和支持旅游企业投资绿色基础设施(如节能住宿设施、可持续会议场所、绿色交通工具等),实施健全的环境管理机制,并提供企业环境管理方面的指导和技能培训(培养员工可持续技能)。在包容性发展方面,需要更好地平衡旅游业发展和当地居民及其他利益相关者的利益,注重构建更公平的城市旅游发展模式。
4. 吸引高质量游客成为重要目标
城市旅游由数量向质量转型的表现之一是,将吸引高质量游客作为旅游业发展的重要目标。旅游城市更加强调城市特有的文化属性,期望吸引符合其城市价值观的旅游者。这一方面是为了短期内缓解过度旅游所带来的城市矛盾,另一方面是为了旅游业持续健康发展。高质量游客的旅游行为会更文明和负责任,并会在旅游城市停留更长时间,从而带来更多旅游消费。更进一步,高质量游客将更多地参与当地经济并为目的地带来附加价值(如打破旅游的季节性特征),例如吸引数字流动工作者及其他领域的专业人士前往目的地进行工作旅游。这一趋势表明,旅游城市不仅想要吸引旅游者,更想与高质量游客建立紧密的长久关系。吸引高质量客群通常有以下三方面做法:一是通过宣传营销重新调整旅游城市的形象和品牌定位,将城市所期望的新旅游形象传达给旅游者,让旅游者意识到——什么样的旅游者是这座城市欢迎的;二是重点关注目的地营销中的核心群体,注重市场选择,提高宣传营销针对性,让高质量游客意识到——他/她是受这座城市欢迎的;三是增强数字化服务能力,为旅游者打造智慧旅游体验。
5. 不断探索各种创新途径
新冠疫情改变了人们的生活方式、社交状态、旅游偏好与行为,加速了旅游业的数字化转型,提升了旅游者对非接触式旅游服务、虚拟现实、在线旅游产品购买和交易的需求,以及城市对创新旅游场景、丰富旅游者体验、进行旅游者数据跟踪和管理的需求。因此,要把握旅游发展新趋势,大力推动城市旅游产品创新、业态创新、模式创新和管理创新,促进旅游的智能化、便捷化和品质化发展。
(未完待续……)
上一篇:香港+澳门纯玩旅游攻略
下一篇:长三角以更高质量一体化推进旅游经济繁荣发展
最近更新旅游资讯
- 北京IN10018片II期临床试验-IN10018 或安慰剂联合PLD 治疗铂耐
- 重庆西南医院体检中心
- 价值理论论文范文
- 内娱出现第一个“侠女颜”!刚出道4天,小白花们慌了…
- 狗的射速又快又烫
- 震惊!原来我们那些年追过的电视剧三观如此畸形……
- 社区获得性肺炎合并脓毒症患者临床特征及死亡危险因素分析
- 笛安的“北京爱情故事”,满满的欲望和贪婪
- 读《金瓶梅》第13章:李瓶儿为何能看上西门庆?
- 十六岁高二学生没事时看看什么书好?
- 父母中毒而亡,警方问13岁女儿看到凶手没,女孩笑了:我就是凶手
- 别黑陈凯歌了,他有一部神作还不够吗?
- 高三沉沦观后感话题作文800字范文
- 思辨的张力
- 狐文化特辑【十三】狐妖余论:混迹红尘的修仙之狐——「仙狐」
- 喜欢K歌,看电影吗?这些英文一定要掌握!
- 21世纪最佳20部日本动画
- 中西方伦理思想发展比较研究
- 马鞍山人民医院医院历史
- 如何以「我穿越成了一个小妾(或通房丫头)」为题写一篇小说?
- 青海诗选刊 2017年第24期(总第36期)
- 吴军民
- 实用 | 教你如何做好校园景观!
- 无忧传媒三 片
- 《西游记》新解(十套珍稀古画插图)56:神狂诛草寇,道昧放心猿——遇强盗,唐僧软