手机访问:wap.265xx.com内地旅行团首个重启的境外旅游目的地!赴澳门旅行团11月或将掀起热潮
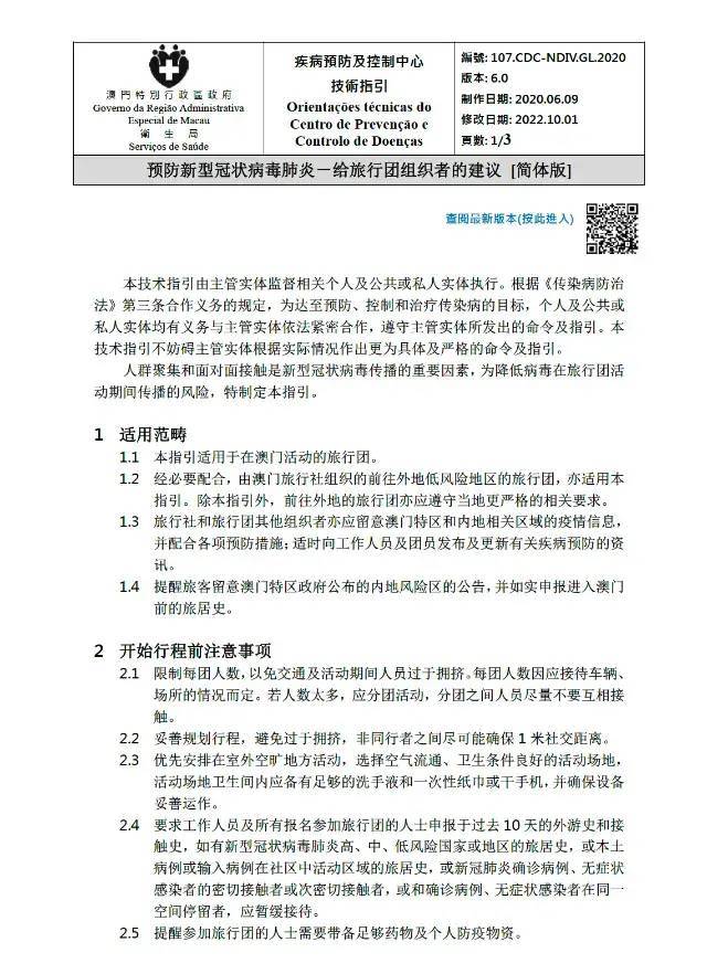
就在内地四省一市恢复赴澳旅行团在即之时,澳门卫生局10月26日又正式发布了针对旅行团组织者的防疫指引。为相关人员提供防疫指引,对开始行程前、期间、结束后都有对应建议措施,其中包括限制旅行团人数、领队及导游至少需要每7天接受一次核酸检测等建议。
在旅游平台上,相关消息一经发出,澳门旅游的相关搜索热度就直线上升,最高更是达到了330%。
吸引万千目光的赴澳门旅行团蓄势待发。待旅行团政策正式实施,澳门将成为新冠疫情以来,内地旅行团首个重启的境外旅游目的地。
新进展:正式发布“给旅行团组织者的建议”防疫指引
10月26日,澳门特区政府卫生局正式发布“给旅行团组织者的建议”防疫指引。指引建议,限制每团人数,以免交通及活动期间人员过于拥挤。每团人数因应接待车辆、场所的情况而定。若人数太多,应分团活动,分团之间人员尽量不要互相接触。
同时,要求工作人员及所有报名参加旅行团的人士申报于过去 10 天的外游史和接触史,如有新型冠状病毒肺炎高、中、低风险国家或地区的旅居史,或本土病例或输入病例在社区中活动区域的旅居史,或新冠肺炎确诊病例、无症状感染者的密切接触者或次密切接触者,或和确诊病例、无症状感染者在同一空间停留者,应暂缓接待。
在核酸检测频次方面,领队、导游在工作持续期间至少需每 7 天接受一次新冠病毒核酸检测(休假或停止接待旅行团超过3天方可中断检测)。
在行程期间,任何时候发现“澳门健康码”为黄码或红码、出现发热、干咳、乏力、咽痛、嗅(味)觉减退、腹泻或其他呼吸道症状时,应即时暂停有关人士继续行程,并请其前往就医。导游应即时向所属旅行社汇报,以作相关跟进。
指引亦建议,活动行程应作详细记录,包括出入时间等。倘行程中有自由活动时间,要求团员自行详细记录行程,以便有需要时查核。
指引中多次强调社交距离,比如妥善规划行程,避免过于拥挤,非同行者之间尽可能确保 1 米社交距离;非同行者安排交通或其他活动时座位尽量隔开,尽量保持 1 米社交距离,尤其是除下口罩时;乘坐车辆、共餐等活动的人员组合及座位尽量固定并作记录。
期望每日旅客量可达到4万人次
澳门特区行政长官贺一诚曾在新闻发布会上透露,由于恢复电子签注赴澳与内地旅行团来澳的政策两项工作已停止办理一段时间,故需时间筹备,预计今年10月底或11月初可以落实,期望每日旅客量可达到4万人次。
贺一诚指出,现阶段内地客源对澳门非常重要,已按澳门所需向中央提出有关请求,在得到内地恢复电子签注和赴澳旅行团的同时,澳门也必须做好疫情防控工作,防疫政策必须与内地保持一致。澳门与内地互通设有熔断及恢复机制,当澳门或以上“4省1市”出现严重疫情,便要实施防疫熔断机制,暂停赴澳旅行团。但双方也设有恢复机制,设定多少日后可恢复正常旅行团赴澳,毋须再向中央申请。卫健委也表示支持,这些机制均由双方的防疫部门磋商建立。
旅游业是澳门的重要产业。澳门经济财政司司长李伟农10月1日表示,随着恢复电子签注赴澳和内地旅行团来澳政策的逐步落实,会对澳门的旅游业发展及失业率的改善带来很大的帮助。为此,特区政府马不停蹄地在内地省市积极展开旅游宣传推广工作,全力做好迎客准备。
澳门旅游热度直线上升,旅企已在筹划准备中
相关消息发出后,各大旅游平台上澳门旅游的搜索热度直线上升。
马蜂窝平台关于“澳门”的总体访问量热度一度上涨330%,其中“澳门玩法”热度上涨241%,“澳门攻略”热度上涨275%。瞬时访问量热度较高的澳门景点分别为:澳门大三巴牌坊、澳门威尼斯人、澳门渔人码头、澳门旅游塔、澳门妈祖阁、澳门玫瑰圣母堂、澳门官也街、澳门teamlab、澳门路环岛、澳门科技馆。
同程旅行平台数据显示,澳门旅游相关搜索热度迅速上升。“澳门”关键词搜索热度较前日同一时段上涨237%,澳门酒店搜索热度上涨160%,内地往返澳门的机票航班搜索量上涨150%。数据还显示,最关注澳门旅行相关信息和产品的用户分别来自广东、浙江、上海、江苏和福建,正是首先恢复赴澳旅游团的“四省一市”。
澳门特区旅游局与携程于近期再次加推“感受澳门·想你享福利”酒店五折券优惠活动,用户每天0点可以在携程APP和小程序端领取酒店五折券。活动反响热烈,活动推出前三天,每日近万张五折券均在上线1分钟内被抢空。活动上线两周,用户对澳门的旅游欲望激增,携程平台上,澳门酒店预订量环比增长447%,预订金额增长491%。
携程相关负责人表示,携程正在推动研究澳门跟团游产品的升级创新,并将根据实际政策适时推出。
对于赴澳旅游团,春秋旅游副总经理周卫红表示:“我们在等待相关主管部门,就此事的文件或者通知,以及具体的细节要求,包括民航、边检、防疫等方面的规定;疫情已经持续了2年多,相关团队游市场需求和资源的整合、汇集,还是需要再一次完善的筹备,要在规定的指导下,开展有关的工作,确保一旦正式恢复,我们可以尽快提供优质的且符合游客需求的产品与服务,一定是要在防疫安全与合规的前提下,做好、做稳。”
编辑|?Sophie
审核|?雷蕊
来源|?部分素材由国家旅业网综合自网络
图片|澳门特区旅游局微信公众号
上一篇:美丽的新加坡,旅游者天堂,自然与都市的融合,假期旅游好去处
下一篇:溪口镇旅游开发等12大项目落户奉化 投资超160亿
最近更新旅游资讯
- 北京IN10018片II期临床试验-IN10018 或安慰剂联合PLD 治疗铂耐
- 重庆西南医院体检中心
- 价值理论论文范文
- 内娱出现第一个“侠女颜”!刚出道4天,小白花们慌了…
- 狗的射速又快又烫
- 震惊!原来我们那些年追过的电视剧三观如此畸形……
- 社区获得性肺炎合并脓毒症患者临床特征及死亡危险因素分析
- 笛安的“北京爱情故事”,满满的欲望和贪婪
- 读《金瓶梅》第13章:李瓶儿为何能看上西门庆?
- 十六岁高二学生没事时看看什么书好?
- 父母中毒而亡,警方问13岁女儿看到凶手没,女孩笑了:我就是凶手
- 别黑陈凯歌了,他有一部神作还不够吗?
- 高三沉沦观后感话题作文800字范文
- 思辨的张力
- 狐文化特辑【十三】狐妖余论:混迹红尘的修仙之狐——「仙狐」
- 喜欢K歌,看电影吗?这些英文一定要掌握!
- 21世纪最佳20部日本动画
- 中西方伦理思想发展比较研究
- 马鞍山人民医院医院历史
- 如何以「我穿越成了一个小妾(或通房丫头)」为题写一篇小说?
- 青海诗选刊 2017年第24期(总第36期)
- 吴军民
- 实用 | 教你如何做好校园景观!
- 无忧传媒三 片
- 《西游记》新解(十套珍稀古画插图)56:神狂诛草寇,道昧放心猿——遇强盗,唐僧软