手机访问:wap.265xx.com高铁时代下 2022年张家口交通网建设规划、建设如何?令人期待
近年来,在2022年冬奥会等红利辐射下,张家口市交通运输领域迎来了跨越式的发展,立体交通网提档升级。
2019年年底3条高铁线路开通,标志着张家口正式进入“高铁时代”,另外近年来张家口多条铁路规划建设,高速公路、农村公路、国省干线、机场也在逐步开建落地……
2022年张家口交通建设、规划如何?接下来让我们一起来看看吧!
张家口步入高铁时代
京张高铁、张大高铁、张呼高铁于2019年底同步通车,张家口形成“十字形”高铁网络,这意味着张家口成为高铁“枢纽”。
京张高铁起自张家口,途径宣化、下花园、怀来,抵至北京北,全线长约174千米,于2019年底通车,通车后北京至张家口最快运行时间50分钟左右。
大张高铁西起山西大同经阳高、天镇、怀安至张家口,线路全长140.6公里,设计时速250公里,2019年年底通车后大同至张家口仅需40分钟。
张呼高铁东起张家口,途经怀安、兴和北、乌兰察布、卓资东、旗下营南站,终到呼和浩特东站,全长286.8公里。2019年底,张呼高铁与京张高铁同步开通运营,张家口至呼和浩特缩短到2个小时左右。
图片来源于网络
2022年规划铁路进展
2022年,张家口市将围绕“奥运经济推进年”“项目建设提速年”“营商环境提升年”活动,重点推进20项交通基础设施建设,加快完善综合交通运输体系。
强化铁路基础建设。力争太锡铁路崇礼至沽源段项目开工,推进京张高铁运行服务保障基地(张家口动车所)项目一期存车场工程、张家口站综合客运枢纽南广场项目建设,完善宣化区、下花园区、怀来县高铁站枢纽配套工程,提升交通组织化水平。
太子城至锡林浩特铁路
太子城至锡林浩特铁路位于河北省张家口市和内蒙古自治区锡林郭勒盟境内,大致呈南北走向。线路南起崇礼铁路太子城站(不含),途径张家口市崇礼区、张北县、沽源县、塞北管理区,进入锡林郭勒盟境内经太仆寺旗、正蓝旗、北迄锡多线锡林浩特站。线路全长 393.322km(新建线路长 152.478km,既有线电化 240.844km),其中张家口市境内线路长133.701km、锡林郭勒盟境内长 259.621km;太子城至黑城子段新建线路桥梁总长 10.596km/19 座、隧道总长 38.596km/10 座,桥隧比例 32.26%,黑城子至锡林浩特段既有线桥梁总长 3.149km/12 座,桥梁比例 1.31%。项目共设车站 19 座,其中新建车站 5 座,分别为崇礼站、张北站、沽源站、太仆寺旗站、塞北管理区站;改建既有车站 9 座,分别为黑城子站、正蓝旗站、阿都呼都格站、桑根达来北站、乌日图站、白音库伦站、灰腾梁站、贝力克站、锡林浩特站;预留车站 5 座,为堡东沟站、白达营子站、新民站、小马场站、乌兰呼达格站。项目新设牵引变电所 8 处,配套建设锡林浩特动车存车场及工区、车间等。
2019 年 12 月 1 日,河北省政府组织相关部门及单位召开会议,专题研究太锡铁路项目太子城至崇礼段纳入冬奥会张家口赛区投资审批改革试点范围的事宜,会议确定太子城至崇礼段项目按照“一会三函”程序办理。
2019 年 12 月 11 日,国铁集团发改部组织鉴定中心、工管中心、京张城际铁路有限公司以及河北省有关单位召开会议确定了将太锡铁路太子城至崇礼段全部工程作为先行开工建设范围。
2019 年 12 月 13 日,张家口市自然资源和规划局组织对太锡铁路太子城至崇礼段初步设计方案进行了评审。
2019 年 12 月 31 日,中国铁路经济规划研究院有限公司形成了《关于发送新建太子城至锡林浩特铁路太子城至崇礼段铁路初步设计咨询意见的函》(经规线站函[2019]487 号),设计单位根据该函件完成了施工图(咨询稿)。
2020 年 1 月,太子城至崇礼段项目建设单位张家口市交通建设投资控股集团有限公司完成施工招标。
2020 年 3 月 13 日,张家口市行政审批局以《张家口市行政审批局关于太子城至锡林浩特铁路太子城至崇礼段项目环境影响报告书的批复》(张行审字[2020]34 号)批准了太子城至崇礼段工程的环境影响报告书。
目前,项目已开通运营。
太子城(不含)至崇礼(含)段工程线路总长 15.864km,设桥梁 1 座/0.242km,隧道 2 座/14.434km,桥隧总长 14.678km,桥隧比 92.52%,新建车站 1 座(崇礼站),无配套建设存车场及运用所,沿线新设牵引变电所 1处、扩建在建崇礼铁路太子城分区所 1 处,工程涉及河北省生态保护红线以及和平省级森林公园。
图片来源于网络
张家口至张北的旅游铁路工程
项目名称:新建张家口旅游铁路一期工程张家口至张北段
项目业主:张家口市交投旅游铁路建设发展有限公司
项目概况:项目位于张家口市境内,南起京张铁路张家口站,途经张家口市经开区、万全区,北讫张北县馒头营站,呈南北走向,线路全长66.995km,共设车站8座,其中,利用既有车站1座,新建车站7座。
最新进展:正在施工图审查。
图片来源于截图
河北省发展和改革委员会:允许跨省(区、市)及国家铁路网之外的地方新建(含增建)铁路项目核准。
早在2018年,河北省政府印发的《河北省旅游高质量发展规划(2018-2025年)》(以下简称《规划》)中就提出,未来几年,河北省将加强交通与旅游的协同联动,完善旅游交通设施网络,创新旅游交通产品,提升旅游交通服务品质,建设全国交通旅游融合示范省。
在轨道交通方面,将以北京、石家庄两大高铁枢纽为核心,打造全国高铁旅游集散中心;谋划建设石家庄至张家口、承德的城际铁路。大力发展特色铁路旅游。依托百年历史老铁路打造京张铁路、高易铁路、秦皇岛山海铁路三条特色旅游观光铁路 ;积极谋划建设张承坝上中国一号风景大道特色旅游观光铁路;北京至保定“京郊休闲”、天津至涉县“太行风情”等主题旅游观光列车专线,打造全国知名的列车旅游风景道。
图片来源于网络
张家口将建新机场
2021年12月发布河北省通用机场布局规划(2021-2030年)
省发改委印发了河北省通用机场布局规划(2021-2030年),提出到2030年,全省通用机场达到23个,其中到2025年全省通用机场基本覆盖交通不便地区、大型农场、重点林区、粮食主产区等,全省通用机场达到14个。
图片来源于截图
规划布局
充分利用运输机场发展通用航空服务。石家庄、张家口、承德、秦皇岛、唐山、邯郸、邢台、沧州等既有和规划新建运输机场,充分利用现有设施,兼顾通用航空保障服务功能。
布局重点
1.2030年前高铁不能覆盖的偏远地区;
2.长城国家文化公园、大运河国家文化公园、京张体育文化旅游带、太行红河谷文化旅游经济带、省级以上各类自然保护区周边、重点通用航空综合产业示范区,5A、4A级重点旅游景区;
3.特定行业、高端公务出行、农林飞行作业区、应急救援等飞行需求。
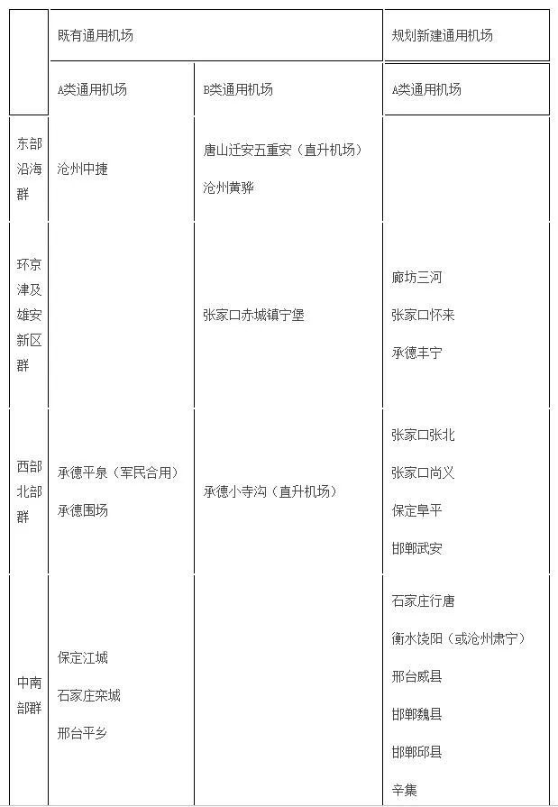
在布局方案中提到张家口建设这些机场
环京津及雄安新区机场群重点布局廊坊三河、张家口怀来、张家口赤城镇宁堡、承德丰宁等通用机场,主要聚焦通用航空发展新业态新模式,与北京密云、八达岭等通用机场协调联动,发展公务航空、医疗救护、航空体育、体验飞行、维修托管等,满足个性化、高效率出行,以及通用航空俱乐部、通用航空爱好者协会等社会团体发展需求,共同打造国内具有一定影响力的高端个性化消费集群。
西部北部通用机场群重点布局承德围场、承德平泉、承德小寺沟、张家口张北、张家口尚义、保定阜平、邯郸武安等通用机场,提升地面交通不便山区交通基础设施水平,主要承担短途运输服务功能,保障燕山-太行山山区、坝上地区群众出行,服务旅游资源开发,增强森林防火、交通事故等突发事件应急救援能力。
河北省通用机场布局方案(2030年)
公路、国省干线
2022年完善高速公路网络。确保京尚高速公路张北到尚义段7月底建成通车,推动京新至京藏高速公路联络线、国道109新线高速公路工程开工建设,推进京尚高速公路张北至崇礼段前期工作。
2022年提速国省干线建设。推进国道G112赤城至承德段、国道G239赤城县城段、省道S302张承界至沽源界城段、省道S302冀蒙界至康保县城段等项目建设,确保省道S228狼山至东花园段、国道G239塞北管理区改线段建成通车;推进国道G112四道沟至千松梁段、国道G110怀来北辛堡至下花园宣化界段、国道G335马连渠至冀蒙界段、省道S301白土窑至沽源县城段等前期工作,完成道路大中修工程527.5公里。
谋划建好农村公路。实施“四好农村路”提升工程,完成698公里农村公路建设改造,加快补齐交通发展短板。
图片来源于网络
2019年年底大张、京张、张呼高铁开通,张家口正式步入高铁时代。
2021年年底张家口有新机场规划出炉,2022年张家口各区域站点高铁站建设逐步完善,新铁路迎新进展,农村公路、高速公路、国省干线也在逐步建设中……
再加上张家口大数据、新能源、冰雪产业、全域旅游业等的逐步建立,各项配套的逐步完善,众多一线房企的入驻……目前张家口已建设成为国家森林城市,未来将更加宜居,各项配套的建设、产业的建立、交通的完善,未来张家口的发展更加令人期待!
张
家
口
长按上图二维码
识别关注张家口楼市
推送最新房产资讯、购房指南
获取一站式购房服务
上一篇:直击文博会|客家文化融湾!寻找粤港澳大湾区馆的梅州元素
下一篇:济南网红打卡景点
最近更新旅游资讯
- 北京IN10018片II期临床试验-IN10018 或安慰剂联合PLD 治疗铂耐
- 重庆西南医院体检中心
- 价值理论论文范文
- 内娱出现第一个“侠女颜”!刚出道4天,小白花们慌了…
- 狗的射速又快又烫
- 震惊!原来我们那些年追过的电视剧三观如此畸形……
- 社区获得性肺炎合并脓毒症患者临床特征及死亡危险因素分析
- 笛安的“北京爱情故事”,满满的欲望和贪婪
- 读《金瓶梅》第13章:李瓶儿为何能看上西门庆?
- 十六岁高二学生没事时看看什么书好?
- 父母中毒而亡,警方问13岁女儿看到凶手没,女孩笑了:我就是凶手
- 别黑陈凯歌了,他有一部神作还不够吗?
- 高三沉沦观后感话题作文800字范文
- 思辨的张力
- 狐文化特辑【十三】狐妖余论:混迹红尘的修仙之狐——「仙狐」
- 喜欢K歌,看电影吗?这些英文一定要掌握!
- 21世纪最佳20部日本动画
- 中西方伦理思想发展比较研究
- 马鞍山人民医院医院历史
- 如何以「我穿越成了一个小妾(或通房丫头)」为题写一篇小说?
- 青海诗选刊 2017年第24期(总第36期)
- 吴军民
- 实用 | 教你如何做好校园景观!
- 无忧传媒三 片
- 《西游记》新解(十套珍稀古画插图)56:神狂诛草寇,道昧放心猿——遇强盗,唐僧软