RCEP国家经贸条约法律汇编连载:文莱

栏目:旅游资讯  时间:2023-01-19
手机版

  

  京师深圳律所国际业务中心

  本文共21801字建议收藏之后查看

  

  前言

  2022年1月1日,区域全面经济伙伴关系协定(RCEP)正式生效。RCEP区域内总人口数达23亿,约占全球人口数量的30%,GDP总量超25万亿美元,约占全球贸易总量25%,可见市场规模和经贸发展潜力巨大。自诞生之日起,RCEP协定就超越了欧盟,成为世界上贸易额规模最大的自由贸易协议。不仅将极大促进区域内贸易发展,对亚太地区和世界经济也具有不可小觑的提振作用。据彼得森国际经济研究所数据,预计到2030年,RCEP将给全球贸易收入带来1860亿美元的增长。

  商务部国际司司长余本林表示:“RCEP生效,恰如建成了一座连接国内国际双循环的大桥,带来长远的市场机遇。”近年来,逆全球化势力扩大和贸易保护主义思潮兴起,给全球经济发展带来巨大压力,去年突如其来的新冠疫情在全球范围内蔓延,更是直接重创全球经济。在世界经济增长乏力的背景下,RCEP的签署消除了贸易壁垒,为中国企业走出去架起了一座加强区域产业链、供应链和价值链融合的桥梁。

  在此背景下,京师深圳国际业务中心和深圳市进出口商会,联合多方共同发布《RCEP国家经贸条约法律汇编》,以助力大家更好适用《区域全面经济伙伴关系协定》,并在本公众号进行连载。

  

  中国与文莱经济贸易合作情况

  一、经贸条约及法律条文

  (一)文莱对外经贸关系

  (二)中国与文莱签署的经济贸易条约

  (三)文莱与经济贸易相关的重要法规

  二、法律案例

  三、中国与文莱贸易数据

  (一)2021上半年经贸合作情况

  (二)近五年贸易数据图

  四、产品类别

  五、招商引资政策

  (一)优惠政策框架

  (二)行业鼓励政策

  #中国与文莱经济贸易合作情况#

  文莱,全称文莱达鲁萨兰国,意为“生活在和平之邦的海上贸易者”。文莱位于加里曼丹岛西北部;国土面积5765平方公里;人口45.95万,其中,马来族占65.8%,华人占10.2%。文莱属于伊斯兰教君主制国家,苏丹为国家元首、政府首脑和宗教领袖,拥有崇高威望,政局长期保持稳定。

  文莱经济结构单一,高度依赖油气产业。2019年其国内生产总值的56%、财政收入的81%和外贸出口的85%均来自油气产业。非油气产业主要有政府服务、金融、批发与零售、房地产、教育等服务业以及建筑业,制造业几乎为空白。2020年文国内生产总值183.4亿文币(约合134.8亿美元),同比增长1.2%。

  为摆脱单一经济束缚,近年来文政府大力发展油气下游产业、伊斯兰金融及清真产业、物流与通讯科技产业、旅游业等,加大对农、林、渔业以及基础设施建设投入,积极吸引外资,推动经济向多元化方向发展。

  2016年,为加快吸引外资,进一步加快经济多元化发展,文莱政府进行了一系列改革,新设了一站式服务平台,优化缩减各项行政审批、决策流程,并设立外国直接投资行动与支持中心,为外国投资者提供更全面、快速的服务。

  (数据来源:外交部)

  一、经贸条约及法律条文

  (一)文莱对外经贸关系

  文莱奉行贸易开放政策,并把自由贸易协定视为外贸政策的重要一环。文莱是东南亚国家联盟(东盟)、亚太经济合作组织(APEC)、世贸组织、文莱、印度尼西亚、马来西亚和菲律宾-东盟东部增长区(BIMP-EAGA)以及国际航空运输自由化多边协定(MALIAT)的成员,也是区域全面经济伙伴关系(RCEP)成员国。

  (二)中国与文莱的经济贸易条约

  1、《区域全面经济伙伴关系协定》(RCEP)领导人联合声明

  https://law.wkinfo.com.cn/international-treaties/detail/NTAxMDAwMDcwMDc=?searchId=a37679bd30f548d9a5e30a764d8c44c5&index=1&q=&module=

  2、区域全面经济伙伴关系协定(RCEP)

  https://law.wkinfo.com.cn/international-treaties/detail/NTAxMDAwMDY5OTE=?searchId=a37679bd30f548d9a5e30a764d8c44c5&index=2&q=&module=

  3、中华人民共和国和文莱达鲁萨兰国联合声明

  https://law.wkinfo.com.cn/international-treaties/detail/NTAxMDAwMDY4NjI=?searchId=a37679bd30f548d9a5e30a764d8c44c5&index=4&q=&module=

  4、中华人民共和国政府和东南亚国家联盟成员国政府海运协定

  https://law.wkinfo.com.cn/international-treaties/detail/NTAxMDAwMDM5MjU=?searchId=a37679bd30f548d9a5e30a764d8c44c5&index=5&q=&module=

  5、中华人民共和国政府与东南亚国家联盟成员国政府全面经济合作框架协议服务贸易协议

  https://law.wkinfo.com.cn/international-treaties/detail/NTAxMDAwMDU3MTQ=?searchId=a37679bd30f548d9a5e30a764d8c44c5&index=7&q=&module=

  6、中华人民共和国政府与文莱达鲁萨兰国苏丹陛下政府旅游合作谅解备忘录

  https://law.wkinfo.com.cn/international-treaties/detail/NTAxMDAwMDU3NTg=?searchId=a37679bd30f548d9a5e30a764d8c44c5&index=9&q=&module=

  8、中华人民共和国政府与东南亚国家联盟成员国政府全面经济合作框架协议货物贸易协议

  https://law.wkinfo.com.cn/international-treaties/detail/NTAxMDAwMDAyODU=?searchId=a37679bd30f548d9a5e30a764d8c44c5&index=11&q=&module=

  9、中华人民共和国政府和文莱达鲁萨兰国政府关于促进贸易、投资和经济合作的谅解备忘录

  https://law.wkinfo.com.cn/international-treaties/detail/NTAxMDAwMDE3OTc=?searchId=a37679bd30f548d9a5e30a764d8c44c5&index=12&q=&module=

  10、中华人民共和国政府和文莱达鲁萨兰国政府关于对所得避免双重征税和防止偷漏税的协定

  https://law.wkinfo.com.cn/international-treaties/detail/NTAxMDAwMDAwMTg=?searchId=a37679bd30f548d9a5e30a764d8c44c5&index=13&q=&module=

  11、中华人民共和国政府和文莱达鲁萨兰国政府关于鼓励和相互保护投资协定

  https://law.wkinfo.com.cn/international-treaties/detail/NTAxMDAwMDAwMTg=?searchId=a37679bd30f548d9a5e30a764d8c44c5&index=13&q=&module=

  12、中华人民共和国政府和文莱达鲁萨兰国政府关于鼓励和相互保护投资协定的议定书

  https://law.wkinfo.com.cn/international-treaties/detail/NTAxMDAwMDYzOTQ=?searchId=a37679bd30f548d9a5e30a764d8c44c5&index=15&q=&module=

  13、中华人民共和国国家旅游局和文莱达鲁萨兰国工业与初级资源部关于中国公民自费赴文莱旅游实施方案的谅解备忘录

  https://law.wkinfo.com.cn/international-treaties/detail/NTAxMDAwMDY2NzU=?searchId=a37679bd30f548d9a5e30a764d8c44c5&index=16&q=&module=

  14、中华人民共和国政府和文莱达鲁萨兰国苏丹陛下政府民用航空运输协定

  https://law.wkinfo.com.cn/international-treaties/detail/NTAxMDAwMDAyMjQ=?searchId=a37679bd30f548d9a5e30a764d8c44c5&index=21&q=&module=

  (三)文莱与经济贸易相关的重要法规

  1、《刑法》、《伊斯兰刑法》、《防止贿赂法》

  http://www.agc.gov.bn/AGC%20Images/LOB/pdf/Cap22.pdf

  http://www.agc.gov.bn/AGC%20Images/LAWS/Gazette_PDF/2013/EN/s069.PDF

  http://www.bmr.gov.bn/ACB%20PDF%20Library/Acts/Acts_Cap131.pdf

  2、《海关法及相关规定》(2006年)

  http://www.agc.gov.bn/AGC%20Images/LOB/pdf/Chp.36.pdf

  3、《进口商品估价规定》(2001年)

  https://www.agc.gov.bn/AGC%20Images/LAWS/Gazette_PDF/2001/EN/S053b.pdf

  4、《公司法》(1957年)

  http://www.agc.gov.bn/AGC%20Images/LAWS/ACT_PDF/(Clean%20version)%20Cap%2039.pdf

  5、《破产法》(2016年)

  http://www.agc.gov.bn/AGC%20Images/LAWS/ACT_PDF/cap067.pdf

  6、《竞争法》(2015年)

  https://business.mofe.gov.bn/SiteCollectionDocuments/Competition%20Order%202015%20Thursday%2012%20April%202018.pdf

  7、《证券法》(2001年)

  https://www.agc.gov.bn/AGC%20Images/LAWS/Gazette_PDF/2015/EN/S002.pdf

  8、《银行法》(2006年)

  http://www.agc.gov.bn/AGC%20Images/LAWS/ACT_PDF/Cap95.pdf

  9、《商标法》(2000年)

  https://www.jpo.go.jp/e/system/laws/gaikoku/document/index/brunei-e_trademarks_law.pdf

  10、《营业执照规定》(2015年)

  http://www.agc.gov.bn/AGC%20Images/LAWS/Gazette_PDF/2016/EN/S044A.pdf

  二、法律案例

  (一)案件案由类型分析

  

  案由分析图来源:威科先行?法律信息库

  分析:

  结合威科先行法律信息库数据以及与文莱经济贸易纠纷案件案由类型树状图(图一)的情况可以看出,案件最主要的案由是民事,占比为56%,以及行政案由下的商标行政管理(商标),占比约20%;民事案件中涉及合同纠纷的案件相对较多,刑事、执行类的案件相对较少。

  (二)相关经典案例

  1、民事>合同、准合同纠纷>合同纠纷>委托合同纠纷

  某倡集团有限公司、范某某委托合同纠纷案

  

  (三)域外司法

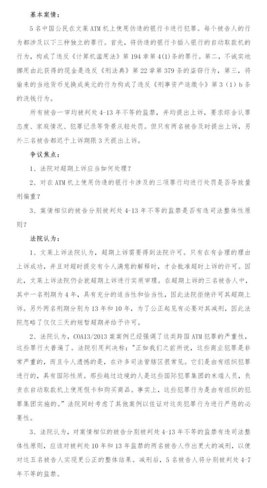
  Zhong ××等5人刑事上诉案

  

  (四)其它案例

  1、曹某与苏州某贸易有限公司与公司有关的纠纷案

  https://law.wkinfo.com.cn/judgment-documents/detail/MjAzNDk5NjQyODI

  2、羊某与某快递股份有限公司、中某企业有限公司合同纠纷案

  https://law.wkinfo.com.cn/judgment-documents/detail/MjAyMjEyNDcxOTM

  3、SO××有限公司与北京某进出口贸易有限责任公司、武汉市某经贸有限公司侵害商标权纠纷案

  https://law.wkinfo.com.cn/judgment-documents/detail/MjAwNzUwOTQyMzU

  4、苏州某装饰材料有限公司、王某损害公司利益责任纠纷案

  https://law.wkinfo.com.cn/judgment-documents/detail/MjAyOTU4NjE2NTY

  5、吴某与北京某生物科技有限公司股权转让纠纷案

  https://law.wkinfo.com.cn/judgment-documents/detail/MjAyOTU4NjE2NTY

  6、元某国际投资有限公司、深圳市某盛实业有限公司与北京某高尔夫球俱乐部有限公司、球某有限公司股权转让纠纷案

  https://law.wkinfo.com.cn/judgment-documents/detail/MjAyMzMyMTE3NDY

  7、东某电子有限公司与仁某资讯(昆山)有限公司国际货物买卖合同纠纷案

  https://law.wkinfo.com.cn/judgment-documents/detail/MjAwOTM4NTk4NDU

  三、中国与文莱贸易数据

  (一)2021年经贸合作情况

  1、双边贸易

  2021年1-6月,中文贸易额13.0亿美元,同比增长42.0%。其中,中国对文出口3.1亿美元,同比增长29.0%;自文进口9.9亿美元,同比增长46.5%。

  2、对文投资

  2021年1-6月,中国企业对文非金融类直接投资317万美元,同比下降66.5%。

  3、对华投资

  2021年1-6月,文对华实际投资537万美元,同比下降17.6%。

  4、工程承包合作

  2021年1-6月,中国企业在文新签工程承包合同额2034万美元,同比增长33.8%;完成营业额2044万美元,同比下降62.3%。

  (二)近五年贸易数据图

  1、双边贸易(万美元)

  

  

  

  数据来源:国家统计局

  2、中国对文莱承包工程完成营业额(万美元)

  

  数据来源:国家统计局

  3、中国对文莱劳务合作派出人数(人)

  

  数据来源:国家统计局

  分析:就双边贸易额来看,2016-2020年间,中国同文莱进出口总额总体呈上升趋势,2020年中文双边贸易额达到最高,其中中国从文莱进口持续保持上升趋势,表明中文油气资源合作项目取得稳固进展,中国对文莱油气资源的需求量逐年上升。

  四、产品类别

  

  分析:

  由世界银行2019年文莱贸易年度数据[ 世界银行|世界综合贸易解决方案系统|2019年柬埔寨国家概况]可以看出,文莱货物出口比重中燃料出口占的比例最高,为91.09%。商务部《对外投资国别(地区)指南》文莱部分指出,文莱主要出口商品是原油和天然气,2019年,原油和液化天然气共占出口总额的85.2%。其中原油出口额同比增长6.81%,液化天然气出口额同比下降2.24%。文莱经济结构单一,大米和新鲜牛奶的自给率非常低,90%左右的食品仍需进口,50%的渔产品消费依赖进口;工业基础薄弱,工业设备、农产品、日用品均依赖进口。文莱进口贸易中,主要进口商品为矿物燃料、机械及交通设备、工业制成品、食品,上述几项产品进口额占当年进口总额的85.8%。

  根据中国海关2021年12月统计数据,就产品类别来看,文莱对中国出口的产品主要为有机化学品类;中国对文莱出口的产品主要为矿物燃料、矿物油及其蒸馏产品、沥青物质、矿物蜡、锅炉、机器、机械器具及零件、电机、电气设备及其零件、录音机及放声机、电视图像、声音的录制和重放设备及其零件、附件、铁道及电车道机车、车辆及其零件、铁道及电车道轨道固定装置及其零件、附件、各种机械(包括电动机械)交通信号设备。

  

  

  

  

  

  

  

  五、招商引资政策

  (一)优惠政策框架

  文莱政府于1975年颁布《投资促进法》,2001年在该法基础上颁布新的投资促进法令,延长了对部分鼓励投资产业的税收优惠期。

  (二)行业鼓励政策

  根据《投资促进法》,在以下产业投资享受税收优惠:

  【先锋产业】申请先锋产业资格需满足以下条件:

  (1)符合公众利益;

  (2)该产业在文莱未达到饱和程度;

  (3)具有良好的发展前景,产品应具有该产业的领先性。

  获得先锋产业资格证书的企业可享受以下优惠:

  (1)免公司所得税;

  (2)免交进口机器、设备、零部件、配件及建筑构件的进口税;

  (3)免交原材料进口税;

  (4)可以结转亏损和津贴。

  先锋产品包括:航空食品、搅拌混凝土、制药、铝材板、轧钢设备、化工、造船、纸巾、纺织品、听装、瓶装和其他包装食品、家具、玻璃、陶瓷、胶合板、塑料及合成材料、肥料和杀虫剂、玩具、工业用气体、金属板材、工业电气设备、供水设备、宰杀、加工清真食品、废品处理工业、 非金属矿产品的制造、无线电、电视及通讯设备和器械的生产、其他纸和纸板的生产。

  先锋产业的免税期(从生产日开始计算)

  

  【先锋服务公司】

  即符合公众利益,并从事以下经营活动的公司:

  

  先锋服务公司可享受免所得税以及可结转亏损和补贴等待遇。免税期 8年,可延长,但不超过11年。

  【出口型生产企业】从事农业、林业或渔业的企业,若产品出口不低于其销售总额的20%,且年出口额不低于2万文元,则可被认定为出口型生产企业并颁发证书。出口型生产企业申请续期每次不超过5年,最长不超过20年。

  1.出口型生产企业免税期限:

  

  出口型生产企业如果满足下列条件之一,则可获得15年的免税期:已经或者将要发生的固定资产开支不低于5000万文元;固定资产开支在50万文元以上、5000万文元以下,本地公民或持居留许可人士占股40%以上,且该企业对促进文莱经济或科技发展

  起到了促进作用或未来能够起到促进作用。

  2.出口型生产企业免税范围包括:所得税;机器设备、零部件、配件或建筑结构的进口税;原材料进口税。

  【服务出口】企业出口下列服务,自服务提供日起最长可获得11年的 免除所得税及抵扣补贴与亏损的待遇:

  (1)建筑、分销、设计及工程服务;

  (2)顾问、管理监督、咨询服务;

  (3)机械设备装配以及原材料、零部件和设备采购;

  (4)数据处理、编程、计算机软件开发、电信及其他信息通讯技术 服务;

  (5)会计、法律、医疗、建筑等专业服务;

  (6)教育、培训;

  (7)文莱工业与初级资源部认可的其他服务。

  【国际贸易】从事国际贸易的企业,只要符合下列条件之一,自开始进出口业务之日起可获得8年的免税期:

  (1)从事合格制成品或文莱本地产品国际贸易的年出口额超过或有望超过300万文元;

  从事合格商品转口贸易的年出口额超过或有望超过500万文元。

  编委会主任

  邵雷雷

  编委会副主任

  王昉 林文胜 陈修 王岩飞

  编委会

  胡婷 刘艳娥

  虎晓东 樊思琪 夏鑫 兰钧杰 邓玉华

  联合推出单位

  京师深圳律所国际业务中心

  深圳市进出口商会

  京师深圳律所法律研究院

  京师深圳律所数字经济中心

  京师深圳律所

  京师海口律所

  柬埔寨京师律法律师事务所

上一篇:临高县委书记文斌:推动文旅农旅深度融合 打造全域旅游新格局
下一篇:全球连线 | 印尼已为中国游客准备好红毯!