
OTA平台竞品分析,带你看看“机票盲盒”背后的逻辑
编辑导语:随着疫情渐趋于稳定,国内旅游业也纷纷开始采取措施来激发用户消费热情,以拉动增长。其中,机票盲盒便是前段时间十分火热的方式。除此之外,各旅游APP的主营业务、运营策略等方面又有哪些变化?本篇文章里,作者对几款OTA平台产品做了分析测评,一起来看一下。
一、分析背景和目的
1. 背景
国内旅游业的蓬勃发展以及互联网渗透率稳步提升推动了我国在线旅游行业的发展。2020年疫情的爆发使得国内旅游业被迫按下暂停键,在线旅游行业受到冲击,在线旅游用户规模跌至冰点,市场规模大幅下滑。
但是,随着国内疫情得到有效控制,政府及在线旅游平台积极采取措施推动在线旅游发展,目前在线旅游已经逐渐复苏,2021年有较大幅度反弹。
未来,伴随着一二线城市在线旅游渗透率逐渐进入稳态,国内在线旅游市场将下沉,三线及以下城市潜力巨大。同时,在线旅游市场将往年轻化、下沉式、本地化和多样化方向发展。
根据易观分析数据显示,受疫情冲击2020年中国在线旅游市场规模几近腰斩,较2019年同比下降近5成。2020年下半年起,在线旅游市场步入有序复苏阶段,第三季度在线旅游市场交易规模环比增长100.3%,市场回暖态势明朗。
国内疫情趋于稳定,各地旅游业加速复工复产,旅游经济恢复速度可喜,预计到2021年中国旅游市场基本从疫情中恢复。
2. 目的
详细比较疫情后同程、携程、去哪儿、飞猪四款产品首页及主要业务、运营策略和近期迭代更新、增加的业务,分析其优缺点,在对OTA行业进一步了解和分析的同时,培养和提高自己的产品sence。
二、市场调研和分析
1. 波特五力模型
不支持在 Docs 外粘贴 block。
2. 宏观pest分析
1)P
随着国内疫情得到有效控制,政府及在线旅游平台积极采取措施推动在线旅游发展,目前在线旅游已经逐渐复苏,2021年有较大幅度反弹。国家政府陆续积极出台旅游业相应支援措施,如各地方政府、文旅行业发放旅消费券、2020年7月下旬国家将景区接待游客量上调至承载量的75%等。
2)E
伴随着国家政策的大力支持,行业标准的制定,高质量、高服务、高效率的在线旅游正在成为旅游业的主要模式。未来,在线旅游或将逐渐代替传统旅游,在旅游产业中市场份额越来越高,预计2026年我国在线旅游行业市场规模将超过两万亿元。
3)S
伴随着一二线城市在线旅游渗透率逐渐进入稳态,国内在线旅游市场将下沉,三线及以下城市潜力巨大。同时,在线旅游市场将往年轻化、下沉式、本地化和多样化方向发展。人民的生活物质条件越来越高,经济也在稳步提高,人们的旅游需求也越来越多元,频繁,多变。
4)T
随着互联网的发展进入2.0时代,人工智能、大数据分析、深度学习、机器学习等前沿科技也在给旅游业个我们的出行和旅游服务带来更智能化的改变。
“云旅游”等新鲜词汇、旅游形式也在被大众慢慢熟悉和接受,整合供应链资源,通过自动化、数字化运营为供应商(汽车运营商、旅游景点、机场、酒店等)赋能,并推出软件及服务(SaaS)解决方案协助单体及小型连锁酒店管理日常运营,以及进行存货、收入及营销管理。数字技术、大数据等推进产业链赋能战略,通过整合PMS、SaaS等系统服务供应商,并借此对自身的产品供应链进行优化和拓展。
3. 波士顿矩阵
三、竞品选择
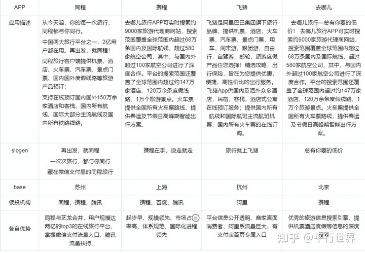
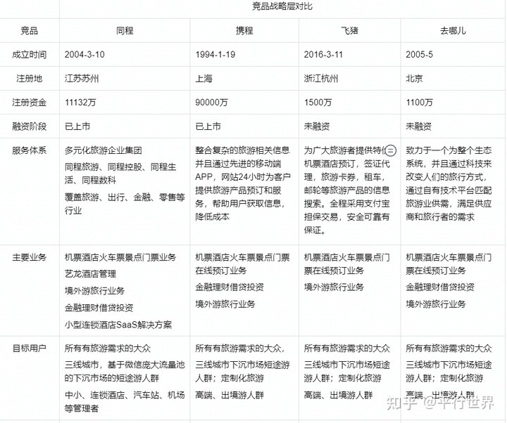
1. 竞品现状
1)竞品选择
2)竞品APP下载和市场占有情况
根据2021年8月七麦数据显示,携程、同程、飞猪、去哪儿位列综合旅游类APP的前四位,这四款产品在下载量、活跃人数、启动次数、使用时长上领先别的同类产品。
携程在市场占有率独树一帜,在收购去哪儿之后更是占了近六成 的市场。
美团(因为美团属于生活综合服务平台所以没有纳入竞品进行分析)和同程旅游以及阿里的飞猪紧随其后,但疫情反复似乎也对此有些许影响。
在上述APP下载量情况,在“机票盲盒”“夏日特惠住”等运营策略以及微信小程序的便利以及微信支付入口的流量池之下,同程似乎是后起之秀,但阿里的飞猪在支付宝的入口的大量流量额同样不可小觑。
(在四五月四家产品在“机票盲盒”的走红背景下,下载访问搜索量暴增,在运营策略分析上我会详细分析。)
根据阿拉丁指数(小程序搜索指数和排行榜)同程稳居小程序榜前三,综合旅游平台榜首,携程和去哪儿紧随其后,毕竟腾讯也占有其两者的股份。但由于跟阿里的竞争关系,飞猪暂未上线微信小程序版(近期网传腾讯、阿里互开商业生态系统,但目前双方没有明确回应)。
以上数据也足以证携程、同程、飞猪、去哪儿居于在线旅游产品的第一梯队,并将占领在线旅游市场的大部分(还有马蜂窝,途牛、穷游网等二三梯队产品,市场占有率不高)
2. 体验环境
四、竞品分析
1. 产品定位
2. 用户体验五要素分析
1)范围层(功能、内容、业务)
还有一些小的功能由于篇幅受限没有详细列出。
从范围层来看,四家都是以票务业务、酒店业务、景点业务为核心业务,抓住核心业务功能的同时衍生出满足其他用户不同需求的小功能业务。
同程独占微信小程序庞大流量池,并有帮助留存的小游戏、精选好物等区别于其他产品的功能。
而携程、去哪儿正在往“内容+交易”发展,推出“社区”“直播”等独有功能,也提出与其他平台不同的鼓励UGC、PGC种草的内容战略发展方向。
飞猪功能没有其他产品那么丰富,目标用户定位人群为年轻人,针对年轻人的偏好走简约路线。
2)战略层(业务、商业模式、战略布局)
3)结构层
同程
主要有五个模块,分别是首页、里程商城、行程、客服、我的。
其中首页主要包括旅行、酒店、票务业务板块、景点、打车、金融等主要业务板块,在首页可以轻松找到票务业务的入口,接送机等也提供了相关入口,新人专区、热门活动banner在视觉板块区吸引用户眼球,提高拉新效率,并用里程商店和会员积分还有养鱼、种树小游戏提高用户留存率。
里程商城,包含多类超值、精选等特价商品以及出行红包,一是提供里程积分和会员积分的兑换商城,二是与同程集团旗下同程生活赋能(现在以及破产清算了)。
行程,帮忙管理用户的出行计划,包括行程预约、抢票、特价机票等服务,符合同程往ITA发展的战略规划。
客服,有问题咨询小秘书,并发布航变、酒店、疫情等方面的公告。
我的(个人中心),可以在这查询到自己所需的各类讯息,并提供自营留存小游戏和第三方游戏入口。
携程
主要有五个模块,分别是首页、社区、消息、行程、我的。
其中首页主要包括旅行、酒店、票务业务板块、景点、租车、攻略等主要业务板块,在首页可以轻松找到票务业务的入口,接送机,机票+酒店一体化服务等也提供了相关入口,特卖直播,精选榜,星球号旗舰店,还有热门活动banner在视觉板块区吸引用户眼球。
社区,里包含热门旅游相关的话题、活动主题banner、热门内容榜单、达人榜、和大量旅行KOL生产的以及官方KOL生产的PGC,还有一系列鼓励旅行用户生产ugc的运营鼓励奖励策略。
消息,提供客服、直播提示、社区互动消息的入口和社交体系。
行程,帮忙管理用户的出行计划。
我的(个人中心),可以在这查询到自己所需的各类讯息,并提供创作中心帮助用户更好的发表旅游攻略笔记种草,以便打通实现AARRR模型中的最后一个环节——自传播,实现拉新、激活、留存、转化的良性循环,也更好地与“内容+交易”的战略相呼应。
飞猪
主要有五个模块,分别是首页、目的地、消息、行程、我的。
其中首页主要包括旅行、酒店、票务业务板块、景点、等主要业务板块,在首页可以轻松找到票务业务的入口,接送机,机票+酒店一体化服务等也提供了相关入口,旅行直播等还有百亿补贴等热门活动banner在视觉板块区吸引用户眼球。
目的地,里包含看世界和看目的地两个板块,还有活动banner以及旅行日历帮用户更好的安排出行计划。
消息,提供客服、订单通知、福利助手、推荐动态等。
行程,帮忙管理用户的出行计划并且显示历史行程。
我的(个人中心),可以在这查询到自己所需的各类讯息。
去哪儿
主要有四个模块,分别是首页、订单、攻略社区、我的。
其中首页主要包括旅行、酒店、票务业务板块、景点、等主要业务板块,在首页可以轻松找到票务业务的入口,自由行、低价机票服务等也提供了相关入口,玩游戏赢好礼、800元新人大礼包等热门活动banner在视觉板块区吸引用户眼球。
订单,包含我的行程和全部订单板块,帮忙管理用户的出行计划和订单消息。
攻略社区与携程的战略相呼应。
我的(个人中心),可以在这查询到自己所需的各类讯息。
4)框架层(机票预订框架)
5)表现层(首页界面分析)
3. 基本属性用户画像(用户分析)
1)地域分布
四款产品的用户均以北京、上海和东南沿海等经济发达地区为主,其余地区用户数量相对偏少。唯一例外是四川省份,用户数量扛起了西部地区的大旗。
2)性别分布
四款产品的男女比例都接近1:1。携程和去哪的女性用户略微多于男性,而同程和飞猪则正相反。
3)年龄分布
四款产品的用户年龄主要都集中在20-39岁区间,40岁以上的用户占少数。
飞猪用户在20-29岁区间的概率略高于同程、携程和去哪儿,而在携程和去哪儿在30-39岁区间的概率则略高于同程和飞猪。
这很可能和产品定位有关,同程的定位主要依赖于使用微信的用户,飞猪的定位就是面向年轻人,而携程、去哪儿比较偏向高品质,商务人群。
4. 主要基本型需求(机票,酒店,旅游业务)
旅游方式主要有以下三种(此处暂不考虑短途游,主要考虑机票高铁出行旅游):
游客自行预订机票、高铁、火车票、酒店分开购买,自行攻略出行;
游客购买由供应商提供的旅游标准化打包产品,机票+酒店+出行(旅行团服务);
游客购买个性化定制出行产品。
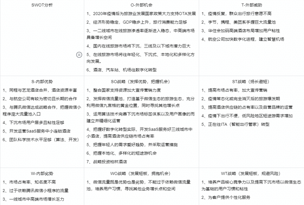
5. 运营策略分析
以机票盲盒为例子。
先科普一个酒店、航空管理等服务业上经常采用的方法:效益管理。
在信息技术迅速发展的今天,许多酒店、航空公司都充分利用网络平台,开发和使用网络预订系统,以提高经济效益。
酒店、航空公司一般将客户分成散客户和常客户两类。对于散客,网络系统采用在线回复的形式,确定客户的预定方案。常客户指旅行团和商业合作伙伴等大宗客户,酒店、航空公司在为他们提供优惠价格的同时,一般采用离线预定策略,即在客户提出需求后,系统不是立刻回复是否有房、座位的信息,而是在规定的时间段内进行统筹安排,及时向客户发布和确认客房、座位预定方案。
在房源、座位紧张且无法满足客户提出的各种价位客房、座位(如标准间、商务间、豪华间等,航空公司的经济舱、头等舱)的预订要求时,还会向客户发布不同价位剩余房间数目、空余座位的信息和优惠的入住条件,争取客户改变原来的预订要求,以提高入住率,入座率,增加酒店,航空公司的效益。
而“机票盲盒”就是将空闲的低价值,或者说无价值座位,低价包装变成盲盒的形式去售卖不同用户对低价、不确定性、猎奇心的需求,加入社交属性在网络上获得病毒式增长和营销并获取最大效益。
1)用户场景
学生a在刷抖音,突然刷到一条网友中了机票盲盒的旅游种草视频。98元的低价引起了他的兴趣,刚好很久没出去玩了,于是抱着尝试的心态试了试,抽到了一个还不错的目的地。
驴友
在逛旅游平台时发现了最新“98元机票盲盒”活动,想都没想就买了,反正是没有目的地的旅游,这个不确定性刚好满足了他的需求。
上班族
下班路上刷新闻,刷到CCTV的直播刚好在分析这个盲盒,这引起了他的好奇心,发现短视频平台、笔记、热搜等等都是盲盒的种草视频。想到自己累了这么久好久没出去玩,他也试了试,反正不喜欢可以全额退款。
朋友圈
看到好友的分享和朋友的种草邀请等等。
2)To C
满足用户抽奖、猎奇、贪婪、想占便宜的心理,满足广告盲盒效应。
不满意可随时退款这一贴心举动,满足了用户的白嫖心理,并且更好地加剧了病毒式营销和传播的影响,获得大量媒体和短视频平台额流量曝光。
不管用不用,利用低价拉新,社交分享助力裂变的方式提高用户注册,再考虑用户的留存和转化。
3)To OTA平台
利
品牌推广,利用盲盒营销的病毒式传播获得大量曝光和注册以及潜在用户。
引流APP,在APP上额外开了一个时间场次。
利用用户增长策略中病毒式营销提高注册人数,在去往目的地旅行的路上,无论酒店、还是出行、还是门票等都可以在APP或者小程序上一条龙服务完成,提高用户粘性和OTA平台的收益(盲盒是引流产品)。
提高微信生态社区建设,通过小程序的便利性和微信庞大的流量池来培养用户习惯,以提高用户活跃和留存转化,进一步提高ROI和LTV,和降低CAC。
弊
项目冷启动阶段,发现了很多bug,没有即时修复。
上线之后系统频繁崩溃,用户体验非常差,导致部分客户流失。
4)To G(旅游业影响)
98元到达目的地城市之后,衣食住行拉动当地服装、特产、餐饮、酒店、交通等行业的发展,这些都可以在OTA平台上一条龙服务完成。
用户前往旅游景区等等地方拉动旅游业的发展,购票也可以在OTA平台上购买。
5)To 航司
打开盲盒使用了,提高了固定航班的入座率,从而提高了收益(多乘坐一个乘客对飞机耗油接近0,能多赚98为啥不赚?),返航大概率也使用同一航司的航班(有技术手段可以实现)再赚回来不就行。
打开盲盒没有用、到退款这段时间,利用时间差的积累资金池可用于金融活动,也可以提高GMV,做大蛋糕让数据更好看。
6)结果和结论
机票盲盒运营策略带来的两次访问,下载量增长如下,消费者要的不是便宜的商品,要的是“占便宜”的感觉,你可能感觉“小赚”,殊不知,平台但永远不亏。“羊毛总是出在羊身上”。联想类比一下是不是也可以把酒店的空闲客房包装成“酒店盲盒”?
五、总结
本文由 @小汤圆产品记~ 原创发布于人人都是产品经理。未经许可,禁止转载。
题图来自Unsplash,基于CC0协议。
最近更新旅游资讯
- 北京IN10018片II期临床试验-IN10018 或安慰剂联合PLD 治疗铂耐
- 重庆西南医院体检中心
- 价值理论论文范文
- 内娱出现第一个“侠女颜”!刚出道4天,小白花们慌了…
- 狗的射速又快又烫
- 震惊!原来我们那些年追过的电视剧三观如此畸形……
- 社区获得性肺炎合并脓毒症患者临床特征及死亡危险因素分析
- 笛安的“北京爱情故事”,满满的欲望和贪婪
- 读《金瓶梅》第13章:李瓶儿为何能看上西门庆?
- 十六岁高二学生没事时看看什么书好?
- 父母中毒而亡,警方问13岁女儿看到凶手没,女孩笑了:我就是凶手
- 别黑陈凯歌了,他有一部神作还不够吗?
- 高三沉沦观后感话题作文800字范文
- 思辨的张力
- 狐文化特辑【十三】狐妖余论:混迹红尘的修仙之狐——「仙狐」
- 喜欢K歌,看电影吗?这些英文一定要掌握!
- 21世纪最佳20部日本动画
- 中西方伦理思想发展比较研究
- 马鞍山人民医院医院历史
- 如何以「我穿越成了一个小妾(或通房丫头)」为题写一篇小说?
- 青海诗选刊 2017年第24期(总第36期)
- 吴军民
- 实用 | 教你如何做好校园景观!
- 无忧传媒三 片
- 《西游记》新解(十套珍稀古画插图)56:神狂诛草寇,道昧放心猿——遇强盗,唐僧软