手机访问:wap.265xx.com丝绸之路超级IP系列授权资源
丝绸之路与国家“一带一路”战略
丝绸之路经济带圈定:新疆、重庆、陕西、甘肃、宁夏、青海、内蒙古、黑龙江、吉林、辽宁、广西、云南、西藏13省(直辖市)。
21世纪海上丝绸之路圈定:上海、福建、广东、浙江、海南5省(直辖市)。
共计18个省、自治区、直辖市。
1、北线A:北美洲(美国,加拿大)——北太平洋——日本、韩国——日本海——海参崴(扎鲁比诺港,斯拉夫扬卡等)——珲春——延吉——吉林——长春(即长吉图开发开放先导区)——蒙古国——俄罗斯——欧洲(北欧,中欧,东欧,西欧,南欧)[5]
2、北线B:北京——俄罗斯——德国——北欧
3、中线:北京——郑州——西安——乌鲁木齐——阿富汗——哈萨克斯坦——匈牙利——巴黎
4、南线:泉州——福州——广州——海口——北海——河内——吉隆坡——雅加达——科伦坡——加尔各答——内罗毕——雅典——威尼斯[7]
5、中心线:连云港——郑州——西安——兰州——新疆——中亚——欧洲
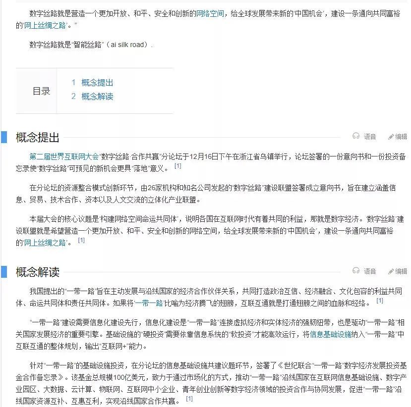
数字丝绸之路(数字丝路)
(百度百科数字丝绸之路)
(百度百科数字丝路)
【各省数字建设状况】
......
丝绸之路与敦煌
丝绸之路是古代中外交流的重要通道,不论是陆上还是海上丝绸之路,均有多条通道,甚至如网络一样互相交织,互相联通。不论中外交通的道路如何变化,总有一些重要的节点,在丝路交通中发挥了重要作用,如长安是丝绸之路的起点,敦煌是丝绸之路的“咽喉”之地,广州是海上丝绸之路的重要枢纽。深入探讨丝绸之路上的交通重镇,有助于深化丝绸之路研究,对我们理解丝路发展与节点城市的兴衰关系及其在中外交通史上的重要地位有着重要意义,并对当下推动“一带一路”建设与人类文明交流互鉴也具有启示作用。
在张骞出使西域前后,汉武帝还派遣霍去病率兵攻打河西的匈奴。击败匈奴后,汉王朝设置了包括敦煌郡在内的河西四郡,并在敦煌郡城的西面修建了玉门关和阳关,作为扼守西域进入河西、中原的门户。
敦煌的地理位置十分重要,它东接中原,西邻今新疆,自汉武帝时期(前140—前87年)以来,就一直是中原通往西域的交通要道和军事重镇。从敦煌出发向东,通过河西走廊就可到达古都长安、洛阳。从敦煌西出阳关,沿昆仑山北麓,经鄯善(若羌)、且末、于阗(和田)至莎车,穿越葱岭(帕米尔高原)可进入大月氏、安息等国,这条通道就是著名的丝绸之路的南道;而从敦煌出玉门关北行,沿着天山南麓,经车师前王庭(吐鲁番)、焉耆、龟兹(库车),到达疏勒(喀什),然后越葱岭,进入大宛、康居、大夏等地,这条通道就是丝绸之路的北道。隋唐时期,由于中外经济文化交流加强,在原丝绸之路北道之北又出现了一条新北道,即出敦煌至伊吾(哈密),再经蒲类(巴里坤)、铁勒部,过今楚河、锡尔河而达西海(地中海),其在我国境内大致是沿着天山北麓而至中亚。
敦煌总扼两关(阳关、玉门关),控制着东来西往的商旅。而丝绸之路的这三条道路都“发自敦煌”,然后经“西域门户”的伊吾、高昌(今吐鲁番)、鄯善而达中亚、欧洲,敦煌是其咽喉之地,这就清楚说明了敦煌在中西交通中的重要地位和枢纽作用。
1907年,斯坦因在敦煌西北的一座长城烽燧下发现了一个邮袋,里面装着8封用粟特文所写的信件,其中5封相对完整,学界将其称为“粟特文古信札”。根据百年来世界各国学者的研究、解读,这些信是从姑臧(武威)、金城(兰州)和敦煌发送的,是这些地方的粟特商人写给家乡萨马尔罕(今乌兹别克斯坦)贵人(自由民)以及楼兰等西域地区的其他粟特商人的书信。从这些粟特文信件可知,这个以姑臧(武威)为大本营的粟特商团,活动范围很广,他们东到洛阳、邺城(河北邯郸南),西到萨马尔罕,经营的商品有黄金、麝香、胡椒、樟脑、麻织物、小麦等,当然还有丝绸。这组书信写于西晋末年(312年前后),真实地反映了丝绸之路上的商业贸易活动。
作为丝绸之路“咽喉”的敦煌,是东西方贸易的中心和中转站,被称为“华戎所交一都会”,而敦煌就是伴随着丝绸之路的兴盛而走向辉煌的。不论丝绸之路分为几条道路,其走向如何变化,敦煌都是唯一不变的吐纳口,故而成为东西方文明交汇的枢纽。
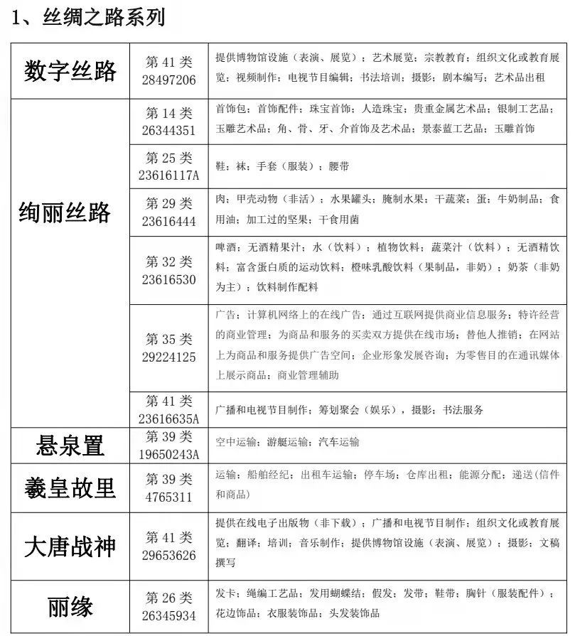
丝绸之路超级IP系列
我们拥有丝绸之路超级IP体系(数字丝路和绚丽丝路),国家重视一带一路建设,数字化和国际传播也是热点。国家文旅部在《“十四五”文化和旅游发展规划》提出,推动各地发挥地缘、人缘优势,依托“东亚文化之都”、友好城市等平台,加强城市间文化和旅游交流合作。围绕数字丝绸之路建设,持续推动文化产业国际合作。敦煌作为东亚文化之都,曾是丝绸之路的枢纽和标志性城市。敦煌遗书流散海外美、英、法、俄、日、印等十余个国家,在这些国家展出一百余年,在日、韩、欧、美有着巨大的文化辐射力、吸引力、感召力、影响力!数字敦煌成果斐然,已然成为数字丝路的标杆。这些优势叠加,为我们打造数字丝路品牌创造了良好条件。
“十四五”文化和旅游发展规划
九、建设对外和对港澳台文化交流和旅游推广体系
(二)开展多层次对外交流
办好中国文化年(节)、旅游年(节),持续增强“欢乐春节”“美丽中国”等品牌活动的国际影响力。持续提升“相约北京”国际艺术节、中国上海国际艺术节等文化活动的国际影响力。开发符合国外受众需求的文化和旅游产品,打造对外交流品牌。推动各地发挥地缘、人缘优势,依托“东亚文化之都”、友好城市等平台,加强城市间文化和旅游交流合作。推出一批历史古迹保护修复、联合考古、展览合作示范项目,培育文物外展精品。围绕数字丝绸之路建设,持续推动文化产业国际合作。鼓励和支持企业、行业协会、基金会等各类主体开展丰富多样的民间交流。
专栏7 文化和旅游交流推广 01
“一带一路”民心相通:持续建设“一带一路”国际剧院联盟、博物馆联盟、艺术节联盟、图书馆联盟、美术馆联盟,办好丝绸之路国际艺术节、海上丝绸之路国际艺术节、丝绸之路(敦煌)国际文化博览会和敦煌行·丝绸之路国际旅游节等主题节会,提升“丝绸之路文化之旅”品牌影响力。加强与沿线国家在考古研究、文物保护、联合申遗等领域合作。
一,品牌
二,版权
(丝绸之路IP图库)
(丝路通哥版权登记证书)
三,形象代言人与选品官
路通,敦煌娃。骑手一枚,座驾小摩托,送快递和外卖。以敦煌悬泉置为大本营,江湖人称路通哥,系数字丝路虚拟主播和一带一路选品官。业务横贯河西走廊,声名远播丝绸之路。自称前世为悬泉置驿使,现在梦想做丝路使者,环游世界。
悬泉置:汉帝国驿站(接待使节使臣,兼具信使休息信件传递,粮草供给等等,相当于现在的国宾馆),位于敦煌市,距离市区60多公里。这样的驿站在汉朝的河西走廊(丝绸之路黄金段)有85座,敦煌市境内有9座。截止目前河西走廊只发现了这一处驿站遗址。
在新的一年,路通哥将会和国内外各个城市的IP形象互动起来,一起传播美、爱、和平以及地方文化(比如美食和特产)。
目前路通哥在敦煌大本营休整,和他在一起玩耍的伙伴有飞天小姐姐、鸣沙与月牙、莫高窟四瑞兽、敦煌八宝......
四,新媒体和表情包
丝绸之路×数字,讲好一带一路故事,促进国际传播!
1、微信公众号(服务号):数字丝路
2、微信视频号:数字丝路
3、小程序:数字丝路
(软著证书数字丝路)
(丝路通哥表情包)
五、合作运营
我们诚挚欢迎海内外企业和优秀人才,能和我们合作,把丝绸之路超级IP运营起来,开拓市场,开发产品,充分挖掘IP的商业价值,打造数字×丝绸之路产业链!
敦煌IP授权中心拥有50余件注册商标(其中莫高窟文字注册商标10件),100多项版权,以及飞天、美神、药神、九色鹿(敦煌瑞兽)等18个敦煌国漫形象。我们的莫高窟品牌和敦煌IP权属清楚,文化原型资源丰富。我们开发的文创产品为丝绸之路(敦煌)国际文化博览会指定产品。我们设计的敦煌之恋入选中国文创地图并荣膺“2021年度十佳地域吉祥物IP”桂冠!我们拥有丝绸之路、敦煌、莫高窟、敦煌国漫四大超级IP系列,还拥有敦煌新媒体和敦煌网商平台。建成敦煌莫高窟(数字)艺术馆和丝绸之路世界文化遗产(敦煌)设计基地,运营敦煌国潮时尚秀场,推出敦煌IP授权全生态链系统。我们已给国内曹县汉服、华帝股份、世贸地产、酷粉珠宝、萌扬文化、广东五叶神、上海大漠绿洲等数十家企业授权,许可他们在各自产品、包装及宣发物料上使用敦煌IP和敦煌元素,通过这些敦煌系列产品的热销,使得数以亿计的老百姓都能领略到敦煌之美。我们打造飞天小姐姐IP形象为虚拟偶像和敦煌文化国际传播大使,打造丝路通哥IP形象为一带一路虚拟主播和选品官。我们在香港依法注册成立了丝绸之路品牌研究院、丝绸之路国际商业联合会、敦煌艺术学会和敦煌莫高窟艺术馆,组建了专业的品牌管理机构。还在日本和韩国都申请注册“敦煌”和“莫高窟”商标,同时在香港建成了人类敦煌网,将以香港为窗口,依托我们自有的数字丝路元宇宙平台,向海外宣传一带一路敦煌文化,给海外优秀企业授权,进一步扩大敦煌IP莫高窟品牌在全球的朋友圈和影响力!
1.敦煌IP(大湾区)授权中心
负责单位:广州相知如一有文化传播有限公司
负责人:卢楚麒
地址:广东省中山市华园路1号
2.敦煌IP(华东)授权中心
负责单位:浙江颐创汇品牌管理有限公司
负责人:李登科
地址:浙江义乌市万达广场B座3701室
3.敦煌IP(重庆)授权中心
负责单位:万物乾联(重庆)文化科技公司
负责人:潘达阁
地址:重庆市南岸区喜来登金融中心
4.敦煌IP(西安)授权中心
负责单位:陕西天瑞文化产业发展有限公司
负责人:周迎国
地址:陕西省西安市高新区唐延路11号禾盛京广中心F1201
5.敦煌IP(上海国际)授权中心
负责单位:上海大漠绿洲餐饮管理有限公司
负责人:杨刚
地址:上海市青浦区葛洲坝玉兰商务区5号楼
6.敦煌IP(北京)授权中心
负责单位:宫匠(北京)国际贸易有限公司
负责人:徐羿程
地址:北京市朝阳区高碑店D区18栋-10号
7.敦煌IP(武汉)授权中心
负责单位:武汉兴盛时代策划有限公司
负责人:陈丹
地址:湖北省武汉市洪山区五环社区19栋1单元102室
8.敦煌IP授权中心创意城市网办事处
负责单位:沈阳领郡云科技有限公司
负责人:李强
地址:沈阳市和平区北市二街4号2门04室
敦煌IP授权中心
(香港)敦煌莫高窟国际品牌管理有限公司
(敦煌)敦煌市绚丽丝路文旅会展有限公司
主任:贺文龙
执行主任:罗涛
热烈欢迎海内外优秀设计师入驻
丝绸之路世界文化遗产(敦煌)设计基地
敦煌IP官方授权机构(附授权资源清单)
飞天小姐姐和敦煌瑞兽两大IP来袭!附版权登记证书
敦煌IP受邀参加深港文化IP邀请展
敦煌IP和颐创汇联合主办义乌首次IP产业链选品会
敦煌之恋IP,缘起于鸣沙山月牙泉的爱情故事
敦煌魅力究竟有多大?人民日报力推,腾迅加持能量,只为“云游敦煌”!
我被装点的如此美丽,竟然是因为敦煌!
丝绸之路×敦煌×数字化 讲好中国故事 促进国际传播
【美妆】敦煌国潮IP开启授权季!
铸就中华民族博采众长的文化自信
丝绸之路品牌研究院?敦煌IP授权中心
莫高窟艺术馆?敦煌艺术学会?敦煌艺术网
丝绸之路世界文化遗产(敦煌)设计基地
敦煌莫高窟国际品牌管理有限公司
敦煌市绚丽丝路文旅会展有限公司
上一篇:“超级黄金周”引7.1亿人次出游 十大热门出游城市预测出炉
下一篇:去新加坡旅游,您不容错过这10个地方,各有各的特色!
最近更新旅游资讯
- 北京IN10018片II期临床试验-IN10018 或安慰剂联合PLD 治疗铂耐
- 重庆西南医院体检中心
- 价值理论论文范文
- 内娱出现第一个“侠女颜”!刚出道4天,小白花们慌了…
- 狗的射速又快又烫
- 震惊!原来我们那些年追过的电视剧三观如此畸形……
- 社区获得性肺炎合并脓毒症患者临床特征及死亡危险因素分析
- 笛安的“北京爱情故事”,满满的欲望和贪婪
- 读《金瓶梅》第13章:李瓶儿为何能看上西门庆?
- 十六岁高二学生没事时看看什么书好?
- 父母中毒而亡,警方问13岁女儿看到凶手没,女孩笑了:我就是凶手
- 别黑陈凯歌了,他有一部神作还不够吗?
- 高三沉沦观后感话题作文800字范文
- 思辨的张力
- 狐文化特辑【十三】狐妖余论:混迹红尘的修仙之狐——「仙狐」
- 喜欢K歌,看电影吗?这些英文一定要掌握!
- 21世纪最佳20部日本动画
- 中西方伦理思想发展比较研究
- 马鞍山人民医院医院历史
- 如何以「我穿越成了一个小妾(或通房丫头)」为题写一篇小说?
- 青海诗选刊 2017年第24期(总第36期)
- 吴军民
- 实用 | 教你如何做好校园景观!
- 无忧传媒三 片
- 《西游记》新解(十套珍稀古画插图)56:神狂诛草寇,道昧放心猿——遇强盗,唐僧软