手机访问:wap.265xx.com国家点名5A,光雾山:到!
2020年,对于光雾山来说是不平凡的一年
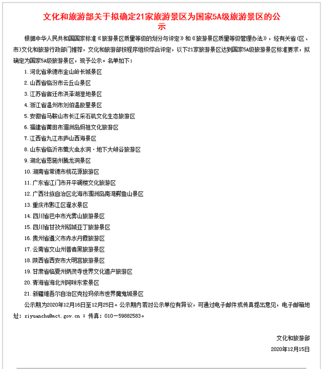
12月15日,文化和旅游部发布公示
四川巴中光雾山旅游景区
拟确定为国家5A级旅游景区
公示期为12月16日至12月25日
创建国家AAAAA级旅游景区,光雾山很UP
READING
光雾山旅游景区
自2010年10月,成功创建光雾山国家AAAA级旅游景区。到今天,拟确定为国家5A级旅游景区,光雾山从4A到5A,并不是简单的一个A的事,而是要通过层层把关与评审。
2015年,光雾山启动了国家AAAAA级旅游景区创建工作,创建面积39平方公里。
2016 年,先期完成铁炉坝生态停车场建设。
2017 年1 月18 日,景观质量评审获得通过,被正式纳入国家AAAAA 级旅游景区创建序列。
2017 年2月9日,南江县召开“三创一申”动员大会,创建工作全面提速。
2018年2月,南江县光雾山景区顺利通过评审,成功取得创建国家AAAAA级旅游景区的“入场券”。
为5A,我们全力以赴,在旅游交通、游览设施、环境卫生、旅游购物、综合管理、扶贫带动方面持续发力,不断进取。2019年,景区接待游客105.6万人次,实现旅游收入9.3亿元。亮眼的数据,成为光雾山创建5A具有说服力的重要指标!
现在终于迎来了振奋人心的好消息!
现在,光雾山与四川的“封面”齐名了!
跻身国家5A级旅游景区之列,意味着从国家层面,充分认可光雾山景区的服务质量与影响力。这既是景区的最高荣誉,也为景区从地方走向全国创造了条件。光雾山在国际上更有竞争力,在国内真正成为标杆的旅游精品景区。
在这之前
四川拥有13个5A级景区
“佛教名山”峨眉山
“童话世界”九寨沟
“人间瑶池”黄龙
四川美景享誉世界,而现在,光雾山终与他们齐名,成为所有游客心中的“白月光”。
燕子岭
云天飞燕
“九寨看水,光雾看山,山水不全看,不算到四川。”
两河口
如果你去过光雾山,那不妨再去领略一下如今冬季的光雾山“冰雪世界”。如果你没有去过,那更要去看看“亚洲最长的天然红地毯、中国彩叶第一山”。春赏山花、夏戏山水、秋观红叶、冬揽冰挂,四季皆景。旅游区内资源禀赋独异,被称为“生物基因库、天然大氧吧”。
春
夏
秋
冬
“名牌”光雾山未来可期
光雾山
1993年被四川省政府列为全省重点风景名胜区。
2002年举办首届中国·四川光雾山红叶节,至今已连续举办十八届。
2004年1月,被国务院批准为国家级重点风景名胜区。
2018年4月,成功创建光雾山-诺水河世界地质公园。
2019年8月推出全国首部大型行浸式山水夜游《梦境光雾山》,开创了光雾山夜间经济先河。
如果说光雾山是一位美丽多彩的姑娘,那交通条件就阻碍了她绽放更亮眼的光芒,风景这边独好,只是养在深闺。
如今,巴陕高速已通达景区附近(桥亭、喜神坝),巴中恩阳机场已开通12条航线。米仓大道的修建无疑是一针强心剂,将光雾山诺水河世界地质公园连为一个整体的纽带。
△米仓大道路线图
建成后,光雾山到诺水河从目前的120公里、3个小时车程,将缩短至约40公里、近半小时车程,一天览尽地质公园的神奇不再是奢侈,光雾山诺水河这两颗明珠,今后将愈加迸发璀璨。更有助于巴中加快融入“成渝地区双城经济圈”、“关天经济区”,加快成为成渝地区闻者向往、游者留恋、居者愉悦的休闲度假后花园。
△诺水之春
北纬31度的巴中“光彩照人”
“在南方的北方、北方的南方,这是什么地方... ...”就像歌里唱的,巴中地处中国南北方交界之处。北纬31度,是巴中北部的地理坐标。这是一个神奇的数字,在这一纬度的较大范围内,不但留下埃及金字塔、巴比伦空中花园、玛雅文明等人类未解之谜,还有百慕大三角、雅鲁藏布大峡谷、喜马拉雅山、神农架等神秘奇特的自然景观。
北纬31度
巴中,当然具备这一神奇纬度所特有的绝美风景。不仅拥有光雾山这位“光彩照人”的姑娘,还富集了19个AAAA级景区。
△醉美玉湖-七彩长滩旅游景区
△云顶茶乡
△川陕革命根据地红军烈士陵园旅游景区
△通江县唱歌石林旅游景区
△驷马水乡旅游景区
△山水化湖
△七彩世界旅游景区
△平昌县三十二梁旅游景区
△平昌南天门旅游景区
△南龛山景区
△米仓山国家森林公园
△空山天盆旅游景区
△皇家山景区
△恩阳区万寿养生谷旅游景区
△恩阳区恩阳古镇旅游景区
△巴中市诺水河国家级风景名胜区
△巴中市佛头山旅游景区
△巴中市白衣古镇旅游景区
△巴灵台旅游风景区
山水画廊 秀美巴中
巴蜀文化旅游走廊上的明珠
欢迎您
【公益海报】
来 源:无线巴中、巴中文广旅局
编 辑:郭姝艳
校 对:董天元
值班责编:谢 旺
监 制:王 翰
上一篇:“播州国投”2.55亿非标违约,遵义成非标风险“第一重灾区”
下一篇:成都出发,8个高性价比的毕业旅行地,让青春不留遗憾!
最近更新旅游资讯
- 北京IN10018片II期临床试验-IN10018 或安慰剂联合PLD 治疗铂耐
- 重庆西南医院体检中心
- 价值理论论文范文
- 内娱出现第一个“侠女颜”!刚出道4天,小白花们慌了…
- 狗的射速又快又烫
- 震惊!原来我们那些年追过的电视剧三观如此畸形……
- 社区获得性肺炎合并脓毒症患者临床特征及死亡危险因素分析
- 笛安的“北京爱情故事”,满满的欲望和贪婪
- 读《金瓶梅》第13章:李瓶儿为何能看上西门庆?
- 十六岁高二学生没事时看看什么书好?
- 父母中毒而亡,警方问13岁女儿看到凶手没,女孩笑了:我就是凶手
- 别黑陈凯歌了,他有一部神作还不够吗?
- 高三沉沦观后感话题作文800字范文
- 思辨的张力
- 狐文化特辑【十三】狐妖余论:混迹红尘的修仙之狐——「仙狐」
- 喜欢K歌,看电影吗?这些英文一定要掌握!
- 21世纪最佳20部日本动画
- 中西方伦理思想发展比较研究
- 马鞍山人民医院医院历史
- 如何以「我穿越成了一个小妾(或通房丫头)」为题写一篇小说?
- 青海诗选刊 2017年第24期(总第36期)
- 吴军民
- 实用 | 教你如何做好校园景观!
- 无忧传媒三 片
- 《西游记》新解(十套珍稀古画插图)56:神狂诛草寇,道昧放心猿——遇强盗,唐僧软