手机访问:wap.265xx.com加拿大移民 l 中国对加拿大放宽入境限制,海外华人回国更方便!
5月19日凌晨,中国驻加拿大大使馆发布《关于申请绿色健康码等事宜的最新通知》,通知显示,为优化防控措施,提高科学精准防控水平,根据国内有关规定,自2022年5月21日(含当日)起,所有乘坐加拿大赴华直飞航班人员的行前检测要求将有所调整。
5月18日晚,中国驻多伦多总领馆发布了较为详细的回国通知,我们一起来看一下吧!
根据当前新冠肺炎疫情形势和国内最新要求及驻加拿大使馆统一安排,自2022年5月21日(含当日)起,对自我馆领区(安大略省、曼尼托巴省)乘坐赴华直飞航班人员行前检测要求进行调整,取消登机前7天核酸预检测、血清抗体检测、既往感染人员肺部CT或X光检测要求,所有人员统一在登机前进行两次核酸检测和一次抗原检测。
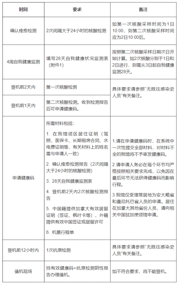
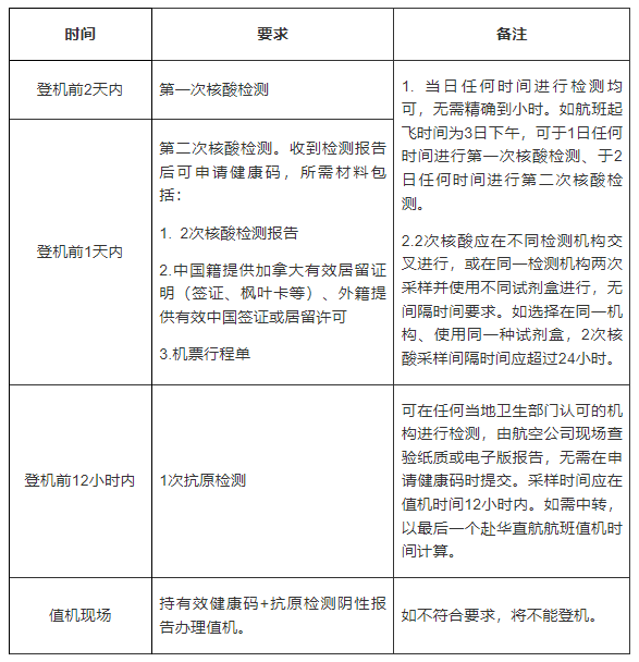
一、无既往感染史人员
二、既往感染人员
包括曾确诊、未确诊但核酸检测曾呈阳性人员。请按以下流程在系统中直接申请健康码,无需提前通过电子邮件向我馆提交书面赴华申请。
三、转机人员
(一)为减少中转途中的交叉感染,我馆不为自加拿大经第三国赴华人员审发健康码。
(二)对于来自有直飞赴华航班的第三国(如美国)人员,我馆将不予审发健康码。
(三)来自无直飞赴华航班的第三国人员如需在多伦多转机,请先根据相关要求向中国驻该国使领馆申请第一个健康码,并合理安排行程,尽量缩短在加停留时间,减少交叉感染风险,避免因转机期间核酸检测阳性而导致滞留。抵达多伦多后,请根据以下流程向我馆申请第二个健康码:
四、现有航班各项检测时间对照表:
五、其他注意事项
(一)申请方式
请申请人在获得2次核酸检测阴性报告后,连同其他所需材料第一时间向我馆提交申请。中国籍人士通过“防疫健康码国际版”微信小程序申请,外籍人士通过网址(https://hrhk.cs.mfa.gov.cn/H5/)申请。
收到申请后,我馆会根据申请人航班起飞时间和申请提交时间进行排序,并安排专人按照顺序逐一进行及时审核,确保大家都能顺利出行。申请人在提交申请后,无须拨打电话或发送电子邮件进行催办。
请不要在获得绿色健康码后再次提交申请。绿色健康码有效期系根据申请人提供的核酸检测报告采样日期确定,与提交申请的时间无关。重新提交申请并不会导致绿色健康码有效期延长,反而可能被系统锁定,给申请人造成不便。
(二)检测要求
核酸检测须在我馆指定机构(附件2)完成,采样方式必须为鼻咽拭子(Nasopharyngeal?Swab)。2次核酸可在领区内不同城市进行,如可在温尼伯进行提前2天的核酸检测,然后在多伦多进行提前1天的核酸检测,但不得跨领区。对于未在我馆指定机构进行检测、采样方式不符合要求、跨领区检测的,我馆将不予受理。
登机前12小时内的抗原检测可在任何当地卫生部门认可的检测机构完成,也可跨领区进行。如已获得其他驻加使领馆审发的健康码,但需从多伦多乘机赴华,可在多伦多进行登机前12小时内的抗原检测;如已获得我馆审发的健康码,但需在加其他城市转机赴华,可在赴华直航航班起飞地进行登机前12小时内的抗原检测。
(三)关于在加居留证明
在加居留证明系指有效的加拿大签证(包括工签、学签、旅游签、访问签等)和枫叶卡,不包含eTA。
(四)申请健康码时无需再提交《新冠疫苗接种声明书》。
更多信息(附件1:28天自我健康状况监测表;附件2:驻多伦多总领馆指定核酸检测机构名单)请查看驻多伦多总领馆官网:
http://toronto.china-consulate.gov.cn/chn/lsjkm/202205/t20220518_10688525.htm
中国已对多个国家放宽检测要求
其实,早在5月17日,中国驻美国、爱尔兰、丹麦、西班牙、泰国、孟加拉、埃及等多国大使馆就已经陆续发布类似放宽检测要求的通知。
美国:
据中国驻美大使馆官网5月17日更新通知《自驻美使馆领区离境赴华人员行前检测具体安排》显示:根据国内主管部门要求,自2022年5月20日起,驻美国使馆在审核健康码时,将适用以下规则调整:
(一)取消登机前7天核酸检测。
(二)取消自我健康监测要求,鼓励自觉行前自我健康监测。
(三)所有乘客,不论接种灭活疫苗、非灭活疫苗、未接种疫苗,行前48小时内检测均改为“双核酸”,不再要求任何IgM抗体检测。“双核酸”中,仍须交叉使用不同实验室,其中一次须为登机前24小时内。
爱尔兰:
在航班起飞前48小时和12小时内(“航班起飞前xx小时内”应严格按小时推算,如航班起飞时间为5月25日19时,则航班起飞前48小时为5月23日19时,以此类推)分别在爱尔兰(不包括北爱)两家不同检测机构各完成1次新冠病毒核酸检测。如两次核酸检测结果均为阴性,我馆将审发健康码。
如无法在时限内完成上述检测,可在航班起飞前48小时和24小时内,分别在两家不同检测机构各完成1次新冠病毒核酸检测,并在航班起飞前12小时内在检测机构完成一次抗原检测。如3次检测结果均为阴性,我馆将审发健康码。
西班牙:
一、所有自西赴华人员均进行“双核酸”检测和抗原检测(无论是否接种疫苗或接种何种疫苗),即航班起飞前48小时、24小时内分别在同一领区两家不同指定检测机构进行一次核酸检测。航班起飞前12小时内在指定检测机构进行一次抗原检测。
二、取消赴华人员航班起飞前7天首次核酸检测。
三、无论是否接种疫苗或接种何种疫苗均取消血清IgM抗体(含N蛋白)检测。
四、取消对既往感染史人员(曾确诊新冠肺炎或虽未确诊但核酸检测结果为阳性者)肺部CT或X光检查要求。
五、船员在西登陆后参照普通赴华人员要求进行检测并申请健康码,无需隔离14天。
六、赴华人员申请健康码时无需提交自我健康监测表和疫苗接种声明书。
七、除上述变化外,其他申请健康码要求不变。
八、当前,中西之间暂无直航。我馆可为符合中转要求的自西班牙出发经第三国中转赴华人员签发健康码。拟搭乘中转航班赴华的人员请按照最新检测要求申请健康码。
波兰:
一、所有自波兰搭乘航班赴华人员(含已完成疫苗接种人员及未完成疫苗接种人员),均应于登机前24小时内在我馆指定检测机构进行两次核酸RT-PCR采样检测(两次核酸检测须在不同指定检测机构完成),并在登机前12小时内在我馆指定检测机构进行一次抗原采样检测,取得双核酸检测阴性证明和抗原检测阴性证明。
二、对未完成疫苗接种人员,取消血清特异性IgM抗体检测。
三、对既往感染史人员,取消肺部影像检测。
四、企业人员登机前闭环管理要求由原来的21天调整为10天。
五、自波登陆船员不再要求在波进行14天隔离,可根据普通乘客要求正常检测。
泰国:
自2022年6月2日航班(含2日航班)起,中国驻泰国使领馆将调整对自泰国出发赴华人员行前检测要求,取消相关人员登机前第14天和第7天的核酸检测以及相关血清抗体检测要求。
(一)普通赴华人员
1、登机前48小时内应在两家不同的中国驻泰使领馆指定的检测机构(具体详见使领馆网站)各进行一次核酸检测,其中至少有一次核酸检测采样时间应在赴华航班计划起飞时间前24小时内。
2、取得上述“双核酸”检测阴性证明后,请尽快上传申请健康码/健康状况声明书。
3、登机前12小时内须在中国驻泰使领馆指定检测机构进行一次抗原检测,有关检测报告无须上传至健康码申请系统,仅需携带检测报告原件至机场,由航空公司在值机时查验。
如抗原检测为阳性,将无法登机并须按既往感染史人员流程申请健康码。如抗原检测为阳性,但能提供晚于抗原检测采样时间的核酸检测阴性报告,则按密切接触人员流程申请健康码。
孟加拉:
今年3月以来孟疫情形势有所好转,根据奥米克戎病毒传播特点,经研究,决定自即日起调整赴华人员远端防控和新冠检测措施如下:
一、经商各航空公司,闭环管理时间由7天缩减为5天(例如,周三晚起飞的南航航班入住闭环宾馆时间为上周周六下午4点前,周一下午起飞的东航航班入住时间为上周周四4点前,周六晚起飞的US-BANGLA航班入住时间为当周周二下午4点前)。
二、取消IgM、IgG抗体检测。
三、取消有感染史人员肺部CT影像检测。有感染史人员只需提供孟政府指定检测机构的2次核酸检测报告(需间隔24小时)至使馆指定邮箱hsjc_bgd@163.com (文件名为:姓名+联系电话+康复材料)。
四、中资企业人员闭环管理时间由21天(14+7)调整为10天(5天企业自主闭环+5天集中闭环),取消现行的回国前备案管理,取消登机前21天的核酸预检。企业员工在企业5天自主闭环期间健康监测正常,即可按照一般旅客要求,参加集中闭环(相关企业人员回国熔断规定,仍按现行规定执行)。
五、临时来孟人员赴华政策与在孟人员相同,取消有关预检疫隔离。
埃及:
一、航空公司将缩短赴华航班登机前闭环管理时间到五天四晚。四川航空3U8392航班起飞日为每周五,乘客需于当周周一入住闭环酒店;埃及航空MS953起飞日为每周二,乘客需于前一周周五入住闭环酒店。
二、自埃及上岸的船员登机前闭环管理时间与普通乘客相同,均为五天四晚。请相关船舶/船员管理公司按我馆此前通知要求及时向闭环管理方报备船员信息并接受防疫指导和统筹安排。
三、中资企业人员需在参加航空公司闭环管理前自行安排10天的隔离观察,并由所属企业出具隔离证明。
四、取消对赴华乘客的血清特异性IGM抗体检测要求,所有人群(包括未接种或未全程接种疫苗、已全程接种灭活或非灭活疫苗人员)均无需再进行血清抗体检测。
上述安排自5月27日四川航空3U8392航班闭环管理开始实施。
除了以上的政策放宽之外,此前,北京,大连,上海,苏州,宁波,厦门,青岛,广州和成都等省市也已开始试点缩短入境人员和密切接触者的集中隔离时间,由“14天集中隔离+7天居家健康监测”调整为“10天集中隔离+7天居家健康监测”。由此看来,海外华人回国将更方便!
上一篇:6月1日起,一个大变化!|早读安徽
下一篇:【中国旅游报】兰州倾力打造夜游名城
最近更新旅游资讯
- 北京IN10018片II期临床试验-IN10018 或安慰剂联合PLD 治疗铂耐
- 重庆西南医院体检中心
- 价值理论论文范文
- 内娱出现第一个“侠女颜”!刚出道4天,小白花们慌了…
- 狗的射速又快又烫
- 震惊!原来我们那些年追过的电视剧三观如此畸形……
- 社区获得性肺炎合并脓毒症患者临床特征及死亡危险因素分析
- 笛安的“北京爱情故事”,满满的欲望和贪婪
- 读《金瓶梅》第13章:李瓶儿为何能看上西门庆?
- 十六岁高二学生没事时看看什么书好?
- 父母中毒而亡,警方问13岁女儿看到凶手没,女孩笑了:我就是凶手
- 别黑陈凯歌了,他有一部神作还不够吗?
- 高三沉沦观后感话题作文800字范文
- 思辨的张力
- 狐文化特辑【十三】狐妖余论:混迹红尘的修仙之狐——「仙狐」
- 喜欢K歌,看电影吗?这些英文一定要掌握!
- 21世纪最佳20部日本动画
- 中西方伦理思想发展比较研究
- 马鞍山人民医院医院历史
- 如何以「我穿越成了一个小妾(或通房丫头)」为题写一篇小说?
- 青海诗选刊 2017年第24期(总第36期)
- 吴军民
- 实用 | 教你如何做好校园景观!
- 无忧传媒三 片
- 《西游记》新解(十套珍稀古画插图)56:神狂诛草寇,道昧放心猿——遇强盗,唐僧软