手机访问:wap.265xx.com心衰溯因:从原因不明心力衰竭到罕见心肌病变,一文解读ATTR-CM诊疗现状
转甲状腺素蛋白淀粉样心肌病(ATTR-CM)是转甲状腺素蛋白在心肌间质沉积所致,主要表现为心力衰竭和心律失常。由于临床表现缺乏特异性,以及既往缺乏治疗手段,常被归类为原因不明的心力衰竭,从而延误患者诊治。随着研究进展,临床对ATTR-CM认识的逐渐深入,这一罕见病也引起更多临床专家及学者重视。
为此,本报特邀广东省人民医院黎励文教授,从心衰病因出发,介绍罕见心肌病变ATTR-CM,并解读ATTR-CM相关指南及专家共识,为临床实践提供指导。
黎励文教授
医学博士,主任医师,硕士生导师
广东省人民医院、广东省心血管病研究所心内三科行政主任
FACC,FESC
中华医学会心血管病分会代谢性心血管疾病学组委员
中国医师协会心力衰竭专业委员会常委
中国医师协会心血管内科医师分会心力衰竭学组委员
国家心血管病专家委员会心力衰竭专委会常委
广东省女医师协会心力衰竭及代谢性心血管疾病专委会主任委员
01ATTR-CM——心衰潜在病因之一
心力衰竭是几乎所有心脏病的严重表现和终末阶段,5年病死率超过50%。我国心衰的患病率呈上升趋势,>65岁以上的人群患病率达4.51%[1]。根据射血分数(LVEF),分为射血分数降低心衰(HFrEF,收缩性心衰)、射血分数轻度降低心衰(HFmrEF)及射血分数保留心衰(HFpEF,舒张性心衰)[2],其中,HFpEF的患病率及住院率呈逐年上升趋势,患者住院日更长,需要更专业的护理[3]。
近年发现,一些针对HFrEF的经典治疗药物在HFpEF治疗中收效甚微,提示HFpEF发病机制及病理生理可能更为复杂。随着对疾病认识的不断深入,HFpEF的潜在病因愈加受到临床医生重视。多部权威心衰指南均强调,对于HFpEF尤其应进行病因追查。一项回顾性研究显示,28例年龄≥85岁的HFpEF患者尸检结果提示心肌间质存在淀粉样物质沉积比例高达85.7%。由此可见,ATTR-CM是HFpEF中不可忽视的潜在病因之一。
ATTR-CM是转甲状腺素蛋白(TTR)错误折叠沉积在心肌间质所致,最终进展为进行性心力衰竭[4]。由于对疾病的认识不足,ATTR-CM既往常被误诊为原因不明性心衰或肥厚性心肌病,并且在疾病早期缺乏特异性临床表现,且多系统受累,当合并其他疾病时更易造成延迟诊断和误诊。患者确诊时往往已经处于疾病晚期,错过最佳治疗时间。因此,关注高危人群的筛查,及早确诊,对于改善患者的生存尤为重要。
02ATTR-CM早诊早治——多部权威指南强调筛查重要性
为进一步提高ATTR-CM诊断率,美国心脏学会(AHA)、欧洲心脏病学会(ESC)及日本循环学会(JCS)等权威组织均对ATTR-CM诊断的临床线索及诊疗流程进行了描述[6-8]。
近期发布的《2022年AHA/ACC/HFSA心力衰竭管理指南》[9]对CM进行了着重阐述,强调了对不明原因心衰患者的病因筛查。其中提到,对于出现左心室肥厚(LVH)伴有疲劳、呼吸困难或水肿的患者,特别是心电图QRS波低电压,与超声心动图心室壁厚度不一致时,应高度怀疑ATTR-CM。
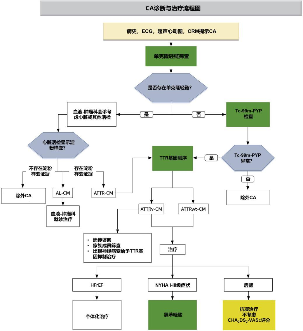
放射性核素骨闪烁扫描术(焦磷酸锝,99Tcm-PYP)是ATTR-CM的无创性检查手段,而单克隆轻链筛查可以鉴别ATTR-CM与免疫球蛋白轻链心脏淀粉样变(AL-CM)。在血清或尿液中单克隆蛋白阴性的情况下,99Tcm-PYP 2-3级心脏摄取对ATTR-CM具有高度的诊断特异性和阳性预测价值。对确诊患者还应进行基因检测以鉴别遗传型(ATTRm)及野生型(ATTRwt),指导治疗选择及遗传咨询。
《2022年AHA/ACC/HFSA心力衰竭管理指南》ATTR-CM诊断治疗流程
2021年中华医学会心血管病学分会发布《转甲状腺素蛋白心脏淀粉样变诊断与治疗中国专家共识》[10]中,提出了9条ATTR-CM “警示征”,包括:(1)老年心衰(LVEF≥40%),左心室无扩大伴原因不明的LVH;(2)超声心动图示LVH而心电图无QRS高电压表现;(3)肌钙蛋白持续低水平升高;(4)老年人低压差,低流速主动脉瓣狭窄,伴右心室肥厚;(5)因低血压(特别是体位性低血压)不耐受血管紧张素系统抑制剂和/或β受体阻滞剂;(6)周围神经病变(PN),特别是伴有自主神经功能异常(不明原因腹泻与便秘,体位性低血压,尿潴留、尿失禁等);(7)家族性PN;(8)老年人双侧腕管综合征和/或腰椎管狭窄;反复双眼白内障。
对于具有1条及以上特征的患者,应考虑CM,特别是ATTR-CM的可能,并进入诊断路径,完善心电图、超声心动图、心脏核磁(CMR)及99Tcm-PYP等检查。
《转甲状腺素蛋白心脏淀粉样变诊断与治疗中国专家共识》ATTR-CA诊断路径
03对症寻因,标本兼治,不同维度治疗ATTR-CM
既往,ATTR-CM治疗局限于针对心衰的对症治疗。临床上通常使用利尿剂减轻患者容量负荷。其他常见用于心衰治疗药物,如血管紧张素系统抑制剂、β受体阻滞剂和洋地黄等,均未被证实能改善ATTR-CM患者预后,甚至可能加重患者低血压和心律失常。因此,临床不能除外CM时,应尽量避免使用以上药物。
除对症治疗外,ATTR-CM更需要进行病因治疗。目前,ATTR-CM病因治疗的机制分为抑制TTR合成、稳定TTR及清除TTR三种。抑制TTR合成药物分为小干扰RNA和反义寡核苷酸两类药物,均通过阻止信使RNA转录从而减少TTR蛋白生成;稳定TTR药物与TTR结合后可减少四聚体解离,从而抑制TTR淀粉样蛋白原纤维形成并在心肌间质沉积。多西环素及牛磺酸去氧胆酸(TUDCA)可以清除组织中已沉积的TTR。
近年,以氯苯唑酸为代表的药物在ATTR-CM病因治疗领域取得了突破进展。全球多中心、随机双盲、安慰剂对照的III期临床研究——ATTR-ACT研究(NCT01994889)[11]探索了氯苯唑酸治疗ATTR-CM的有效性及安全性。该研究共纳入441例患者,其中264例患者接受氯苯唑酸80mg或20mg治疗,177名患者接受安慰剂治疗。研究结果表明[11],30个月内接受氯苯唑酸的患者全因死亡风险降低30%。值得一提的是,在所有亚组分析中,除基线诊断为NYHA III级患者,其余亚组接受氯苯唑酸治疗的患者发生心血管相关住院率更低。这一研究结果也进一步提示,对于ATTR-CM,更应强调早期诊断与治疗的重要性。基于ATTR-ACT研究的成功,氯苯唑酸已获得美国食品药品监督管理局(FDA)及中国国家药品监督管理局(NMPA)批准用于治疗ATTR-CM。
肝移植或肝-心联合移植可以抑制突变的TTR合成,阻止ATTRm患者PN及心脏受累进展,但移植的临床应用面临医学伦理、供体缺乏、疾病晚期无法耐受手术等诸多限制。TTR抑制剂patisiran及inotersen可以减少ATTRm患者TTR蛋白的产生,改善神经功能。目前,FDA已批准这两种药物用于治疗ATTRm-PN,但尚未在国内上市。patisiran及inotersen用于治疗ATTR-CM的相关临床研究(NCT03997383,NCT03702829)正在进行中,期待这些研究能够早日取得阳性结果,为ATTR-CM患者带来新的治疗选择。
过去,临床对ATTR-CM的认识不足,一方面因为ATTR-CM是一种罕见病,国内相关病例报道少见;另一方面,由于疾病临床表现多样并且缺乏特异性,存在漏诊和误诊,导致治疗延误,严重影响患者的生活质量和生存期。因此,在面对原因不明的心衰患者时,更需要临床医生提高警惕,深入思考患者病因,对怀疑ATTR-CM的患者及早进行筛查,从而做到早诊早治。
近年来,ATTR-CM领域涌现出一些突破性研究。相信随着对疾病认识的逐渐加深,诊断和治疗手段的不断改进,未来能有更多患者及时得到诊治,改善预后,ATTR-CM诊疗难题攻破指日可待。(本文审稿专家:黎励文教授)
参考文献:
[1] Circ Heart Fail. 2021 Oct;14(10):e008406.
[2] 中华老年心脑血管病杂志,2016,18(7):766-769.
[3] Circulation. 2012 Jul 3;126(1):65-75.
[4] Nat Rev Cardiol. 2010 Jul;7(7):398-408.
[5] Circulation. 2020, 142(1): E7-E22.
[6] Circulation. 2020 Jul 7;142(1):e7-e22.
[7] Eur J Heart Fail. 2021 Apr;23(4):512-526.
[8] Circ J. 2020 Aug 25;84(9):1610-1671.
[9] Circulation. 2022 May 3;145(18):e876-e894.
[10] 中华心血管病杂志, 2021, 49(4):9.
[11] N Engl J Med. 2018, 379:1007-1016.
最近更新旅游资讯
- 北京IN10018片II期临床试验-IN10018 或安慰剂联合PLD 治疗铂耐
- 重庆西南医院体检中心
- 价值理论论文范文
- 内娱出现第一个“侠女颜”!刚出道4天,小白花们慌了…
- 狗的射速又快又烫
- 震惊!原来我们那些年追过的电视剧三观如此畸形……
- 社区获得性肺炎合并脓毒症患者临床特征及死亡危险因素分析
- 笛安的“北京爱情故事”,满满的欲望和贪婪
- 读《金瓶梅》第13章:李瓶儿为何能看上西门庆?
- 十六岁高二学生没事时看看什么书好?
- 父母中毒而亡,警方问13岁女儿看到凶手没,女孩笑了:我就是凶手
- 别黑陈凯歌了,他有一部神作还不够吗?
- 高三沉沦观后感话题作文800字范文
- 思辨的张力
- 狐文化特辑【十三】狐妖余论:混迹红尘的修仙之狐——「仙狐」
- 喜欢K歌,看电影吗?这些英文一定要掌握!
- 21世纪最佳20部日本动画
- 中西方伦理思想发展比较研究
- 马鞍山人民医院医院历史
- 如何以「我穿越成了一个小妾(或通房丫头)」为题写一篇小说?
- 青海诗选刊 2017年第24期(总第36期)
- 吴军民
- 实用 | 教你如何做好校园景观!
- 无忧传媒三 片
- 《西游记》新解(十套珍稀古画插图)56:神狂诛草寇,道昧放心猿——遇强盗,唐僧软