手机访问:wap.265xx.com成人有必要每天喝牛奶吗?
我现在 大学... 好每天吃鸡蛋和牛奶但我并不要求长高 女170 就问会不会营养过剩 有这个必要每天喝牛奶吗
看你什么生活条件
普通大学生和租房打工的人来说
牛奶,鸡蛋是性价比高上天的食物
快餐,食堂,那些菜哪里有啥营养
这个时候早晚一杯牛奶,早上一个鸡蛋
就算中午只吃蔬菜也不会弄坏身体
乳制品真的对健康有益吗?来看看《新英格兰医学杂志》的综述怎么说。牛奶中含有的常量营养素和微量营养素可促进人体健康,但这些营养素都可以从其他食物中获得。对于成年人而言,总体证据并不支持大量食用乳制品可以减少骨折。此外,乳制品总摄入量与体重控制/糖尿病和心血管疾病的风险没有明显关系。大量食用乳制品可能会增加前列腺癌和子宫内膜癌的风险,但会降低大肠癌的风险。研究者目前建议乳制品的摄入量需要结合实际营养状况,无需刻意大量增加。关于最佳摄入量,研究团队的建议是,在有更多研究可参考之前,理想的牛奶摄入量为成人0-474ml。《中国居民膳食指南(2016)》推荐每天喝液态奶300克。重要的是,并不是简单的越多越好,而是取决于整体饮食质量。
牛奶、酸奶、和奶酪等乳制品是钙的良好来源,有助于维持骨骼密度并降低骨折的风险。中国居民膳食营养素参考摄入量(2013)推荐18岁以上的成年人每天摄入1000毫克的钙;孕中期、孕晚期及乳母每天需要1200毫克的钙。一杯牛奶(200ml)中含有200~350毫克的钙(具体取决于品牌以及牛奶的类型)且含有(或额外添加)维生素D,有助于维持骨骼质量。
乳制品是蛋白质的良好来源,有助于维持正常组织细胞的生长、预防老年人的肌肉减少等。中国居民膳食营养素参考摄入量(2013)推荐18岁以上男性每天摄入65克蛋白质、女性每天摄入55克蛋白质。一杯牛奶(200ml)中大约含有6.6克蛋白质。
但是乳制品中钙、蛋白质和维生素D的来源也可以从其它食物中摄取。如,吃100g小白菜,就可以摄入117毫克钙、1.4克蛋白质。吃一个鸡蛋就可以摄入6.9克蛋白质、29.6毫克钙。其他食物来源如羽衣甘蓝、西兰花、豆腐、坚果、各种肉类等。
图片来源:123RF
发表在《新英格兰医学杂志》的研究表明,增加乳制品的摄入可能不是必须。一个人的最佳乳制品摄入量取决于整体的饮食质量:如果饮食质量低,尤其是低收入家庭的儿童,食用乳制品可以改善营养状况;但如果本身饮食质量高,那么增加乳制品的摄入量不太可能带来实质性好处,还有可能造成危害。
牛奶中含有大量的支链氨基酸(亮氨酸,异亮氨酸和缬氨酸),它们是蛋白质质量(蛋白质的氨基酸评分)的关键。这些氨基酸会增加人体血液中胰岛素样生长因子I(IGF-I)的浓度,从而介导生长激素的作用,促进生长。而亮氨酸会特异性激活雷帕霉素靶蛋白(mTOR)途径的靶标,从而促进细胞复制并抑制细胞凋亡。促进人体身高对健康的影响是复杂的,高大的身材与较低的心血管疾病风险相关,但与许多癌症、髋部骨折、和肺栓塞的较高风险相关。
牛奶中钾的含量相对较高、钠的含量较低,这提示增加牛奶摄入可以降低血压,但具体的作用机制尚不清楚。而且随机试验显示,在降低血压方面结果不一致,全脂牛奶和低脂牛奶均未明确与冠心病或中风的发生率或死亡率相关。因为试验中如果用牛奶代替含糖饮料或其他精制碳水化合物,结果可能是有益的;但如果牛奶代替坚果、豆类或整个水果,结果可能会有所不同。
图片来源:123RF
有研究认为,牛奶蛋白和胰岛细胞之间有交叉反应,因此可能被认为是1型糖尿病的病因,但目前两者之间的关系仍不清楚。队列研究表明,摄入乳制品与2型糖尿病的风险适度降低有关;也有研究证明,摄入更多牛奶(乳糖耐受性)与糖尿病风险无关。且食用牛奶的人患糖尿病的风险比食用含糖饮料或果汁的人患糖尿病的风险要低,但喝牛奶的人患糖尿病的风险要高于喝咖啡的人。
先前的研究表明,乳制品的摄入与乳腺癌、前列腺癌和其他癌症的发生率密切相关。牛奶的摄入对血浆IGF-I的影响可能会增加前列腺癌的患病风险,且风险相关性最高。此外,乳制品的总摄入量与子宫内膜癌的风险增加有关,尤其是在未接受激素治疗的绝经后女性中,可能与乳制品中的性激素含量有关。
但还有研究表明,食用牛奶可能与结直肠癌的风险成反比,其原因可能是钙含量高。但现有文献中几乎所有研究都在中年或以上的人群中展开,许多癌症的危险因素在儿童期或成年早期起作用。此外,在一项针对青少年饮食的研究中发现,牛奶的摄入可能与未来患乳腺癌的风险增加无关。
图片来源:123RF
约有4%的婴儿对牛奶蛋白过敏,并引起相当多的营养问题。有报告表明,牛奶的摄入可能会使婴儿更容易患哮喘、湿疹和食物过敏。随机对照研究表明,与接受牛奶的婴儿相比,被随机分配接受水解蛋白配方的婴儿,发生任何过敏性疾病和湿疹的风险更低。还有研究证明,儿童食用豆浆时症状也会减轻。
总体来说,牛奶的摄入量(总脂肪,高脂和低脂)或乳制品总摄入量与总体死亡率之间的关系还未下结论。但是乳制品优于加工红肉或者含糖饮料,但不如坚果等植物蛋白。同时,目前尚未证明低脂乳制品明确优于全乳制品。
注:本文旨在介绍医药健康研究进展,不是治疗方案推荐。如需获得治疗方案指导,请前往正规医院就诊。
▎药明康德内容团队编辑
注:本文旨在介绍医药健康研究进展,不是治疗方案推荐。如需获得治疗方案指导,请前往正规医院就诊。欢迎个人转发至朋友圈,谢绝媒体或机构未经授权以任何形式转载至其他平台。
??喜欢我们的内容,欢迎关注 @药明康德!或者点赞、评论、分享给其他读者吧!
前段时间有个朋友发了个小视频给我,视频中,一位穿着白大褂的老先生,号召大家不要喝牛奶。理由是牛奶是“寒凉性食物”,中国人普遍体质不适合喝牛奶,喝多了损害脾胃会引起各种疾病。当时朋友也很好奇,说他看到很多营养师都推荐大家每天喝牛奶,可是网络上有不少中医却反对喝牛奶,问问我的看法。
我告诉他,首先我不确定这些反对喝牛奶的“中医”是不是真的医生,毕竟网络的环境真的很复杂。但是,我真的推荐大家每天喝牛奶。
实际上,《中国居民膳食指南(2016)》中已经做了非常详尽的建议:鼓励大家每日摄入300g牛奶!
我们鼓励喝牛奶,主要是为了获得优质蛋白质和钙。
牛奶的营养很全面。
每100g牛奶中含约3g蛋白质,而且是含有人体必需氨基酸的“完全蛋白”,所以牛奶是优质蛋白质来源。
同时,牛奶也是钙的优质来源。
每日推荐钙摄入量是800mg,但是,中国居民的每日平均钙摄入量是366mg,远远达不到这个推荐量。
而每100g牛奶中,钙含量达到104mg。也就是说,如果每天喝300g牛奶,再配合日常饮食,你每日的钙摄入就基本上达标了。喝牛奶,对补钙有重要意义。
牛奶中的钙磷比也比较合适,接近2:1,这使牛奶中钙的吸收率很高。另外,牛奶虽然富含钙,但并不会促进泌尿系统结石(包括尿道结石和肾结石),甚至有利于减少肾结石风险。
虽然不一样要通过喝牛奶来补钙,但是通过喝牛奶补钙确实性价比非常的高。
中国人适合喝牛奶吗?
困扰国人最大的问题是,很多人表示,喝了牛奶肠胃不舒服,会拉肚子。
实际上,根据流行病学调查结果:大部分中国汉族人群有导致乳糖酶缺乏的基因。
但是,乳糖酶缺乏,不代表不能喝牛奶。甚至乳糖酶缺乏也不能说乳糖不耐受。乳糖不耐受是乳糖酶缺乏的症状,乳糖酶缺乏者中仅有约20%的人存在乳糖不耐受症状,而且个体差异很大。之前我还看过另一个研究:全球70%的人都有乳糖不耐受,所以,这不是中国人的个性。
一般绝大多数的小孩生来即可合成乳糖酶,但随着年龄增长,在基因调控的作用下,人体会大幅减少乳糖酶合成。所以有些人会说,小的时候能喝奶,长大了喝奶就受不了了。
然而就目前研究来看,即使没有了乳糖酶,身体内的细菌也能帮助我们处理摄入的乳糖。也就是说,大部分肠道不再合成乳糖酶的成年人,一天喝300g牛奶,不会有什么不好的反应。
喝牛奶拉肚子,可能是你一次过喝太多牛奶了。
当牛奶摄入量过高,大量乳糖积蓄在大肠中,在肠道微生物的作用下,水分变得难以被吸收,这个时候就会导致“拉肚子”。但是这种“拉肚子”与感染性腹泻不同,它可以被看成是身体的一种自我调节,排出大量无法吸收的乳糖,我们的身体并没有生病。
至于文章开篇朋友提出的问题,我特地翻阅了中医书籍。
《本草纲目》里是这么写的:“味甘,微寒,无毒。治反胃热哕,补益劳损,润大肠,治气痢,除疸黄,老人煮粥甚宜。”人家说的是“微寒”,不是“阴寒”呀,而且上面还说了“老人甚宜”,老人的消化功能比年轻人差远了吧。
《千金要方》(这是孙思邈写的,人家可是真正的名医)里也有记载:“治大病后不足,万病虚劳:黄牛乳一升。以水四升,煎服一升。”写的是用牛奶来治“病后羸弱”。
我不是中医,但是也能从典籍中看到,中国很多名医都没说过牛奶“寒凉不适合日常饮用”,更别说牛奶自古以来就是宫廷贡品,是贵族们经常食用的补品。
那么,如果真的“不耐受”怎么办?
首先,如果你真的确定对牛奶蛋白过敏,就别喝了,也不差这一口。
其次,大量研究表明,哪怕健康成年人存在乳糖酶缺乏的情况,也不妨碍从乳制品中吸收钙。
有一个办法可以“耐受乳糖”,那就是少量多次,并于其他谷物食物一起吃。少量多次,可以给肠道充足的时间消化、吸收乳糖,乳糖被消化吸收了,就不会出现不适了。
没有乳糖不耐受、消化功能正常的人,空腹喝牛奶是没问题的,但是如果你不耐受,建议先吃点东西。因为空腹的时候喝牛奶,牛奶在胃肠道通过的时间短,乳糖会迅速进入大肠,就容易出现上文说的“拉肚子”了。喝牛奶前,吃点其他食物(比如谷物),可以大大减轻症状。
酸奶、奶酪、低乳糖奶产品、舒化奶,也是很不错的牛奶替代品。
酸奶、奶酪等,乳糖经过乳酸菌发酵,变成乳酸,由于乳糖含量被降低,对乳糖不耐受者更友好。
舒化奶其实就是在生产的时候往牛奶中直接添加乳糖酶,在成品前就把乳糖水解掉了,而且除乳糖外,基本不影响其他营养成分,这样你就不会喝到有乳糖的牛奶。
总的来说,牛奶富含蛋白质和钙,热量不高还能带来强饱腹感,是真正的“营养食品”。
喊出我们的答案:有!必!要!咱喝牛奶是为了补充蛋白质和钙~【还有】营养过剩你真的知道什么意思吗?
前方是科普小课堂,快上车!
今日目录1、牛奶和鸡蛋的营养价值2、我每天得喝多少牛奶?3、我每天得吃多少鸡蛋?4、营养过剩是什么?又是怎么判断呢?
相信大家喝牛奶都是冲着它丰富的营养去的吧~
牛奶含有蛋白质,脂肪,碳水化合物和各种维生素,
(当然也有小伙伴是因为它的口感而爱上喝牛奶~)
那常喝牛奶有啥好处呢?牛奶中的钙能增强骨骼和牙齿,减少骨骼萎缩病的发生。喝牛奶能补充钙质,特别是中国人以植物性食物为主,更应该适当饮用牛奶以补钙。牛奶中富含维生素A,可以防止皮肤干燥及暗沉,使皮肤白皙,有光泽。牛奶中含有大量的B2,可以促进皮肤的新陈代谢。牛奶中的乳清对黑色素有消除作用,可防治多种色素沉着引起的斑痕。牛奶中的钾可使动脉血管在高压时保持稳定,减少中风风险。牛奶中的镁能使心脏耐疲劳。牛奶中的锌能使伤口更快愈合。牛奶含有钙、维生素、乳铁蛋白,共轭亚油酸等多种抗癌因子。牛奶可助阻止人体吸收食物中有毒的金属铅和镉。牛奶中的铁铜和卵磷脂能大大提高大脑的工作效率。牛奶中的酪氨酸能促进血清素大量增长。

再来说说鸡蛋:鸡蛋(主要)=蛋黄+蛋白,都含丰富的优质蛋白,含有人体必需的8种氨基酸,与人体蛋白质的组成极为近似,人体对鸡蛋蛋白质的消化吸收率可高达98%。

每100g鸡蛋含蛋白质约13~15g,
脂肪约10~12g(大多集中在蛋黄,以不饱和脂肪酸为多,脂肪呈乳融状,易被人体吸收),
鸡蛋中还含有钾、钠、镁、铁、磷等矿物质,
蛋黄中的铁含量达到7mg/100g,但钙相对不足。
鸡蛋特别是蛋黄中维生素 A、 B、D、E和生物素的含量很丰富,但维生素C含量较少。
蛋黄中还含有丰富的卵磷脂、蛋黄素,对增进神经系统的功能大有神益。建议成人每天喝200~300ml(一杯左右),每天奶制品的摄入总量不超过500ml。
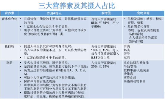
三大营养素推荐食用占比:
蛋白质摄取量:人体每日所需热量的10%~15%;
碳水化合物摄取量:不少于人体每日所需热量的55%;
脂肪的摄取量:不超过每日所需热量的35%。

其他营养元素推荐比例:膳食纤维:每人每天宜吃25~30克;胆固醇:每天摄取量以 300 毫克为限;钙:成人每天的摄取量应不少于 1000 毫克;钠:每天不要摄取超过2000 毫克 (即5克盐);铁:成年女性: 每天的摄取量应不少于 24.5 毫克,成年男性每天的摄取量应不少于 11.4 毫克;维生素C:成人每天的摄取量应不少于 45 毫克;

中国营养学会针对中国居民提出了《平衡膳食宝塔》,
推荐健康成年人一日摄入的主要食物中指出:
鱼、禽、肉、蛋等动物性食物:
每天应该吃125-200克(鱼虾类40~75克,畜、禽肉40~75克,蛋类40-50克);
奶类和豆类食物:
每天应吃奶类及奶制品300克和豆类及豆制品25~35克;
鸡蛋黄中含有较多的胆固醇,每100g可高达1705mg。
很多小伙伴认为:吃鸡蛋会引起胆固醇增高,导致动脉粥样硬化。
【其实】鸡蛋同时也含有丰富的卵磷脂,进入血液后,会使胆固醇和脂肪颗粒变小,保持悬浮状态,从而阻止胆固醇和脂肪在血管壁的沉积。

对胆固醇正常的老年人,
每天吃 2个鸡蛋,
100 mL 血液中的胆固醇最高增加2mg,
不会造成血管硬化。
但吃得太多,确实不利胃肠的消化,还会增加肝、肾负担。
【小荒建议】每人每天吃1~2个鸡蛋最合适啦~

【总结】
结合大多人的情况来看,
每天早上坚持喝一盒(250ml)牛奶再加上吃一个鸡蛋(60~70克),
总的蛋白质含量不过在25g左右、脂肪不超过15g,
在此基础上,根据个人营养需求,控制好午餐和晚餐的蛋白和脂肪含量,
不需要担心营养过剩的问题。
其实,营养过剩是营养不良的一种形式,指是因过度消费某些营养物质,如蛋白质、卡路里或脂肪,又或者是油炸、含糖等高热量和高脂肪食物,通常会导致超重或肥胖;也可能同时却没有获得足够的维生素和矿物质,造成营养素缺乏。

你营养过剩了吗?来看看下面的情况你有没有:
高脂肪症,如肥胖;
高蛋白症,如骨质疏松、脱钙、痛风;
高糖症,如高血糖、糖尿病;
高维生素症,如VC过多会导致败血症

营养过剩会发展成肥胖症,这一胖健康问题也跟着来,包括心血管疾病、糖尿病、高血压、高胆固醇、炎症和其他症状。多余脂肪堆积增加了身体负担、心肺机能减弱。还会妨碍其他营养素(如蛋白质、钙、铁)等的吸收。

过多摄入某些营养素,不能及时在体内代谢掉,可能会引起中毒。
如脂溶性营养素的维生素A、维生素D、维生素E及维生素K不易排出体外,就会造成中毒。
过多的蛋白质摄入也会增加肝肾代谢负担并阻碍铁的吸收。

今日科普小课堂就到这啦~
各位小伙伴好好吃饭记得补充蛋白质~

有。
牛奶是目前发现的含钙较高的食物之一,每100g牛奶中,就含有100mg以上的钙,如果每天喝300g牛奶,那么每天膳食中钙推荐量基本上就能完成一半了。

图源于网络
中国人的钙补充量远远不够
钙是中国人目前缺乏较多的营养物质,根据近20年以来中国国民的营养调查发现:90%以上的中国人每天钙摄入量不足,2020~2012的数据显示,中国人每天人均钙摄入量366mg,推荐摄入量为800mg,连推荐摄入的一半都没达到。
钙与骨头与牙齿的形成息息相关。
人在30岁以后,钙的流失远远大于钙的补充,钙流失过多,会出现骨质疏松,等到老了之后,会导致骨折风险增加,很多老年人不小心摔一跤之后,就只能永远躺在床上。
为了让更多人能补充足够的钙,《中国居民膳食指南》在1988年,就提出了“300g牛奶计划”,即我国居民每人每天饮奶量要达到300g。但有调查显示,能达到这个量的人,仅有22.5%。
因为在中国,有90%以上的人乳糖不耐受。
喝牛奶?乳糖不耐受怎么办?
乳糖不耐受,主要是因为人体内缺乏乳糖酶或乳糖酶活力不足,牛奶中消化不了的乳糖进入大肠被细菌发酵产酸、产气,从而引发了各种症状。
亚洲黄种人,是最容易发生乳糖不耐受的群体,这与亚洲人本身喝奶较少有关,同时乳糖不耐受还会随着年龄增长而更高发,一项对1168名3013岁儿童的调查显示,3~5岁儿童乳糖酶缺乏率为38%,7~13为88%。【1】
很多人天生就没有“牛奶自由”,这也让他们少了一条获得“钙”的重要渠道。

图源于网络
缺钙,怎么办?
很多人或许会说,缺钙,吃钙片或者喝骨头汤就好了啊!
一般情况下,钙片作为单一营养补充剂,并不能作为补钙首选,而骨头汤里的钙并不溶于水,除非你把骨头打碎了吃进嘴里,还要有坚强的胃消化掉它。
上一篇:电影院里边笑边哭回忆青春,博物馆支起凳子写生……这个暑假,学生们“很忙”
下一篇:2005年山西临县一起小姨子与姐夫偷情引发的伦理悲剧
最近更新旅游资讯
- 北京IN10018片II期临床试验-IN10018 或安慰剂联合PLD 治疗铂耐
- 重庆西南医院体检中心
- 价值理论论文范文
- 内娱出现第一个“侠女颜”!刚出道4天,小白花们慌了…
- 狗的射速又快又烫
- 震惊!原来我们那些年追过的电视剧三观如此畸形……
- 社区获得性肺炎合并脓毒症患者临床特征及死亡危险因素分析
- 笛安的“北京爱情故事”,满满的欲望和贪婪
- 读《金瓶梅》第13章:李瓶儿为何能看上西门庆?
- 十六岁高二学生没事时看看什么书好?
- 父母中毒而亡,警方问13岁女儿看到凶手没,女孩笑了:我就是凶手
- 别黑陈凯歌了,他有一部神作还不够吗?
- 高三沉沦观后感话题作文800字范文
- 思辨的张力
- 狐文化特辑【十三】狐妖余论:混迹红尘的修仙之狐——「仙狐」
- 喜欢K歌,看电影吗?这些英文一定要掌握!
- 21世纪最佳20部日本动画
- 中西方伦理思想发展比较研究
- 马鞍山人民医院医院历史
- 如何以「我穿越成了一个小妾(或通房丫头)」为题写一篇小说?
- 青海诗选刊 2017年第24期(总第36期)
- 吴军民
- 实用 | 教你如何做好校园景观!
- 无忧传媒三 片
- 《西游记》新解(十套珍稀古画插图)56:神狂诛草寇,道昧放心猿——遇强盗,唐僧软