手机访问:wap.265xx.com普拉德-威利(Prader-Willi)综合症诊断与治疗
Parder-Willi综合症(PWS)是一种复杂的多系统的遗传性疾病,因缺乏染色体15q11-q13上经父本遗传的印记基因所致。这种综合症有独特的表型,包括严重的新生儿张力减退、早期开始的食欲过剩、病态肥胖、矮身高、性腺机能减退、学习无能、行为问题,以及有严重后果的以及病人、家庭与医生难以处理的的精神病表型。美国早期的发病率估价为1/8000-20000,最近在欧洲和澳大利亚的流行病学调查估计,出生发病率的下限为1/30000,人群发生率为1/50000。最近的调查强调该疾病的高发病率,以及自然疾病史期间发病与死亡的不同病因。显然需要多学科综合方法促进及早诊断和最佳的处理,以改善生活质量,预防并发症,延长寿命。
本文所总结的临床实践指南是最近举行的PWS疾病全面治疗处理专家会议的结果,也根据积累的专家经验,在原有基础上强调了内科和行为/精神病学的处理。由于篇幅所限,本建议未包括PWS儿童和成年人的教育、职业、社会与性问题的讨论意见,读者可参考其它资料。
诊断问题
虽然依据很明确的临床诊断标准,甚至在新生儿期就可容易地作出诊断,但分子学方法的发展与应用提示,为证实诊断必须由具有适当资质的实验室进行遗传学检验。
在最近10年来,诊断的年龄已显著减小,现在大多数的病例是在生命的第一个月诊断的。这样就可更早地开始治疗,特别是通过预防肥胖而减轻病状,不仅提高了病人的生活质量,而且也减少家庭和医务人员的负担。
定义
PWS是因缺乏父本染色体15q11-q13基因表达而致的疾病。在这个区域的PWS候选基因为印记基因,来自母本的染色体基因为沉默基因。如果父本等位基因存在缺陷、缺失或沉默,即出现PWS。75%的PWS病例为染色体15q11-q13缺失(根据近端的断点不同分为I型或II型),母亲的单亲二体(uniparental disomy UPD)占24%,印记错误占1%(因此15%的病例为散发或印记中心微缺失),而父本染色体易位不足1%。
遗传学检验方法
使用外周血液淋巴细胞证实诊断和鉴别遗传亚型的方法有多种。因为根据双亲源,印记基因可证实不同的DNA甲基化,所以PWS病人由于缺乏父本源而仅有母本印记。DNA甲基化分析是唯一的检测方法,能够证实或否定PWS的诊断。因此,应该成为初步分析的特定选择。对SNURF-SNRPN基因座进行DNA甲基化特异分析的方法应用最为普遍。该分析不需要双亲的样本,如果DNA甲基化分析表明仅存在母亲的模式,那么就证实了PWS。然后下一步是确定基因分型和适当的遗传咨询,特别是存在再现风险的情况下。
荧光原位杂交分析(FISH)具有仅需要渊源者一个样本来检测PWS患者染色体15q11-q13缺失的优点。染色体高分辨率分析仅可检测出60%的染色体中间缺失,使用这种方法也可检测出染色体易位或重排。FISH或核型分析阴性并不能排除诊断,在这种情况下应当首先继之以DNA染色体分析。此外,Angelmen综合症也可能出现新生儿张力减退,所以仅FISH可能导致错误的诊断,因为这种方法将检测母亲的15q11-q13缺失。
如果后来的DNA甲基化分析为PWS阳性,那么应对渊源者和病人进行DNA多态性分析,来区别母亲UPD和印记缺失。对于印记缺失的病人,要在专门实验室进一步分析,看是否存在印记中心的缺失。印记中心缺失儿童的家庭中,如果父亲是印记中心缺失的携带者,将有50%的再现风险。在染色体易位病例情况下,再现风险达10%。在其它类型组,再现风险与一般人群相同。
在将来,甲基化特异多重捆绑PCR扩增新方法的应用更为广泛,因为在一种方法中结合了定量和DNA甲基化分析,因此能够将PWS和UPDs和IDs区分开来,以及提供近似大小的缺失。
基因型与表型的关系
在PWS染色体区域也存在个别的双等位基因以及母本、父本印记基因的表达,它们相对不足或过度表达可能解释了愈加认识到的基因型-表型之间的关系,例如I型和II型缺失之间和缺失与UPD之间的差异,特别是色素减退主要可见于缺失的儿童。与缺失病人相比,UPD患者面部表型特征的出现不太一致,精神病的风险增加,但言辞智力的得分较高,适应性不良行为较少。缺失更多的I型病人,其智力、学习成绩以及行为和心理问题似乎较II型缺失或UPD更差。是否能够和如何根据基因型将这些差异应用到个体化治疗处理中去尚需很多的研究工作。
出生前的诊断
出生前的诊断很少,但在理论上,胎儿运动减少和羊水过多情况可能为疑似病例,可对绒毛膜取样和羊膜穿刺的样本进行遗传学检验。FISH分析可容易地看到这些组织中的缺失,但对UPD和IDs则必须DNA甲基化分析。然而,做DNA甲基化分析的少数临床实验室难以使用绒毛膜取样的样本,因为这种组织中甲基化作用过低。由于缺失引起的伦理学问题,将来方法的引入,例如比较阵列基因组杂交,可能会应用于PWS的出生前诊断。
出生后诊断
在生命期间存在显著的临床可变性,由出生到成年所出现的表型说明,引起怀疑诊断的临床特征取决于病人的年龄(表1)。在出生后第一个月PWS的诊断特别有用,对严重的和无法解释的肌肉张力减退的所有婴儿,都应认为是PWS。此外,存在薄上唇、杏仁眼、肢端过小(短手脚)和生殖器发育不全进一步加强了临床诊断,并应由遗传学检验所证实。在儿童期,无学习能力的非常肥胖的儿童不应做PWS遗传学检验,但生长速度下降、有特异畸形特征和新生儿张力减退史是进行初始检验的有力指证。最后,对于除了肥胖和性腺成熟延迟或不完全之外,表型不太明显而有行为和心理问题的青少年和成年人也应考虑遗传学检验。值得注意的是,已经发现缺少初期表型的核心特征:张力减退、生长停滞、男孩睾丸未降到阴囊的,与PWS的遗传阴性相关。

鉴别诊断
对于PWS检验呈阴性的病人应当检查与PWS或PWS样特征相关的其它染色体缺失、重复和单基因缺失的可能性。其它的遗传性肥胖综合症,例如与认知缺陷有关的Bardet- Biedel综合症和脆性X综合症,有时可能引起临床混淆。在Bardet- Biedel综合症,虽然在6-8岁前视觉缺陷通常不出现,但其他的表型,例如多指(2/3的病例)、短指畸形和高腭穹可辅助于早期诊断。
婴儿期的治疗处理
管饲
在历史上,许多新生儿和婴儿因为严重张力减退和吸允不良导致FTT(定义为体重或BMI跨百分位数区间下降),需要管饲2个月以上。因为在理论上,管饲使说话问题更加恶化,所以是强制性的管饲,还是只在加强和持续看护无效后使用的最佳喂养方案迄今尚无共识。非PWS婴儿在2岁前体重过多增长对代谢和心血管的长期有害影响提示,应小心FTT的PWS婴儿的食物过量。
隐睾病
出生时80%的男性存在隐睾症。和非PWS男孩一样,理想的是在第一年或第二年进行睾丸固定术,特别是因为存在原发性和中枢性性功能减退证据。报告有睾丸癌的PWS病例极为少见。如果延迟到较大年龄,由于阴囊发育不全和肥胖的出现将加大手术难度,并可能需要重复手术干涉。
运动计划
PWS儿童肌肉张力减退,肌肉数量减少,精神运动延迟,运动性活动减少, I型和II型肌纤维大小的可变性也增加,在活组织检查中可见依赖于运动的II型纤维萎缩。由理疗医生教授和监督并由父母坚持训练计划(例如较早开始行走)已使用多年,虽无证据基础,但似乎是明智的,特别是在与GH治疗相结合时。为了消除PWS婴儿在生命最初几年的活动中因张力减退而不能克服重力的问题,必须进行特殊的训练计划。这几年是运动能力发育和技能获得的特别敏感期,对于认知和社交发育有重要的作用。虽然张力减退随年龄增长而改善,但和肌肉数量的减少一起长期存在而进入成年期。因此运动应为日常生活的一部分。
儿童期的说话能力和语言治疗也是重要的,以医治损害的咬合和语言习得过程中发育事件的延迟。
父母指导
及早的诊断也为父母、家庭、照料者以及其它保健专业人员的培训提供了机会,对病人给以社会的、心理学的和教育的支持。此外,在世界范围内来自病人与家庭协会的支持也日益增多。
饮食过多、肥胖及其并发症的治疗处理
PWS有两个典型的阶段:1)进食困难和常发生的FTT;2)导致肥胖的饮食过多的开始。第一个阶段在出生至婴儿早期出现,这时PWS婴儿有中枢性张力减退,吸允能力很差,常常需要管饲。第二阶段在1-6岁开始,通常在2-4岁。最近的自然病史检查提出了更为复杂的进展过程,得出4个主要的营养阶段,前两个阶段还具有亚时相。不是所有的PWS个体都必定经过所有的阶段和亚时相,使用GH可使其发生进一步的变化。
第三阶段的开始相当可变,其出现早在3岁或晚至15岁,是PWS的典型阶段,具有强烈的食物搜寻和饱食感显著下降的表现。与非PWS者相比,处于第三阶段的PWS病人停止进餐很晚,要消除饥饿需要比非PWS患者更多的热量摄入。在前一餐之后又过早的饥饿。如果自由获取食物的话,病人消费的食物为对照组的3倍,尽管在胃排空延迟的情况下这种现象仍然出现。最近的功能性神经图像研究支持,在几个皮质边缘区域存在对食物摄入的饱食反应异常。
在第四阶段,病人个体的食欲仍然在增长,但并不像以前那样强烈和坚定,并且似乎仅在30岁以后的成年个体亚组存在。
在食欲过盛的PWS病人死后的下丘脑,发现了神经解剖学的异常,特别是催产素细胞数量低,而且在图像研究中越来越多地看到脑的结构缺陷,这也可能是认知和行为问题的原因。此外,PWS病人在食物摄取后提高食欲的胃源激素-格瑞林(ghrelin)血浆浓度下降,但在禁食和餐后显著升高。虽然生长激素抑制素强烈抑制PWS病人的格瑞林浓度,却不降低食欲,而最近的研究也发现长期服用长效生长激素抑制素类似物无益于PWS病人的体重或食欲。此外,PWS病人的减退食欲的胃肠激素胰腺多肽水平下降。
肥胖的处理包括及早建立低热量的平衡饮食习惯、规律运动、严格监督、限制食物和钱(符合法律和伦理义务)的环境控制,以及病人和家庭的心理与行为的咨询。甚至在婴儿期,就有必要尽早与父母讨论饮食过多的必然后果,通过他们设置严格的食物控制环境,努力防止肥胖。在每次就诊时应反复强调这一点。
虽然已有几项发表的安慰剂对照研究,但包括现有的食欲减退药物都无益于食欲过盛的治疗。关于最新药物的可能效果,例如内源性大麻素拮抗剂有待于在PWS病人进行研究,但在这类病人中要仔细监测精神病学副作用的问题。限制性的减肥手术(bariatric surgery),例如胃囊带术或胃旁路术也未能够减少饮食过多或达到长期的体重下降,并且还与不可接受的发病率和死亡率有关。尽管某些使用胆胰转流术的研究报告了对减体重有效,但由于肠内吸收不良常常出现并发症。重要的是,不清楚手术后的结果是否为食物环境变化所引起。
约25%的PWS成年人在平均年龄20岁时开始出现2型糖尿病。虽然尚无数据,但从逻辑上分析,糖尿病的处理包括降体重和增加运动、使用与非PWS肥胖糖尿病患者一样的治疗药物,例如,开始以胰岛素激活药物,如甲福明二甲双胍或噻唑烷二酮,在需要时使用胰岛素。
身体组成研究表明,PWS病人由婴儿至成年期间脂肪增加、肌肉减少。有趣的是,磁共振成像发现两性别的非糖尿病PWS成年人的内脏脂肪相对减少。这种情况可解释为,在PWS病人总体肥胖的情况下,血内胰岛素水平不足和甘油三酯正常水平保持了胰岛素的敏感性和脂联素水平保护性升高。因此,所需要的降脂治疗可能比预期的要少。在38%的成年人可能出现高血压,但在儿童并不普遍。尚无特定药物优势的报告。
PWS病人因肥胖、嗜睡和持久的肌紧张不良,身体活动显著下降。由于身体组成异常,相对于身体大小的安静代谢率下降。因此,24小时能量消耗减少。增加身体活动和运动计划有益于改善PWS病人的身体组成。
PWS成年人通常因与肥胖有关的心肺衰竭、阻塞性和中枢性呼吸暂停而恶化的肺源性心脏病、由皮肤感染引起的败血病、肺炎而死亡,这些病症在青少年至20s、30s及以后均可见。对于严重肥胖的个体,有必要与心脏病专家和肺病专家会诊。连续的正气压和鼻间歇正压通气可能有益,但氧的使用应当慎重,因为存在慢性缺氧逆转的通气不足的风险。及早进行分级运动是心肺康复的重要组成部分。
最近的流行病学调查也强调了由于快速进食而窒息(死亡者的8%,特别是在临时无人监督的病人)和因吃的过多而胃坏死与破裂的风险(死亡者的2%)。后者可能在缺少通常的临床症状下出现。对于腹痛、呕吐或厌食应当以较低阈值的紧急成像和外科探查进行详细和快速的评估。
生长和GH治疗
普遍可见轻微的出生前生长延迟,出生体重的SD分值中位数为-1.37(范围在-2.81至+0.15),20%的患者SDS小于-2.0;出生身长的SDS中位数为-0.46(-2.14至+1.40)。早产和过期分娩均为常见,在某些研究中报告,约1/3的病例早或晚3周以上分娩。
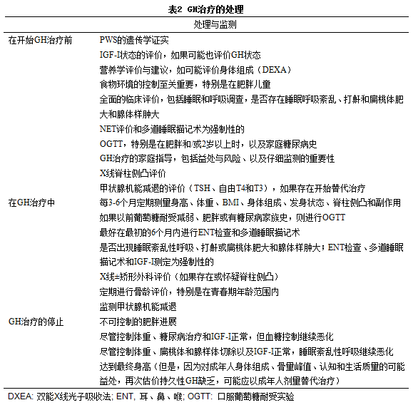
出生后,因为缺乏青春期生长突增而加剧的GH分泌不足,几乎都出现矮身高,特别是在第二年。在一项多国大样本组群研究中,1135名身高SDS中位数为-2.2(-4.1至-0.3)的PWS儿童在年龄中位数6.4岁(1.3至12.9岁)时开始以GH治疗,大部分儿童和许多成年患者血清IGF-I水平下降。GH自发分泌减少,70%的儿童刺激试验中的GH峰低于10ug/l,PWS成年人刺激试验的GH分泌较肥胖对照组低,但是,因为无严重肥胖者的参考值范围,所以严重GH缺乏的精确发生率尚不清楚。专家们一致认为,了解GH状态对于估价不同治疗效果可能具有重要作用。依我们的经验,身高速度不能反应PWS儿童的GH状态,特别是在肥胖的情况下。因此,我们赞成在GH治疗前无需先做刺激试验,但如果已经做了可能是也有益的。平均自然的成年身高为男162cm、女150cm;在德国组群样本分别159cm和149cm。
儿童的GH治疗
对PWS儿童进行GH治疗的目的是改善儿童期的生长、成年身高和身体组成。在使用目前推荐的1.0mg/m2/d剂量的随机对照研究中,身高和生长速度显著增长,并在GH治疗的第一年中体脂百分位下降,第二年稳定。与未治疗的PWS儿童相比,在2年治疗中的第一年瘦体重显著增加。开始2年GH治疗后,再以1.0-1.5mg/m2/d剂量进行2年的治疗继续出现对身体组成有益的作用,但是使用减小的0.3mg/m2/d剂量则无效果。这就说明,身体组成改善的保持至少需要1.0mg/m2/d的剂量。所有剂量的GH都能继续改善骨矿物质密度。仅有很少的研究报告成年身高。在Kabi国际生长研究的数据库中,33名病人(21男,12女)达到了成年身高,其中的2/3病人的身高在-2SDS以上;在平均治疗时间8.4年后,成年身高的中位数为-1SDS。在最近的一项包括21名成年人(13男,8女)的报告中,平均GH治疗7.9年后成年身高中位数为-0.3SDS。不管GH剂量如何,在最初2年治疗中所出现的力量和灵活性的改善都能够得以保持。在GH治疗期间的这些改善可能提高生活质量,降低抑郁。
据报告,PWS儿童也存在甲状腺机能减退,可能为中枢性的也可能为外周性的,所以,应当在GH治疗开始和之中测量TSH、自由T4和T3来筛查。如果存在则建议进行替代治疗。
早在2岁时开始GH治疗的益处已经确定,而关于在6个月和12个月之间开始治疗有其它益处的证据越来越多,特别是对运动发育、肌肉、头围以及可能的认知的益处。在美国及早治疗可能是困难的,因为GH的治疗仅可针对矮身高。在欧洲,生长延迟不是PWS儿童开始GH治疗的必须条件。
自2002年10月以来,已经发表了几篇关于PWS婴儿和儿童意外死亡的报告。其中的大部分,无论是以GH治疗的还是未治疗的病人均与相对轻微的呼吸道感染、睡眠呼吸暂停、腺样体和/或扁桃体肥大、通气不足、发送气音的复杂过程有关。最近包括64名儿童(42男,22女,28名GH治疗)的综述提示,在GH治疗的头9个月为死亡的高风险期。为此提出建议,GH治疗应当以低剂量开始,例如0.25-0.30mg/m2/d(或0.009-0.012mg/kg/d), 在开始的几周和几个月中增加而达到1.0mg/m2/d(或(0.035mg/kg/d)左右的标准GH替代剂量;监测临床效果,特别是睡眠呼吸暂停(表2);避免高IGF-I水平,特别是存在某些过度治疗临床表现时(水肿、打鼾恶化或新出现、头痛、肢端肥大临床特征)。

与睡眠相关的呼吸紊乱(Sleep-related breathing disorders, SRBD)
已经报告了PWS病人的多种SRBDs。阻塞性睡眠呼吸暂停(obstructive sleep apnea syndrome, OSAS)可由PWS病人的肥胖、粘稠的唾液、脊柱后侧凸、腺样体肥大和上呼吸道狭窄共同引起,呼吸肌张力减退也可能发挥了作用。但是,最近研究证实,非肥胖的PWS儿童主要为中枢性睡眠呼吸暂停,夜间出现OSAS的很少。中枢性呼吸暂停/呼吸减弱的病人数增加(每小时五次的平均数),并且与BMI无关。中枢性呼吸暂停指的是中枢呼吸控制机制的原发性扰乱。在PWS儿童超重时,半数儿童出现OSAS征兆。与同年龄、性别和BMI的对照组比较,PWS儿童对迅速出现的缺氧和血碳酸过多的唤醒和心肺反应缺乏、下降和/或延迟。
OSAS可能导致几种并发症,例如全身性高血压、心血管疾病和肺源性心脏病。肺源性心脏病对PWS病人的病态和致命性有重要的作用。在PWS,普遍存在快速动眼睡眠异常和过多的白天困倦,是一种原发性紊乱。但是并不能排除与睡眠有关的呼吸紊乱者睡眠的中断,引起过分地白天困倦,如同在一般人群所见。在一般人群,所报告的SRBD与认知、学校成绩、精神行为等并存疾病之间的关系是一致的。在PWS个体,OSAS与行为的混乱相关,例如与孤独症有关的行为和冲动。最近在PWS小年龄婴儿发现OSAS与较低的智力发育相关。
有5项前瞻性调查研究评价了GH治疗对PWS病人呼吸紊乱的影响。与对照组相比,在GH治疗的6-9个月中CO2反应性、安静时通气量以及气道阻塞压改善,在GH治疗的12个月中吸气肌和呼气肌力量改善。在一项双盲、安慰剂对照、交叉研究中,12名PWS儿童在以GH治疗6个月后呼吸暂停-呼吸减弱指数(apnea-hypopnea index,AHI)下降,虽然与对照组相比无显著性差异。另外一项研究报告,成年和儿童混合组中的大部分受试者在GH治疗6周后AHI下降。一个亚组的病人在6周GH治疗后AHI增加,阻塞事件增多,但在第二次评价时这些病人有上呼吸道感染和腺样体/扁桃体肥大,6名病人中的2名出现高水平的IGF-I。最近的一项对35名青春期前PWS儿童的研究表明,在6个月的GH治疗中AHI未出现显著性变化,但是4名儿童在上呼吸道感染期间阻塞性呼吸暂停显著增加。他们继续进行了GH治疗,在恢复后重复多道睡眠描记时,阻塞性呼吸暂停消失。根据这些研究结果,建议在GH治疗开始前和开始后要密切注意肥胖、睡眠和呼吸问题,进行低阈值的耳、鼻、喉科评价和多道睡眠描记(表2)。由于与睡眠有关的呼吸紊乱的高发生率,不管GH治疗计划如何,只要需要就应对这些儿童进行睡眠调查以及耳鼻喉的评价。
整形外科的治疗
脊柱侧凸是PWS儿童常见的特征,发生率在30%-70%之间。高发生率可以部分地由张力减退和肥胖来解释。与特发性脊柱侧凸不同,儿童期初期的受累无性别的差异。在一项139名儿童(平均10岁)的报告中,发生率为43%,在较小的年龄上特别高(5岁前15%,5-10岁间22%)。脊柱侧凸常常为脊柱后凸,特别是在肥胖时,二者似乎为不良预后因素。体重控制是预防和处理的重要部分。由于甚至在婴儿期就存在的脊柱侧凸高发生率,所以在任何年龄上开始GH 治疗前都必须进行脊柱X线检查和整形外科评价。在每次随访时,无论是否接受GH治疗都需要定期进行临床评价。关于GH治疗期间脊柱侧凸恶化的报告可能只不过反映了大部分病例的自然病史,而不是治疗的副作用。在这种情况下没有理由停止治疗。
支撑或手术的适应症与特发性脊柱侧凸相同。在严重早开始的脊柱侧凸-后凸以及在骨发育接近成熟的青少年为外科手术治疗的适应症。其并发症发生率和严重性大于特发性脊柱侧凸,有截瘫的高风险(20%)和主要并发症的高风险(30%深度感染、肺炎和hook out)。外科手术需要由具有与神经肌肉疾病和PWS有关的脊柱侧凸处理经验的多学科团队完成。
青春期的诱发
性腺机能减退是男女PWS病人共同的特征,甚至在出生时就存在性腺机能减退。至少在男性,中枢性和外周性性腺机能减退的证据在不断增加。最近,在PWS染色体区域发现了灵长类睾丸特异基因(Primate-andtestis-specific gene)的表达。令人惊讶的是,描述生命第一个月中依赖促性腺激素的性类固醇分泌的超小青春期(minipuberty)似乎仅在男性存在。
大部分个体无青春期,或有延迟的并不完全的青春期。据报告,14%的患者有单一性阴毛早现(可能由于肾上腺网状带早熟),男女性的4%出现性早熟。对于这两种情况的处理尚无一致性意见。某些研究者提出,在同时出现骨龄提前的情况下,对阴毛早现使用氢化可的松来降低肾上腺雄性激素。因为过早的青春期通常并不持久,所以不需要GnRH类似物治疗。
在某些时期,几乎所有受试者都需要激素治疗来诱发、促进或保持青春期。精神发育迟缓不应成为使其正常青春期发育或任何年龄上阻碍性激素替代的禁忌症候。然而,应当与女性家庭讨论诱发月经期女孩的卫生学处理问题。对PWS的最佳方案尚无一致性意见,应随当地的性类固醇种类及其应用经验而定,某些研究者支持在男孩使用人绒毛膜促性腺激素。无论选择了什么样的治疗方案,剂量和时间安排都应尽可能地反映正常青春期过程。PWS的普遍肥胖为使用透皮吸收和非合成的雌性激素提供了更多的理由,尽管存在PWS抓挠皮肤的问题,但通常完全能够耐受。关于是否存在睾酮替代过程中的攻击性行为和通过透皮吸收的睾酮可更好地控制问题尚待分晓。然而,在男孩谨慎地开始和逐步增强的治疗似乎是明智的。在透皮吸收制剂不耐受时,应当考虑初次肌肉注射低剂量的睾酮(成年性腺机能减退推荐剂量的1/3至1/2),当能够耐受时再增加。
成年期性类固醇的替代
在PWS成年人,性腺机能减退是普遍的,但不是全都如此。对成年PWS使用性类固醇的主要依据为,有益于骨健康、保护肌肉数量的变化,以及对精神的、情绪的和身体的良好状态有好处。因为过多的脂肪组织中雄性激素的芳香化,女性PWS的雌性激素可能并不低于绝经后的水平。男性睾酮水平常常低于正常值,虽然肥胖者低水平SHBG可能意味着自由睾酮高于总睾酮所预示的水平。
PWS病人的矿物质密度(BMD)低,存在与性类固醇、GH缺乏和肌肉活动少有关的骨质疏松风险,骨转换的生物学标志物升高。PWS患者BMD的下降与长骨和手脚骨骨折的高风险有关。这些研究结果支持激素治疗的需要,特别是青春期性类固醇激素的替代治疗。但实际上,尚无预防骨质疏松标准化方案和对PWS青少年或成年性激素治疗的系统研究。在青春期和成年期应当每年监测雌性激素和雄性激素,并由双能X线光子吸收法测量BMD。
关于PWS妇女妊娠的报告很少。因认知功能紊乱、社会和情感的不成熟、以及PWS缺失母亲的后代Angelman综合症的风险,我们建议反对怀孕,应进行性咨询和适当的避孕处理。如果PWS妇女无月经/月经稀发,或在雌性激素水平降低时BMD低于正常值,应当考虑性激素替代治疗。对于男性PWS,应像其它性腺机能减退者一样考虑睾酮处理。使用新的睾酮贴片和凝胶制剂给药方法有助于更符合生理性的雄性激素治疗。这样可避免肌肉注射的药物浓度峰和低谷,因为存在睾酮治疗攻击性的历史问题,所以这一点对于PWS特别有意义。虽然在睾丸切除术样本报告了正常的精子发育,但无关于PWS病人的报告。
总之,性类固醇治疗应当减小到最低限度,并应根据个体评价、BMD、生活质量、性别和社会心理问题、对月经的可接受性、及其可能的副作用来确定。
进入成年期的转换
因为其它慢性疾病和失能,PWS青少年需努力应对由儿童期至成年期的转换。新的卫生保健环境、关于自主的问题,以及性问题的变换,心理、社交和财务环境等都对病人提出了挑战,特别是在应当避免的全面护理中断的情况下。此外,行为和精神病学问题,以及PWS特异的食物搜寻更增加了问题的复杂性。不过应当鼓励保健专业人员、照料者、病人及其家庭,及早的诊断多学科的护理和GH应用对于减轻病态、改变青春期的疾病特征有显著的益处。根据对历史组群的研究,青春期的发病率和威胁生命的肥胖将有希望继续下降。在成年期继续获得这些益处需要扩展综合护理,增加成年内分泌专家与儿科医生、精神病医师以及擅长智力失能的医生协作。
在完成生长后,继续、开始或重新开始GH治疗的潜在益处为:达到正常的骨量峰值、肌肉数量和力量的继续改善、减少身体脂肪、预防心血管疾病、状态与生活质量的改善。国家环境要求在达到最终身高时停止GH治疗,重估GH状态。但个人经验为,此时停止GH治疗身体组成迅速变坏,强调了尚需有关停止GH治疗的研究。许多PWS成年人的研究报告了GH缺乏(70%为部分缺乏,38%为严重缺乏)和低水平IGF-I的持久性。
使用低于常规的GH剂量(0.53mg/d),对未用过GH的成年人进行短期GH治疗的研究报告了对身体组成、认知改善、运动能力和社交状况的有限益处。但因基线表型的差异,这样的研究不可能反映青春期停止治疗的后果。在这两种情况下GH的可能效益有待进一步的研究。
慢性内分泌疾病转换临床门诊可能特别有助于PWS青少年这一特别时期的处理,例如患有I性糖尿病、特纳综合症和儿童期开始的GH缺乏的青少年。
行为和精神病学问题的处理
在PWS行为和精神病学问题的治疗和处理之前,了解这种疾病及其特定的生物学和心理学基本机制是重要的。最近的研究提示,饮食过多的倾向、反复性和仪式性的行为和心境障碍可能有不同的病因,寓意了对不同治疗方法和处理策略的反应。PWS特异的行为和精神病学问题倾向的增强不能够由其它非特异的因素来解释,例如智力失能的存在。除了所有PWS病人都存在的摄食过多外,强制性和仪式性行为、情绪爆发倾向、抓挠皮肤(skin picking)也非常普遍,尽管不是所有病人都如此。最近对PWS病人的情感障碍精神病研究发现,不管遗传学亚型如何,PWS病人普遍存在这些障碍(包括双相型障碍),但UPD病人的情感障碍发生率显著较高。在首次报告这个问题的群体研究中,所有5名28岁或28岁以上的UPD病人都有精神疾病,而9名缺失型PWS病人中仅1名有类似疾病。虽然PWS情感障碍以不同程度的情绪波动为特征,这种波动由短暂、迅速的情绪变化至情感状态的更长时间的变化而有所不同,但精神疾病是以幻听和被害妄想为特征。
情绪爆发与反复性和仪式性行为的处理
PWS病人的这些行为倾向的增强可能是由于发育的停滞。解决的方法是处理而不是治疗,对其主要行为进行干涉,首先鉴别出易于出现、突然出现或是维持这种行为的因素,然后根据使这种行为最少出现,以及在出现时最有效控制的策略进行干涉。那些必然增强有害行为的不协调的方法或处理策略只会增加将来再次出现的机会。因此,家庭和PWS病人需要来自心理学家和其它专业人员的支持:1)鉴别与情绪爆发或反复性行为出现或增强有关的个人或环境因素;2)根据这些观察提出处理策略;3)指导家庭成员和其它人如何以一致的、可接受的方式执行这些策略。
情感障碍(包括情感性精神病)的处理
异常心境状态的发展由生物学易患体质与过去和现在环境因素之间复杂的相互作用而产生,这些环境因素施加于易患病体质之上,并可能使其突然发作。异常心境的表现可能并不即刻明显。现有行为方式的恶化或新行为问题的开始可能是基础心境状态异常的标志,随情绪波动、自杀性的想法、兴趣的丧失、集中能力的恶化、睡眠方式的改变、过少或过度活动、和/或异常的精神信念或经历证据的出现,心境状态异常最终将变得很明显。所有这些非常严重地影响了个体的功能能力和生活质量。处理与治疗要严格依据于是否为心境障碍的诊断和对引起问题的环境的了解,干涉需要考虑:1)可能引起情绪变化的直接的环境因素(例如,过高的要求,常规的改变);2)使用已知有效治疗心境障碍和/或精神病的药物;3)有关的任何其它的因素,例如,另外内科疾病的影响、其它的表型(例如睡眠障碍)、其它的治疗药物、和/或生活事件(例如亲人丧亡)对其精神状态的影响。关于药物的使用问题,精确地药物或结合其它药物的使用取决于共存疾病的诊断。当抑郁严重时,可能需要抗抑郁药物,如果也存在精神疾病的症状,也可能需要安定性药物治疗。目前关于使用精神病药物治疗PWS精神疾病的益处的研究很少,不过,抗抑郁药物和安定药物可能要好于稳定情绪的药物,但仍然需要进一步的研究。这样的药物治疗必须要小心进行,开始以低于正常的剂量,并仔细监测副作用事件。尽管药物有助于使病人恢复正常的心理状态,减少复发的风险,但更重要的是,要注意如何保持可预示的、低应激的环境,以及在病人能够承受时,如何处理对于病人生活来讲可能是重要的特殊问题(例如亲人丧亡,亲属关系等)。
抓挠皮肤
尽管研究说明PWS病人行为问题谱有散在的病因,但是相互之间也存在交迭。PWS病人抓挠皮肤的原因不清,但曾有人提出与羟色胺功能障碍(serotoninergic dysfunction)和心境有关。处理方法包括,使用分心方法或进行不能同时抓挠的活动的方法(例如,用手的活动),和/或使用稳定情绪的药物,以及其它有效行为的方法。一项公开标记的小样本研究报告,托吡酯(Topiramate)能够减少抓挠皮肤。要治疗皮肤损伤的引起的感染和炎症,因为这样的问题可能恶化抓挠皮肤。至关重要的处理是发现与抓挠皮肤有关的环境或个人因素,即无人陪伴和无聊、异常的心境状态或有先前存在的皮肤损伤。
其它问题
眼
建议及早筛查和校正近视、远视和其它的眼科问题。斜视也经常出现,可能需要外科治疗。
常常观察到唾液生成不足,需要告知父母和儿童。可用一些增加唾液的产品(特殊的牙膏、漱口水和不含糖的口香糖)。PWS个体对于口渴不敏感,要特别注意高温下脱水的风险。培养每天定时喝水的习惯是必要的,这样也能防止牙齿并发症。
牙齿
以前的研究报告了牙釉质异常和龋齿频发,但最近的研究报告,PWS病人口腔健康状况已大有好转。对于PWS病人通常需要畸齿矫正治疗,但治疗的时间由于生长期的延长而复杂。
伦理问题
对于有缺陷的儿童或成年人的支持需要认真地在个体愿望与自主之间进行均衡,特别是对成年人。另一方面也要保护他们免受伤害、利用或虐待。对于许多智力残疾的人都应这样。但是,在PWS病人存在摄食过多的和肥胖结果的特殊问题。如何处理要完全取决于一定国家的文化背景和法律。
在儿童期,一旦做出了诊断,就要帮助病人了解饮食过多相关综合症的特殊问题,这是关心儿童最大利益的一种责任。其中包括食物环境的处理和限制接触食物。而做到这一点不太容易,特别是在考虑兄弟姐妹的愿望时,但在家庭外环境下(例如学校)控制接触食物更有问题。随年龄的增长和独立性程度的加大,以及在成年期,饮食控制甚至更加困难,要处理好尊重成年人的决定自主权与严重肥胖后的所有健康和社会后果之间的平衡关系。
解决这个问题并非易事,但仍然需要考虑下列事项。首先,PWS无疑有因遗传异常引起的过饱紊乱,其结果是他们自己对饮食行为的控制非常有限。第二,摄取食物通道异常的性质和严重性大于正常肥胖者。第三,无控制接触食物的肥胖后果不仅导致健康状况很差(例如,睡眠和呼吸障碍、糖尿病、严重水肿、蜂窝组织炎),而且也限制了运动,显著损害生活质量。第四,在以超出简单预防肥胖的方式控制食物环境中,PWS病人获得益处的证据在不断增加。在由其它人控制食物环境,并小心管理进餐时间和加餐时,PWS病人接受了,并能够关注生活中的不同问题,而不止是食物。
家庭及提供支持者的主要任务是计划成年期更加独立生活的可能性,寻求并确定维持尊重选择和自主权,但仍然控制食物、限制和监控金钱消费的平衡。这些策略得到PWS病人的同意最为理想,那么由于病人的同意和这样的方法显然是为了PWS病人的事实证明了正当性。
问题出现在某些现在已经成年的病人,拒绝同意这样的维持计划,不同意限制食物和金钱的使用,并决定要独立的生活。在大部分国家,即使可能存在不利后果,这样的问题也要由成年人自己做出决定。尊重成年人自主权的普遍原则也同样适用于PWS病人吗?反对这种观点的意见认为,PWS病人缺乏对于食物做出选择的能力,他们自己完全没有过错,在进食已足够时大部分PWS病人没有能力作出判断,因为他们甚至在饭后仍然感到饥饿,阻止不了自己继续进餐。如果接受了这种普遍的原则,那么仍然存在有照料的责任,说服病人接受在适当控制的环境中生活,而且病人并不考虑使其生活在这样的环境之中的手段是否合法的争议。此外,轶事证据说明,一旦在这样环境下生活,PWS病人就可接受,并更喜欢控制食物环境下的生活,即使他们可能最初反对过这样的做法。
结论和将来的进展
PWS疾病的复杂遗传学、病因学、多种表型和自然病史说明,需要涉及多学科的专业人员、父母、社会和环境的处理方法,为减少发病率和死亡率、改善生活质量尚存许多挑战(表3)。但是最近几年来,重要的有效处理策略已经改善了PWS病人的生活质量,例如,及早诊断、多学科团队、GH治疗的引入、食物环境的控制、行为和精神病学方面的更深入的了解(表4)。尽管填补对PWS基础科学了解的空白将转化并最终指导PWS临床处理(例如,基因的鉴别及其与特定表型的关联、基因型-表型之间的相互关系),但为继续改善PWS病人的护理照料,一些临床和病理生理的问题急待进一步研究(表5)。



上一篇:禁毒日国旗下讲话
下一篇:奥拉帕利片在肿瘤患者中的生物等效性试验 2022-04
最近更新旅游资讯
- 北京IN10018片II期临床试验-IN10018 或安慰剂联合PLD 治疗铂耐
- 重庆西南医院体检中心
- 价值理论论文范文
- 内娱出现第一个“侠女颜”!刚出道4天,小白花们慌了…
- 狗的射速又快又烫
- 震惊!原来我们那些年追过的电视剧三观如此畸形……
- 社区获得性肺炎合并脓毒症患者临床特征及死亡危险因素分析
- 笛安的“北京爱情故事”,满满的欲望和贪婪
- 读《金瓶梅》第13章:李瓶儿为何能看上西门庆?
- 十六岁高二学生没事时看看什么书好?
- 父母中毒而亡,警方问13岁女儿看到凶手没,女孩笑了:我就是凶手
- 别黑陈凯歌了,他有一部神作还不够吗?
- 高三沉沦观后感话题作文800字范文
- 思辨的张力
- 狐文化特辑【十三】狐妖余论:混迹红尘的修仙之狐——「仙狐」
- 喜欢K歌,看电影吗?这些英文一定要掌握!
- 21世纪最佳20部日本动画
- 中西方伦理思想发展比较研究
- 马鞍山人民医院医院历史
- 如何以「我穿越成了一个小妾(或通房丫头)」为题写一篇小说?
- 青海诗选刊 2017年第24期(总第36期)
- 吴军民
- 实用 | 教你如何做好校园景观!
- 无忧传媒三 片
- 《西游记》新解(十套珍稀古画插图)56:神狂诛草寇,道昧放心猿——遇强盗,唐僧软