手机访问:wap.265xx.com最近大模型遍地开花,你在大模型实践过程中的经验有哪些?
AI时代,所有产品都将迎来用大模型进行全面智能升级。
随着以ChatGPT等为代表的生成式AI持续火热,大型语言模型(Large Language Model, LLM)领域的研发和布局在国内外有目共睹,微软、谷歌、百度系等生成式大模型接连发布和不断升级优化,4月11日的阿里云峰会上,阿里巴巴宣布所有产品未来将接入“通义千问”大模型进行全面改造,钉钉、天猫精灵等产品已率先接入通义千问测试,将在评估认证后正式发布新功能。同一天,国家互联网信息办公室为促进生成式人工智能技术健康发展和规范应用,起草了《生成式人工智能服务管理办法(征求意见稿)》,AIGC产品的发展前景将更有无限可能。
参照大型语言模型的构建和训练思路,实在智能将结合自有的语言模型开发能力、资源和经验等,基于垂直领域的丰富语料和行业知识、能够产出具备强大语义理解等能力的专用大型语言模型,快速拆解用户所需的服务步骤,再交由实在智能独创的智能屏幕语义理解技术(ISSUT)实现和计算机的自动化交互并完成指令动作,加快各领域产品实现“即说即所得”的服务能力,轻松搭建各种超级自动化链路。

1、文本内容多而杂:文本是企业间沟通的重要桥梁,是维护自身权益的有效凭证,但文本内容繁多、类型多样,容易导致我们较难准确获取重要信息。 2、人力需求大:文本内容的繁多,需要投入大量的人力对文本进行分析处理。文本类型的多样,需要聘用专业的人才对文本进行审阅。 3、人力成本高:现代企业的竞争主要是人才的竞争,因此人力成本不断提高。为了保障企业的利益和市场竞争力,应该最大化地分配人才,避免在繁杂的工作中浪费人力资源。
原来我们每天所要面对大量的文件、合同、文章等,需要在海量文档中寻找关键信息、提炼核心内容的此类工作,现在Chat-IDP可以自动读懂文档并与用户交流对话,从而打造智能文本审核的全新范式,率先让更多文档审核工作者受益。
Chat-IDP是由实在智能借助行业领先的AI能力,依托光学字符识别(OCR)、自然语言处理能力(NLP)、大型语言模型(LLM)等核心技术,实现AI处理文档的一款智能产品,能够自动分析内容密集、篇幅长、非结构化的文档,从而实现内容风险审查、智能归档、关键信息抽取、比对。

功能展示:在Chat-IDP与文档直接对话,就能完成文档审核
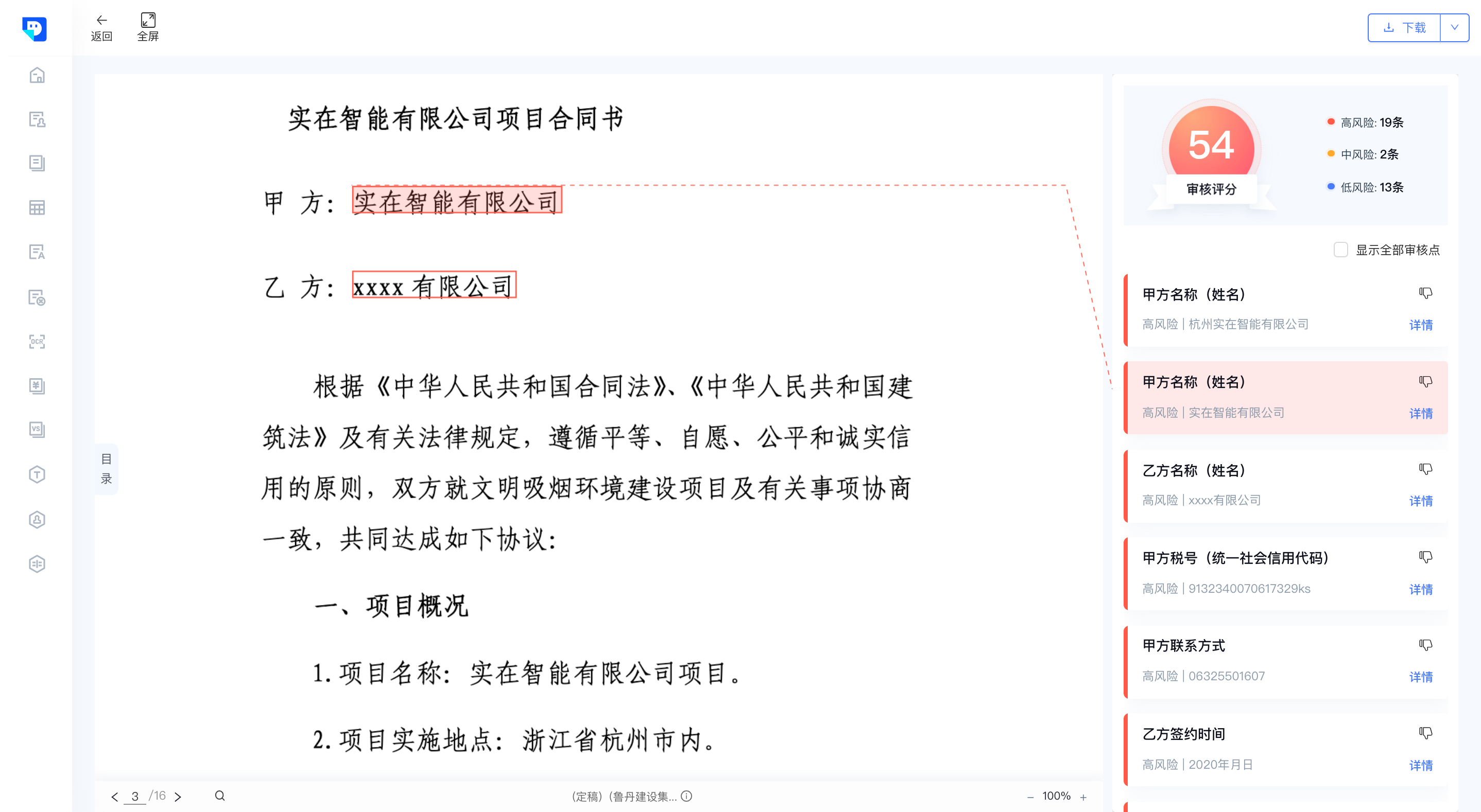
对合同、文书、报告等文本中潜在风险点进行审核,覆盖95%以上合同风险,帮助企业快速发现潜在风险并给出修改建议,内置多种常用合同审核和常见风险点,支持自定义审核规则。
①支持多种文档和图片形式:doc .docx .wps .pdf. txt. jpg. Jpeg. png .tiff .tif. ②表格内容识别审核:带有表格的风险内容也能准确抽取并进行审核。 ③风险点精准定位:风险点精准抽取,准确核验,单击即可定位到原文内容。 ④支持合规性审核:通过企业权威数据实现对企业信息,企业风险的审核。

文本审核中,有内置模板和自定义模板。
内置模版:基于专业法律团队,构建多种类型文本风险知识图谱包括采购合同、劳动合同、裁决文书、投标书等等。通过挖掘银行字典、姓氏字典等数据实现对银行、姓名等字段的审核。

自定义模版:根据企业自身实际需求,自行添加审核条件,多种关系设置,满足90%的自定义需求,包括全文一致性、包含、数值比较等。

实现文件差异点的比对,包括标点,页眉页脚等,比对准确率高达99.9%以上,并自动生成对比结果报告。
①支持不同类型文本:文档vs文档,文档vs图片,图片vs图片 ②全面展示差异点:三种比对结果,包括添加、删减、改动 ③文本内表格比对:支持多文本中表格内容及格式的比对 ④三屏同步滚动:三屏同步滚动,文本精准定位

支持word、 pdf图片、扫描件等多个格式文本之间的关键信息提取,高达95%以上的准确率获取审阅文档中关键信息。
①文本格式多样:支持多种文档格式: .doc .docx .wps .pdf .txt;支持多种图片格式: jpg jpeg .png .tiff .tif ②关键信息快速获取:1分钟完成上百页文档的信息提取,精准定位原文位置 ③灵活配置抽取内容:支持抽取内容自主配置和抽取模型自主训练,打造最适合自己的个性化抽取需求

实现从pdf、图片文件中智能获取结构化表格信息;识别多种类型文件中的表格,进行表格标题和内容提取以及表格线框结构还原;支持有线框、无线框、多表格以及对合并单元格等表格操作。
①模糊图片处理:排除模糊、反光、阴影等图片常见问题的干扰。 ②多种表格修复功能:提供增删移动表格增删移动长短线、合并拆分单元格。 ③自主修复抽取结果:对OCR识别结果进行纠错修改。 ④100+表格处理:识取多表格的大文件毫不逊色。
识别并提取文件中的财务三表: 资产负债表、利润表和现金流量表。
通过对财报结构化解析,结合财务勾稽关系校验,完成财务三表数据的风险审核、结果修改和输出。
①三表结构化映射:根据不同的会计准则,提供不同的财务模版进行数据结构化映射。 ②专业的勾稽关系校验:基于专业的财务知识,对三表进行勾稽关系+黄色预警+职业逻辑关系校验。 ③解析结果下载:支持解析结果的修改、重新解析以及结果下载。
采用领先的OCR技术对图片内容进行识别和内容的结构化抽取,可以做到:
①通用文字识别:原图还原,精准识别图片文字,并定位文字位置 ②证照识别:支持身份证、营业执照、银行卡、增值税发票等常用证照精确识别。 ③自动纠偏:解决图片歪斜、模糊、反光、噪点等常见问题。彻底解决图片模糊困扰。
准确识别输入文本中出现的拼写错别字及其段落位置信息,并针对性给出正确的建议文本内容
①多种错误类型:支持谐音字、混淆音字、顺序颠倒、形似字错误、语法错误、字词补全等多种错误类型。 ②提供正确建议:基于海量中文互联网数据积累,并有效融合了丰富的各类知识库、新词资源等。

全程自主打造最适用的文本处理功能,实现多个文件的关键信息抽取与一致性校验。
①自定义建立文件间联系:不局限于单一文件,实现跨文件的文本比对 ②可视化呈现文本关系:业内独创的文本画布,简单拖拽选择,即可完成多文本信息校验 ③多AI能力整合:打通图片识别与关键词抽取,自获取多个文本或图片中的关键
目前,Chat-IDP已广泛应用于金融、制造、通信、烟草、政府等行业,助力企业实现资源整合、能力沉淀,实现业务效率、风控能力、客户体验多点提升,帮助企业中法律、审计、财会等岗位人员,从复杂、琐碎的文档处理中解放出来。
下面列举部分应用场景。
合同审查是律师和法务最日常但最耗时的工作之一,资深律师审核合同至少需要40分钟。不同类型的合同有不同的审核条款,这给律师提出了严苛的要求。
Chat-IDP基于专业的律师提供的知识图谱,实现合同的高效审核。



从上到下,30S完成合同审核,95%以上的准确率对于对方签订后返回的合同,需要确认对方是否篡改合同,一词之差可能直接影响合同的利益分配。如果每次合同修改都要从头到尾进行比对确认,耗时耗力性价比低。
Chat-IDP对两份合同内容进行精准比对,包含三种增加、删除、改动三种差异类型。



从上到下,30S完成合同比对,99%以上的准确率对通知、红头文件、询价、单一来源等文件中错别字、风险点等进行审核,确保无误才能发出。传统人工审核需要30+分钟,使用Supertext文档审阅,只需上传文件AI自动自动抽取关键信息并根据规则进行审核,30S就能获取审核结果。
招标项目中包含多种文件的信息核验。如项目金额是否超过预算,投标保证金、质保金是否符合要求等等。传统的人工审核需要花费大量的时间,尤其是涉及到跨文件和需要计算比较的信息,仅靠人工核验需要数1h+。
使用Chat-IDP,自主灵活配置核对规则,形成模版,只需上传对应文件,AI进行抽取和核对,30S完成所有相关信息的核对帮助找出差异点。包括等于、大于等致性和包含、存在等逻辑性的校验。
信息登记表、物品统计单等纸质表单文件,需要同步到线上系统。传统手工录入,可能需要几个小时,且附加值低,乏味枯燥。
使用Chat-IDP,只需拍照上传图片即可识取信息,联合RPA,支持同步到所需内部系统。同时,支持纸质文件中特定部分信息的获取同步。
金融行业常见场景有:IPO文档中披露的文字描述的关键财务指标数据与财务报表内披露财务指标的一致性;财务报表的会计科目平衡;审计报告与招股说明书内容比较;年报、审计报告与债券募集说明书内容比较。
在这些场景中涉及大量文件,文件的质量和准确度都需要严格的审查和把控,这类文件内容冗长枯燥,财务审计报告大概在200页左右,招股说明书等会长达500多页。
使用Chat-IDP,关键词抽取、跨文本审核、文本审核、财报解析帮助处理这些文本问题,快速提升效率。
合同是企业完成交易的基础,任何企业都需要与员工签订劳动合同、与合作机构签订合作合同、还有商铺租赁合同、装修合同等等,都是企业经常接触到的合同。
在中大型企业中,传统解决方式是聘请专门的法务,这样人力成本高,有些审核需求时间紧任务重; 在小型企业中,传统解决方式是请律师宙核或由直接自己简单审核,这样费用较高,增加了开支,或可能会引起合同纠纷,带来重大损失。
使用Chat-IDP,可以30s完成各类合同审核,准确率达95%以上,有效提高工作效率,投身于更高附加值的事务;节约人力成本,降本增效;保障自身合同权益避免合同纠纷。
Chat-IDP解决方案,助力视源股份实现文档管理智能化。
在传统的合同管理流程中,往往需要签约双方花费大量人力、物力、时间成本进行各个环节的把控,一词之差可能直接影响合同的利益分配,一个印章的疏忽甚至会影响合同的法律效力,带来风险隐患。
中强大的OCR技术能够对合同进行全面分析,精准识别到印章、签名、表格、页眉页脚等元素。并且,IDP还能够实现关键词/要素/实体等抽取、多版本文档比对、智能纠错、表格识别以及个性化风险识别等系列功能,帮助合同审核人员提升业务效率,降低业务违规风险。
通过以上场景,IDP不仅为视源股份提质增效,更重要的是,还能助力业务人员从重复工作中解放出来,执行高价值工作,为企业培养“精数据、懂业务、擅工具”的复合型数字化人才。
项目内容:供应链金融业务IDP智能审单 自动登录综合信息管理平台,获取信贷审核任务,通过大信贷平台和影像平台获取审核数据源(影印件、扫描件等各类型文档高精度OCR识别,NLP智能抽取文档关键信息交叉比对),同步进行比较,返回审核结果。
项目效果:原30分钟缩至1分钟,避免人因风险,一次投入永久使用
包括杭州市税务局、杭州市余杭区税务局、四川宜宾税务局、四川兴文县税务局、江苏苏州税务局、浙江湖州税务局等等,都应用Chat-IDP,实现文档管理智能化。
实在智能打造了海量的数字化典型场景,目前实在RPA·数字员工已经服务1500+各行业的头部客户,涵盖电商零售消费、政府及公共服务、通信运营商、金融服务行业、能源及制造业、生物医疗行业领域。 主要客户包括:中国移动、中国电信、中国联通、中国烟草、中国邮政、国家电网、光大银行、华夏银行、招商银行、中国人寿、中国平安、中船重工、徐工集团、北方华创、经纬纺机、鞍钢联众、吉利汽车、江森自控、海尔、美的、百草味、珀莱雅、杰士邦、纳爱斯、九阳等众多企业客户及浙江省统计局、江苏省税务局等各地政府统计、税务、司法等部门,成为全行业全职能数字化升级标配。
实在智能AI+RPA _机器人流程自动化_大家都在用的软件机器人
实在智能 · 更多行业场景解决方案
上一篇:原创推荐一部评分9.3分的韩国惊悚悬疑犯罪剧,韩剧同题材里的天花板
下一篇:周星驰新片开招女演员,前女足自荐,网友:又来收割情怀了!
最近更新旅游资讯
- 北京IN10018片II期临床试验-IN10018 或安慰剂联合PLD 治疗铂耐
- 重庆西南医院体检中心
- 价值理论论文范文
- 内娱出现第一个“侠女颜”!刚出道4天,小白花们慌了…
- 狗的射速又快又烫
- 震惊!原来我们那些年追过的电视剧三观如此畸形……
- 社区获得性肺炎合并脓毒症患者临床特征及死亡危险因素分析
- 笛安的“北京爱情故事”,满满的欲望和贪婪
- 读《金瓶梅》第13章:李瓶儿为何能看上西门庆?
- 十六岁高二学生没事时看看什么书好?
- 父母中毒而亡,警方问13岁女儿看到凶手没,女孩笑了:我就是凶手
- 别黑陈凯歌了,他有一部神作还不够吗?
- 高三沉沦观后感话题作文800字范文
- 思辨的张力
- 狐文化特辑【十三】狐妖余论:混迹红尘的修仙之狐——「仙狐」
- 喜欢K歌,看电影吗?这些英文一定要掌握!
- 21世纪最佳20部日本动画
- 中西方伦理思想发展比较研究
- 马鞍山人民医院医院历史
- 如何以「我穿越成了一个小妾(或通房丫头)」为题写一篇小说?
- 青海诗选刊 2017年第24期(总第36期)
- 吴军民
- 实用 | 教你如何做好校园景观!
- 无忧传媒三 片
- 《西游记》新解(十套珍稀古画插图)56:神狂诛草寇,道昧放心猿——遇强盗,唐僧软