手机访问:wap.265xx.com高中语文有答题模板吗?
作为从事高考语文教学10几年,带过几千名学生高考语文从90分提升到135分,成功逆袭985/211名校的老师,我相信我还是有资格系统性的来解答这个问题。
答应我,一定要花费10分钟,把这篇实操干货认认真真看完,我多的不敢保证,只要你认真复习再配上这个解题技巧,1个月时间里提高20分还是相对轻松的~
先说结论:语文学习有答题模版,语文学习也的确需要答题模版。
但是!仅仅学会答题模版,语文成绩不会有所提高
语文的学习肯定不能机械去记忆答题模版。
我也清楚知道,有些同学来问这个问题,看这篇回答可能就是为了记住一个模版、记住一个套路,然后考试去硬套。
这种投机取巧的方式才是导致很多同学成绩不稳定,碰对模版了能上个110,碰不对了只能100多,甚至更低。
问题就是出在你学习语文的方式不对!很多同学不在意语文学习,觉得语文拉不开差距,只要靠着答题模版拿到差不多的成绩就可以了。
而事实上,语文真的可以拉开差距,而且大部分同学都是有能力学好语文。语文成绩是可以提高20分,这20分完全能够彻底改变你的高考命运,千万不要佛系对待语文这个学科。
我教会我的学生语文的底层逻辑,改变错误的语文学习方法,真切的帮助到多人语文从91分提分到130分



我相信学完「语文答题的底层逻辑」这篇文章,会刷新你的认知、重塑你对语文的看法,学习不再是套用模版。老师也举了实例让你更好的理解和去运用文中的方法,希望大家带着思考跟着我看完这篇文章,或许在即将高考的20分左右提分,会让你逆袭成最大的黑马
全文干货,快跟上我,如果觉得这条内容对你帮助很大,记得先双击屏幕点赞、收藏起来,以防找不到哦。
首先,希望各位同学牢记几点:
1.语文学科它没有办法通过仅仅背诵答题模版就能有效提分。
因为对于语文来说知识碎片的积累是没有尽头的,只有搭建好语文知识体系,才能让学生举一反三,一以贯之。如果学生对知识体系没有整体认知,只是不断积累知识碎片,那他的语文不可能达到稳定的能力提升,也就不会有稳定的分数提升。于是学生会体现出语文成绩起伏非常大,考试运气好,遇到做过的知识碎片,成绩就飙升110以上,考试运气不好,题目都比较陌生,成绩就一下跌回90。
2.那么语文知识体系是怎样的呢?
语文成绩达到130+=拥有语文学习好习惯与各阶段学习方法+熟悉各题型的套路与答题技巧+背熟基础知识+掌握语文思维+师生配合
3.那么语文应试,该如何巧妙的做减法?
通过我凝结十年高考语文教学教研经验 ,我总结出来了极简提分两步法
第一步:高考必考点的核心技巧切片 第二步:高效练习“必考题” 学生分数的提高与思维能力提升息息相关,国老师十五年经验沉淀,在方法得当的前提下,语文能力提升需要经过四个阶段。
1. 基础和技巧的认知阶段 2. 全面系统性知识点及技巧训练阶段 3. 套卷综合性训练阶段 4. 知识框架命题规律总结阶段
--------------以下是正文--------------
本文根据语文热点题型和同学最易丢分的部分和大家讲讲 分为四大部分 一、现代文阅读的解题逻辑 二、文言文解题逻辑 三、诗歌鉴赏解题逻辑 四、作文高分秘籍 没时间看完的直接点击下方卡片领取!打印电子版学习!
【我和助理老师们,花了2个月的时间,总结了高中语文系列性的资料包,包含基础知识·试卷·高考题型答题技巧等等,让你从90分提升到130分】 【私信领取】

【私信领取】
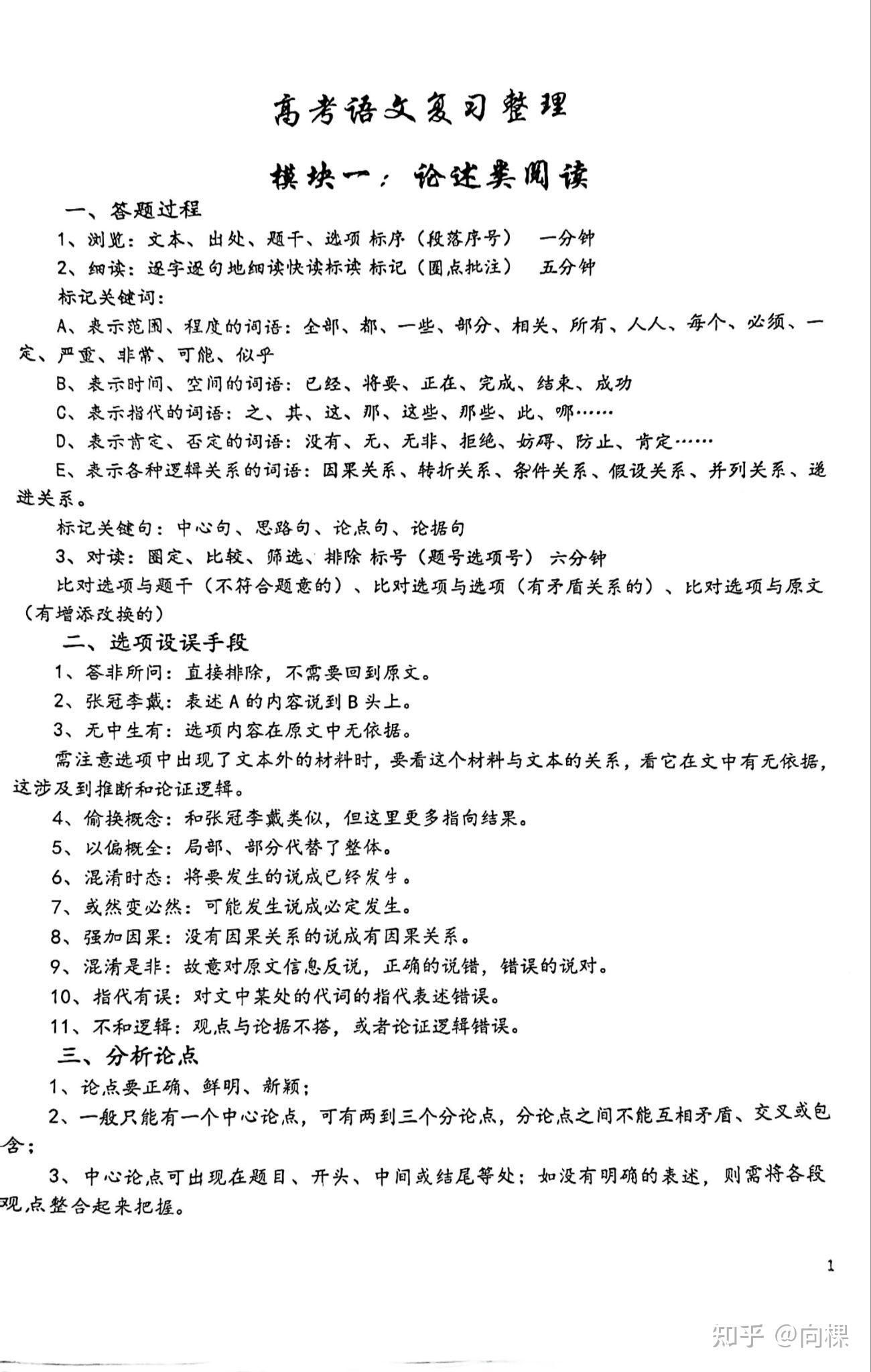
【私信领取】(1)根据文体特征读懂文章。一类是以社会科学为研究对象的一般论述类文章(学术论文),主要运用说明的议论的表达方式行文,内容涉及到经济学,教育学,文化学历史学,语言学,美学等,且内容多为介绍学术论点及其分论点,论据,背景和意义。一类是以自然科学为对象的科技说明文,主要运用说明的表达方式行文,内容多为介绍新科技新发现新认识,主体文字若干段落从不同角度具体介绍这个“新”:背景,构造,原理,特点,现状,发展,评价(优点缺陷)及其研究应用前景。(根据文体特征,可边阅读边猜测下文内容,提高阅读速度。)
(2)注重整体阅读。逐段阅读,标出各段的中心句子,并在头脑中大体复述各段内容。最后在找到全文说明对象(议论对象)的基础上整合文意。
明确此类题目是在玩文字游戏,命题者改造原文设置错部分定语或状语(复句的部分分句),从而改变句意。(1)设误的常用五种方法:添:添加定语或状语,删:删除句子而改变句意。换:换用别的的词语代替,造成似是而非。调:调换词语或句子顺序,从而改变句意。凑:将意义有关或无关的几个词语(句子)杂糅凑合而造成错误。 (2)仔细辨别干扰项逻辑错误,特别关注选项中处于定语或状语位置的类似词语是否等值转换:
一偷换概念:通过漏字,添字,改字,换序等方法扩大、缩小或转移概念。尤要注意代词的指代。
二以偏概全:以部分代整体(或相反),以个别代一般(或相反),以特殊代普遍。重点关注:
a表数量多少的词语(少数,部分,几个,大多数);b表范围大小的词语(凡,全,都,所有;部分等);c表程度轻重的词语(特别,十分,稍微等);d表频率高低的词语(通常,总是;有时,偶尔等)
三混淆时态:(已然与未然)已经,曾经,过去;现在,目前;将要,尚未等
四混淆模态:(可能与必然)一定,必将;可能,估计,如果,未必等
五正话反说:即肯定和否定颠倒。
六顺序错乱:时间先后错位,逻辑事理先后错位,空间位置错乱。
七颠倒因果:“因”与“果”错位;或“条件”与“结果”错位。
八强加因果:即两件事无因果关系,却强行说成有因果关系。 九无中生有:即原文无此信息。
十答非所问:即选项回答的不是题干中的问题,或没有答全题干中问题的几层意思。
另外,别让以下几点成为答题盲区:
(1)记住:不能只看选项本身的错对,注意选项是否答非所问;
(2)记住:题干中有“根据”、“证据”、“原 因”等字样,选项与题干之间要能构成因果关系;
(3)记住:有的选项要选最佳答案,而非正误选择;
(4)记住:题干涉及几层意思,选项中则要答全几层意思。
整体阅读,从整体上把握语料:
阅读一般论述类文章:从议论说理的角度入手,弄清文章的中心论点是什么,有无分论点,用什么材料来证明观点,论证结构有什么特点;
阅读科技说明文:科技文一般属消息一类,其结构一般为“倒金字塔式”:第一段先引出话题,介绍新工艺、新技术、新见解、新成果,介绍它的构造、原理、发展、现状、评价等等,阅读时首先要明确说明的对象是什么,有什么特点,有什么价值,有什么作用,对社会有什么意义等。
重难点一:分析文章的结构层次,把握文章思路的基本方法
技巧1:辨明文体,选准角度。议论文体,可从总体上根据引论、本论、结论来划分,理清行文思路,并分析其内在逻辑关系、材料性质、论证方法,进一步按常见的论证结构——并列、对照、总分、层进——作切分;说明文体,紧扣说明对象,根据其特定的说明顺序,或按时间、空间、或按事物自身的构成,或按事物发展,或按事理逻辑来划分。
技巧2:辨明重要文句。文章中有些句子,如领起句、总结句、过渡句、前呼后应句(包括文中反复出现的文句)
技巧3:审辨标志性词语。可以作为标志性词语的有:A顺序词,B关联词,C指代词,D范围词,E类别词,F过渡词。此外还有文中不同地方反复出现的同义或近义的词语。
技巧4:(1)从形式方面分析①重视具有前后衔接、勾联、照应作用的语言标志;重视有区分层次作用的标点符号。②掌握文章因文体不同而具有的不同的结构规律:议论文常采用提出问题,分析问题,解决问题的结构来论证事理;说明文常采用总分总式或并列式结构来说明问题。
说明文中词语作用的认识与辨析: 主要有两种题型:
A、“××”词好在哪里?
★答题方式:用了“××”词,生动地(准确地)说明了 事物的 特征,能够激发读者的兴趣(符合实际情况,具有科学性)。
B、“××”词能不能删掉?
★答题方式:①不能,用了“××”词,生动地说明了 ,能够激发读者的兴趣,去掉就没有这种效果。
②不能,删掉“××”词,句子的意思就变成了 ,显得太绝对化;用了“××”词,准确地说明了 ,符合实际情况,留有余地,具有科学性。
重难点二:归纳内容要点,概括中心意思
归纳文章内容要点,概括文章中心意思,是指将文章的整体内容和文章的主题中心用简明的语言表述出来。
1、分析归纳文章的内容要点,要注意以下几点:
■要有文体特征意识:论述文,论题、论点(分论点)是主要信息,论据和论证是次要信息;说明文,说明的对象、说明的内容和对象的特征(特点)是主要信息,说明的方法及运用到的材料是次要信息。
■要有切层分层意识:研究段与段之间的结构关系或句与句之间的结构关系。
同一关系取其一;相属关系取其”属”;相并关系取其”和”;主次关系(偏正关系)取其”主”。
■要有全文整体意识:分析归纳时,要从全文出发、整体把握,才能全面准确。
语言组织方法主要有:
(1)采用摘句法:抓各段的中心句(各段的中心句往往都是要点),进行压缩;
(2)采用合并法:在各层意思不可缺时,可将各层内容合并起来;
(3)采用提炼法:对于没有中心句的段落,要分析语句间的关系,把握其内容的重点,选择主要内容;
2、分析归纳中心意思,可以从以下几方面人手:
(1)寻找中心句(段),概括中心意思:有的标题即是中心,有的开头点明中心,有的结尾揭示中心。
(2)合并各段内容,概括中心意思:寻找各段中心句,合并各段主要内容来提炼概括。
(3)采用整体把握法,概括中心意思:有的文章(段)没有主旨句,须将全文各段大意综合起来,加以提炼。
重难点三:分析概括作者在文中的观点态度
是指作者对某具体事物的主观倾向,或赞同或反对,或喜爱或憎恶,带有鲜明的个人主观色彩。其表述因文体而有差异。有的直接说出,有的则分散在字里行间,若隐若现。在具体的分析概括时,首先要抓住文体特点,其次,要抓住一些标志性词句,如“认为”、“觉得”和一些主旨句等。必须从整体上把握文章的内容、思想、主题。分析的具体做法是:
①统观全文,筛选出能直接体现作者观点和态度的句子;
②从材料的中心内容入手来分析作者的观点和态度;
③从作品的表达方式入手来分析作者的观点和态度。

【私信领取】高分口诀:读懂文章审准题眼规范作答 
【私信领取】1、阅读:注意整体阅读,注意抓三个方面:一是要有文体特征意识(散文和小说,新闻和传记的文体特征概述见后);二是要有思路分析意识(边读边概括各段落意思及段与段之间的关系);三是要有寻找中心句意识(每段的中心句,特别是文章的开头,结尾,过渡句以及标题)
2、审题:从题干中求启示,寻求解题的突破口,确保准确答题。题干具有以下作用:暗示答题区域;暗示答题思路;暗示答题方法;暗示答案本省。审题时注意:
◆是否选准题眼(答题重点);◆是否选全要点(要答几个方面);
◆是否选准角度(以谁为陈述主体);◆是否选好恰当的句式(要与设问的句式一致)
组织语言时,注意“问”与“答”要照应好。如问:
“为什么对作者来说这是一次短暂而愉快的旅行?”则:
(1)题眼(答题重点)是:短暂而愉快;(2)要点(回答的内容)应包括:“短暂”和“愉快”两点;
(3)设问的角度:以“这”作陈述对象,而不是“作者”;(4)句式应为:两个句子,且构成并列关系。
3、答题:“规范作答”不能忘记的三个原则:⑴答案在文中(直接来源于文中或或从文中提炼);⑵选择并重
组文中关键词句(注意原文表述角度与设问角度是否一致);(3)分点分条作答(高考阅卷采点给分)。
第一类:表达方式:记叙、描写、抒情、说明、议论
第二类:表现手法:对比、衬托(反衬),变换人称,联想想象,象征,类比,虚实结合渲染烘托
第三类:结构方式:前后照应、铺垫,过渡(承上启下)、设置悬念、卒章显志,欲扬先抑、制造波澜,特定线索、记叙顺序(顺叙、倒叙、插叙),材料安排(主次、详略等),
第四类:修辞手法:比喻、反复、对比、拟人、夸张、排比、对偶、引用、设问、反问、借代:
第五类:描写手法:
描写角度:正面描写、侧面描写
描写人物的方法:语言描写、动作描写、神态描写、心理描写、外貌描写,细节描写。
描写景物的角度:视觉、听觉、味觉、触觉
描写景物的方法:动静结合(以动写静)、概括与具体相结合、由远到近(或由近到远)
社会环境描写的主要作用:
1、交代作品的时代背景。 2、在回答时必须结合当时当地的时代背景,指出文段中环境描写的相关语句揭示了什么样的社会现实。 自然环境描写(景物描写)句的主要作用:
1、表现地域风光,提示时间、季节和环境特点; 2、推动情节发展; 3、渲染气氛; 4、烘托人物形象(或人物心情、感情); 5、突出、深化主题。
题型1:理解文中重要语句的含义和表现力
A、语句的含义题:还原修辞句的本义;揭示警策句的哲理;转化深奥含蓄句的意思;揭示句子的双关意;
B、语句的作用题:要回答该句子在文章结构与内容主题两个方面起的作用。
1、文首句:⑴照应标题(开篇点题);⑵渲染气氛(定下情感基调);⑶埋下伏笔
⑷设置悬念;⑸为下文(中心)作辅垫;⑹总领下文;
2、文中句:⑴前后照应,⑵承上启下(过渡);⑶总结上文;开启下文;⑷为下文作辅垫
3、文末句:⑴总照应开头或标题,结构紧密;⑵卒章显志,揭示中心;⑶总结全文,深化主题;
语句作用、含义分析题:
1、句中用了关联词“虽然……但是……”,这组关联词表转折关系;用了关联词“不但……而且……”之类,这类关联词表递进关系,两者用意都在于强调后者。 2、评价、赏析一句话:应从两个方面入手,先评写作特色、语言特色,如用了什么修辞手法、表现手法,语言或生动或优美或讲求对称或准确严密……再评思想内涵,即阐明这一句表达了什么观点,给你什么感受、启迪、教育…… 3、分析一句话的含义也可从分析关键词入手,着重体会关键词在特定语境中的含义。 4、说明文语段中分析一句话,要紧扣住说明内容、说明对象的特征和说明文语言的特色(准确、生动)。 5、记叙文语段中分析一句话,要紧扣住文章所渲染的特定气氛、表达的感情、人物形象的特点等。 句子在文章结构上的作用分析:
1、对上文(或全文):照应上文、首尾呼应、总结上文(或全文); 2、对下文:引起下文,打下伏笔、作铺垫; 3、对上下文:承上启下(过渡)。 题型2:整理文章思路并归纳文章的内容
本题重在弄清文章是怎么写的和写了什么:文章各段说的是什么内容,是从哪些角度说的;段与段之间是什么关系(相并,相承,相属),它们之间是如何照应的,又是如何形成一个有机整体的(各段与中心的关系)。只要你把作者起承转合的行文思路看出来了,把文章的领起段、过渡段、中心段、归旨段、结语段分辨清楚了,文章的脉络层次与主要内容就在你眼前了。
▲叙述性文体的线索:看时间的变化,看空间的变化,看情感的变化,看故事情节的变化,看事物发展阶段的变化。
▲论述性文体的结构:并列式,对照式,层进式,总分式。
▲说明性文体的顺序:空间顺序,时间顺序;逻辑顺序。
题型3:分析手法及作用(见前四大类13小类)。这里主要举例说明修辞手法的作用:
1、比喻:化平淡为生动,化深奥为浅显,化抽象为具体。
2、拟人:化物为人,拉近距离,亲切自然;便于对话,交流情感。
3、借代:以简代繁,以实代虚,以奇代凡。
4、夸张:烘托气氛,增强感染力,增强联想;创造气氛,揭示本质,给人以启示。
5、对偶:便于吟诵,易于记忆,使词句有音乐感;表意凝练,抒情酣畅。
6、排比:内容集中,增强气势;叙事透辟,条分缕析;语气强劲,抒情强烈。
7、反复:突出思想,强调情感;承上启下,层次清晰;多次强调,增强感染力。
题型4:分析作者的观点态度,归纳主旨
解题思路:⑴快速读懂原文,深入理解文意(作者记叙、议论了哪些方面的事)→→⑵跳出文章外,整体把握文旨(文章涉及哪些社会问题?)→→⑶舍末逐本,归纳要点,把握文章真意和神魂(作者的真正意图是什么)→→⑷按照题目要求,整理提取有效的信息
根据阅读短文的感受谈自己的看法或体会:
1、用第一人称; 2、采用1+2或1+3的形式,先用一句话概括出自己的看法或体会,再用两三句话谈谈理由,可以摆事实、也可以讲道理,如题目有相关要求,还要注意结合自己的亲身经历。 提炼中心、主题:
要注意体会本文的主要内容和作者写作本文的目的以及蕴涵在文中的思想感情。注意一些常用词语,如概括主要内容,一般用:本文记叙了……,描写了……,介绍了……,通过……,等等,如概括写作目的和思想感情,一般用:表达……、抒发……、赞美……、歌颂……、揭露……、鞭挞……、讽刺……、说明……、揭示……、反映……等。

【私信领取】主要来跟大家讲讲三个题型 概括分析题目的答题方式:
1.抓住题干,读全读准我们在阅读题目时,须读全、读准题干,切忌走马观花。
2.借助注释,联系背景概括中心意思,忌以偏概全,要特别注意分析选文的题目、尾注等内容,掌握文章出处和作者情况,还要结合自己所了解的文学、历史等方面的知识,对文章进行分析。
3.辨析差异,排除干扰高考文言文阅读在奉考点的错误题型有或夸大事实,或偷换概念,或以假乱真,或无中生有,或张冠李戴,
4.迁移知识,巧妙运用从近几年高考试题来看,题目在课外,答案在课内,是文言文阅读中基础知识运用试题的最大特点。
5.放回原文,查对正误。特别是在事情的角色、件数和行为的程度、实效方面,应仔细查对原文的词句,全面理解,综合分析,两者间的差别正是把握全文的关键所在。对似是而非处,要有借题解文的意识。

【私信领取】在翻译时,要学会如何从句中找出关键词;要做到逐字逐句翻译,而不是对整体大意的翻译;要注意对省略内容和特殊句式的理解;要结合全文大意推知句子和词语的意思。
(1)准确落实重点词语的意思文言文中的词,孤立地看,一词一义的情形很少。绝大多数是一词多义。然而。一个同一旦进入了具体的语言环境,就只能表示一个意思。而这个特定的意思必须联系上下文才能确定。
(2)注意词类活用现象古代汉语中有些实词在特定的语境中,临时具有了某种语法功能,并且改变了词性,有的还改变厂读音。被称为词类活用。常见活用方式有:名词用作动词、形容词用作动词、名词作状语、使动用法、意动用法等
(3)文言文中宾语前置、状语后置、被动句、省略句、固定句式等,与现代汉语差别较大,翻译成现代汉语时,要处理好古今句式之间的转换,使译文符合现代汉语的语法规范。
(4)巧译修辞句文言文中也使用比喻、比拟、借代、互文等修辞手法,要根据上下文灵活恰当地翻译。
(5)总之,不管用什么方法翻译,译出的译文一定要准确保持原意,句子结构符合现代汉语规范,语气畅达,文句形象生动,即符合常说的“信”“达”“雅”的要求。
概括材料内容多为以下角度命制试题:表现人物行为举止特点的信息;描绘对立双方激烈交锋的信息;体现人物志向和思想主张的信息;反映人物道德情操或聪明才智的信息;展现人物性格和情感的信息;表现景物特征的信息;表现事件原因的信息等。要准确地“筛选”信息,应该注意以下几点:
(1)确立全局观念,把握主要内容一般在做此题时,由于已完成了前面几道文言试题,对文章内容已经有了一定了解。不妨在做题前再浏览一次文章,目的是对文章有一个整体的把握。
(2)明确题旨要求,特别注意把握题旨的隐含信息题干的要求是解题方向,理清题旨要求是解题的首要环节。
(3)从全文内容出发,在具体语境中明辨材料从全文内容出发,抓住有标志性的句子,如全文的中心句、段落的起始句、段末的总结句、作者评述性的文字等。再把所选语料放回原文中,看看其前后联系,对语料的细节问题进行再确认。特别是对于有关人物的语言,更应如此。
(4)摘取文中句子,翻译归纳概括作答明确题干要求,根据题干找到文中的相关句子,然后分析,按照一定的标准分类归纳作答。

【私信领取】
【私信领取】
【私信领取】1、第一种模式 分析意象、意境型
提问方式:这首诗营造了一种怎样的意境? 提问变体:这首诗描绘了一幅怎样的画面?表达了诗人怎样的思想感情? (1)解答分析:这是一种最常见的题型。所谓意境,是指寄托诗人情感的物象(即意象)综合起来构建的让人产生想像的境界。它包括景、情、境三个方面。答题时三方面缺一不可。
(2)答题步骤:
①描绘诗中展现的图景画面。并准确概括考生应抓住诗中的主要景物,用自己的语言再现画面。描述时一要忠实于原诗,二要用自己的联想和想像加以再创造,语言力求优美。
②概括景物所营造的氛围特点。一般用两个双音节词即可,例如孤寂冷清、恬静优美、雄浑壮阔、萧瑟凄凉等,注意要能准确地体现景物的特点和情调。
③分析作者的思想感情。切忌空洞,要答具体。比如光答“表达了作者感伤的情怀”是不行的,应答出为什么而“感伤”。
(3)答题示例:
绝句二首(其一)杜甫 迟日江山丽,春风花草香。 泥融飞燕子,沙暖睡鸳鸯。 注此诗写于诗人经过“一岁四行役”的奔波流离之后,暂时定居成都草堂时。 此诗描绘了怎样的景物?表达了诗人怎样的感情?请简要分析。 答:此诗描绘了一派美丽的初春景象:春天阳光普照,四野青绿,江水映日,春风送来花草的馨香,泥融土湿,燕子正繁忙地衔泥筑巢,日丽沙暖,鸳鸯在沙洲上静睡不动(步骤一)。这是一幅明净绚丽的春景图(步骤二)。表现了诗人结束奔波流离生活安定后愉悦闲适的心境(步骤三)。
提问方式:这首诗用了怎样的表达技巧? 提问变体:请分析这首诗的表现手法(或艺术手法,或手法)。诗人是怎样抒发自己的情感的?有何效果? (1)答题步骤:
一、准确指出用了何种手法。
二、结合诗句阐释为什么是用了这种手法。
三、此手法怎样有效传达出诗人怎样的感情。
(2)答题示例:
早行陈与义 露侵驼褐晓寒轻,星斗阑干分外明。 寂寞小桥和梦过,稻田深处草虫鸣。 此诗主要用了什么表现手法?有何效果? 答:主要用了反衬手法(步骤一)。天未放亮,星斗纵横,分外明亮,反衬夜色之暗;“草虫鸣”反衬出环境的寂静(步骤二)。两处反衬都突出了诗人出行之早,心中由飘泊引起的孤独寂寞(步骤三)。
提问方式:这首诗在语言上有何特色? 提问变体:请分析这首诗的语言风格。谈谈此诗的语言艺术。 (1)答题步骤:
一、用一两个词准确点明语言特色。
二、用诗中有关语句具体分析这种特色。
三、指出表现了作者怎样的感情。
(2)答题示例:
春怨 打起黄莺儿,莫教枝上啼。啼时惊妾梦,不得到辽西。 请分析此诗的语言特色。 答:此诗语言特点是清新自然,口语化(步骤一),“黄莺儿”是儿化音,显出女子的纯真娇憨。“啼时惊妾梦,不得到辽西”用质朴的语言表明了打黄莺是因为它惊扰了自己思念丈夫的美梦(步骤二)。这样非常自然地表现了女子对丈夫的思念之情(步骤三)。
提问方式:这一联中最生动传神的是什么字?为什么? 提问变体:某字历来为人称道,你认为它好在哪里? 解答分析:古人作诗讲究炼字,这种题型是要求品味这些经锤炼的字的妙处。答题时不能把该字孤立起来谈,得放在句中,并结合全诗的意境情感来分析。
(1)答题步骤:
一、解释该字在句中的含义。
二、展开联想把该字放入原句中描述景象。
三、点出该字烘托了怎样的意境,或表达了怎样的感情。
(2)答题示例:
南浦别白居易 南浦凄凄别,西风袅袅秋。 一看肠一断,好去莫回头。 前人认为,“看”字看似平常,实际上非常传神,它能真切透露出抒情主人公的形象。你同意这种说法吗?为什么? 答:同意。看,在诗中指回望(步骤一)。离人孤独地走了,还频频回望,每一次回望,都令自己肝肠寸断。此字让我们仿佛看到抒情主人公泪眼朦胧,想看又不敢看的形象(步骤二)。只一“看”字,就淋漓尽致地表现了离别的酸楚(步骤三)。
提问方式:某词是全诗的关键,为什么? 解答分析:古诗非常讲究构思,往往一个字或一个词就构成全诗的线索,全诗的感情基调、全诗的思想,抓住这个词命题往往可以以小见大,考出考生对全诗的把握程度。
(1)答题步骤:
一、该词对突出主旨所起的作用。
二、从该词在诗中结构上所起的作用考虑。
(2)答题示例:
春夜洛城闻笛李白 谁家玉笛暗飞声,散入春风满洛城。 此夜曲中闻折柳,何人不起故园情? “折柳”二字是全诗的关键,“折柳”寓意是什么?你是否同意“关键”之说,为什么? 答:“折柳”的寓意是“惜别怀远”,而诗歌的主旨正是思乡之情(步骤一)。这种思乡之情是从听到“折柳”曲的笛声引起的(步骤二)。可见“折柳”是全诗的关键。
提问方式:表达了怎样的思想感情?这首诗的主旨是什么 提问变体:这首诗反映了怎样的社会现实?这首诗表现了怎样的情趣?或者结合意境提问,或就某一句某一联发问。 (1)答题步骤:
一、诗歌各句(或相关的句子)分别写了什么内容
二、运用了何种表达技巧
三、抒发什么情感
(2)答题示例:
阅读下面这首宋词,然后回答问题。(8分)(06年全国卷2) 南柯子王炎 山冥去阴重,天寒雨意浓。数枝幽艳湿啼红。莫为惜花惆怅对东风。蓑笠朝朝出,沟塍处处通。人间辛苦是三农①。要得一犁水足望年丰。 〔注〕①三农:指春耕、夏耘、秋收。 (2)试分析下阙的内容,以及作者在词中所抒发的思相感情。 答:描写了农民不避风雨、辛勤劳作的生活,发出了“人间辛苦是三农”的感叹,(步骤一)(因为没有什么特别的表达技巧,所以步骤二跳过)表达了农民盼望风调雨顺、五谷丰登的心情。(步骤三)
再如:阅读下面一首唐诗,然后回答问题。(8分)(05年全国卷2) 邯郸冬至夜思家白居易 邯郸驿里逢冬至,抱膝灯前影伴身。想得家中夜深坐,还应说着远行人。 [注]冬至:二十四节气之一,唐朝时是一个重要节日。 (2)作者是怎样写“思家”的?
答:冬至夜深时分,家人还围坐在灯前,谈论着自己这个远行之人,(步骤一)作者主要是通过这幅想像的画面(步骤二)来表现“思家”的。(步骤三题目已经说明情感)(想像1分,画面描绘2分)
提问方式:评价题是先列举出一首或几首诗词,再引用一段古代诗词评论家或后世人对诗词特点的评论语,要求你先判断这个评论是否正确,是否合理,然后阐明理由。这种题型酷似政史考试中的判断说理题。其实这类题型只是前六类题型的变体,没有直接提出问题,需要学生自己分析问的是内容、主旨,还是表达技巧,然后结合问题和诗歌进行恰当的表述。 (1)答题思路:
一、认真审题
二、深入阅读理解诗词
三】结合诗歌内容,结合评论答题
(2)答题注意:
紧扣诗文内容,点面结合地分析;阐明理由时,紧扣评论关键词
(3)答题示例:
赤壁杜牧 折戟沉沙铁未销,自将磨洗认前朝。东风不与周郎便,铜雀春深锁二乔。 有人曾引“一粒沙里见世界,半瓣花上说人情”来概括这首诗的艺术特色。你同意这种观点吗?请作简要说明 分析:这是一首典型的诗词评价题型。诗歌本意很明了,但命题者借用西方一句诗来概括其艺术特色,回答时思维要稍稍转个弯。所谓“一粒沙里见世界,半瓣花上说人情”,就是以小见大,管中窥豹的写法。本文借出土的文物---折戟和吴国二女----二乔来展现三国时期的政治风云变幻。
答案参考:这是一首咏史诗,抒发的是对国家兴亡的感慨,可谓大内容,大主题,但诗人却通过“小物”“小事”来表现的。诗由一个小小的文物“折戟”,联想到汉未分裂动荡的年代,想到赤壁大战中的英雄人物,可谓说是“一粒沙里见世界”。后两句把“二乔”不曾被捉这件小事与东吴霸业、三国鼎立的大主题联系起来,写得具体可感,有情味,有风韵,可谓’“半瓣花上说人情”。
提问方式:给出两首或几首诗词,要求学生比较阅读后,对其异同进行分析评价。 (1)答题思路:
一、要通读这几首诗词,把握其思想内容和主要的写法,包括作家作品的背景知识。
二、要结合题干中的比较角度(思想内容、感情、艺术手法、写法、修辞方法等)来寻求诗词的差异性。
三、要注意点面结合,既有总体分析,又有具体分析。表述时要注意条理清楚,层次分明。
(2)答题示例:
16.阅读下面两首古诗,然后回答问题。(6分)(05年浙江卷)
齐安郡中偶题杜牧 两竿落日溪桥上,半缕轻烟柳影中。多少绿荷相倚恨,一时回首背西风。 暮热游荷池上杨万里 细草摇头忽报侬,披襟拦得一西风。荷花入暮犹愁热,低面深藏碧伞中。 (2)这两首诗都运用了什么表现手法来刻画“荷”的形象?请指出两首诗中“荷”所表现出来的不同情感特点,并作简要分析。(4分) 解析:题目有两问,第一问是问表现手法上的共同点,不要求分析,所以只写出表现手法就可以,当然如果具体说明,也没错。第二问要求分析这两首咏物诗表达出的情感的不同,因此答题时,要按照情感主旨型模式答全两方面的内容
答:第一问:都用了拟人表现手法。
第二问:前一首的“绿荷”有“恨”而“背西风”,(步骤一)含有诗人之恨,表露了伤感不平之情,基调凄怨低沉。(步骤二)
后一首的“荷花”被西风吹动而躲藏于荷叶之中,似是“愁热”,却呈现娇羞之态,(步骤一)表露了作者的怜爱喜悦之情,基调活泼有趣。(步骤二)

【私信领取】
【私信领取】
【私信领取】

什么是高效的练习?不仅是通过不断练习能够有提分的效果,而是通过一个题参破一类题,达到练一题,通百题的效果。于是,在十五年教学经验之中,我在每个教学模块中整合出十多道“必考题”,这些题是从十多年的高考题中提炼并改编的,每个题目至少包含高考可能考到的2个以上的陷阱。可以说,会做“必考题”,就会做所有与之相关的一系列“高考题”。
当然,有部分同学是课堂理解了方法,但是课下练习不到位的,因为一道必考题真正要吃透,还是需要课下3至5道同类型题的反复验证。
在高考语文领域,不知不觉,我已经耕耘十五年,这十五年间,我上课时长达到一万多小时,带了一届又一届高三生,也研究了一年又一年的高考题。美国佛罗里达大学心理学家提出“一万个小时理论”,通过一万小时的刻意练习,不断精进,人可以在任一领域取得卓越的成就。将自己的语文知识体系教给了众多学子,见证他们从90多到最后130分,见证很多同学走入自己的梦想学府,听到很多同学向我报喜考入了清北复交等名校。总之,学习是要系统化,这点大家要记住了。
在高中语文考试中,使用答题模板并不是最好的选择。语文考试的题型很多,要求考生全面掌握知识点,运用自己的语言文字表达能力进行作文和阅读理解等方面的考试。因此,最好的方法是全面系统地掌握语文知识和技能,积极思考和训练,增强自己的表达能力和语感。这样才能在语文考试中发挥最好的水平,获得更好的成绩。当然,在写作时,可以根据自己的实际情况,选择一些合适的写作方法或结构来辅助表达,但不能过度依赖模板。
全科,挑选300位优质网课老师语文
乘风:上了几次提分特别快。他有一套他的独门绝技:“五部翻译法”解说文言文。特别适合语文基础差,想短期提分的同学。如果基础还可以的同学,也可以跟着学习一下技巧,对提高语文成绩很有帮助!
杨洋:老师最出名的就是作文课,杨洋老师的作文可借鉴性很高,改变了传统的作文课就算听懂了在自己写作的过程中还是跳不出自己的圈子而邯郸学步的尴尬局面。
国家玮:课程内容偏向于思维提升,讲法别出心裁,可能会改变你语文学习的观念。让你从更高的层次来理解这门学科。基础知识讲得少,偏向于提高,基础较好,想要把语文拔高的同学,可以听听他的课。

数学
赵礼显:他的课能快速直接教会做题,也不算死记硬背题型的那种,方法很好,效率特高,不讲废话,板书也好。
周帅:老师的课程非常注重数学思维的培养,我感觉他的课重点教会我的是思路和方法,题型很全面,课程兼顾基础巩固和拔高,技巧也非常多,上课也比较有意思,他不会只为了讲题而讲题,重点会讲思路和方法,对于基础不是很好的同学是非常非常适合的。
王梦抒:基础差、十分差、特别差的同学,跟他准没错!听他的课补基础,稳定到及格线再去听其他老师的课。
王嘉庆:中规中矩,讲解比较细致,会拆分到每一点。比如圆锥曲线和立体几何这一趴,由线到面,一步引导下一步,会让你慢慢从每一个条件继续往下推,慢慢掌握对这一类的题的解法和思路

英语
陶然:讲的各类题型的解题技巧实用性很高。陶大不用那些书本上的专有名词,会用通俗语言帮你理解知识点,很多知识点经他讲后,真的有豁然开朗,恍然大悟的感觉。就你听课时经常会有“我又行了”的错觉。
徐磊老师的语法别具一格,跳出了传统语法的局限。很多知识讲到了原理,解释了很多为什么是这样而不是想学校老师说的 规定,更符合理科生的逻辑。徐磊老师的800词的逻辑是正确的,也就是先把考频高的先背了,但是背800词是远远不够的。他说的背800词就能达到考120的层次是不实际的。
李辉:括号法对文章的解读也有很大的帮助。李辉老师的语境背单词是很实用的,高中的老师就说 要认识单词就把他放在句子里,要了解句子就把他放在文章里。李辉老师的词汇课看多了对翻译能力大有提升,很少再出现所有单词都认识却串不出一个完整的句子的情况。

生物
张鹏:有了一定基础后,你终于感觉到这些知识,概念不再是死的,是有鲜活的生命的,和数学一样,也是有机统一的整体。(你会颠覆对学习的认知)鹏哥能带给你的绝不仅仅是生物89+,他还会在你迷茫的时候,找不到方向的时候,让你自己去思考你未来的发展方向。他既是良师,亦是益友。
万猛:讲课幽默风趣,轻松愉快,有时候还有骚话。思维清晰,讲的很多东西容易记住,授课富有逻辑、总结性强,帮助你进行逻辑上和思维上的提升。课程体系全面,有深度。课程也偏基础,生物小白都能听懂他的课。
周芳煜:煜姐人美声甜,遗传学可以说是业界标杆,把遗传课看完把题做了,几天的特训就可以把遗传题满分秒杀了,按全国卷一个选择题和一个大题6+的总共18分,遗传学可以说是生物的难点和重点,把遗传学好的性价比就非常高
李林:这位老师大概就是人们说的明明能靠脸吃饭,但偏偏要靠才华。李林老师讲课注重知识点之间的逻辑思维,也有一定层度上的拓展提升。整节课下来感觉不用刻意背书就能记住很多知识点,老师自己出的教辅《生物笔记》在淘宝上好评如潮,课堂干货更是满满滴!
全科,挑选300位优质网课老师
物理
王羽:这个老师就是大招最出名的,课程幽默诙谐但是有很多思想些许抽象没有一定物理基础没有办法理解,擅长拔高,但是可以说是全网所以物理老师课程中对基础不好的学生最不友好的一个课程了。很多思想都是大学里面的思想,独立方程,摩擦角,死锁
于冲:很多物理知识看书本是不好理解的,一定得有动态的演示,冲哥就会做一些简单的物理实验来让大家了解实验原理,也是因为他的实验,我弄懂了很多物理知识,之后遇到类似题目时就可以很快找到了解题切入点,化繁为简,快速找到解题思路
夏梦迪:把抽象的问题都能图像化,更方便理解,思维灵活性极高。运动学用一个vt图就能解决很多问题,电学实验听完以后,你就会发现,原来物理也可以这么简单。(语速偏快,方法巧妙,跳跃性强,所以需要一定的基础。)
坤哥:讲课内容相对比较基础,对物理基础不太好的同学十分友好(在其他老师哪儿听不懂,或者听起来很费力都能有所收获),而且不适合那些物理基础很好抱着冲刺高分目的同学。

化学
李政:稳准狠,两个字就是nb,说他是目前高中化学的天花板,我想大部分人都不会反驳吧。不仅会带你去梳理基础,更会引导你去理解本质。一般电解池这块学校和一轮资料书上都会要求大家背这个离子放电顺序,但在政哥课上只会带你过一遍,然后给你一个念一遍就能记住的口诀,后面就会带你用每年的真题去实践,在实践中去掌握和理解.
高东辉:高东辉是个侧重基础培养的老师,然后他会给你打造一个化学的体系出来,你就会觉得化学没有那么杂乱,另外还配有刷题课,他的课就是循序渐进,开始跟你把必备的基础概念都补好,并且后面讲元素化合物的时候就会涉及到运用,真心推他,因为有些高一高二的具体的配套的课,对于基础有很大的提升。
康永明老师。北京师范大学化学专业毕业,也有十几年的教学经验。他讲课不是知识点的堆叠,而是会帮我们建立知识体系。而且他讲课不会跳步骤,也不会在偏门的难题上花时间,真的很适合想要提分的同学。

文综同学反馈得比较多就是地理的张艳平,刘勖雯,政治刘勖雯,孙安,马宇轩,历史张志浩,刘勖雯
加油吧,少年
自己老师之前发的资料,希望可以帮助到大家






在高中语文考试中,通常没有固定的答题模板,因为语文考试更注重学生的综合语文素养和思维能力,而不是机械的模板填空。但是,在应对不同类型的题目时,你可以遵循一些常见的答题思路和结构,以帮助组织你的答案。
以下是一些常见的高中语文题型和相应的答题思路:
阅读理解题:在阅读理解题中,首先仔细阅读文章,理解文章的主旨和细节。然后按照问题的要求,选择合适的证据或引用文章中的相关语句来回答问题。可以采用直接回答、概括回答、举例说明等方式。议论文题目:议论文要求你表达自己的观点,并支持观点的理由。可以采用三段式的结构,即引入段、论证段和结论段。引入段引出论题,论证段展开论证,结论段总结观点。写作题目:写作题目可以是命题作文或自由作文。在写作时,首先明确文体和写作要求,确定自己的写作角度和主题。然后可以采用提出问题、分析问题、举例论证等方式展开论述,同时注意语言表达的准确性和逻辑性。请注意,以上仅是一些常见的答题思路,具体的答题结构和方式会根据具体的题目要求而有所不同。在学习过程中,你可以参考老师的指导和范例答案,同时进行多次练习和模拟考试,以提高自己的答题技巧和思维能力。

作为一高考语文130+的人我想说我的学习方式就是网课,一个优秀的老师很重要,而且网课的讲解跟押题都很准确,方便随时可看也是高效的一个代表,并且老师都有自己独特的方式讲解题型,帮助大家理解提分
高中三年我接触了不少网课,也遇到了不少老师,有的老师确实十分的优秀,他们有着独特的讲法,而且很多都是资深的教师并且毕业于各所名牌大学!相比于辅导书的枯燥,以及补习班昂贵的费用,网课真的就是我的宝藏,随时可看的高效,老师认真的讲解,都让我受益良多!
全科,挑选360优质网课老师所以接下来我将给大家整理这些我亲测有效的老师,希望能帮到大家(喜欢的记得点赞呀!)
陈焕文:
特点 :善于构建语文知识体系,让你用理性思维去拆解,然后自己再去组合审题。非常注重学生思维的培养,提高语文素养,适合有一定基础的同学。
另外,陈sir的爱上作文也不错,作文考察的不是套作,是对你从大到小的综合考察。辞藻的优美、思维的深度、保持有理性的态度的同时而又不失理性。我承认高考作文可以套作,但是让陈焕文来,他也无法将一个语文素养很差的人带到高考作文满分。
陈焕文老师的课建议你听听,这是一个能让学生听语文听哭的老师,你敢信???听懂后的喜极而泣,提分顺利,尽管你的语文成绩不好,只要上进,想变得更优秀一点,高考之后的日子老老实实的跟着陈sir一路走,稳扎稳打120+毫无问题,最后你一定会感恩遇见……
乘风
21年语文老教师,经验丰富,公认提分实力派
这应该是全网推荐人数最多的语文老师。把语文当做“数学”讲,以应试的目的去教授语文,只求提分。所以知乎上理科生大多都挺喜欢他
乘风老师课程量比较大,整个体系非常系统。注重基础知识,连成语病句这些都讲得很具体。他的课干货强度大、密集,并且不喜欢整花里胡哨的东西,上课不说废话,讲完一个知识点就直接刷题,培养做题思维。比较喜欢乘风老师,是因为他的教学方法是完全应试提分的,不讲积累和语文素养,只求提分,所以老师可能不能给你什么太高的眼界,但会叫你如何思考,如何合理合法不违心的偷懒还把事办好,当然还有语文高分和心仪的大学……
.国家玮
北京大学中文系博士,中国语言文学博士后,新东方二十年功勋教师,大师级人物。
国老师能力摆在那,这毋庸置疑。课程内容偏向于思维提升,讲法别出心裁,可能会改变你语文学习的观念。让你从更高的层次来理解这门学科。基础知识讲得少。偏向于提高。讲课非常细致,而且可操作性强,题型分类和核心方法都很好,听完能够很快的上手。有自己的一套方法,很多题都可以直接套用,能力摆在那,这毋庸置疑。课程内容偏向于思维提升,讲法别出心裁,可能会改变你语文学习的观念。
基础较好,想要把语文拔高的同学,一定要听听他的课。
杨洋
提到杨洋不是叫“杨洋语文”而是叫“杨洋作文”,作文全网好评无数,原创方法,思路清晰,课程提高语文素养,课堂注重熏陶,有效提升阅读理解能力和写作思维能力。
全网都在推他的作文课,确实讲得很好。他不会告诉你有很多素材让你去背,而是以题面为核心,拆分写作思路,提取中心立意,然后教你如何展开,让你练出自己的写作风格。作文课一定要去听听,可能会颠覆你的三观!
会潜移默化的提高你的文学素养,真正带领你从语文的角度去学习语文,而不是死记硬背,适合有基础想要提高的同学。

全科,挑选360优质网课老师其他科目也都给大家整理好啦 就不一一放出来了!
学生已经进入到学习的紧张时间,学生的学习繁重,学生平时除了上课时间,就是在刷题整理学习资料。学生根本没其余的是时间进行学习,可是网课就是不一样了,学生可以利用网课对零碎时间进行利用学习。这样学生的学习时间就是积少成多,弥补缺失的知识,学习效果自然是有提高。




有 一开始不太会用 高三后期题做多了就会了
上一篇:原创他比胡歌还大6岁,出演《琅琊榜》明家三兄弟都带不火他
下一篇:原创黄晓明和杨颖离婚的真正原因是什么?杨颖哭诉离婚真相
最近更新人物资讯
- 青年节专题时文精选,1个专题+5篇模板+12篇范文+1个作文合集(角度+金句+精
- 最新质量管理体系基本要求(五篇)
- 赤坂丽颜值巅峰之作,禁忌之爱代表作品-高校教师成熟
- [王仲黎]人茶共生:布朗族茶文化话语中的生态伦理
- 北京文艺日历 06.12~06.18
- 有什么好看的少女漫画推荐?
- 为了孩子陪睡校长,请别拿这电影洗白
- 当贝市场tv版apk下载
- 茉
- BBC评出有史以来美国最伟大的100部电影
- 泰山岱庙古建筑之文化特色初探
- 阴阳五行学说范文
- 2022伦敦大学学院Bartlett建筑学院Part2毕业展
- 观看平凡英雄观后感1000字
- 纽约大都会博物馆(二)古希腊艺术与神话
- 收藏 | 带你穿越500年,看一看这50位著名艺术家
- ab血型女人的性格
- 春节活动策划方案
- 为什么孕妇生产有危险时,部分丈夫和婆婆会选择保小孩?
- 《员工自发管理的儒家修为智慧》
- 菲律宾尺度片的全明星阵容,菲律宾女人质量这么高的吗?
- 文学课 | 韩少功:文学与记忆
- 《人性的污秽》中的伦理道德世界
- 宋惠莲背夫和西门庆幽会后自缢,看透情色表象下的死亡真相
- 秋波多少画(五代词全集)