手机访问:wap.265xx.com预估分数线!山东27所大学报考指南!(持续更新...)
高考填报指南
GAO KAO TIAN BAO
高考刚刚结束!!!
小编也为大家梳理了省内高校
最低位次或最低分数线
为考生提供高校招生信息!
山东大学
中国海洋大学
2023年山东考生报考建议:
在满足选考科目的前提下,山东考生高考位次在10000名以内的,被我校绝大多数专业(类)录取的希望非常大;14000名以内的,多数专业(类)也有较大希望录取;16000名以内,也有较大希望被部分专业录取;位次在16000至18000名之间的考生,仍有录取希望;位次在18000名以后,但有十分强烈报考意愿的考生,也可尝试在志愿靠前位置填报。
中外合作专业方面,法学专业位次在25000以内有录取希望,计算机科学与技术专业和数学与应用数学专业位次在35000名以内有希望录取,海洋科学、生物、食品这几个专业位次在40000名以内有录取希望。
中国石油大学(华东)
对于山东考生报考建议:欢迎全省位次在一万五,甚至是一万以前的考生,录取后有希望享受更优质的教育资源和更多的保研机会及奖学金等。
1.8万名以内可以报适度的热门专业(越热门专业分数要求越高);2万名以内录取希望较大,但建议不要集中填报热门专业;2.5万名内也有一定机会,建议根据位次情况及历年数据选择合适专业;再往后建议以选科排名有优势的,填报符合相关要求的专业冲一冲。
山东师范大学
面向山东省2023年本科报考志愿填报建议
(学校代码:A445或Y006)
01普通类
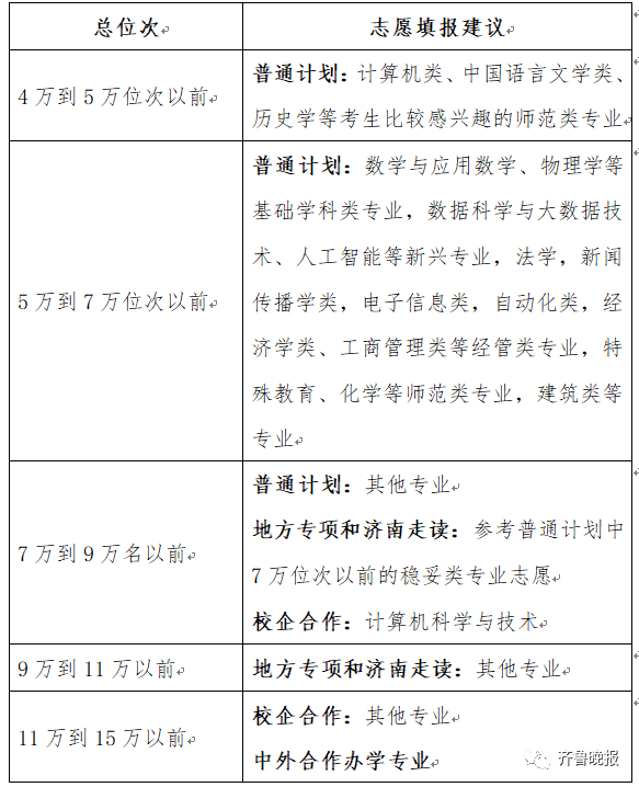
(一)4.5万名(575分)以内鼓励报考国家级一流本科专业建设点、省级一流本科专业建设点以及往年录取位次较高的相关专业,建议前五志愿填报;5万名(570分)以内鼓励报考普通类其他专业,建议前五志愿填报。
(二)6万名(561分)以内鼓励报考地方专项计划、山东省属公费师范生相关专业。
(三)中外合作办学专业10万名(533分)左右鼓励报考。
02艺术类
须达到艺术类相应类别本科文化控制线。
(一)音乐类:音乐学专业,音乐类统考排名前800名鼓励报考;音乐表演专业各招生方向,音乐类统考合格考生鼓励报考。
(二)舞蹈学专业,舞蹈类(艺术舞蹈)统考排名前600名鼓励报考。
(三)航空服务艺术与管理(校企合作办学)专业,山东省航空服务艺术类统考成绩合格鼓励报考。
(四)美术类:美术类综合成绩排名前2500名,鼓励平行志愿第一位次报考;统考合格均鼓励报考美术学(山东省属公费师范生)专业。
(五)文学编导类:文学编导类专业统考本科合格线上考生,高考文化成绩13万名(518分)以内,鼓励报考。
(六)赫尔岑国际艺术学院:
音乐学(中外合作办学)专业(只招收有专业志愿考生,不招收调剂考生),音乐类统考排名前2000名鼓励报考。
舞蹈学(中外合作办学)专业(只招收有专业志愿考生,不招收调剂考生),舞蹈类(艺术舞蹈)统考排名前2000名鼓励报考。
美术学(中外合作办学)专业(只招收有专业志愿考生,不招收调剂考生),美术类综合成绩排名前6000名鼓励报考。
03、体育类
(一)体育教育、社会体育指导与管理专业:体育专业考试合格考生,体育综合分排名前800名的考生,建议平行志愿第一位次报考。
(二)体育教育(山东省属公费师范生)专业:体育专业考试合格考生,体育综合分排名前700名的考生,建议报考。
04、本科综合评价招生
新闻学专业入围考生高考总成绩达到山东省2023年普通类一段线;金融学、物理学、化学、生物技术专业入围考生高考总成绩达到山东省2023年夏季高考特殊类型招生控制线下20分;其余专业入围考生高考总成绩达到山东省2023年夏季高考特殊类型招生控制线,均建议报考相应入围专业。
山东科技大学
2023年,山东科技大学共有72个本科招生专业,面向全国31个省、自治区、直辖市计划招收本科生7350人。有普通类、综合评价招生、艺术类、中外合作办学、校企合作办学、高水平运动员、国家专项、地方专项、内地新疆班、内地西藏班等招生类型。
按照学校在2021年和2022年山东省内招生录取情况,提供以下参考:
1.青岛校区:
录取最低分对应的位次在3万-4万名左右的专业:计算机科学与技术、软件工程、电气工程及其自动化等;
录取最低分对应的位次在4万-5万名左右的专业:数学与应用数学、自动化、电子信息工程、信息安全、物联网工程、会计学、汉语言文学、金融学、通信工程、智能科学与技术、机器人工程、机械设计制造及其自动化、法学等;
录取最低分对应的位次在6万、7万左右的专业:除了上述介绍的专业,我校青岛校区其他专业都可以尝试报考;
数据科学与大数据技术专业(校企合作办学)录取最低位次在9万名以内。
2.泰安校区各专业的录取位次比青岛校区的大部分专业要靠后一些,大部分在10万名-14万名左右;济南校区中外合作办学各专业大部分在15万名-18万名左右。
鲁东大学
学校代码:10451
一、普通类
汉语言文学(师范类)、英语(师范类)、历史学(师范类)、汉语言、小学教育(师范类),8万位次以内建议报考;
思想政治教育(师范类)、法学、生物科学(师范类)、数学与应用数学(师范类)、化学(师范类)、地理科学(师范类)、计算机科学与技术,9万位次以内建议报考;
传播学、汉语国际教育、物理学(师范类)、应用心理学、财务管理、经济学、软件工程,10万位次以内建议报考;
心理学(师范类)、地理信息科学、电气工程及其自动化、国际经济与贸易、统计学、人工智能、日语、社会工作、通信工程,12万位次以内建议报考;
生物工程、生物制药、光电信息科学与工程、机械设计制造及其自动化、车辆工程、智能制造工程、环境工程、新能源材料与器材、化学工程与工艺、物流工程、食品科学与工程、旅游管理、集成电路设计与集成系统、应急技术与管理,14万位次以内建议报考;
高分子材料与工程、农学、园艺、朝鲜语、港口航道与海岸工程、土木工程、水产养殖学,15万位次以内建议报考;
生物科学(中外)20万位次以内建议报考;
葡萄与葡萄酒工程(中外)、电气工程及其自动化(中外)、机械设计制造及其自动化(中外)、船舶与海洋工程(中外),一线段以上建议报考,22万位次以内希望较大。
二、艺术类、体育类
音乐学(师范类),音乐学类综合分2000位次以内建议报考;
美术学(师范类)、视觉传达设计,美术学综合分6000位次以内建议报考;
广播电视编导,文学编导类综合分1000位次以内建议报考;
体育教育(师范类),体育类综合分1800位次以内建议报考;
社会体育指导与管理(中外),体育类综合分5000位次以内建议报考。
山东管理学院
2023年报考建议
代码:E438《现代教育》(本科);普通本科341 页、校企合作本科 392 页、艺术本科484页、春考本科498页(提前批)和502页右下方(本科批)。

哈尔滨工业大学
2023年山东考生报考建议:
本部: 675以上院士班,669本硕博连读(未来技术学院),659以上比较稳,656可报,650以上可以冲
深圳:666比较稳,660可报,656可以冲
威海:626可报,624以上可以冲一冲
热门专业500分以上录取几率比较大,普通专业过一段线30分以上录取几率较大。
山东农业工程学院
2023年报考建议
学校招生代码:E439
山东农业工程学院2023年普通本科计划3200人,较2022年增加400人,新增5个本科专业,分别为土地整治工程、生物质科学与工程、植物保护、园林、会计学,新增中外合作办学本科专业为环境生态工程。专科招生计划1600人,较2022年增加100人。根据学校往年录取情况,为考生提供今年的预估数据仅供参考:
一、本科提前批:一段线以上考生有资格报考,根据去年录取情况,建议位次14万以内考生报考。
二、本科批次:普通类专业:不提选考科目要求的专业建议位次18万5—19万5左右考生报考,选考科目有物、化、生的考生建议20万—21万左右报考;校企合作专业:建议位次21万—22万左右考生报考;中外合作办学专业:建议凡达到一段线上考生均可报考。
三、美术类本科批:综合分520分左右建议报考。
四、春季高考本科批:因春季高考专业对应类别有调整,无法参照去年数据,建议各专业类前300名左右考生报考。
五、专科批次:普通类专业一段线左右建议报考。校企合作专业:400分以上建议报考。
六、美术类专科批:建议综合分510分左右考生报考。
山东交通学院
2023年省内考生报考建议
一、普通类专业
二、校企合作专业
三、中外合作专业
18万-19万左右报考把握较大,20-21万报考有希望。
四、提前批专业
19万-20万左右报考把握较大,21万左右报考有希望。
提前批若未被录取不影响常规批报考,建议过一段线均可尝试报考。
五、艺术类专业
综合分8000-9000位次报考把握较大。
六、报考建议
(一)考生在报考时,可根据专业热度有梯度进行报考,采用“冲、稳、保、垫”的志愿顺序,同时应选择省内院校专业作为“保、垫”的专业。
(二)专业选择在考虑热度同时,考虑专业实力及就业质量,不扎堆挤热门。96个志愿中,填一些各个高校实力强、就业质量高但报考热度低的专业。
(三)在参考22年数据基础上,关注院校计划调整带来的位次浮动。
以上建议仅供参考,关注山东交通学院招生信息网、山东交通学院招生在线公众号,随时发布最新招生资讯。
曲阜师范大学
2023年山东考生报考建议
青岛电影学院
2023年山东考生报考建议:
美术类有10个专业可报,分别是影视技术,摄影,影视摄影与制作,戏剧影视美术设计,数字媒体艺术,文物保护与修复,绘画,动画,漫画,新媒体艺术,最低位次大约25000名可报;文学编导类有4个专业可报,戏剧影视文学,广播电视编导,戏剧影视导演和电影学,大约3200名可报;音乐类可报录音艺术专业,5400名可报;播音主持类可报播音与主持艺术专业,文化和专业双过线即可填报;戏剧影视表演类可报表演专业,今年第一年使用综合成绩录取,文化和专业双过线即可填报,计划充足;普通类可报新闻学,广告学,网络与新媒体,知识产权4个专业,位次24万-25万可填报。
山东第一医科大学(山东省医学科学院)
(省内代码:A439)
2023年本科计划5260人,其中山东省3957人,省外1303人,生源覆盖28个省份。
积极推进专业动态调整,选择最优秀的32个专业招生,绝大多数为国家级和省级一流专业;新上精神医学、实验动物学两个专业。
以生为本,回归专业招生;大类培养,校内转专业实行“转出无门槛,转入有要求”政策,以最大限度满足考生专业志愿。
结合近年来校(院)录取情况,山东考生志愿填报预估位次如下,仅供参考。
一、提前批:省属公费医学生计划29人,面向青岛、烟台等9个地市定向就业,建议8万名以内报考(物理+化学必选),志愿填报之前务必熟悉了解公费医学生相关政策。
二、普通批:
1.5万名以内 可报考五年制医学类相关专业,其中临床医学专业建议3.8万名以内报考;(物理+化学必选)
2.9万名以内 可报考医学技术类、药学类相关专业;(大部分为物理+化学+生物三选一)
3.13万名以内 可报考生物制药类、护理学类、医学工程类、医疗文管类等相关专业。(大部分为物理+化学+生物三选一,医学工程类必选物理,文管类不限选科)
三、其他类型:
1.地方专项计划 ?含制药工程、生物制药等6个地方专项计划260人,建议14万名以内报考。
2.校企合作办学 ?含护理学(校企合作,与北京圣辅国际教育科技合作)30人,建议15万名以内报考。
3.中外合作办学 ?含护理学(中外合作,与意大利“路易吉·万维特里”坎帕尼亚大学合作)70人,建议16万名以内报考。
四、其他省份考生可参照2023年分省分专业招生计划、往年各专业录取位次,结合各省招生政策综合考虑填报志愿。
详情请登录校(院)本科招生网站或“山东第一医科大学招生办公室”微信公众号查询。
齐鲁工业大学(山东省科学院)
2023年山东省各专业录取预估位次
我校(院)2023年招生计划8100人,涵盖7个招生类型,其中普通类专业(类)49个,拟招生计划4573人;校企合作专业16个,拟招生计划1160人(含菏泽校区150人);中外合作专业6个,拟招生计划490人;艺术类专业3个,拟招生计划535人(含中外合作专业80人);地方专项专业(类)26个,拟招生计划250人;高水平运动队(足球方向)专业1个,拟招生计划 22人;菏泽校区办学专业9个,拟招生计划1300人。校(院)面向全国27个省(市、自治区)招收本科生,2023年校(院)新增贵州省、云南省、吉林省、内蒙古自治区一本招生,截至目前,校(院)在有招生计划且未实行高考改革的13个省份中,一本招生省份达到11个。
2023年,新上食品营养与健康专业,纳入食品科学与工程类按照大类招生;无机非金属材料工程、高分子材料与工程、材料化学、宝石及材料工艺学合并为材料类招生;新增轻化工程(校企合作,与山东恒联纸业、山东世纪阳光纸业、山东华泰纸业、山东太阳纸业合作)、电子竞技运动与管理(校企合作,与中电信数智科技公司山东分公司)两个校企合作专业;菏泽校区新增化学、人力资源管理两个专业;地方专项招生专业(类)由19个增加为26个,招生计划增加至250人。
2023年山东省各专业(类)录取预估位次

山东理工大学
7万位次以内的考生报考热门专业录取概率很高;
12万位次以内的考生报考大部分专业录取概率很高;
14万位次以内的考生报考非热门专业和合作办学专业有较大把握被录取;
14万位次以后的考生,报考少数个别专业,也有希望录取。
音乐学(师范类)综合分1700位次、音乐学(非师范类器乐方向)综合分2500位次、舞蹈表演综合分600位次、体育教育综合分1700位次、美术类综合分5500位次、美术类中外合作办学方向综合分10000位次以内报考我校录取概率较大,表演(服装表演方向)合格考生只要身高条件符合要求录取概率均较大。
2023年山东考生报考建议(山东省学校代码:A441
山东中医药大学2023年总招生计划3800人,省内计划3188人,其中省属公费医学生39人(本科提前批录取);普通类考生2639人,地方专项计划170人,校企合作计划220人,体育类考生120人。
1.2023年报考建议如下:
考生在填报志愿时除考虑位次因素外,还应考虑选考科目是否符合专业要求因素,为更好地向考生提供咨询服务,结合近几年招生录取情况,为考生提供报考建议,数据仅供参考:
2023年山东省各招生类型录取位次预测:
2023年各招生类型录取位次预测:①中医学类(中医学、中医骨伤科学、针灸推拿学、中西医临床医学)专业建议成绩在553分左右,位次在7万名左右,建议报考学校5个左右的专业志愿,几率更大些,中医学(5+3一体化)属于本硕连读专业,录取位次更高一些;②临床医学、眼视光医学专业因选考科限制,建议成绩在553分左右,位次在7万名左右;③中药学类、药学类专业建议成绩在540分左右,位次在9万名左右,建议报考学校7个左右的专业志愿,几率更大些;④与医药相关类专业建议成绩在522分左右,位次在12万名左右,建议报考学校7个左右的专业志愿,几率更大些;⑤管理类专业建议成绩在508分左右,位次在15万名左右,建议报考学校7个左右的专业志愿,几率更大些;⑥校企合作类专业因限考科目为物理,建议物理位次在10万左右;⑦体育类考生(社会体育指导与管理)专业综合位次2600名以内建议报考。参照往年经验,上述位次下降5000位次可以考虑报考冲一下。
各专业选科科目如下:
①物理、化学、生物三选其一的专业较多,例如:中医学、中医康复学、中医养生学、中医骨伤科学、针灸推拿学、中西医临床医学、食品卫生与营养学、药学、药物制剂、中药学、中药资源与开发、中草药栽培与鉴定、眼视光学、康复治疗学、听力与言语康复学、康复物理治疗、制药工程、生物医学工程、康复作业治疗等;②物理、化学必考的专业:临床医学;③物理、生物必考的专业:眼视光医学;④物理必考的专业:计算机科学与技术、数据科学与大数据技术、信息管理与信息系统、智能医学工程等;⑤不限科目的专业:护理学、法学、应用心理学、运动康复、社会体育指导与管理、市场营销、英语、公共事业管理、健康服务与管理、社会与劳动保障等。
山东财经大学
2023高考招生志愿参考(山东精简版)
1、普通类专业
总位次6.5万名以内,录取我校普通类专业有希望;总位次4.5万名以内,报考经济类、财政类、大数据、财务管理、审计学、金融学类等比较热门的专业希望较大;总位次2.5万以内,报考我校最热门的金融学、会计学专业很有把握,3.5万至2.5万之间,希望也很大。
2、济南走读专业
总位次8万名以内的济南考生,录取我校济南走读专业希望较大;总位次5万名左右济南考生选择热门的金融学类、经济学类走读专业录取希望较大。
3、地方专项计划
总位次8万名以内符合报考条件的农村考生,录取农村专项计划专业希望较大;总位次5万名左右符合报考条件的农村考生选择热门的经济类、财政类地方专项专业录取希望较大。
4、中外合作办学专业
总位次7万名以内,报考中加合作经济学专业录取希望较大;总位次9万名以内,报考中加合作统计学专业录取希望较大。
5、校企合作办学专业
总位次12万名以内,报考校企合作旅游管理、文化产业管理专业录取希望较大;总位次9.5万名左右,报考校企合作信息管理与信息系统专业录取希望较大;总位次9万名以内,报考校企合作计算机科学与技术、保险学专业录取希望较大;总位次6万名以内,可以报考热门的校企合作会计学、税收学专业。
6、综合评价招生专业
为了尽量不浪费提前批报考机会,我校综招校测入围考生,只要达到山东省2023年普通类一段线且不低于山东省2023年特殊类型招生控制线下30分(即高考成绩490分以上),都建议填报我校综合评价志愿。如果在提前批未被综合评价录取,完全不影响考生后续常规批的录取。
济南大学
2023年山东省“稳妥类”志愿填报建议
一、普通类常规批
二、艺术体育类
考生可根据上述志愿填报建议,对应调整“冲击类志愿”和“保底类志愿”安排。
2023年分专业招生计划,请参考下列网址:
http://map.adm.ujn.edu.cn/2023zsjh_defs/
历年录取分数,请参考下列网址:
http://admission.ujn.edu.cn/index/lnlqfsx.htm
山东建筑大学
报考志愿要科学,合理搭配“冲稳保”。建议综合考量高考成绩/位次、学校/专业排名、计划变化、城市地域、兴趣爱好、职业规划/就业等因素,精心选择心仪的目标高校和专业。预估位次参考:
1.普通类常规批:5万位次左右报考建筑学专业,8万位次左右报考城乡规划、风景园林等专业,9万位次左右报考工程造价、电气工程及其自动化、法学、财务会计类、英语等专业;10-11万位次左右报考土木工程、计算机类、通信、电子信息类、信息计算等专业;12-13万位次左右报考智能建造、智能制造工程、智慧交通等新工科专业以及其他建筑类、管理工程类、市政工程类、新能源类等特色专业;14-15万位次左右报考其他部分专业。
2.艺术类本科批:艺术综合分位次5000左右可报考艺术类本科批专业;艺术综合分位次1万左右可报考环境设计中外合作办学。
3.地方专项、济南走读、校企合作、中外合作:12-13万位次左右报考相对热门专业;14-15万左右报考特色专业;16万位次左右报考校企合作、中外合作等相关专业。
我校具有研究生推免资格,专业录取位次居前的有希望获得推免到清华大学、浙江大学、中国科学院大学等双一流高校深造机会。
影响报考因素较多,以上建议仅供参考。
聊城大学
2023年高考报考建议
一、普通类
1.提前批公费师范生:7.5万名内鼓励报考,不同“专业+就业市”分差较大。
2.常规批普通计划:10万名以内鼓励报考热门专业,15万名以内鼓励报考其它专业。选考科目要求不同,各专业位次差别较大,不提选考科目要求和热门专业分数相对偏高,反之偏低。建议考生填报志愿时,拉开位次填报多个专业志愿,以提高命中率。
3.地方专项计划:18万名内鼓励报考。
4.校企合作办学:17万名内鼓励报考。
二、艺术类
1.提前批公费师范生:高考文化成绩一段线以上,专业成绩230分以上鼓励报考。
2.广播电视编导:综合分前900名鼓励报考。
3.广播电视编导(校企合作办学):综合分前1400名鼓励报考。
4.广播电视编导(中外合作办学):综合分前1900名鼓励报考。
5.美术类:综合分前7000名鼓励报考。
6.数字媒体艺术(校企合作办学):综合分前8500名鼓励报考。
7.音乐学(声乐):综合分前2000名鼓励报考。
8.音乐学(器乐):综合分前2200名鼓励报考。
9.舞蹈学:艺术舞蹈综合分前700名鼓励报考。
10.书法学:综合分前240名鼓励报考。
三、体育类
1.体育教育:综合分前1800名鼓励报考。
2.运动康复:综合分前2000名鼓励报考。
以上建议,仅供山东省考生参考!
山东政法学院
1.本科提前批(监狱学专业):预估女生6万名以内,男生13万名以内报考希望较大;
2.常规批本科:法学专业13.5万名以内填报希望比较大,其他无选考科目限制的专业15万名以内的考生可填报,有科目限制的专业16万名以内希望比较大。校企合作专业20万名左右建议报考。
3.常规批专科:普通专业26万名以内建议报考,校企合作专业30万名左右建议报考。
济宁医学院
2023年夏季高考分数预测
一、提前批:公费医学生2023年招生计划为29人,建议位次12.5万以内报考临床医学。
二、普通批:
1.建议位次11.8万以内报考五年制医学类专业,其中位次9万以内报考临床医学。
2.建议位次17万以内报考四年制医学类专业。
3.建议位次19万以内报考非医学专业。
4. 建议位次21万以内报考校企合作专业。
泰山学院
德州学院
6月26日,2023山东高考招生咨询会在济南国际会展中心拉开大幕。记者从本届高招会上获悉,德州学院2023年普通本科专业计划在山东招生2429人。
学校有国家级一流本科专业建设点一个,为服装设计与工程。省级一流本科专业建设点十个,分别为思想政治教育、学前教育、汉语言文学、能源与动力工程、物联网工程、化学工程与工艺、会计学、音乐学、机械设计制造及其自动化、电子信息工程。国家级专业综合改革试点一个,为能源与动力工程。国家级特色专业一个,为服装设计与工程。省级特色专业六个,分别为服装设计与工程、化学工程与工艺、思想政治教育、汉语言文学、物理学、信息管理与信息系统。省级卓越工程师教育培养计划项目三个,分别为化学工程与工艺、能源与动力工程、服装设计与工程。
学校招办老师建议山东考生,位次在20万以内可以冲一冲。
潍坊科技学院
潍坊科技学院今年的普通本科特色专业涵盖设施农业科学与工程、农林经济管理、种子科学与工程、植物保护等。
参加本届高招会的该校老师建议山东考生,23万名以内报考学校本科专业希望大。具体也可以拨打0536-5109220 5109282咨询。
*说明:预估分数线为高校提供,报考影响因素变量较多,数据为预估,最终解释权归高校所有,仅供参考。
后续还有最新高校预估分数线
小编将在留言区持续更新
发布后个别内容可能会有微调
也将在留言区更新
上一篇:《消失的她》结局是什么意思?影片有彩蛋吗?《消失的她》故事原型是谁?
下一篇:十年最佳美剧盘点20部精彩剧集,你看过几部?(上)
最近更新人物资讯
- 青年节专题时文精选,1个专题+5篇模板+12篇范文+1个作文合集(角度+金句+精
- 最新质量管理体系基本要求(五篇)
- 赤坂丽颜值巅峰之作,禁忌之爱代表作品-高校教师成熟
- [王仲黎]人茶共生:布朗族茶文化话语中的生态伦理
- 北京文艺日历 06.12~06.18
- 有什么好看的少女漫画推荐?
- 为了孩子陪睡校长,请别拿这电影洗白
- 当贝市场tv版apk下载
- 茉
- BBC评出有史以来美国最伟大的100部电影
- 泰山岱庙古建筑之文化特色初探
- 阴阳五行学说范文
- 2022伦敦大学学院Bartlett建筑学院Part2毕业展
- 观看平凡英雄观后感1000字
- 纽约大都会博物馆(二)古希腊艺术与神话
- 收藏 | 带你穿越500年,看一看这50位著名艺术家
- ab血型女人的性格
- 春节活动策划方案
- 为什么孕妇生产有危险时,部分丈夫和婆婆会选择保小孩?
- 《员工自发管理的儒家修为智慧》
- 菲律宾尺度片的全明星阵容,菲律宾女人质量这么高的吗?
- 文学课 | 韩少功:文学与记忆
- 《人性的污秽》中的伦理道德世界
- 宋惠莲背夫和西门庆幽会后自缢,看透情色表象下的死亡真相
- 秋波多少画(五代词全集)