手机访问:wap.265xx.com入(返)柳人员健康管理须知(11月19日更新)
柳州市新冠肺炎疫情风险人员
健康管理服务措施表
*风险排查地区以及时间以自治区、柳州市疫情防控指挥部相关文件为准。
*根据风险等级按照国家及自治区疫情防控要求接受健康管理服务。入(返)柳人员须通过智桂通小程序上的“出行申报”或扫下方“入柳报备”小程序码,逐项如实填报信息进行报备,提前48小时向目的地社区(村、屯)报备,在抵柳后12 小时内向目的地社区(村、屯)报告。
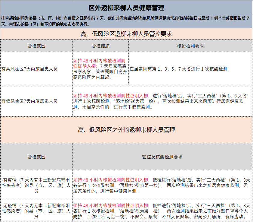
一、?入桂入柳人员管理服务措施
区外
*内蒙古自治区符合返乡条件的大学生依照《自治区新冠肺炎疫情防控指挥部办公室关于做好内蒙古自治区高校返桂学生排查和健康管理工作的紧急通知》文件执行。
澳门特别行政区
区内
桂林市
31省区高风险地区名单
11月19日03时更新
*蓝色表示当日新增或调整地区;
*低风险区为高风险区所在县(市、区、旗)除高风险区外其他地区
*以上依据新冠防控方案第九版以及自治区疫情防控指挥部相关文件要求动态调整,本期内容依据北京日报客户端,截至2022年11月19日9时整理。
二、入境人员闭环管理
对入境人员严格实行 5 天集中隔离医学观察(在集中隔离第 1、2、3、5天各进行 1 次核酸检测)+3 天居家隔离(第 1、3 天各进行 1 次核酸检测)。
香港,台湾地区人员入柳参照入境人员管控,统一按入境人员进行健康管理,即5 天集中隔离(在集中隔离第 1、2、3、5天各进行 1 次核酸检测)+3 天居家隔离(第 1、3 天各进行 1 次核酸检测)。
对于入境重要商务人员、体育团组等,在属地指挥部的指导下,“点对点”转运至免隔离闭环管理区(“闭环泡泡”),开展商务、训练、比赛等活动,期间赋码管理,不可离开管理区。中方人员进入管理区前需完成新冠病毒疫苗加强免疫接种,完成工作后根据风险大小采取相应的隔离管理或健康监测措施。
三、各类风险人员管理要求
密切接触者
采取5 天集中隔离医学观察(在集中隔离医学观察的第 1、2、3、5天各开展 1 次核酸检测)+3 天居家隔离(第 1、3 天各进行 1 次核酸检测)。期间赋码管理、不得外出。
隔离管控期限自末次暴露后算起,解除集中隔离后应“点对点”闭环返回至居住地。
居家隔离医学观察、居家健康监测、
自我健康监测的相关要求
一、居家隔离医学观察:
(一)场所要求。居家隔离医学观察期间应单人单间;如无法保障单人单间的,需进行集中隔离医学观察(无独立生活能力需人员照顾的未成年人、老年人及重病人员除外);
选择一套房屋里通风较好的房间作为隔离室,保持相对独立;在相对独立的隔离室放置桌凳,作为非接触式传递物品的交接处;
房间使用空调系统通风时,应选择分体空调,如使用集中空调,保证空调运行正常,加大新风量,全空气系统关闭回风;
条件允许的情况下,尽量使用单独卫生间,避免与其他家庭成员共用卫生间;
房间内应当配备体温计、纸巾、口罩、一次性手套、消毒剂等个人防护用品和消毒产品及带盖的垃圾桶。
(二)居家隔离医学观察期间的核酸检测。由社区组织采样人员上门采集,并及时推送核酸检测结果。
(三)健康监测。居家隔离医学观察者应当每天早、晚各进行一次体温测量和自我健康监测,并将监测结果主动报告至社区医学观察管理人员。医学观察期间,如出现发热、干咳、乏 力、咽痛、嗅(味)觉减退、腹泻等症状时,社区管理人员应 当及时向当地卫生健康行政部门和辖区疾控机构报告。
(四)禁止外出。居家隔离医学观察期间居家隔离人员和共同居住者不得外出,拒绝一切探访。对因就医等确需外出人员,经所在社区医学观察管理人员批准后方可,安排专人专车,全程做好个人防护,落实闭环管理。不具备居家隔离医学观察条件、不接受共同居住人不得外出管理要求的可实行集中隔离医学观察。
(五)个人防护。非单独居住者,其日常生活、用餐尽量限 制在隔离房间内,其他人员尽量不进入隔离房间。隔离房间内活动可不戴口罩,离开隔离房间时要戴口罩。尽量减少与其他家庭成员接触,必须接触时保持 1米以上距离,规范佩戴医用外科口罩。如居家隔离医学观察者为哺乳期母亲,在做好个人防护的基础上可继续母乳喂养婴儿。
(六) 核酸检测和抗原自测。居家隔离医学观察人员需根据 相关防控要求配合工作人员完成核酸检测、抗原自测和结果上报。
(七)注意家庭卫生清洁和消毒。
(八)共同居住者或陪护人员一并遵守居家隔离医学观察管理要求。
二、居家健康监测:
(一)场所要求。选择在通风较好的房间居住,尽量保持相对独立;条件允许的情况下,尽量使用单独卫生间,避免与其他 家庭成员共用卫生间;房间内应当配备体温计、纸巾、医用防护口罩、一次性 手套、消毒剂等个人防护用品和消毒产品及带盖的垃圾桶。
(二)健康监测。实行居家健康监测人员每日早晚各测量一次体温,做好症状监测,并向社区(村)如实报告。如出现发热、干咳、乏力、咽痛、嗅(味)觉减退、腹泻等症状,应立即告知社区工作人员,并配合前往医疗机构就诊,就诊时如实告知医务人员流行病学史。
(三)外出限制。居家健康监测期间不外出,如就医等特殊情况必需外出时做好个人防护,规范佩戴 N95/KN95 颗粒物防护口罩,避免乘坐公共交通工具。
(四)核酸检测。居家健康监测人员需根据防控要求配合完成核酸检测。
(五)注意家庭卫生清洁和消毒。
三、自我健康监测:
重点人员健康管理结束后,建议进行自我健康监测,进行 1 次核酸检测。自我健康监测期间正常流动,做好佩戴口罩等个人防护措施,不聚集,一旦出现发热、咳嗽等不适症状,及时到医疗机构就诊排查。
预防先行
共筑健康
最近更新人物资讯
- 青年节专题时文精选,1个专题+5篇模板+12篇范文+1个作文合集(角度+金句+精
- 最新质量管理体系基本要求(五篇)
- 赤坂丽颜值巅峰之作,禁忌之爱代表作品-高校教师成熟
- [王仲黎]人茶共生:布朗族茶文化话语中的生态伦理
- 北京文艺日历 06.12~06.18
- 有什么好看的少女漫画推荐?
- 为了孩子陪睡校长,请别拿这电影洗白
- 当贝市场tv版apk下载
- 茉
- BBC评出有史以来美国最伟大的100部电影
- 泰山岱庙古建筑之文化特色初探
- 阴阳五行学说范文
- 2022伦敦大学学院Bartlett建筑学院Part2毕业展
- 观看平凡英雄观后感1000字
- 纽约大都会博物馆(二)古希腊艺术与神话
- 收藏 | 带你穿越500年,看一看这50位著名艺术家
- ab血型女人的性格
- 春节活动策划方案
- 为什么孕妇生产有危险时,部分丈夫和婆婆会选择保小孩?
- 《员工自发管理的儒家修为智慧》
- 菲律宾尺度片的全明星阵容,菲律宾女人质量这么高的吗?
- 文学课 | 韩少功:文学与记忆
- 《人性的污秽》中的伦理道德世界
- 宋惠莲背夫和西门庆幽会后自缢,看透情色表象下的死亡真相
- 秋波多少画(五代词全集)