手机访问:wap.265xx.com保护未成年人,《民法典》做了这些规定
点击上方蓝字关注
2020年5月28日,
《中华人民共和国民法典》
经十三届全国人大三次会议表决通过,
7编、84章、1260条!
一生各阶段的权利
都可以在民法典中找到答案。
点击阅读原文查看:
民法典与每个人的生活息息相关,
而未成年人又因其身份的特殊性,
成为民法典编纂过程中备受关注的部分。
今天,一起来看看
民法典如何保护未成年人的权益
↓↓↓
守护从孕育到成年的各个阶段胎儿
“涉及遗产继承、接受赠与等胎儿利益保护的,胎儿视为具有民事权利能力。”——民法典在总则编“自然人”章节中,加入新规,将一个人受保护的起始点前移到了胎儿时期。“从事与人体基因、人体胚胎等有关的医学和科研活动的,应当遵守法律、行政法规和国家有关规定,不得危害人体健康,不得违背伦理道德,不得损害公共利益。”——这不仅为近些年热点的基因编辑等划出红线,也为一个生命从最开始提供法律保障。
八周岁
“不满八周岁的未成年人为无民事行为能力人,由其法定代理人代理实施民事法律行为。”——用通俗的话说,八周岁以上的小孩,就可以“帮家里打酱油了”。
十六周岁
“十六周岁以上的未成年人,以自己的劳动收入为主要生活来源的,视为完全民事行为能力人。”
十八周岁
“十八周岁以上的自然人为成年人。不满十八周岁的自然人为未成年人。成年人为完全民事行为能力人,可以独立实施民事法律行为。”
守护未成年人最重要的权益
5点速览民法典在维护儿童权益方面
有哪些进步——
一、《民法典·总则编》结合疫情,完善了因疫情等突发状况下对儿童的保护。
结合此次疫情防控工作,民法典对监护制度作了进一步完善,规定因发生突发事件等紧急情况,监护人暂时无法履行监护职责,被监护人的生活处于无人照料状态的,被监护人住所地的居民委员会、村民委员会或者民政部门应当为被监护人安排必要的临时生活照料措施。该条能有效避免当父母因疫情被隔离而儿童却无人照料的情况,完善了因疫情等突发状况下对儿童的保护。二、《民法典·物权编》新增“居住权”规定,有利于保障儿童的居住权物权编的一大看点就是增加了“居住权”的相关条款,目的是实现对社会弱势的保护,比如妇女、儿童、老人。而儿童作为家庭中的未成年人,在未能独立生活前必须依靠在父母或者其他近亲属的抚养才能健康成长,此次意定居住权(可通过协议或者遗嘱方式设立居住权)的出台,给予儿童居住权有充分的协议余地,特别在儿童父母离婚分割夫妻共同财产的时候。
三、《民法典·婚姻家庭编》新增部分条款,有利于保障儿童的各项权益“家风作为一个家庭的风气、风格与风尚,为家庭成员树立了无形的却又无处不在的价值准则。优良的家风支撑着家庭的和谐与平安,塑造着家庭成员的高尚品格和良好行为。家风同样是社会风气的重要组成部分,家风正,则民风淳。”中国婚姻家庭研究会副会长李明舜认为,以法律的形式强调树立优良家风,宣示了国家的高度重视和强力倡导,可以强化家庭和家庭成员的责任感和义务感,推进家庭弘扬优良家风的知行合一。而这条规定最直接的受益者是家庭中的儿童,儿童需要在一个优良家风的家庭环境中成长,努力塑造高尚品格和良好行为,有利于降低今后未年人或者孩子成年后可能违法犯罪的概率。
《民法典》第一千零七十一条将《婚姻法》修改从原本的“任何人”修改为“任何组织或者个人”,进一步明确了不得危害或者歧视的主体范围。在第二项中扩大了不直接抚养非婚生子女的生父或者生母应当负担抚养费的范围,包括未成年子女或者不能独立生活的成年子女,进一步保障了虽成年但不能独立生活的子女权益,比如脑瘫儿、残疾儿、因患病或意外等无法独立生活的非婚生子女等。
《民法典》第一千零八十四条明确了离婚后子女抚养问题,父母离婚后,不满两周岁的子女,以由母亲直接抚养为原则。已满两周岁的子女,由人民法院按照最有利于未成年子女的原则判决。同时,增加了已满八周岁的子女自行决定跟谁的条文,尊重已满八周岁的子女的意愿,更有利于子女在其舒适的环境中健康成长。
《民法典》第一千零八十五条将《婚姻法》将离婚后未直接抚养子女的一方应当负担“必要的生活费和教育费”,更改为“应当负担部分或者全部抚养费”,这就给将来法院裁判一方负担子女全部抚养费提供了法律依据,现实生活中,一方婚后回归家庭,基本上放弃了自已的职场生涯,离婚后再度回归职场难度可想而知,收入也将会出现断崖式下跌,若判决双方各半负担子女抚养费,极有可能导致子女的生活质量下降,该条规定有利于使父母离婚后的子女其生活得到更加充分的保障。
四、《民法典·收养篇》新增或修改部分条款,完善儿童的收养制度《民法典》第一千零九十八条结合我国的二胎政策,将收养人的条件从“无子女”扩大到“无子女或者只有一名子女”,拓宽了收养人的范围,与现行人口政策一致,有利于促进更多的孤儿被收养,回归到正常的家庭生活中。同时,增加了无不利于被收养人健康成长的违法犯罪记录的要求。如果收养人有违法犯罪的前科,可能会存在对被收养人不利的情况,该条对收养人条件加以限制,有利于避免此类情况发生。
《民法典》第一千一百零二条将收养人与被收养人的四十周岁的年龄限制,从“男性收养女性”扩大到“收养异性子女”,即增加了“女性收养男性”的限制,其本质上增加了对男性未成年人的保护。
《民法典》第一千一百零五条增加了“县级以上人民政府民政部门应当依法进行收养评估”,有助于符合收养条件的被收养人和收养人建立合法的收养关系。
五、《民法典·人格权编》新增条款,一定程度扩大儿童的“选取姓氏权”《民法典》第一千零一十五条规定使儿童的“姓氏权”不再局限于随父姓或随母姓,可以有更多的选择。
专家解读:
民法典解释这5类问题
具体应用到现实中,
会是什么情形?
能解决哪些问题?
来看看法律专家的解读5种情况——
0
1
涉及自然人民事行为能力的条文要点:孩子八岁就可以在某些事项中为自己做主的能力了,不要忽视孩子的权利;十八岁就是独立的民事主体,不能强制干涉孩子的权利。
案 例
吴男与邓女婚后育有一女吴可刚满八岁,两人因感情破裂诉至人民法院要求判决离婚,双方对离婚己达成共识,但都想争取孩子的抚养权。原本孩子与吴男生活的时间多一些,邓女因工作原因平时陪伴少一些,但都会尽量抽时间与孩子在一起。双方经法院多次调解都不愿让步,考虑到孩子己经年满八岁,法官要求家长将孩子吴可在开庭前带至法院,由法官单独询问其愿意跟随哪一方生活。吴男认为吴可长期由其陪伴,肯定是会选择与其生活;邓女没有这么自信,就以不在财产分割上作出任何妥协作为条件要求抚养吴可。结果,在开庭前,法官宣布了吴可的选择:愿意与妈妈邓女生活。邓女当场喜极而泣,随即表示愿意在财产分割中作出让步,协商分割。最终,双方协商离婚,约定了各自陪伴孩子的时间和方式,对孩子的伤害减少了最小。
法 律 条 文
第十七条 十八周岁以上的自然人为成年人。不满十八周岁的自然人为未成年人。第十八条 成年人为完全民事行为能力人,可以独立实施民事法律行为。十六周岁以上的未成年人,以自己的劳动收入为主要生活来源的,视为完全民事行为能力人。第十九条 八周岁以上的未成年人为限制民事行为能力人,实施民事法律行为由其法定代理人代理或者经其法定代理人同意、追认;但是,可以独立实施纯获利益的民事法律行为或者与其年龄、智力相适应的民事法律行为。第二十条 不满八周岁的未成年人为无民事行为能力人,由其法定代理人代理实施民事法律行为。第二十一条 不能辨认自己行为的成年人为无民事行为能力人,由其法定代理人代理实施民事法律行为。八周岁以上的未成年人不能辨认自己行为的,适用前款规定。0
2
涉及未成年人监护制度的条文要点:父母是未成年人的法定“保护神”,保护未成年人不受侵害,是父母的法定义务也是职责。
案 例
前段时间,黑龙江省建三江农场女童涵涵(4岁)被生父于某某和同居女友曲某某殴打住进ICU病房昏迷不醒的消息令人揪心。5月5日,建三江人民检察院依法对该案的犯罪嫌疑人曲某某、于某某以涉嫌故意伤害罪、虐待罪批准逮捕。经受虐女童生母诉讼,法院已将女童抚养权变更为生母,协议已生效。
法 律 条 文
第二十七条 父母是未成年子女的监护人。未成年人的父母已经死亡或者没有监护能力的,由下列有监护能力的人按顺序担任监护人:(一)祖父母、外祖父母;(二)兄、姐;(三)其他愿意担任监护人的个人或者组织,但是须经未成年人住所地的居民委员会、村民委员会或者民政部门同意。第三十五条 监护人应当按照最有利于被监护人的原则履行监护职责。监护人除为维护被监护人利益外,不得处分被监护人的财产。未成年人的监护人履行监护职责,在作出与被监护人利益有关的决定时,应当根据被监护人的年龄和智力状况,尊重被监护人的真实意愿。成年人的监护人履行监护职责,应当最大程度地尊重被监护人的真实意愿,保障并协助被监护人实施与其智力、精神健康状况相适应的民事法律行为。对被监护人有能力独立处理的事务,监护人不得干涉。第三十六条 监护人有下列情形之一的,人民法院根据有关个人或者组织的申请,撤销其监护人资格,安排必要的临时监护措施,并按照最有利于被监护人的原则依法指定监护人:(一)实施严重损害被监护人身心健康的行为;(二)怠于履行监护职责,或者无法履行监护职责并且拒绝将监护职责部分或者全部委托给他人,导致被监护人处于危困状态;(三)实施严重侵害被监护人合法权益的其他行为。本条规定的有关个人和组织包括:其他依法具有监护资格的人,居民委员会、村民委员会、学校、医疗机构、妇女联合会、残疾人联合会、未成年人保护组织、依法设立的老年人组织、民政部门等。前款规定的个人和民政部门以外的组织未及时向人民法院申请撤销监护人资格的,民政部门应当向人民法院申请。0
3
涉及未成年人人身损害的条文要点:未成年人受到性侵害的,在其成年后才起算诉讼时效。
案 例
前段时间在网络上引发热议的“鲍某性侵未成年少女案”,该受害人在年满十八岁后,在诉讼时效内仍然可以自己的名义向法院起诉,要求加害人鲍某承担损害赔偿责任。
法 律 条 文
第一百二十八条 法律对未成年人、老年人、残疾人、妇女、消费者等的民事权利保护有特别规定的,依照其规定。
第一百九十一条 未成年人遭受性侵害的损害赔偿请求权的诉讼时效期间,自受害人年满十八周岁之日起计算。
第一千零四十一条 实行婚姻自由、一夫一妻、男女平等的婚姻制度。
保护妇女、未成年人和老年人的合法权益。
0
4
在家庭关系中涉及未成年人权益保护的条文要点:孩子在两岁之前原则上是跟随母亲生活;离婚涉及孩子抚养时,以最有利于孩子成长的原则判定归哪方抚养;离婚后抚养费的承担不再是必然平摊,抚养孩子的一方可以不负担抚养费;探望权是法定权利,另一方应协助。
案 例
某女与前夫离婚时没有约定探望权,其前夫以此为由不同意她去探望五岁的儿子。某女多次要求探望均未果,某女诉至法院要求前夫每月协助其探望孩子两次,假期有至少一周时间由其陪伴孩子生活。法院经审理,判如所请。
法 律 条 文
第一千零五十八条 夫妻双方平等享有对未成年子女抚养、教育和保护的权利,共同承担对未成年子女抚养、教育和保护的义务。第一千零六十七条 父母不履行抚养义务的,未成年子女或者不能独立生活的成年子女,有要求父母给付抚养费的权利。第一千零六十八条 父母有教育、保护未成年子女的权利和义务。未成年子女造成他人损害的,父母应当依法承担民事责任。第一千零八十四条 父母与子女间的关系,不因父母离婚而消除。离婚后,子女无论由父或者母直接抚养,仍是父母双方的子女。离婚后,父母对于子女仍有抚养、教育、保护的权利和义务。离婚后,不满两周岁的子女,以由母亲直接抚养为原则。已满两周岁的子女,父母双方对抚养问题协议不成的,由人民法院根据双方的具体情况,按照最有利于未成年子女的原则判决。第一千零八十五条 离婚后,子女由一方直接抚养的,另一方应当负担部分或者全部抚养费,负担费用的多少和期限的长短,由双方协议;协议不成的,由人民法院判决。前款规定的协议或者判决,不妨碍子女在必要时向父母任何一方提出超过协议或者判决原定数额的合理要求。第一千零八十六条 离婚后,不直接抚养子女的父或者母,有探望子女的权利,另一方有协助的义务。行使探望权利的方式、时间由当事人协议;协议不成的,由人民法院判决。父或者母探望子女,不利于子女身心健康的,由人民法院依法中止探望;中止的事由消失后,应当恢复探望。0
5
涉及未成年人收养制度的条文要点:收养关系人的范围扩大,无配偶异性之间收养年龄相差40岁;被收养人8岁以上应当征得本人同意;收养关系自登记成立。
案 例
张女因家中超生女孩子养不起,自小就由未聚妻的堂叔叔(只大张女三十岁)张某抚养长大,未办理收养登记 ,是农村亲朋之间“抱养”。现张女己成年嫁人,张某去世后,无父母妻子,遗留下农村房屋一座,张女能不能作为养女继承呢?按民法典的规定,张女不能作为张某的养女(法定继承人)继承张某财产。
法 律 条 文
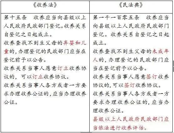
第一千零四十四条 收养应当遵循最有利于被收养人的原则,保障被收养人和收养人的合法权益。禁止借收养名义买卖未成年人。第一千零九十三条 下列未成年人,可以被收养:(一)丧失父母的孤儿;(二)查找不到生父母的未成年人;(三)生父母有特殊困难无力抚养的子女。第一千零九十五条 未成年人的父母均不具备完全民事行为能力且可能严重危害该未成年人的,该未成年人的监护人可以将其送养。第一千一百条 无子女的收养人可以收养两名子女;有一名子女的收养人只能收养一名子女。收养孤儿、残疾未成年人或者儿童福利机构抚养的查找不到生父母的未成年人,可以不受前款和本法第一千零九十八条第一项规定的限制。第一千一百零二条 无配偶者收养异性子女的,收养人与被收养人的年龄应当相差四十周岁以上。第一千一百零四条 收养人收养与送养人送养,应当双方自愿。收养八周岁以上未成年人的,应当征得被收养人的同意。第一千一百零五条 收养应当向县级以上人民政府民政部门登记。收养关系自登记之日起成立。收养查找不到生父母的未成年人的,办理登记的民政部门应当在登记前予以公告。收养关系当事人愿意订立收养协议的,可以订立收养协议。收养关系当事人各方或者一方要求办理收养公证的,应当办理收养公证。
此外,
《宪法》《未成年人保护法》
《预防未成年人犯罪法》《婚姻法》
《收养法》《刑法》《义务教育法》
等许多法律,
都有若干规定保护未成年人
合法权益的具体条款保护未成年人。
孩子是祖国的未来,
是民族的希望,
全社会都应为他们撑起保护伞,
筑起防火墙。
守护这些花儿
让他们茁壮成长!
抗疫必胜,西藏加油还有这些值得关注
@聂荣 齐美次仁在聂荣县宣讲党的二十大精神@聂荣 西洛次仁宣讲党的二十大精神@聂荣 党的二十大精神每日学(14)主审:樊勇审编:格桑巴旦编辑:赵学攀来源:中国教育报微信公众号
点分享
点收藏
点点赞
点在看
上一篇:日本设计的这些成年人玩具,超喜欢!
下一篇:成年人用什么字帖练字呢?
最近更新人物资讯
- 青年节专题时文精选,1个专题+5篇模板+12篇范文+1个作文合集(角度+金句+精
- 最新质量管理体系基本要求(五篇)
- 赤坂丽颜值巅峰之作,禁忌之爱代表作品-高校教师成熟
- [王仲黎]人茶共生:布朗族茶文化话语中的生态伦理
- 北京文艺日历 06.12~06.18
- 有什么好看的少女漫画推荐?
- 为了孩子陪睡校长,请别拿这电影洗白
- 当贝市场tv版apk下载
- 茉
- BBC评出有史以来美国最伟大的100部电影
- 泰山岱庙古建筑之文化特色初探
- 阴阳五行学说范文
- 2022伦敦大学学院Bartlett建筑学院Part2毕业展
- 观看平凡英雄观后感1000字
- 纽约大都会博物馆(二)古希腊艺术与神话
- 收藏 | 带你穿越500年,看一看这50位著名艺术家
- ab血型女人的性格
- 春节活动策划方案
- 为什么孕妇生产有危险时,部分丈夫和婆婆会选择保小孩?
- 《员工自发管理的儒家修为智慧》
- 菲律宾尺度片的全明星阵容,菲律宾女人质量这么高的吗?
- 文学课 | 韩少功:文学与记忆
- 《人性的污秽》中的伦理道德世界
- 宋惠莲背夫和西门庆幽会后自缢,看透情色表象下的死亡真相
- 秋波多少画(五代词全集)