仙葫,真的是南宁富人区里“被遗弃”的角落吗!

栏目:人物资讯  时间:2022-11-22
手机版

  本文转载自南宁圈(ID:nnarea)。

  就在前几个月,区政府发布的总体规划中指出要积极创建国家级南宁五象新区和南宁临空经济示范区;南宁市自然资源局也发布新规划指出要着力打造南宁市高新片区。五象新区、划为“空港经济区”的吴圩和高新片区就要迅猛发展了。

  

  但是在各区依托各类政策走上“人生巅峰”时,仙葫经济开发区被遗忘在青秀区的角落里。

  仙葫经济开发区现在龟缩在青秀区角落里,但它并不是一直被遗忘的,在它成立之初,也曾是被捧在心尖尖儿上的地方。

  仙葫经济开发区位于南宁市青秀区东南部,1994年由邕宁县政府成立,2001年1月被自治区政府批准为自治区级开发区。2001年底,市委、市政府把仙葫开发区列为南宁市经济技术开发园区之一,全称为“南宁市仙葫经济开发区管理委员会”(下文称“仙葫”)。

  

  △小圈手动绘制

  如存在偏差 请在评论区指正

  2005年原邕宁县撤县改区后,仙葫并入南宁市,归属青秀区管辖,现辖区面积96.17平方千米。根据规划,仙葫主要以发展房地产、科研教育、商业饮食业、新型都市工业为主,政府在这里规划了许多大工程。

  在当时并入青秀区时,还曾计划让它五年内成为青秀区的商贸中心。

  

  △来源:@万俟蒝崴

  2002年,仙葫经济开发区投资建设了7项重大基础设施,其中包括五合大学城,总投资达4000万元。2002年8月16日,南宁五合大学城挂牌成立,南宁五合职业技术学院成为首家入驻大学城的高校,陆续有几家高校入驻大学城。

  

  △广西外国语学院 图书馆

  同时,仙葫的房地产业也开始发展起来。

  仙葫被批准为自治区级开发区后,开发区委员以低价出让了很多土地。于是,“仙葫别墅群”扎堆出现。前有1996年就开始建造的滨江别墅区,后有半岛别墅区、海茵国际花城、龙胤花园、碧丽山庄、江山麓府等楼盘,粗略估计,当时仙葫的别墅数量有数十个之多。

  

  via潇潇

  许多人看到这个风向,纷纷在仙葫买房置业,“仙葫别墅群”成为富人最早选择的居住地之一,仙葫在当时也被戏称为“富人区”,前途看似一片大好。

  

  △在住别墅via潇潇

  照理来说,如此大的投入,现在的仙葫应该占据青秀区甚至南宁市经济板块中举足轻重的位置,但现在的仙葫,是这样吗?

  但即使在当时如此多政策的加持下,仙葫也并未腾飞而起,一跃成为所谓的商贸中心,反而成为青秀区里“被遗忘的孤儿”,从交通、城建和周围配套来看,都比南宁其他后起之秀区域略落后些。

  那现在的仙葫究竟是什么样的,跟小圈一起走进仙葫,探秘一番。

  ·1·

  /是地铁到不了的远方/

  现在的仙葫大道在2017年经过改造后,现在已经是双向六车道,道路宽广开阔,可有效实现人车分流,没有之前那么拥挤了。

  但是仙葫接壤邕宁区,车流量较大;人口繁多,电动车成群;电动车车道时而还有小车停放、摊贩随意摆摊,占用公共道路,造成主干道交通一片混乱。主干道尚且如此,分支道路情况更甚。

  

  △仙葫大道via潇潇

  而且以前南宁的公共交通还是以公交车为主时,在交通方面,南宁各区域都是拥有着差不多的话语权。自从2016年12月南宁轨道交通1号线正式通车,2号线和3号线也陆续开通后,在南宁,地铁到不了的地方,都是远方。

  

  

  

  

  via潇潇

  ·2·

  /缺少大型商业综合体/

  2005年仙葫归属青秀区管辖后,曾计划让其在五年的时间内成为青秀区的商贸中心。但随着时间的推移,多家大型商场在南宁各区拔地而起,而直到现在,仙葫都未入驻一家大型商业综合体。

  

  △仙葫东方广场via潇潇

  仙葫目前较大的商业广场是东方广场和家家汇广场,两家商场里各有一家大型连锁超市,不过好在能满足周围居民日常所需。

  

  △仙葫家家汇广场via潇潇

  ·3·

  /仙葫别墅群成烂尾楼/

  在仙葫经济开发区刚成立时被称为富人区的“仙葫别墅群”,如今有些已经成为危房,有些空置着无人问津。

  

  △仙葫大道路边空置别墅via潇潇

  沿着仙葫大道或邕江走一遭,路边就有许多用活动板围挡起来的烂尾楼,没有一丝别墅的高贵,反而因为杂草丛生、无人居住,被大家戏称为“鬼屋”。

  

  

  △滨江别墅区(图2并非为废弃烂尾楼,图文无关)via潇潇

  除了自建别墅区外,也有大型房企统一开发的别墅区,如龙胤花园、江山麓府等,建造技术与质量是达到标准了,但是并未成为大热楼盘,销量也不佳,有许多空置别墅。

  

  △江山麓府via潇潇

  曾经的辉煌沦为现在的萧瑟,以前的“富人区”变成废弃别墅,可谓是有些狼狈,也让人十分惋惜。

  

  △滨江别墅区via潇潇

  仙葫,真的是青秀区里“被遗忘”的角落了吗?

  不,怎么可能。

  在南宁各区迅猛发展的同时,仙葫也正在悄然地发生变化。

  2018年9月,南宁规划管理局在官网上发布消息称,《南宁市中心城区仙葫西片区XHX-04(三岸)单元控制性详细规划及城市设计》(以下简称《规划》)已获批。根据《规划》,三岸(仙葫西片区)功能定位为:南宁市邕江东段以东段以滨水居住为主,兼具商业、景观、旅游、文化等城市智能的综合新区。

  

  △南宁市规划管理局官网公示

  三岸(仙葫西片区)成为青秀区重点打造的版块。各大品牌房企看中三岸未来发展前景,只要三岸有地块进入市场,都以重金购买。

  2019年上半年,三岸就拍出了6幅地块,龙光、中海、龙湖、美的、重庆银河等品牌房企纷纷入驻三岸,仙葫的价值终于被看到了!

  

  △2019年三岸土拍信息 via南宁楼市圈

  

  △三岸在售楼盘 via南宁楼市圈

  拿到这些地块的房企都已经开始动工,三岸区域不停有货车和工人进出,都在热火朝天的作业中,期待未来的某一天,能看到蜕变的三岸。

  

  

  除了三岸得到重视之外,近期,还有一些针对仙葫经济开发区的规划、政策陆续出台,关于仙葫的这些好消息,现在就分享给大家!

  ·1·

  /条条大路通仙葫/

  有句话叫“想致富,先修路”,仙葫近几年一直在默默地修路,积极地进行道路建设。

  >凤岭南路立交桥主线通车

  去年9月30日下午18时,南宁市凤岭南路立交桥主线实现通车,以后就可以通过凤岭南路、仙葫大道实现东西向进出城。

  

  △来源:南宁交警微发布

  凤岭南路立交工程上跨南北高速,下穿南钦高铁,让凤岭南路和快速路实现无缝衔接,可有效缓解现状民族大道、南宁东片区的出城交通压力,满足三岸方向、仙葫片区到凤岭南片区间快速通行的需求。同时南宁交警还会优化该片区的信号配时完善交通安全设施,全面提升仙葫片区的通行能力,仙葫的交通得到了极大的改善。

  

  △来源:南宁交警微发布

  >高坡岭路通车

  2019年7月26日,高坡岭路(凤岭北段—仙葫段)也已经建成通车,从仙葫大道发,沿着高坡岭路可以到达佛子岭地铁站,大大缩短了往返仙葫与凤岭北片区的通行时间,加强仙葫片区与主城区的连结。同时,民族大道、枫林路周边的拥堵状况也得到了有效缓解,可谓是一举两得!

  

  △来源:南宁日报 记者程勇摄

  除了以上已经建成通车的道路,还有正在规划建设的。

  >规划建设5座立交、16条路

  去年(2018年),南宁市规划管理局发布的《关于南宁市中心城区仙葫西片区XHX-03(天池山)单元控制性详细规划及城市设计报送审批前公示》提及,将在仙葫西片区规划5座立交、修建16条路,包括民族大道延长线、长福路采用隧道形式连线仙葫大道与民族大道延长线。

  

  △来源:公示截图

  现在从仙葫出发,沿仙葫大道西行汇入民族大道就可到万象城,向北可快速到达南宁东站;从蓉茉大道向南过龙岗大桥即可到达邕宁区;沿凤岭南路向西,可快速到达青秀山;加上兰海高速、泉南高速、凤岭南路等城市主干道,仙葫的交通网络基本可以称得上四通八达!

  

  △仙葫蓉茉大道via潇潇

  >三岸片区19条道路重新命名

  12月3日下午,南宁市民政局发布《关于青秀区部分道路命名的通告》,对三岸片区的总计19条道路进行起止点调整和正式命名。经过调整和正式命名,有利于推进三岸片区的建设发展,对片区内居民来说生活也将更便利。

  

  △广西南宁市民政局网站文件截图

  来源:http://mzj.nanning.gov.cn/mzdt/tzgg/t4125454.html

  等全部规划道路落成,仙葫的交通出行会在原有的基础上更加通畅!大家拭目以待吧~

  ·2·

  /家旁边就能好好看病/

  >广西中医药大学一附院仙葫分院

  2017年7月19日,广西中医药大学第一附属医院仙葫分院正式开业。该院地处南宁市东部核心地带,是仙葫开发区唯一的医疗规划。院区以三级综合性中医医院标准建设,集医疗、教学、科研、保健等功能于一体。在规划学科门类齐全、整体诊疗水平领先的基础上凸显中医药与民族医药优势,仙葫人民以后看病就十分方便了!

  

  △广西中医药大一附院门诊综合楼via潇潇

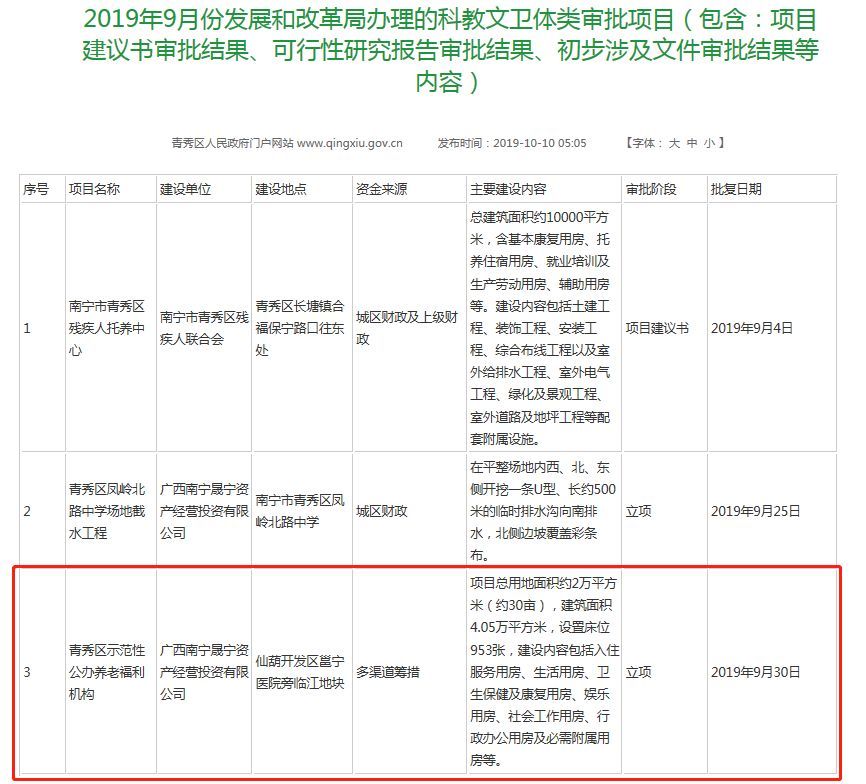
  >青秀区示范性公办养老福利机构

  2019年10月,青秀区发展和改革局办理的审批项目显示,即将在仙葫开发区邕宁医院旁临江地块建设青秀区示范性公办养老福利机构,推进完善青秀区和仙葫片区社会保障服务功能。

  

  △广西南宁市青秀区人民政府门户网站截图

  来源:

  http://www.qingxiu.gov.cn/gongkai/xxgkml/zdjsxmpzhsslygk/xmpz/t4022811.html

  11月30日,位于南宁市青秀区仙葫大道139号的南宁市青秀区福利养老院、南宁市青秀区人民医院、南宁市第一人民医院青秀分院就正式启用啦,进一步推动南宁市医疗卫生和养老服务的有机融合。

  

  

  

  via @南宁发布

  温馨的居住环境,健全的康复保健设施,安全的医疗卫生人员配备......仙葫及青秀区的子女们以后可以带着家里老人到这里进行医疗康复和文体娱乐啦!真的感觉很方便呢~

  ·3·

  /住在仙葫的小孩不愁没学校/

  >中小学及学前教育

  三岸(仙葫西片区)原本的九年义务教育与幼儿园等教育资源就十分丰富,其中小学包括三岸小学、林里桥小学、南青小学、蓉茉小学、南湖小学、广西外国语学院附属实验学校(幼、小、初高中)等,仙葫片区还有民主路小学、仙葫学校、阳光小学、盘古路小学、智高小学等。

  

  △片区现有教育资源小圈手动整理

  如有疏漏 请在评论区指正

  现在还将在仙葫规划建设中学2所,完全小学3所,中小学用地面积为14.71公顷。现已在建开泰路小学与开泰路中学。

  

  △南宁民主路小学(仙葫校区)via潇潇

  >高校教育

  在2002年成立的五合大学城至今也已经入驻多家高校。现在仙葫现有的高校主要有南宁师范大学五合校区、广西中医药大学赛恩斯新医药学院、广西外国语学院、广西法官学院、广西警察学院、南宁五合职业技术学院、广西幼儿师范、南宁市六职校等。

  

  教育配套的逐渐完善解决了住在仙葫居民的就近上学问题,已有的、即将规划新建的教育资源凸显了仙葫的学区优势,特别是三岸(仙葫西片区)的,许多小学都聚集在周围,对凝聚区域人气、吸引更多人在仙葫投资买房有很大的带动作用。已经和即将在仙葫安家的家庭,不用担心附近没学校啦。

  ·4·

  /多家商业综合体落户仙葫/

  >南宁都市里

  2019年5月,南宁市青秀区发展和改革委员局在官网发布的《2019年4月份青秀区发展和改革局办理的备案项目》显示,广西东方航洋实业集团要建造“南宁都市里”,选址民族大道东,仙葫片区天池山脚下,占地约1850亩,总投资扩大至150亿元。

  

  △广西南宁市青秀区人民政府门户网站截图

  来源:

  http://www.qingxiu.gov.cn/gongkai/xxgkml/zdjsxmpzhsslygk/xmpz/t2340390.html

  >长福路商业街项目

  紧接着,6月27日,南宁市青秀区发展和改革委员局发布的《2019年5月份青秀区发展和改革局办理的备案项目》中称,要建造一个“长福路商业街项目”,完善周围的商业配套设施。

  

  △广西南宁市青秀区人民政府门户网站截图

  来源:

  http://www.qingxiu.gov.cn/gongkai/xxgkml/zdjsxmpzhsslygk/xmpz/t2540996.html

  >规划建设仙葫综合体版块

  近期还有消息称,龙湖置业和重庆银河已在三岸(仙葫西片区)拿下地块,即将联合开发仙葫综合体版块!

  现在这块地已经被围挡围住,有大车进进出出,不时有灰尘冒起,看来已经开始动工啦,敬请期待它的建成吧~

  

  △来源:@南宁高楼迷

  仙葫在未来几年就会迎来一座大型商业综合体,还有望迎来其他的商业开发,将填补其多年来的商业空白!推动仙葫的商业板块发展!有望改善仙葫的商业面貌!隐隐有些期待呢!

  ·5·

  /部分烂尾楼重新动工/

  曾经被成为富人首选之地的“仙葫别墅区”里荒废了许多别墅,现在有部分被荒废的“烂尾楼”,也开始重新动工了。

  在滨江别墅区内可以看到有些别墅重新搭起了脚手架,门口和院子里都堆着沙石,还有戴着安全帽的工人在里边作业。

  

  △滨江别墅区via潇潇

  ·6·

  /其实仙葫也很好玩儿/

  >龟山滨江公园

  去年就有消息传出,南宁市即将要打造18个滨水公园,建造百里秀美邕江,其中一座滨水公园——龟山滨江公园,就坐落于仙葫龙岗大桥附近,龟山滨江公园项目设计理念为绿影欢歌、仙葫绿环,依照规划将精品绿地分为三个区,形成“两区一公园”的景观划分。今年4月,龟山滨江公园缤纷花田区正式开放,吸引了不少市民前去观看。

  

  △来源:南宁新闻网

  而且该公园属于邕江综合整治和开发利用工程PPP项目B标下游段项目,这个项目占地约3000亩,包括龟山滨江公园、儿童游乐场、运动场、球场及阳光大草坪等,全部建成开放后将会是一个极佳的户外游乐地!

  

  △来源:南宁新闻网

  >附近公园

  在仙葫附近的游乐公园还有青秀山风景区内的龟灵山公园和高尔夫公园。还有一江之隔的万达茂乐园,从青山大桥驱车十几分钟就能够到达。

  

  △青山大桥 来源:@南宁高楼迷

  除了公园外,可以游玩的地方,就是位于东方广场一带的富兴街便民夜市,它可是在南宁夜宵街里也是排的上名号的!富兴街夜市一共有2段,2/3在东方广场侧面的富兴路上,1/3在仙葫广场。

  

  via潇潇

  白天的富兴街只是一条平平无奇的道路。而从下午4点开始,就会有推着小车的摊贩陆续进入这里,有秩序地排放好自己的摊车,夜幕降临后,便开始叫卖自己的东西。

  

  入口处是琳琅满目的水果摊,夜市内有卖衣服鞋包的,还汇集了五湖四海的小吃,应有尽有。特别是有几家店,在南宁都是出了名的好吃。

  

  >花奶奶鸭脚

  花奶奶鸭脚就在富兴街夜市入口,人人乐超市门口,每天挂着一个微型麦克风叫卖:“鸭脚、鸭翅3元1个”,在它附近就能闻到浓郁的螺蛳香。鸭脚、鸭肾、腐竹等应有尽有,看着被辣椒染红的汤水,就让你食欲大增!

  

  花奶奶家的鸭脚,表皮酥软,卤得很入味,因为一直浸泡在卤水里,出锅的时候还带了一点汤汁,甚至还有点骨肉分离。配上花奶奶独特的蒜蓉配料,一嗦就脱骨的鸭脚,就着汁水、蒜香入口,别提多过瘾了!一定要来试试!

  

  >蓝阿姨螺蛳粉

  蓝阿姨螺蛳粉是从农院路口搬到富兴街夜市的,蓝阿姨的粉使用的都是柳州特有的米粉,用冷水浸泡一晚等到泡发了再取出来使用,这样煮出来的米粉连粉芯儿都是筋道爽滑且韧性十足。

  

  螺蛳粉汤底是用筒骨、螺蛳加上各种香料和中药材熬制而成的,味道非常的正宗,汤里面螺蛳的腥味也恰恰好,整体口感非常的饱满浓郁。嗦上一口,浓郁鲜香的味道在口中爆开,来仙葫富兴街夜市,一定要吃它!

  

  这样看来,现在的仙葫周围的交通、医疗、教育、商业和娱乐配套都在逐步完善中,虽然配套设施没有像万象航洋这边的商圈一般高档,但是也是应有尽有。

  拐个弯就是菜市,菜品繁多,菜价平等;

  走两步就是广场,白天闲暇时打打牌,晚上跳个广场舞;

  

  △仙葫广场via潇潇

  想吃夜宵,附近就有名气不小的“富兴街夜市”,水果、烧烤、麻辣烫......任君选择;

  吃得多了想锻炼,这里就靠近邕江,还有环江跑道,吹着江风跑着步,足以抚慰浮躁心灵;

  

  △来源:@万俟蒝崴

  幼儿园、小学、大学都有,家附近就是学校,不用担心上学问题;

  生病了还有中医药大学一附院仙葫分院,就在你家旁边......

  

  via潇潇

  其实一切都好,只是我们习惯了要向前看,如果有更好的机会能够发展得更好,肯定是要去试一试的,仙葫就处在这样的境地。

  曾经站在高处,以为要一飞冲天,不料事不如人愿。

  

  △白天的富兴街via潇潇

  仙葫已经蛰伏多年,或许在未来的某一时候,它会宛如涅槃的凤凰“浴火重生”,但可能还需要一些时间,没关系,来日方长,总会变好的。

  慢慢来,稳一点,期待未来的仙葫,保留着现在的好,发展成不一样的仙葫。

  ▌图文编辑:南宁圈

  ▌来源:南宁新闻中综合频道、南宁新闻网、

  @南宁高楼迷、南宁日报、

  南宁交警为微发布(图片来源见标注)

  

  

  这里有最新鲜的南宁楼市消息

  

上一篇:故事:她被逼入宫后总喝避子汤,皇上却开口“生下孩子就放你走”
下一篇:苏州旅游之通安树山梨花节:醉美树山行