手机访问:wap.265xx.com湛江今年义务教育招生入学政策最新解读!这场直播透露重要信息!
义务教育招生入学工作向来是社会关注的热点问题5月26日湛江市教育局印发了《关于进一步规范义务教育招生入学工作的指导意见》今日上午湛江市教育局在湛江云媒进行直播(戳上面蓝色字看直播)对湛江市义务教育招生入学政策作了解读《指导意见》提出了几个要求划重点!!??????
一
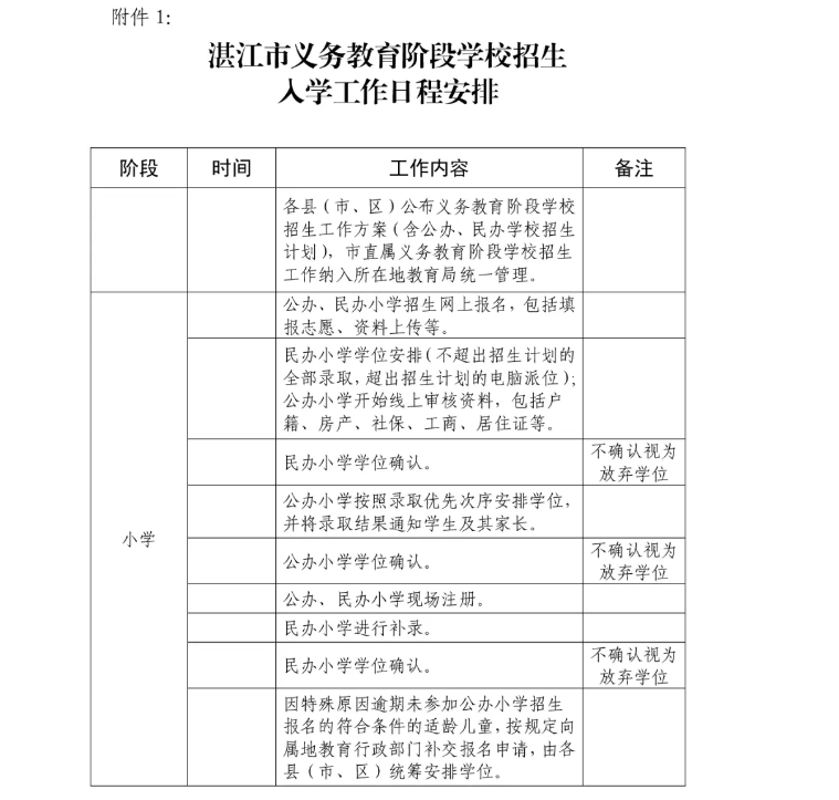
落实“以县为主”的管理体制各县(市、区)要建立政府统筹、教育行政部门具体负责、有关部门共同参与的工作机制,切实加强对义务教育招生入学工作的组织领导。市直属义务教育阶段学校招生工作纳入所在地教育行政部门统一管理。
二
严格落实义务教育免试入学这里说的免试是指▼▼
学校不得通过举办相关培训班或与社会机构合作提前选拔或特殊培养学生;
不得以各类考试、竞赛、夏(冬)令营、研学活动、培训成绩或证书证明等作为招生依据或参考;
不得以面试、评测等名义选拔学生。简而言之,就是任何笔试、面试都不能进行。所有公办民办学校都要严格遵守并全面落实义务教育免试入学规定。小学一般采取按地段对口方式入学,初中一般采取按地段对口入学、小学对口直升或电脑派位摇号等方式入学。实行对口直升的,要按照强弱结合原则合理调配对口直升的初中和小学,保障入学机会公平。
三
全面取消各类特长生招生从今年起全面取消各类特长生招生不再核准义务教育阶段学校特长生招生计划
各(县、区)根据实际情况科学制定并下达义务教育学校招生计划,严禁无计划、超计划招生。除此之外,我们还要严格控制存在大班额和大校额学校的招生计划,确保在零增量的基础上逐步消除现有大班额。
四
规范民办学校招生行为注意注意注意▼▼从2020年起对报名人数超过招生计划数的民办学校全部实行电脑随机摇号录取这是今年社会非常关注的招生入学政策改革之一
办学层次同时包括小学和初中的民办学校,应首先通过直升或电脑随机摇号方式招收本校自愿报读初中的小学毕业生,剩余的招生计划应公开报名,如果报名人数超过剩余的招生计划实行电脑随机摇号录取。
五
做好特殊群体入学工作
01
各县(市、区)要认真落实“以流入地政府为主、以公办学校为主”要求,完善以居住证为主要依据的随迁子女入学政策,坚持以公办学校为主安排随迁子女就学,保障随迁子女平等接受义务教育的权利。
02
对于高层次人才、重点项目技能人才、军人、消防救援人员、公安英烈和因公牺牲伤残公安警察、因公殉职基层干部等群体子女就学优待工作,参照有关规定执行。相关的规定可以在湛江市教育局官方网站上查询。
03
持有香港、澳门居民居住证的港澳居民或其随迁子女来我市接受义务教育的,可以平等享受当地随迁子女入学相关政策和基本教育公共服务。
04
适龄残疾儿童、少年可以通过普通学校就读、特殊教育学校、儿童福利机构(含未成年人救助保护机构)特教班就读,也可通过送教上门等多种方式享受基本教育公共服务。
05
适龄儿童少年因身体状况需要延缓入学或者休学的,他的父母或其他法定监护人可以提出申请报当地乡镇人民政府或者县级人民政府教育行政部门批准,按程序办理。
06
各县(市、区)教育局主动与民政、财政、扶贫等部门对接,加强对农村留守儿童、家庭困难儿童、残疾儿童、困境儿童等控辍保学重点群体控辍保学工作。
六
加强新生入学管理义务教育阶段学生实行均衡分班学校不得举办重点班▼▼
包括特长班、快慢班、特色班、尖子班、兴趣班和“奥赛”班、国际班等各种名义的变相重点班。▼▼
义务教育学校在编班时,要均衡配置各班师资力量,不得按学生成绩进行编班,不得为编班进行任何形式的考试或测试。
学校应当从学生入学之日起1个月内为学生建立学籍档案,严格落实“一人一籍,籍随人走”的学籍管理要求,不得以虚假信息建立学生学籍,不得重复建立学生学籍,严禁“人籍分离”、“双重学籍”等情况出现。
报名流程如下
今年的招生入学政策和往年有什么不同?摇号摇不上怎么办?具体如何操作?……针对网友提出的问题直播现场两位主讲嘉宾作了相关的回应??????Q:
今年的招生入学政策和往年有什么不同的地方?A:有两个不同的地方:第一是各县(市、区)不得再核准义务教育阶段学校特长生招生计划,第二是对报名人数超过招生计划数的民办学校,全部实行电脑随机摇号录取。Q:
假如报名人数太多了,摇号摇不上该怎么办?A:
(1)2020 年起,我市公办学校、民办学校安排在同一天组织新生注册。如果参加民办学校电脑派位未被派中,学生家长可以直接在注册当天到原来确定录取的公办学校进行注册。
(2)民办学校在电脑派位和录取中,如未完成招生计划,还要实行补录。仍未有学校录取的适龄儿童可以参加补录。有需求的家长可关注各县(市、区)教育局发布的相关信息,相关信息可以在各个教育局的官网上查询。Q:
请问今年民办学校通过摇号方式进行招生,具体是怎么操作?A:
民办学校面向社会报名衔接原有报名做法,在市平台统一报名。从2020年起,对报名人数超过招生计划数的民办学校,全部实行电脑随机摇号录取。办学层次同时包括小学和初中的民办学校,应首先通过直升或电脑随机摇号方式招收本校自愿报读初中的小学毕业生,剩余的招生计划应公开报名,如果报名人数超过剩余的招生计划实行电脑随机摇号录取。
例如A民办学校招生计划为1000人,报名人数有1600人。那么,A校就要通过电脑随机摇号方式录取其中1000人,如果这所学校为九年一贯制学校,那么,A校首先要对本校小学六年级学生进行直升录取。如果直升录取学生为600人,那么,就通过电脑随机摇号方式录取报名人员中的400人。
电脑派位工作由属地县(市、区)教育局组织实施,民办学校不得自行组织电脑派位。Q:
发现学校存在违规招生现象,我们要怎么举报?A:
大家可以向被举报学校所在地的县(市、区)教育局举报。市教育局投诉举报电话为:0759-3211209,电子信箱zc3338829@126.com。Q:
请问还有什么需要提醒学生和家长注意的吗?A:(1)在网上信息采集之前,适龄儿童本人或其父母或其他法定监护人应关注持有证件的有效期,发现逾期时,请及时续签或补证。
(2)在网上填报民办学校志愿时,可填报1 至2 个志愿。学生被民办学校拟录取后,学生或其监护人要进行确认操作,未在规定时间确认的,视为放弃录取资格。在现场注册时,适龄儿童的父母或其他法定监护人应在规定时间到确认录取的民办学校进行注册。逾期未注册的学生,视为放弃录取资格。
(3)在8月1日前没有收到通知,学生家长或其他法定监护人应及时到录取学校查询。
(4)对于已被民办学校录取但自愿放弃民办学校学位的本市户籍适龄儿童少年,各县(市、区)按照相对就近原则为其统筹义务教育公办学位,但最终统筹的学位不一定是原电脑派位或者对口直升学校的学位,请广大家长留意,具体安排由各县(市、区)视学位情况而定。Q:
请问《指导意见》里提到的“一人一籍,籍随人走”具体是什么意思?A:根据《广东省教育厅关于中小学生学籍管理的实施细则(试行)》,学生初次办理入学注册手续后,学校应为其采集录入学籍信息,建立学籍档案,通过电子学籍系统申请学籍号,学籍号是以学生居民身份证号为基础生成,一人一号,终身不变。学生转学或在基础教育阶段升学时,学生学籍档案应当转至转入学校或升入学校。这就是“一人一籍,籍随人走”。
另外还需要提醒一点的是,严禁“人籍分离”、“双重学籍”等情况出现。出现学籍在一所学校,人在另一所学校就读,或者一个人有两个学籍,这都是我们不允许的。以上的问答环节有解答您的疑惑吗?如果您还有关心的问题欢迎评论区留言给小编来源:综合湛江云媒、湛江市教育局编辑:苏碧银、吴梦楚审核:漆卫国
推荐阅读
点击图片浏览
上一篇:忍者滑梯冒险
下一篇:名著导读《海底两万里》中考考点及阅读训练题
最近更新人物资讯
- 青年节专题时文精选,1个专题+5篇模板+12篇范文+1个作文合集(角度+金句+精
- 最新质量管理体系基本要求(五篇)
- 赤坂丽颜值巅峰之作,禁忌之爱代表作品-高校教师成熟
- [王仲黎]人茶共生:布朗族茶文化话语中的生态伦理
- 北京文艺日历 06.12~06.18
- 有什么好看的少女漫画推荐?
- 为了孩子陪睡校长,请别拿这电影洗白
- 当贝市场tv版apk下载
- 茉
- BBC评出有史以来美国最伟大的100部电影
- 泰山岱庙古建筑之文化特色初探
- 阴阳五行学说范文
- 2022伦敦大学学院Bartlett建筑学院Part2毕业展
- 观看平凡英雄观后感1000字
- 纽约大都会博物馆(二)古希腊艺术与神话
- 收藏 | 带你穿越500年,看一看这50位著名艺术家
- ab血型女人的性格
- 春节活动策划方案
- 为什么孕妇生产有危险时,部分丈夫和婆婆会选择保小孩?
- 《员工自发管理的儒家修为智慧》
- 菲律宾尺度片的全明星阵容,菲律宾女人质量这么高的吗?
- 文学课 | 韩少功:文学与记忆
- 《人性的污秽》中的伦理道德世界
- 宋惠莲背夫和西门庆幽会后自缢,看透情色表象下的死亡真相
- 秋波多少画(五代词全集)