手机访问:wap.265xx.com盘点那些去了高新区的优质小学及在建小学!
近期高新区科技城高频出镜
小伙伴戏称高新区现在是重庆的“幺儿”
集万千宠爱于一身
尤其是教育资源
直属纷纷入驻
一中 一外 巴蜀 南开
今天就盘点一下
那些去了科学城的优质小学以及在建小学!
1
永祥实验一小学校
办学性质:公办
所属:沙坪坝实验一小分校
办学规模:学校首期占地40亩,是一所拥有高起点、高标准、高期待的现代化公办小学,学校现有21个教学班,学生1000余人
地址:重庆高新区科学城,毗邻轻轨1号线微电园站
永祥实验一小2019年指派入学服务范围
家长评价:
2
大学城树人小学
地址:沙坪坝大学城龙湖U城
性质:公办,为树人教育集团成员校,由重庆树人小学校负责引入管理、文化和部分师资,15年开始招生
对口中学:重师大附中
电话:65356518
地址:重庆市沙坪坝区虎溪街道学智路901号
重庆大学城树人小学校2019年指派入学服务范围
大学城树人小学是沙坪坝区2019年六所学位紧张学校之一,意味着入读大学城树人小学越来越困难了,条件越来越苛刻。
入读条件:孩子要入读重庆高新区的学位紧张的学校除了满足“三对口”外,还要满足六年读一户,产权大于51%,18年8月31日后购房,一手房落户满一年,二手房落户需三年,人均面积不低于15。
家长评价:
3
大学城人民小学
性质:公办,由沙坪坝区人民政府举办,由重庆市教委直属学校、市首批示范学校、全国著名的特色学校——重庆市人民小学全面管理
办学规模:学校占地50亩,设有36个教学班
对口初中:重师附中
地址:重庆市沙坪坝区景阳路54号
招生电话:023-65620367
重庆大学城人民小学校2019年指派入学服务范围
家长评价:
4
富力南开小学
性质:公办
富力南开小学是大学城开发商首次引进的名校,拿出地块中最好的位置交由沙坪坝教育局打造名校富力南开小学,学校占地16770平方米,富力城业主子女均可享受免赞助费入读。2012年9月正式开课
富力南开小学是沙坪坝区正规正式教育法人单位,现在已不是南开小学分校,系平级学校,没有隶属关系。
地址:重庆市沙坪坝区大学城南路
电话:023-65022863
2020年本校招生服务范围或指派入学服务范围
家长评价:
5
盛德沙坪坝小学
沙坪坝区沙小盛德小学校位于大学城,从2016年才开始招生的新学校。沙坪坝区沙小盛德小学校也是属于沙小的分校,
性质:公办性质
对口:大学城第三中
地址:重庆市沙坪坝区盛德路88号
沙坪坝区沙小盛德小学校2020年指派入学服务范围
家长评价;
在建小学盘点
1
重庆高新区永青实验小学校(暂定名)
地址:西永大学城北路北侧,永青路西侧
办学规模:36班小学
时间计划:年内施工,2021年建成
2
重庆高新区西丰实验小学校(暂定名)
重庆市高新区西丰实验小学校属沙区实验一小教育集团成员学校,永祥实验一小为沙区实验一小A区,西丰实验小学为学校B区。
地址:西永西双大道南侧,一纵线快速路西侧
办学规模:24班小学。
时间计划:年内施工,2021年建成
3
国际物流园小学(暂定名沙坪坝小学)
地址:沙坪坝土主西部物流园内,成渝环线高速物流园互通北侧1.2公里
办学规模:48班小学
时间计划:即将启动建设
4
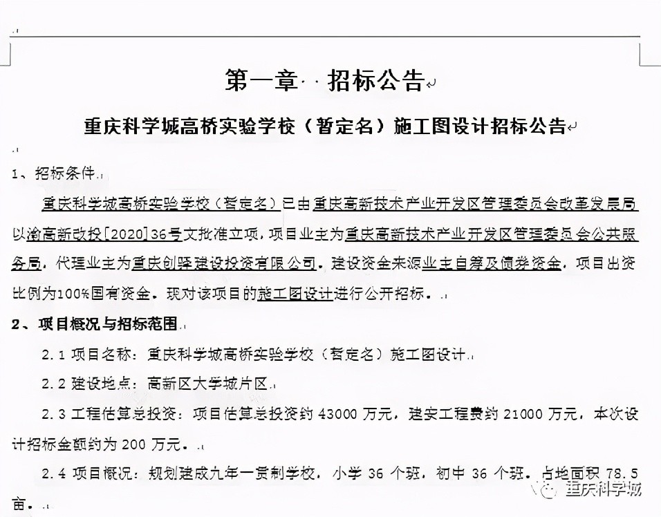
重庆科学城高桥实验学校(暂定名)
100%公办九年制(小学、初中)学校,位于高新区大学城片区。
根据规划,重庆科学城高桥实验学校是一所九年一贯制学校,小学36个班,初中36个班。
该校总投资4.3亿元,占地面积78.5亩,总建筑面积约6万㎡,能满足约3360人入读需求。
5
树人万达第二小学(暂定名)
作为树人小学教育集团成员的公办性质学校,位于重庆融创文旅城项目之内。
学校拟占地面积约39亩,总建筑面积约3万㎡。
拟办学规模48个班,提供2160个就读机会,并容纳教职工116人。
高新区今年还将投入共25.1亿元,率先启动重庆科学城7所公办中小学新校建设和1所扩建学校工程,计划明年9月陆续投入使用,中小学共增加学位约25000个。未来科学城有望继沙坪坝之后,成为重庆另一个颇具吸引力的教育高地。
上一篇:双十一文化大赏 海纳星云旗下丸卡正在把中国文化印刻在元宇宙中
下一篇:历史上刘备的江山真是哭出来的?其实哭也是一种手段!
最近更新人物资讯
- 青年节专题时文精选,1个专题+5篇模板+12篇范文+1个作文合集(角度+金句+精
- 最新质量管理体系基本要求(五篇)
- 赤坂丽颜值巅峰之作,禁忌之爱代表作品-高校教师成熟
- [王仲黎]人茶共生:布朗族茶文化话语中的生态伦理
- 北京文艺日历 06.12~06.18
- 有什么好看的少女漫画推荐?
- 为了孩子陪睡校长,请别拿这电影洗白
- 当贝市场tv版apk下载
- 茉
- BBC评出有史以来美国最伟大的100部电影
- 泰山岱庙古建筑之文化特色初探
- 阴阳五行学说范文
- 2022伦敦大学学院Bartlett建筑学院Part2毕业展
- 观看平凡英雄观后感1000字
- 纽约大都会博物馆(二)古希腊艺术与神话
- 收藏 | 带你穿越500年,看一看这50位著名艺术家
- ab血型女人的性格
- 春节活动策划方案
- 为什么孕妇生产有危险时,部分丈夫和婆婆会选择保小孩?
- 《员工自发管理的儒家修为智慧》
- 菲律宾尺度片的全明星阵容,菲律宾女人质量这么高的吗?
- 文学课 | 韩少功:文学与记忆
- 《人性的污秽》中的伦理道德世界
- 宋惠莲背夫和西门庆幽会后自缢,看透情色表象下的死亡真相
- 秋波多少画(五代词全集)