手机访问:wap.265xx.com事关核酸!这项服务正式启动!
2月6日起
①
已恢复旅行社及在线旅游企业
经营内地与香港、澳门入出境团队旅游和
②
试点恢复旅行社及在线旅游企业经营
中国公民赴有关国家出境团队旅游业务
为更好地满足市民群众出国出境需求
2月6日起上海市已在“随申办”移动端
上线相应功能模块
社会公众可方便快捷地获取
中英文核酸检测报告
现在出境游玩需求越来越大
入境游玩的朋友应该也不少
目前上海入境政策是什么?
还需要提供核酸吗?
一起来看看吧
公众在本市任意核酸检测点完成核酸采样检测后,可通过“随申办”移动端“核酸查询”服务或者“随申码”页面“核酸&疫苗”服务的“中英文核酸检测报告”模块免费下载7日内最近一次的中英文核酸检测报告。该模块将全市核酸检测系统的信息进行汇聚整合,已覆盖本市220多家检测机构数据,在提取相关必要核心信息的基础上,集中生成简化版的中英文核酸检测报告,以尽可能满足公众拟前往国家(地区)的要求。
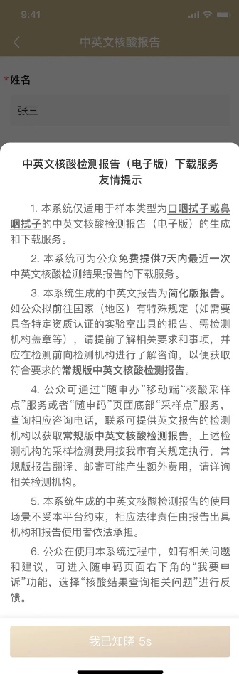
系统生成的中英文报告为简化版报告。如公众拟前往国家(地区)有特殊规定(如需要具备特定资质认证的实验室出具的报告、需检测机构盖章等),请提前了解相关要求和事项,并应在检测前向检测机构进行了解咨询,以便获取符合要求的常规版中英文核酸检测报告。
需要特别提醒的是,市民朋友们如需在报告上显示出入境证件号(如护照等),请务必携带相应的出入境证件,在采样检测时,使用出入境证件作为核酸检测的登记证件。
操作指南
服务对象
公众不仅可以查询下载本人的中英文核酸检测报告,还支持代为18周岁以下、60周岁以上亲属以及境外人士查询下载中英文核酸报告。
服务入口
方式一:通过“随申办”APP、“随申办”微信小程序或“随申办”支付宝小程序,打开“随申码”服务。在“随申码”页面下方,点击“疫苗&核酸”,即可找到“中英文核酸报告服务”。
方式二:通过“随申办”APP、“随申办”微信小程序或“随申办”支付宝小程序首页“核酸查询”进入,即可找到该服务。
目前,“随申办”平台仅支持样本类型为口咽拭子或鼻咽拭子的中英文核酸检测报告(电子版)的生成和下载服务,可为公众免费提供7天内最近一次中英文核酸检测结果报告。
注:以上图片均截图自“随申办APP”
使用指南
1. 进入服务页面后,请认真阅读“中英文核酸检测报告(电子版)下载服务友情提示”,点击“我已知晓”,进入个人信息预填写页面。
2. 请确认系统预填的姓名、英文姓名、证件号(如护照、往来台湾、港澳通行证等)等信息是否与进行核酸采样时登记的相关信息一致;如不一致,可修改预填的信息,填写完毕后,点击“查看中英文核酸报告”。
3. 若您有7日内本市核酸采样检测记录,即可查询到最近一次的报告。在“随申办”微信小程序,可长按屏幕保存报告;在“随申办”APP和“随申办”支付宝小程序,可点击“保存为图片”保存报告。
4. 若您没有7日内本市核酸采样检测记录,系统将无法展示生成您的核酸报告。
注:以上图片均截图自“随申办APP”
热点问题解答
1、使用“随申办”移动端的中英文核酸检测报告(电子版)下载服务需要符合哪些条件?
“随申办”移动端的线上“中英文核酸报告”下载服务仅适用于样本类型为口咽拭子或鼻咽拭子的中英文核酸检测报告(电子版)的生成和下载服务。
2、公众如通过随申办移动端获取中英文核酸报告,在前往核酸检测点采样时需要携带什么证件?
如果公众使用身份证注册随申办,直接使用随申码扫码采样,随申办生成的中英文报告上将显示身份证号码;如需在报告上显示出入境证件号(如护照、往来台湾、港澳通行证等),请务必携带相应的出入境证件,在采样检测时,使用出入境证件作为核酸检测的登记证件。
3、“随申办”移动端的中英文核酸检测报告下载服务是否收费呢?
此项中英文检测报告下载服务向公众免费提供,不收取任何费用。
4、“随申办”移动端的中英文核酸检测报告下载服务能否提供10天前的检测结果报告下载?
不能。目前可为公众提供7天内最近一次核酸检测结果的中英文报告下载服务。
5、除本人外,可否替家中老人及未成年人代为下载中英文核酸报告?
公众通过上述方式不仅可以查询下载本人的中英文核酸检测报告,“随申办”移动端还支持代为18周岁以下、60周岁以上的亲属以及境外人士查询下载中英文核酸报告。
6、“随申办”移动端的中英文核酸检测报告包括哪些内容?
目前“随申办”移动端生成的“中英文核酸检测报告” 是在提取相关必要核心信息的基础上,生成的简化版检测报告,内容包括受检者中英文姓名、证件号、样本类型、检测结果以及检测机构相关基本信息等。
7、“随申办”移动端的中英文核酸检测报告是否符合公众拟前往国家(地区)的相关规定?
“随申办”移动端生成的“中英文核酸检测报告”无法保证报告的对外适用范围,也无法保证符合公众拟前往国家(地区)的相关规定,请公众提前咨询了解相关规定和要求,按需选择。
8、如果我前往的国家(地区)对核酸检测报告有特殊要求,比如需要具备专门资质认证的实验室出具的中英文报告,那应怎样获取?
“随申办”移动端生成的中英文报告为简化版报告。如公众拟前往国家(地区)有特殊规定,请提前了解相关要求和事项,并应在检测前向检测机构进行了解咨询,以便获取符合要求的常规版中英文核酸检测报告。
9、哪里可以查询到可出具常规版中英文核酸检测报告的检测机构?
公众可通过“随申办”移动端“核酸采样点”服务或者“随申码”页面底部“采样点”服务,联系可提供英文报告的检测机构以获取常规版中英文核酸检测报告;上述检测机构的采样检测费用按我市有关规定执行,常规版报告翻译、邮寄可能产生额外费用,请详询检测机构。
10、对于公众获取中英文核酸检测报告还有哪些建议?
建议提前咨询使领馆、签证机构等,了解拟前往国家(地区)出入境核酸检测的有关要求和事项,并建议在检测前联系本市检测机构,确认好核酸检测机构(采样点位)的开放状态、携带证件类型以及报告出具形式等事项。
目前上海入境政策
香港、澳门
国务院港澳事务办公室法介绍,自2月6日零时起,取消经粤港陆路口岸出入境预约通关安排,不设通关人员限额。恢复内地居民与香港、澳门团队旅游经营活动。自香港、澳门入境人员,如7天内无外国或其他境外地区旅居史,无需凭行前新冠病毒感染核酸检测阴性结果入境。
其它入境人员(包括中国台湾)
1、自2023年1月8日零时起,新入境抵沪人员在行前48小时进行核酸检测,结果为阴性者可来华,如呈阳性,相关人员应在转阴后再来华。
2、自2023年1月8日零时起,取消入境后全员核酸检测和集中隔离。健康申报正常且海关口岸常规检疫无异常者,可放行进入社会面。健康申报异常或出现发热等症状人员,由海关进行抗原检测。结果为阳性者,若属于未合并严重基础疾病的无症状感染者或轻型病例,可采取居家、居所隔离或自我照护,其他情况提倡尽快前往医疗机构诊治。
3、自2023年1月8日零时起,不再对入境人员“随申码”赋码;同时1月8日零时取消现有入境人员“随申码”红码。
4、后续根据国家相关政策,动态调整防控措施
来源:上海本地宝
上一篇:渔人峰哥
下一篇:抖音2023年暑期未成年人网络保护专项治理启动
最近更新人物资讯
- 青年节专题时文精选,1个专题+5篇模板+12篇范文+1个作文合集(角度+金句+精
- 最新质量管理体系基本要求(五篇)
- 赤坂丽颜值巅峰之作,禁忌之爱代表作品-高校教师成熟
- [王仲黎]人茶共生:布朗族茶文化话语中的生态伦理
- 北京文艺日历 06.12~06.18
- 有什么好看的少女漫画推荐?
- 为了孩子陪睡校长,请别拿这电影洗白
- 当贝市场tv版apk下载
- 茉
- BBC评出有史以来美国最伟大的100部电影
- 泰山岱庙古建筑之文化特色初探
- 阴阳五行学说范文
- 2022伦敦大学学院Bartlett建筑学院Part2毕业展
- 观看平凡英雄观后感1000字
- 纽约大都会博物馆(二)古希腊艺术与神话
- 收藏 | 带你穿越500年,看一看这50位著名艺术家
- ab血型女人的性格
- 春节活动策划方案
- 为什么孕妇生产有危险时,部分丈夫和婆婆会选择保小孩?
- 《员工自发管理的儒家修为智慧》
- 菲律宾尺度片的全明星阵容,菲律宾女人质量这么高的吗?
- 文学课 | 韩少功:文学与记忆
- 《人性的污秽》中的伦理道德世界
- 宋惠莲背夫和西门庆幽会后自缢,看透情色表象下的死亡真相
- 秋波多少画(五代词全集)