手机访问:wap.265xx.com美国军事智能战略布局及发展动向
近年来,美军将推动人工智能的军事应用作为最重要的优先事项之一,美国国防部及各军种先后出台了人工智能相关战略规划,颁布一系列条令法律,并成立了相关组织机构加强对军事智能科技的顶层设计;通过加强人工智能管控、加强军事领域人才队伍建设、加大研发资金投入等方式,推动美军人工智能的快速发展和应用。
研究概览
元战略研究员对美国军事智能的战略布局和发展趋势进行了深入研究,得出了重要的经验启示。
一、战略布局
(一)发布顶层战略规划,强化军事智能战略牵引
(二)建立及整合人工智能机构,优化顶层决策机制
(三)重视军事智能风险管控,加强人工智能伦理监管
(四)加快人才队伍建设,开展人工智能国际合作
(五)加大军事智能经费投入,夯实研发资金保障
二、发展趋势
(一)制定技术路线图,展开军事智能超前布局
(二)积极开展基础研究,维持发展创新优势
(三)充分发挥市场优势,加快技术转化应用
三、美国军事智能战略布局的启示
(一)强化军事智能顶层战略谋划和组织领导
(二)加强军事智能安全风险的研判和防范
(三)加快人工智能人才培养和人才队伍建设
一、战略布局
美国为加快实现人工智能军事应用步伐,采取了一系列措施:
发布顶层战略规划、建立相关组织机构,加强军事智能顶层设计;
重视军事人工智能系统相关的伦理准则制定和风险管控,加强人工智能安全监管;
推进智能领域的人才培养和军事智能的资金投入,保障人工智能相关战略的有效实施,加速战斗力的生成。
其战略布局如图1所示。
图1 美国军事智能战略布局简图
(一)发布顶层战略规划,强化军事智能战略牵引
美国从2016年以来出台了一系列人工智能战略与政策,并补充出台了无人系统、新兴技术等相关配套政策,在全球人工智能领域加强战略布局和顶层规划,美国人工智能顶层战略发布时间轴如图2所示。
图2 美国人工智能顶层战略发布时间轴
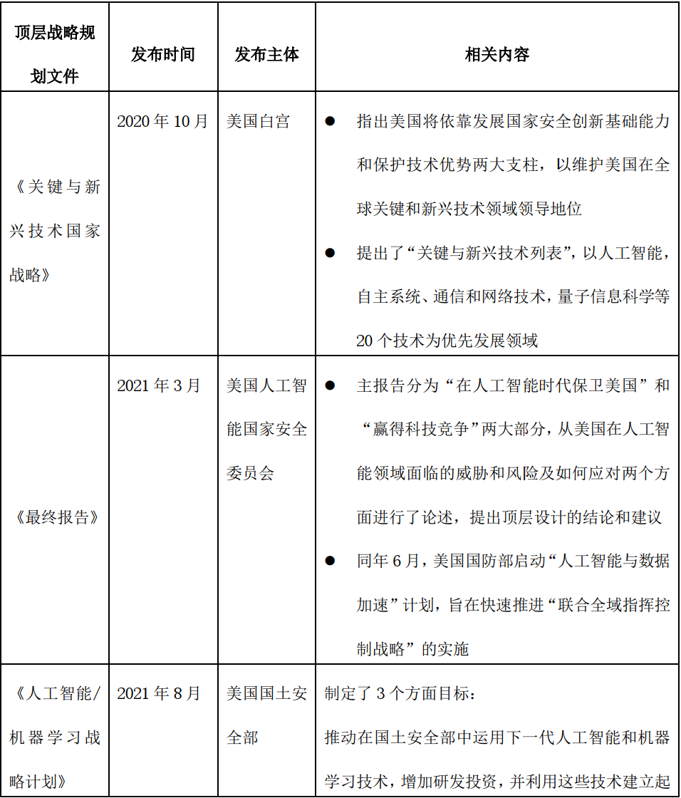
一直以来,美国在战略层面高度重视人工智能发展,近年来发布的人工智能政策数量达到历史最高记录。表1所示为近年来美国军事智能相关顶层战略规划文件及内容。
表1 近年来美国军事智能相关顶层战略规划文件
为确保人工智能领域的全球领导地位,美国近几年在行政条令和立法层面进行了诸多尝试,为美国发布的一系列战略规划提供了坚实的制度保障。表2所示为近年来美国军事智能相关法规及内容。
表2 近年来美国军事智能相关法规
(二)建立及整合人工智能机构,优化顶层决策机制
从美国国防部来看,推动美军人工智能相关工作的组织机构主要有联合人工智能中心(Joint AI Center,JAIC)、国防部长办公室(Office of the Secretary of Defense,OSD)、国防部高级研究计划局(Defense Advanced Research Projects Agency,DARPA)、战略能力办公室(Strategic Capabilities Office,SCO)、国防创新单元(DIU)等,DIU的前身是2015年成立的国防创新实验单元(Defense Innovation Unit Experimental,DIUx)。此外,各军种也有多个组织机构在大力推进人工智能的军事应用。
1.美国国防部设立人工智能专项管理机构
美国在联邦政府层面和所属机构层面分别实施了多项机构增设和调整的改革,力图破除人工智能发展的体制机制障碍,推动机构内外的人工智能研发协作。美国政府人工智能管理机构布局如图3所示。
图3 美国政府人工智能管理机构布局图
JAIC于2018年6月成立,其前身是2017年4月成立的算法战跨职能小组,该小组以“Maven项目”闻名。JAIC旨在推进人工智能快速赋能关键任务,建立美国国防部通用人工智能基础设施,在国防部层面上统筹协调人工智能活动,以及吸引和培育一流的人才团队。该机构的设立凸显了美军在人工智能技术上全面统筹和规划人工智能技术整体发展及应用的愿望和努力。
为加强人工智能、数据和软件开发与应用的一体化管理,美国国防部于2021年底宣布成立“首席数字与人工智能办公室(Chief Digital and Artificial Intelligence Office,CDAO)”,具体承担美国数字工程战略,通过人工智能创新进一步推进国防部的数字化转型。
CDAO将通过履行几个关键职能来实现这一使命:
领导和监督国防部在数据、分析和人工智能方面的战略发展和政策制定。
在适当的国防部机构流程中打破采用数据和人工智能的障碍。
创建有利的数字基础设施和服务,支持各部门开发和部署数据、分析、人工智能和数字启用的解决方案。
针对相关使用的情况,有选择地扩大经过验证的数字化和人工智能解决方案。
提供一支先进的技术专家队伍,作为数据和数字化响应部队,能够用最先进的数字化解决方案,从而解决紧急危机和新出现的挑战。
2022年6月,该办公室将JAIC、国防数字服务处及首席数据官办公室等组织的功能完全整合,全面投入运行。该机构正在为大规模开发和部署数据、分析和人工智能支持的能力奠定坚实的基础。该基础的一部分是确保该部门拥有必要的人员、平台和流程,以不断为商业领袖和作战人员提供敏捷的解决方案。
此外,美国国防部还设立了其他人工智能相关机构。2022年5月,美国国防部政策副部长办公室下设新兴能力政策办公室,负责制定与人工智能、高超声速等新兴技术相关的政策,旨在将新兴技术能力整合到国防战略、规划指南和预算流程中,以加速新兴技术开发与作战应用。2022年7月,美国国防部宣布将“机载目标识别与管理”小组更名为“全域异常解决办公室”,并扩大其职责范围,包括同步整个国防部及联邦部门和机构的工作,以探测、识别和确定军事设施、作战区、训练区、特殊用途空域和其他相关区域内或附近的相关目标,消除对国家安全的相关威胁,进一步提升人工智能在整个国防部的重要性。
2.美国全面推动军事智能技术发展
一是OSD重点在基础领域布局项目,支撑联合全域作战能力体系建设,2023年度预算表明美军当前重点在基于人工智能技术的弹性网络、跨域平台互操作性、无人水下装备等方面投入。
二是DAPRA侧重于为解决国家安全的中长期问题提供人工智能及其他高技术储备和支持,许多概念都体现超前的思维,其“马赛克战”作战概念充分体现了美国对未来智能化战争的认知领先。同时,2023年度DARPA计划投入大量精力实践人工智能技术路线图,当前在人工智能鲁棒性、算法可追溯性等方向布局了多个项目。
三是SCO更关注近期现实作战需求,重点通过系统集成与概念创新,快速发展新质作战能力,力求通过新的作战概念赋予传统武器平台以新角色,重构现有的军队组织形式,短期内形成新的作战能力。四是DIU充当先进民用技术的发现者、牵线者、投资者。DIU是新抵消战略所构建的创新生态架构中的重要一环,DIU与国防部和跨部门的组织合作,快速实现商业解决方案,这些解决方案可以引入新的作战概念、提高效率。
3.各军种大力推进人工智能军事应用
一方面,美军各军种的研究实验室均有众多人工智能相关项目。例如,美陆军研究实验室称其研究组合中大约有一半项目都与人工智能密切相关,主要聚焦自主智能机动、智能弹药开发、复杂环境中的赛博和电磁活动等。
另一方面,各军种也成立了专门的机构来管理和推进军种的人工智能应用。例如,2018年10月陆军人工智能工作组正式成立,由陆军未来司令部领导。这是自美国国防部JAIC成立后组建的首个陆军人工智能管理机构,表明陆军已全面推进人工智能研究及应用工作。2018年12月,美国空军也成立了空军人工智能跨职能小组,其首要任务之一就是搭建将人工智能最新技术引入空军的通路
(三)重视军事智能风险管控,加强人工智能伦理监管
美国国防部也十分注重人工智能伦理准则的制定,“引领军事人工智能伦理和安全标准制定”是美军人工智能战略的五大支柱之一。
2019年10月,美国国防部国防创新委员会发布《人工智能准则:国防部应用人工智能伦理建议》,提出了国防部运用人工智能的五项原则和十二条建议,并建议建立国防部层面的人工智能指导委员会,确保人工智能伦理准则的正确推行。
为加强人工智能伦理监管,2022年10月,美国白宫科学技术政策办公室发布《人工智能权利法案》蓝图文件,提出创建安全有效的系统、算法歧视保护、数据隐私保护、透明性、可问责性等五项原则,以保护美国公众个人数据不被人工智能算法滥用,提高人工智能被更多领域采用的安全性。
此外,DARPA于2022年3月启动的“In the Moment(ITM)”项目,旨在军事决策过程中引入人工智能技术,通过严格的、可量化和可扩展的方法来建立和评估算法系统,以便在无法获得客观事实的情况下完成困难决策,为美国国防部的关键行动构建可信的算法决策者。
(四)加快人才队伍建设,开展人工智能国际合作
美军在人工智能领域的基础性人才培养方面也出台了一些规划和措施。2019年2月,美国发布《美国人工智能计划》,该计划包括五个关键领域,人才培养是其中之一。计划要求各机构通过培训、奖学金和理工科教育等方式,帮助美国工人获得开发和应用人工智能技术的技能。另外,美国还成立工人全国委员会,承诺为工人提供更多教育、培训和学习新技能的机会。美国人工智能国家安全委员会也表示,应尽快成立一所人工智能学院,以军事化管理的方式招募和培养技术人才,还应加强科技教育力度,采取更多措施吸引该领域高精尖人才,并实施移民改革,加强人工智能人才引进并制定更宽松的人才签证政策。
国际合作方面,由于各国人工智能发展水平差异巨大,诉求各不相同,加之人工智能技术易扩散,无法全面禁止,发展不确定性高,如不规范和约束,可能出现失控风险。因此美国积极开展人工智能国际合作,于2020年5月宣布加入人工智能全球伙伴关系组织,试图协调与盟友的人工智能研发工作;美国与英国于2020年12月建立“自主和人工智能合作伙伴关系协定”,积极开展军事智能和自主无人方面的合作;人工智能国家安全委员会提出要建立或将依托“民主峰会”开展工作的“新兴技术联盟”,制定符合美国及其盟友价值观的标准和规范,推动联合开发与合作等。
(五)加大军事智能经费投入,夯实研发资金保障
美国人工智能研发在世界上处于领先水平,得益于长期且持续性的投资。美国一直将人工智能作为美国政府投资的优先事项,强调人工智能在新兴技术中的核心地位,注重在具有潜在长期收益的基础性领域进行持续性投资。根据2023财年预算,国防部总额为7730亿美元的预算申请,包括1301亿美元的研究、开发、测试和评估资金,比2022财年增加了9.5%。
国防部正在进行人工智能和数据加速计划(有助于改善军队作战司令部的战术人工智能)等多项人工智能工作。作战数据和人工智能飞行技术专家团队正被派往军方的11个作战司令部,以帮助他们更好地了解数据并创建人工智能工具以简化决策。国防部希望使用从团队收集的信息来更新网络基础设施等内容。
另一项正在进行的努力是快速防御实验储备,旨在解决能力差距和新兴技术问题。通过研究、开发、测试和评估,美国国防部将重点放在有争议的后勤、全域指挥和控制以及远程火力上。国防部已经在计划2024财年的快速实验“冲刺”,拟每年进行两次研究、开发、测试和评估演示。
二、发展趋势
美国通过以上几个方面的战略布局,加快推进其人工智能的军事应用步伐,其军事智能发展趋势主要体现在以下几个方面:通过制定系列规划和路线图等方式,对军事智能技术展开超前布局;全面加强人工智能基础研究,维持人工智能创新优势;充分发挥市场优势,促进成果快速形成战斗力,以保持其军事智能的领先地位。
(一)制定技术路线图,展开军事智能超前布局
美军针对人工智能军事应用已制定发展规划,明确时间表,拟定路线图,逐年加码相关领域投资,以全面打造智能化战争支撑技术体系。
2019年,美国国防部所属的系统工程研究中心制定了一份构建和指导人工智能研究的“SE4AI”和“AI4SE”路线图,最终目标是实现“人机协同共进”。2023年度,DARPA计划投入大量精力实践美国国防部制定的人工智能技术路线图:一是开发各领域通用的机器学习系统,降低标记训练数据量需求,向各军兵种推广;二是开发高级建模和仿真工具,以更好地表示、量化和建模复杂的军事系统;三是利用人工智能布局复杂微系统的先进设计、制造、封装、组装和测试的基础科学,解决新型材料系统的基础器件物理特性,以使电子器件能够在极端环境中工作。
在军种层面,美军先后制定了“智能化发展路线图”,如《无人系统综合路线图(2017-2042财年)》《海军无人系统战略路线图》《地面无人系统路线图》《机器人路线图》等,探索有人与无人系统统一编组、无人装备平台的实战化应用,以及未来科技条件下的战争制胜模式,形成针对主要对手的新“代差”优势。
(二)积极开展基础研究,维持发展创新优势
基础性研究对创新起主导作用。美军向来重视智能化技术的基础性研究,聚焦核心和关键技术的突破,夯实军事智能化发展的基础。美国联邦政府在算法、芯片、传感器等基础领域进行了长期持续性的投资,研究水平遥遥领先,创新优势显著。为了维持美国人工智能的创新优势,DARPA、国家科学基金会等一些大型研究机构开展了一系列具有长远价值及战略眼光的基础研究项目。DARPA启动了数百个跨学科人工智能项目,综合了计算机科学、数学、概率论、统计和认知科学领域内的最新研究成果,在基础研究和应用研究之间建立了平衡。为维持美国人工智能的创新优势,DARPA还在不断开展一系列基础研究项目,典型项目包括:终身学习机器、下一代人工智能、人工智能探索计划、智能神经接口、虚拟智能处理、机器常识、可解释人工智能、人机探索软件安全、以知识为导向的人工智能推理模式等,这些基础项目涵盖了DARPA大部分的人工智能项目,对美军人工智能武器装备的发展产生了基础性、长远性和颠覆性影响。
(三)充分发挥市场优势,加快技术转化应用
现代(特别是从第二次世界大战到冷战时期)许多重大科技(如计算机、核技术、全球定位系统和互联网等)的发展都是源于军事需求,由国家政府主导,随后由军用拓展到民用。但当前新一代人工智能的发展和应用从主体上看发端起源于民用、商用领域,目前人才、技术、成果主要在军外。正因为如此,美军各种人工智能相关战略规划和实践活动都特别强调与产业界和学术界合作。
2018年8月正式成立的DIU是美国国防部的常设科技成果转化组织机构,其使命是加速美军采用商业技术来加强国家安全的进程。DIU鼓励非传统技术公司与国防部合作,现已在硅谷、波士顿、奥斯汀和华盛顿特区设立办事处,与这些地区的初创企业、顶尖科技公司和高校开展人工智能研发活动。这不仅有助于加深联合创新小组与领先企业的联系,而且也将使国防部与风险投资公司建立更紧密的关系,构成了创新生态系统,为国防部带来新动能。
三、美国军事智能战略布局的启示
通过综合布局,美国政府正持续提升在人工智能领域的全球领导力、技术实力、影响力、作战运用能力,向着其预设的发展目标迈进。综合分析,得出以下几个方面的经验启示。
(一)强化军事智能顶层战略谋划和组织领导
人工智能作为国家战略的一环,应成为国家发展战略的重要组成部分。近两年美国政府、美国国防部及各军种等均将人工智能作为优先发展事项,出台了一系列上下衔接配套的战略规划文件,指定或成立相关机构管理和推动美军人工智能的发展。
(二)加强军事智能安全风险的研判和防范
伦理道德等治理问题是人工智能发展面临的最大挑战之一,需要达成治理共识,建立安全评估和管控能力,从而为其划出法律和伦理道德边界。美国政府通过制定一系列人工智能伦理准则和安全风险管控机制,加快实现符合道德、法律和社会目标要求的人工智能系统整体设计。
(三)加快人工智能人才培养和人才队伍建设
各国间的人工智能竞争,核心是人才存量与人才质量竞争,这涉及人才培养能力、人才培养水平和各类人才的持续输出能力。当前,各国都缺少高水平、领军型的人工智能人才,如何在短时内培养出高水平的人工智能人才,是各国正共同思考的问题。美国的人工智能政策中,将培养专业人才和打造人才队伍作为其重点任务,通过资金扶持、研发投资、平台建设等措施加以支持,加快其人工智能人才队伍的建设步伐。
免责声明:本文转自元战略,原作者赵颖。文章内容系原作者个人观点,本公众号编译/转载仅为分享、传达不同观点,如有任何异议,欢迎联系我们!
推荐阅读
技经观察丨以美国为例脑机接口的军事应用简析
技经观察丨美对华半导体领域出口管制政策的最新修订影响几何?
技经观察丨浮动式核电站发展现状与未来展望
技经观察丨气候智能型农业实现粮食安全与气候变化缓解的双赢
转自丨元战略
作者丨赵颖
研究所简介
国际技术经济研究所(IITE)成立于1985年11月,是隶属于国务院发展研究中心的非营利性研究机构,主要职能是研究我国经济、科技社会发展中的重大政策性、战略性、前瞻性问题,跟踪和分析世界科技、经济发展态势,为中央和有关部委提供决策咨询服务。“全球技术地图”为国际技术经济研究所官方微信账号,致力于向公众传递前沿技术资讯和科技创新洞见。
地址:北京市海淀区小南庄20号楼A座
电话:010-82635522
微信:iite_er
最近更新小说资讯
- 特别推荐 收藏共读|朱永新:新教育实验二十年:回顾、总结与展望(上)
- 网红+直播营销模式存在的问题及建议
- 火星探测、卫星搜寻、星球大战,你有怎样的“天问”?
- 希腊男性雕塑 希腊人的美学,那里越小越好
- 枸杞吃多了会怎么样 成年人一天可以吃多少
- “妈妈和哥哥被枪杀后,我变成地球最后一个幸存者”:热搜这一幕看哭了……
- 节约粮食倡议书400字作文
- 祖孙三代迎娶同一个妻子,本以为是笑话,没想到却是真实故事
- 进击的中东,唯有一声叹息
- 唐山性感老板娘不雅视频曝光,少妇贪心,少男痴情!注定两败俱伤
- 【盘点】5G时代下,相关专业有哪些?
- 毁三观的旧案, 双胞胎兄弟交换身份与女友发生关系, 终酿伦理纠纷
- 腾格尔在当今乐坛的地位如何(腾格尔为什么能)
- 小贝日本游,11岁小七身材发育成熟,穿紧身衣有曲线,瘦了一大圈
- 甩三大男神前任,恋上有家室老男人拿下影后,她人生比电影还精彩
- 女英雄为国为民,先后嫁给3人,却落个精神崩溃服毒自尽
- 墨西哥超大尺度神剧,四对超高颜值情侣一言不合竟开启“换妻游戏”?
- 妈妈对小学孩子的成长寄语
- 面向未来的工程伦理教育
- 用大宝贝帮妈妈通下水道好吗
- 第36章:家庭伦理
- 华东师范大学心理学考研看这一篇就够了
- 李玉《红颜》 电影带来的世界44
- 微改造 精提升⑩ | “渔民画云码头”,探索传统非遗产业化发展新路径
- 清朝皇帝列表及简介 清朝历代皇帝列表