手机访问:wap.265xx.com做空机构指股价毫无价值,和谐汽车连发澄清公告
11月12日,博力达思研究(Bonitas Research)对和谐汽车发布沽空报告。博力达斯研究称,和谐汽车董事会主席冯长革欺骗投资者,并伪造了和谐汽车财报数据。
博力达思认为:首先,和谐汽车董事会主席冯长革从和谐窃取10亿元人民币。其次,和谐汽车通过伪造股权出售产生伪造现金。第三,和谐汽车通过以下两种方式伪造盈利数据:1、未合并其主要子公司运营费用;2、未减记失败投资造成的损失。
另外,博力达斯研究还提到,安永会计师事务所于2020年7月1日辞去了和谐汽车审计职务。为了完成2019年年报,和谐汽车聘请中汇安达会计师事务所审计,而后者随后在7月也宣布辞职。博力达斯怀疑,两大会计师事务所的辞职和冯长革冲抵10亿元借款有关。最后,博力达斯得出的结论是“我们沽空和谐汽车,并相信其股票毫无价值”。
有媒体针对沽空公告分析称,博力达思研究列出对和谐汽车的数条指控均缺乏数据支撑。例如在虚增利润方面,博力达思称多起新闻报道证实FMC(以拜腾为品牌名称)陷入财务困境,无法支付员工工资,随后在通过美国薪资保护计划获得了数百万美元的贷款后,暂停运营并辞退了所有员工,认为和谐汽车应在财报中计提14亿元的减值损失。博力达思以“新闻”为依据,没有提供足够事实证据证明自己的论断。
11月12日午间,和谐汽车针对该沽空报告进行澄清。和谐汽车表示,该沽空报告存在误导性、偏见、不准确及不完整,是毫无根据之指控以及不负责的揣测,并表示和谐汽车正咨询其法律顾问,保留采取法律行动的权利。
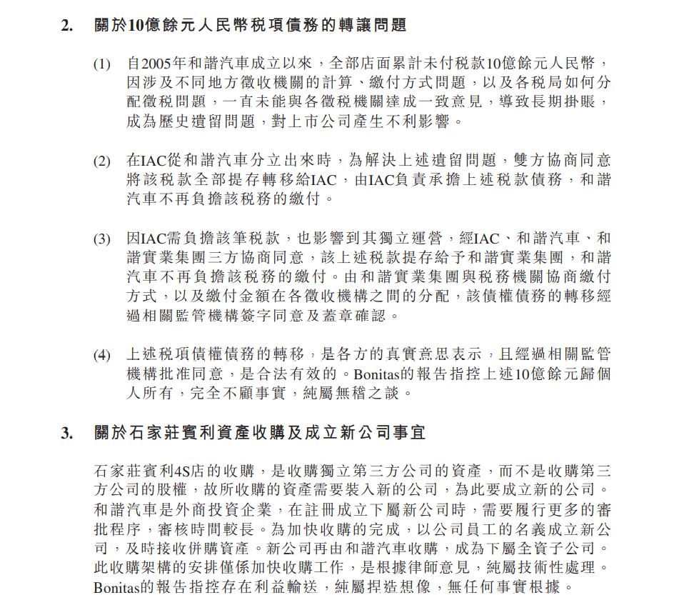
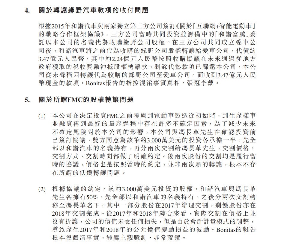
11月13日午间,和谐汽车再发澄清公告:自2005年和谐汽车成立以来,全部店面累计未付税款10亿余元人民币, 因涉及不同地方征收机关的计算、缴付方式问题,以及各税局如何分配征税问题,一直未能与各征税机关达成一致意见,导致长期挂账, 成为历史遗留问题,对上市公司产生不利影响。
对于博力达斯六大指控,和谐汽车也在公告中进行了详细说明和澄清。和谐汽车指出报告对公司财务情况的指控不实,重申报告中指控是错误的、捏造的、毫无事实根据,公司保留就该报告相关事宜采取法律措施及提起诉讼之权利。
博力达思做空和谐汽车,多家投行则看好和谐汽车后市发展。高盛发布报告指出,预计和谐汽车下半年和明年的盈利增长加快,估计其盈利将由去年和今年上半年的同比下降25%和18%,在今年下半年和明年改善至增长46%和22%。同时,高盛将美东、永达、和谐2020-2023财年的净利润预测上调1-10%,以反映该行新的市场预期。
官网介绍,和谐汽车是一家经营性汽车服务集团,目前在国内运营有75家豪华车4S店,包括宝马、雷克萨斯、路虎、劳斯莱斯和法拉利等豪华/超豪华品牌。
根据和谐汽车2020年上半年财报显示,和谐汽车上半年新车销量14,613辆,同比下滑5.5%;报告期内主营业务收入为57.55亿元,同比下滑2.3%;归母净利润为2.35亿元,同比下滑17.98%;整体毛利率为9.0%,同比下滑0.8%。
根据乘联会数据显示,今年10月豪华品牌在华零售销量为23966辆,同比增长26.8%;1-10月累计零售销量为2027579辆,同比增长12.6%,足以看出豪华品牌车型在华持续热销。
作为一家以豪华品牌经营为主的服务公司,虽然和谐汽车上半年各类数据均出现下滑,但是下滑幅度并不大,主要还是因为上半年疫情和市场整体趋势导致,随着下半年市场恢复以及豪华品牌的强劲增长,2020年和谐汽车整体发展态势良好。
汽车行业关注 人气汽车新传媒
每天分享有价值的汽车新闻
汽车人的平台
最近更新汽车资讯
- 哲学沙龙
- 高原痛风临床研究
- 快播插件(SPSS无法启动因为应用程序的并行配置不正确)
- 教育部2021年工作要点:加强普通高校毕业生就业工作
- 【陪你母乳喂养】 哎哟喂,没生孩子也能泌乳?
- 重组家庭没有血缘关系的兄妹可以结婚吗
- 非现役人员生活待遇经费保障与管理探析
- 《发展心理学·从生命早期到青春期》基础理论读书笔记--结合教育动画的相关研究
- 2023届河南省郑州市(二模)高中毕业第二次质量预测语文试题及答案.docx
- 《那片星空那片海》全集剧情简介 分集剧情介绍
- 给6-15岁男孩女孩的精选主题书单(分性别,暑假必备)
- 优秀家长家庭教育经验分享5篇
- 郭洪雷:汪曾祺小说“衰年变法”考论
- 章子怡汪峰吵架原因 章子怡与汪峰吵架事件详情
- 情感故事:不回家的女人
- 道德伪善的教育学思考
- 2018级高职医学影像技术专业人才培养方案
- 以国家之名的罪恶——评德国影片《窃听风暴》
- 影视传播范文10篇
- 九天揽月一一敢峰证明四色定理之谜
- 挪威流产或人工流产后妊娠的妊娠间隔和不良妊娠结局(2008-2016 年):一项
- 好看的美剧排行榜(12部高分高质美剧推给你)
- 解放思想大讨论心得体会
- 长谈 | 内蒙古电影新浪潮:现实的结构与质感
- 美国《国家性教育标准》及其启示(下)