手机访问:wap.265xx.com哺乳期妈妈阳了之后可以吃药和喂奶吗?全副武装给宝宝喂奶!哺乳期妈妈可以吃退烧药吗
点击上方蓝字 关注童爸育儿
一个不学习的医生不如一个爱学习的妈妈!
哺乳期妈妈阳了之后可以吃药和喂奶吗?喂奶时需要注意些什么?浙江金华一位哺乳期妈妈阳了,4个月大的孩子不肯吃奶粉,妈妈便全副武装——戴着安全帽穿着雨衣,而且发烧了也不吃药硬扛着身体。不过,这样做对吗?视频来源:@江西旅游广播
关于不吃药硬抗网友们的评论——
唐小萻:孩子那么小,未来需要你的地方太多太多了太多了,别一开始就折在起跑线上了啊,不然你折了,孩子指望谁去?该吃药吃药先爱自己的身体,再当好一个妈妈。春天里的小绿芽芽:说的对,该吃药吃药,孕妇产妇哺乳期都有可以吃的药,别这样硬抗,没必要,你是孩子的天。照顾好自己。小兔牙姐姐姐:这样有什么好发出来的?自己烧出个好歹,孩子以后怎么办》不要自我感动了。你好----再见:这除了自我感动还有什么?浩如烟海147:戴个头盔干嘛?小月小鱼:哺乳期 对乙酰氨基酚和布洛芬都是安全的退烧药,哺乳期药物分级L1。不吃药大可不必,但坚持哺乳不需要批判,一个屋檐下就算不哺乳也极大可能传染,继续哺乳对宝宝来说不需要突然转奶(不适应和过敏风险),对妈妈来说不容易堵奶——避免新冠+乳腺炎雪上加霜。乳腺炎也会烧到40多度全身酸痛得睡不着的。欢乐元希:这不掩耳盗铃么?傻呀一只小狗淘淘淘:吃布洛芬不影响孩子喂奶的。毛毛de天空之城:真没必要!再次科普:布洛芬跟对乙酰氨基酚对于哺乳喂养是L1级别,最高安全等级……再不行随便下载个用药助手看看啊……
也有网友对阳了喂母乳提出了疑问/异议——温柔八刀:通过乳汁不会传染么?喝两天奶粉不行么?我理解不了。臀桥猫:想什么呢,为了孩子挺伟大but.你一个病号,母乳成分考虑过没有?孩子的感染风险考虑过没有?你大爷的罗伯特别甜:你羊了你的母乳就不受影响了??还不赶紧吃药JFLJYS:这时候乳汁都有毒,未必能让宝宝喝啊。之前有宝妈阳了之后抽出来的母乳都发青。这时候把孩子跟自己隔离开,自己休息好,赶紧复原才有精力照顾孩子。孩子在这个空气里,很难不被感染。很多拥抱很多爱_YI:阳了还母乳?……母乳是好但不是邪教啊!
童爸点评:母爱是伟大的!但并不需要自我感动式的伟大。布洛芬和对乙酰氨基酚的哺乳期安全等级是L1,单一成分的布洛芬和对乙酰氨基酚在哺乳期使用都是安全的。同时这位宝妈又是带头盔又是穿着一次性的雨衣,真的是大可不必。根据我接触到的案例,家庭内部根本就无法隔离,几乎99%都会相继感染的。UpToDate指出:无论是否母乳喂养,在喂奶或抱孩子时都应格外小心。亲密接触可能会传播病毒。您可以通过勤洗手和喂养时佩戴口罩来保护孩子。您可能会选择挤出乳汁。您生病时,应在挤奶前仔细洗手,并在挤奶时佩戴口罩。每次挤奶后,尽可能让其他健康的人仔细清洗挤奶泵。对于一些觉得阳了后乳汁有毒的评论,目前研究表明,母乳中未发现有新冠病毒。因此,妈妈感染新冠病毒时,母乳喂养是安全的。
妇幼博士Dr韩:【哺乳期新冠阳了,还能继续哺乳吗?】只要身体条件许可,就可以。哺乳期,如果感染新冠或者成为密接时,只要妈妈身体条件许可,就可以继续哺乳。母乳喂养的过程,不只是给宝宝提供营养,同时还可以保护孩子,让孩子少生病,以及促进母婴之间的连接。当然,如果哺乳妈妈感染新冠,期间症状比较重,身体很不适,那自然可以暂时停止母乳亲喂,但最好尽量规律泵奶,一则保证母乳分泌,减少堵奶涨奶等情况;二则泵出来的母乳仍然可以由其他家人通过勺子、奶瓶等喂给宝宝。其实,哺乳期妈妈感染新冠之后仍然母乳喂养对宝宝是有健康意义的。因为母亲感染后产生的抗体,可以通过母乳传递给宝宝。
推荐阅读:
? 乳腺科黄凌曦 :新冠肺炎和母乳喂养
? 现代育儿百科:新冠会通过母乳传播吗?
? 可友健康江雪舒:哺乳期得了新冠,如何应对?
? CDC:感染了COVID-19,如何母乳喂养和照顾新生儿
? 懿英:WHO答疑——COVID-19与怀孕、分娩和母乳哺育
? 可友健康梁银菁:疫情之下,哺乳期女性如何保护自己和孩子?
? 卓正儿科李胤颖:孕期或哺乳期感染了新冠病毒,如何保护宝宝?
本篇目录
一、妊娠期和哺乳期用药知识
1.1 用药安全等级科普知识
1.2 用药信息查询网站/APP推荐 1.3 孕早期“全或无”理论
二、妊娠期和哺乳期用药安全表
2.1 布洛芬和对乙酰氨基酚(可用)
2.2 右美沙芬(哺乳期可用)
2.3 奥司他韦等抗流感病毒药物(可用)
2.4 复方成分退烧药/中药中成药(禁用)
2.5 维A酸(维甲酸)和水杨酸(禁用)
2.6 妊娠期和哺乳期用药安全一览表
2.7 妊娠期和哺乳期发热感冒的用药 2.8 妊娠期和哺乳期的禁用药
三、一些疾病的用药选择和常见问题
3.1 妊娠期抗生素选择
3.2 关于甲硝唑/替硝唑/奥硝唑
3.3 常见眼病的眼药水选择
3.4 过敏性疾病的用药选择
3.5 过敏性鼻炎/鼻窦炎的用药选择
3.6 哺乳期外用药
3.7 孕期哺乳期祛痘
3.8 胃病的用药选择 3.9 关于含碘药物/碘对比剂/放射性碘
四、妊娠期和哺乳期的饮食禁忌
4.1 关于月子酒/酒精摄入 4.2 关于咖啡/巧克力和茶
4.3 妊娠期和哺乳期饮食禁忌
五、更多科普文汇总
5.1 关于妊娠期用药安全文章
5.2 关于哺乳期用药安全文章
5.3 妊娠期和哺乳期看牙问题
5.4 关于护肤品/美容项目的选择
5.5 关于拍片/打麻药/吃头孢
5.6 关于紧急避孕药/止痛药
5.7 关于复合维生素/吃辣/化妆/打疫苗笔记:童爸汇总的关于妊娠期用药和哺乳期用药的科普文章分类:科普文章汇总——妊娠期用药 和 哺乳期用药关键词:用药、安全等级、药箱、海淘药、自制药、垃圾药、甲硝唑、颗粒、咖啡。在童爸育儿对话框发送关键词【妊娠期用药】【哺乳期用药】就可获取本篇科普笔记【最后修订:2023.1.4】
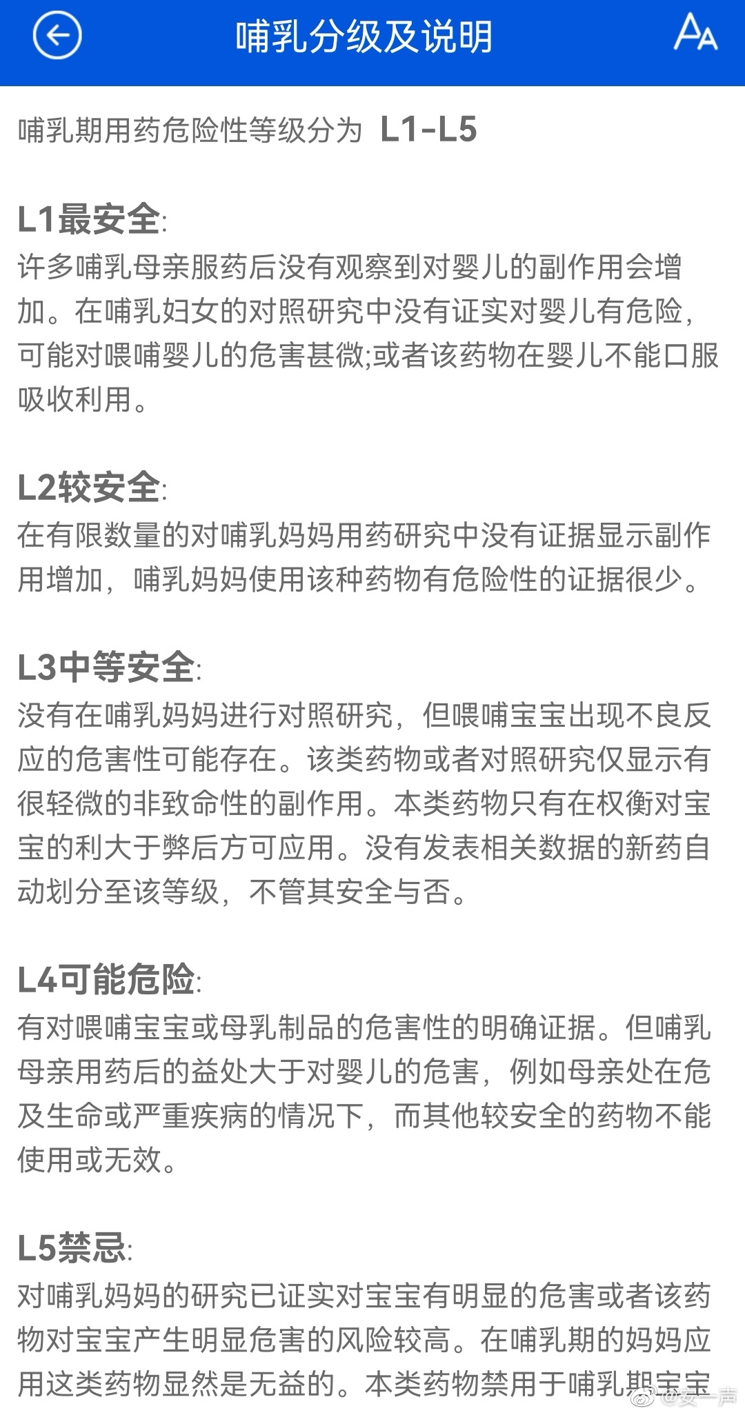
一妊娠期和哺乳期用药知识根据美国食品药品管理局 (FDA)的分类——妊娠期用药安全等级分为5类:● A 类(安全)● B 类(较安全)● C 类(利大于弊方可使用)● D类(危及生命或严重疾病可使用)● X类(禁用)妊娠期可以选择A类和B类药物。对C类药物的使用需要谨慎,尽量选择可以替代的A类或B类药物,医生需要在权衡利弊后,向患者说明选用该类药物的理由。哺乳期用药安全等级分为5类:● L1(最安全)● L2(较安全)● L3(中等安全)● L4(可能危险)● L5(禁忌)哺乳期可以放心选择L1和L2级药物,使用L1和L2级药物无需暂停母乳。如果是其他级别药品,按照药物经过5个半衰期左右完全代谢排出的理论,最后给药后一般暂停哺乳5个半衰期后可以恢复哺乳。特殊情况需要遵医嘱。UpToDate临床顾问:美国食品药品监督管理局(FDA)之前将可能导致妊娠期不良反应的药物分为5类(A、B、C、D和X),并要求1980年以后引进的药物在药品说明书上均需标明属于哪一类。这一分类是基于动物研究、人类的资料以及考虑妊娠期用药的益处是否大于风险而做出的。2015年,FDA开始监督从处方药标签中逐步淘汰妊娠风险分类,并开始要求来自现有人类和动物研究的信息:(1)已知或潜在的对母体或胎儿的不良反应,和(2)妊娠期及产褥期所需的剂量调整。更多信息可在美国FDA的网站找到。基于动物和人类研究来评价用药风险的一般讨论,将单独作更详细的讨论。在此期间,临床医生知道较老的分类系统对抗过敏药物进行的分类是有用的。目前尚没有抗过敏药物符合A类药物的条件(充分对照的研究表明无风险)。大多数标记为B类的药物,是因为有令人放心的动物研究但没有“充分的、对照的”人类资料。由于令人放心的动物研究,在同样有效的备选药物中我们可能希望选择B类药物而非C类药物(不能排除危险)。推荐阅读:? 育人母乳喂养促进中心:药物安全L分级到底怎么用 | 共读《药物与母乳喂养》LactMed是由美国美国国立卫生研究院(NIH)资助的在线哺乳数据库,提供哺乳期妇女可能暴露的药物及其他化学物品相关信息,包括:① 药物在乳汁、婴儿血液中的分布水平;② 受乳婴儿的潜在风险;③ 可替换药物等。数据库信息均基于系统检索并经同行评议,数据每月更新,可为药师、特别是妇产科专业药师,提供专业的药学信息。LactMed同时提供了免费的PC端网页版和手机app客户端,使用英文查询非常方便。LactMed 数据库每月更新一次,每种药物的信息都有提供更新时间。链接:https://www.ncbi.nlm.nih.gov/books/NBK501922/@喂药师:Lactmed是美国国家图书馆旗下数据库,权威性毋庸置疑,不过相关信息呈现稍显复杂,除了英语好,还得有点知识储备才看得明白,适合专业人士使用。推荐另一个数据库e-lactancia.org,同样可以查药物、化妆品、疫苗等等在哺乳期安全性,信息呈现简单粗暴,一般人也容易接受。缺点是网站打开太慢。@罗百竹:丁香园的“用药助手”app 和 “丁香医生”app里,现在提供的都是国内药品说明书。国内的药品说明书需谨慎对待,因为很多内容都是没有及时更新的,一般是偏向保守的。例如对照阿莫西林克拉维酸钾的中文和英文说明书,我用deepl翻译了英文说明书里的哺乳期用药部分。中文说明书说:哺乳期妇女慎用或暂停哺乳。而英文说明书则为:虽然制造商建议哺乳期妇女在使用阿莫西林和克拉维酸钠时应谨慎,但认为阿莫西林/克拉维酸钠按通常的推荐剂量使用时与母乳喂养是相容的(WHO 2002)。推荐阅读:? 怡禾循证:孕期用药建议的信息资源? 喂药师:撕掉说明书 这样查证哺乳期用药? 小舒答疑丨去哪里查证哺乳期用药更靠谱?? 现代育儿百科:怎样查找孕期和哺乳期用药安全性信息? 育人母乳喂养促进中心:手把手教英文小白速查哺乳期用药安全数据库@冀连梅药师科普——目前国际上公认的孕早期“全或无”的理论:孕早期照X光或吃药(除了几种特例),要么导致流产,要么全无影响,不会出现人们所担心的生出畸形宝宝的结果。注意:这里的孕早期特指孕4周之前,也就是从末次月经第一天开始往后数28天的时间内。很多人,包括有些医务人员,都不一定懂得这个道理,一听说怀孕早期吃了药或者照了X 光,就建议把胚胎打掉,由此产生了很多人间悲剧。根据上述早孕期“全或无”的理论,紧急避孕药也不会造成胎儿畸形,这种情况下怀上的宝宝如果没有流产,完全是可以保留的。99% 的药物都适用于“全或无”的理论,但存在几种不适用于这个理论的特例药物,这些药物包括利巴韦林、异维A 酸(异维甲酸)以及预防麻疹、风疹、腮腺炎的疫苗。具体见后面冀连梅药师的科普文章。@罗百竹:有宝妈咨询了自己在孕早期用药的问题,同时她还咨询了她老公在前些天也吃了某些药品,会不会对受精卵有影响?孕期用药的科普几乎都是针对女性的,很少有针对男性的。男性吃了药物当然可能会影响精子,但是精子的影响应该也是符合孕早期的【全或无理论】:要么生下健康宝宝,要么自然流产。当然,更有可能会影响精子的活性,导致直接不能受孕。推荐阅读:? 冀连梅:别轻易对胎儿宣判「死刑」(孕早期全或无理论)? 怡禾健康吴海燕:孕早期用药,流产或致畸形的风险大吗?
二妊娠期和哺乳期用药安全表孕期退烧止痛药推荐对乙酰氨基酚,其孕期安全分级是B级。布洛芬在孕早期及中期是B级,而在孕晚期为D级所以孕晚期不要使用布洛芬。布洛芬和对乙酰氨基酚的哺乳期安全等级是L1,但国内厂家的说明书没有更新,依然写的是“哺乳期妇女禁用”和“哺乳期妇女慎用”,各位宝妈可以按说明书剂量放心使用。孕期或者哺乳期,如果发烧引起不舒服可以吃对乙酰氨基酚或者布洛芬(孕晚期避免使用布洛芬)缓解症状,推荐选择普通片剂,一般不要选择缓释剂型因为发挥药效较慢要多难受30分钟。布洛芬的成人剂量一般是每次0.3g左右,具体请看说明书。群里宝妈提供的一段资料:药物上市前的临床试验,受限于伦理要求,一般不能在孕期和哺乳期妇女身上做试验,所以在药物上市时孕期和哺乳期用药的数据是缺失的,厂家为了规避可能的风险,会在说明书标示孕期和哺乳期禁用。而药物上市后,逐渐有了孕期和哺乳期用药的资料,有的药品证实是比较安全的,但是修改说明书的程序繁复,厂家很少会仅为了更新孕期和哺乳期资料而修改说明书。所以孕期和母乳期是否能使用某种药物,不能仅仅看药品说明书,还需要了解这个药品最新的研究数据。例如常见的布洛芬、对乙酰氨基酚、阿莫西林,在哺乳期的安全等级都是很安全的L1。推荐阅读:? 知贝健康:90%的人都对「布洛芬」存在这些误解!看看你被戳中没怡禾健康:哺乳期到底能不能用右美沙芬?在临床药理学家Thomas Hale博士和临床药学专家Hilary Rowe博士撰写的《药物与母乳喂养》第12版中文版里,右美沙芬是被列为L1级的。而这本书的第17版,右美沙芬被变更为L3级。在美国国家医学图书馆的数据库,右美沙芬的意见是右美沙芬在母乳中的分泌和其对婴儿的影响均未研究。但母亲常规剂量下母乳中的含量不太可能伤害婴儿,尤其是2个月以上的婴儿。推荐阅读:? 开心爸孔令凯:哺乳期妈妈咳嗽,能使用右美沙芬止咳吗?@翟医师:
1. 奥司他韦等抗流感病毒药物,妊娠期可以用的,不管是指南,还是Uptodate,BMJ best practice 都是推荐的。用药需要权衡利弊,不能一味盯着副作用。
2. FDA 2015年的PLLR新规,已经废除了药品妊娠/哺乳的ABCDX/L分类,这个分类法虽通俗易懂,但简单粗暴,很容易误导医生和患者,造成该用的药也不敢用。
3. 比较好的、更新及时的药物手册,例如Epocrates已经按照FDA新规,在妊娠和哺乳用药里不再使用ABCDX/L分类,取而代之的是更科学的描述性语言。童爸提醒:目前国内还是在广泛使用药品妊娠/哺乳的ABCDX/L分类,短时间内估计还不会改变。推荐阅读:? 问药师田书慧:哺乳期患了流感怎么办?丨咨询病例分享孕期和哺乳期不要选择复方成分的退烧药(例如复方对乙酰氨基酚里往往含有阿司匹林成分),都应该避免使用阿司匹林(一些特殊疾病可以在权衡利弊下使用阿司匹林)、安乃近、氨基比林、散利痛等成分的退烧药。我没听说过有哪种中药研究过孕期和哺乳期是否安全,如果爱孩子就不要吃这些根本没有认真研究过毒副作用的中药或者中成药。你可以给你的手机安装【用药助手】app方便查询用药安全等级。哺乳期和孕期是否可以照X光和CT可以查看【辐射】笔记,哺乳期可以看牙但是很多牙科医生还需要纠正错误观念。@罗百竹:哺乳期是否可以外用维A酸(维甲酸)和水杨酸这类产品?这类产品无论口服还是外用,在妊娠期肯定都是禁用的,在哺乳期肯定也是禁止口服的。我查了一下我关注的皮肤科医生,一般的态度是哺乳期禁止外用维A酸(维甲酸)乳膏。还查到@喂药师:孕期和哺乳期能外用2%的水杨酸,但是不要用联合有抗皱/痘痘成分的维a酸类药物。也有医生曾经提醒有些人的皮肤会对水杨酸敏感,如果在哺乳期过敏了则不好处理,因为哺乳期用药有很多限制。科普:准备怀孕或者孕期可以使用维A酸和异维A酸吗?
1. 口服的异维A酸,绝对禁止服用。异维A酸有明确的致畸作用,会导致颅面部、中枢神经系统、心血管系统、胸腺和甲状旁腺的发育性畸形。
2. 含维A酸的药品或护肤品,视具体种类而定。含维A酸的药品:维甲酸和阿达帕林主要作用是调节角质形成和细胞分化、抗炎。最近的统计数据分析排除了自发流产率、先天性畸形、早产儿和低出生体重的增加与它们的相关性。但通常还是建议避免使用这些药物,以防万一。他扎罗汀是另一种维A酸类药物,属于明确禁止孕期使用之列。而对于含维A酸类的护肤品——维A酸是不允许被添加进护肤品的,但维A酸类衍生物如维A醛、维A酯、维A醇会在护肤品中出现,它们在护肤品中的浓度比较低,经皮吸收有限,如果已经使用,不必特别担心,但原则上也是尽量避免在孕期使用。@昡铁重剑:因为后续研究发现那些停药1个月就意外怀孕的女性并未诞下异常婴儿,异维A酸治疗停药后的避孕时间逐渐缩短。现在FDA和NIH对于异维A酸的停药后避孕期限,已缩短为1个月。异维A和阿维A是适应证不同的药,前者主治重度痤疮,后者主治银屑病,非专科非专业的网友不要混为一谈 。推荐阅读:? 皮肤科钟华:异维A酸停药多久后可以怀孕?? 冀连梅:『一图读懂』哺乳期安全用药? 魏凯医生:生病别硬扛,哺乳妈妈可以吃这些药? 育学园:哺乳期妈妈哪些药可以吃,哪些不可以?(用药清单)? 儿科医生妈妈:哺乳期常见用药安全一览表(附哺乳期如何安全用药)? 卓正诊所马蕾:孕期与哺乳期感冒的治疗? 卓正医疗:孕期与哺乳期感冒,妈妈该怎么办?? 怡禾科普毛振:成人感冒药有哪些选择?哺乳期和孕期呢? ? 丁香园:临床陷阱——妊娠和哺乳期发热怎样用药才不踩坑?? 冀连梅:远离三类药,给宝宝最好的保护
三一些疾病的用药选择和常见问题UpToDate临床顾问:妊娠期使用抗生素,已明确无致畸作用的抗生素包括:头孢菌素、青霉素、红霉素(依托红霉素除外)、阿奇霉素、克林霉素、阿莫西林克拉维酸钾和甲硝唑。 而下列抗生素已确定或可能有致畸作用:氨基糖苷类药物、四环素、氟喹诺酮类、甲氧苄啶、磺胺药、呋喃妥因。
氨基糖苷类药物有胎儿(和母体)耳毒性和肾毒性的风险,但不伴有结构性出生缺陷。
四环素——妊娠期间通常禁用四环素,因为它对孕产妇有肝毒性的风险,并且对胎儿的骨和牙齿有不良影响(如,中期和晚期妊娠宫内暴露会引起乳牙永久变色,以及进入胎儿长管状骨并导致生长短暂受抑)。
氟喹诺酮类——妊娠期和哺乳期通常应避免氟喹诺酮类药物,因为在动物实验研究中,氟喹诺酮类药物对发育中的软骨有毒性作用。然而,尚未证实人类妊娠期应用该类药物会导致软骨不良反应和先天性畸形增加。
甲氧苄啶——由于甲氧苄啶是一种叶酸拮抗剂,它在实验动物中可引起胚胎发育异常,以及一些病例对照研究报道其与多种出生缺陷之间可能存在关联,所以在早期妊娠中通常应避免使用该药。但是,尚未证实它对人类也具有致畸作用。还需要在人类妊娠中对甲氧苄啶的安全性进行额外评估。如果有另一种安全有效的药物可用,则最安全做法是避免在早期妊娠中使用甲氧苄啶。如果暴露发生,我们会告知患者人群的基线出生缺陷风险,并告知其使用了甲氧苄啶后出生缺陷风险可能会有小幅(但未经证实)增加。
磺胺药、呋喃妥因——如果有另一种安全有效的药物可用,则最安全的做法是避免在早期妊娠时使用呋喃妥因或磺酰药,但如果没有良好替代药物可用时,也可以使用这些药物。据报道,这两种药物都可能导致葡萄糖-6-磷酸脱氢酶缺乏症女性和有此病风险者发生溶血,但相关文献信息并不一致。科普:甲硝唑、替硝唑、奥硝唑三者的区别为它们都是同族的,抗厌氧菌。只是甲硝唑是第一代产品,替硝唑是第二代,奥硝唑是第三代。在结构上,母环相同,只是侧链取代基不同。治疗效果依次升高,副作用依次减小!性价比最高的是替硝唑,要最佳效果的话使用奥硝唑治疗。但是甲硝唑的各种数据可能更多一些。具体问题需要结合临床症状,在专业医生的指导下选用药物。@喂药师:确诊乳腺炎的话,甲硝唑并不是必须的,或者说不该用。乳腺炎最常见的致病菌是金黄色葡萄球菌,首选耐酶青霉素、一代头孢。甲硝唑在哺乳期确实有争议,个人认为短期、常规剂量使用问题不大。宝妈私信:童爸,着急着急着急!因为我今天拔了智齿,下午吃了头孢和替硝锉(1g),现在可以喂奶吗?孩子不吃奶粉,哭了一下午。童爸回复:头孢类抗生素一般不影响母乳喂养,但是替硝唑我要查一下。查询后结果不乐观,替硝唑的哺乳期用药安全等级为L3,说明书提醒:若必须用药,应暂停哺乳,并在停药 3 日后方可授乳。此外参考图3里@喂药师 的意见。当然不排除说明书可能会比较保守,如果还想得到更准确的回复,请考虑付费咨询专业药师或者医生。药师推荐上面的 喂药师 和 卓正医疗 的 谢望时 @AC亚当叔叔 药师。UpToDate临床顾问:美国FDA的甲硝唑妊娠安全性分级为B级。在妊娠期间使用甲硝唑略有争议。甲硝唑可穿过胎盘并迅速进入胎儿循环。由于尚无充分的严格对照研究证实其对于孕妇安全,所以在妊娠期间仅当明确需要时才应使用,并且应避免在早期妊娠应用。在全身用药后甲硝唑可随母乳排泄,母乳中浓度与血清浓度相近。甲硝唑在母乳中的半衰期为9-10小时。因此,推荐在甲硝唑治疗期间和治疗后的3日停止哺乳。
甲硝唑,用于厌氧菌感染,口服每日0.6-1.2 g(严重程度),分 3 次服用,7-10 日为一疗程。
奥硝唑,治疗厌氧菌感染——口服,成人,一次 500 mg,每 12 小时一次;儿童,每次 10 mg/kg,每 12 小时一次。
妊娠分级:B (FDA);B2 (AUS)
FDA妊娠药物分级:比较安全。
母乳喂养:
美国儿科学会(AAP):药物对于哺乳期婴儿的作用未知,但可能需重视。
世界卫生组织(WHO):避免哺乳期用药。
Micromedex数据库:不能排除婴儿用药风险。推荐阅读:? 亚当叔叔的小屋:孕期、哺乳期牙痛能不能用甲硝唑?? 怡禾健康:哺乳期妈妈使用了甲硝唑,会不会影响宝宝?? 问药师:甲硝唑说明书提及“动物致癌”,哺乳期用了危害大吗?? 今日口腔:孕妇禁用碘甘油和口服甲硝唑?应对妊娠期和哺乳期女性,口腔医师需谨慎!@协和眼科Dr谢:怀孕后得了常见眼病可以用哪些眼药水?1. 抗过敏眼药水可选用依美斯汀滴眼液(商品名埃美汀)【B类】 滴眼,1次1滴,1日不超过4次。或者选用色甘酸钠滴眼液【B类】 滴眼,一日4次,色甘酸钠需1-2周才能充分发挥疗效。如果可预测变应原 (如花粉季节),这些药可以提前2周开始使用。2. 使用不含防腐剂的人工泪液,比如玻璃酸钠滴眼液(海露),人工泪液不仅可以缓解眼睛干涩,还可以冲洗过敏原。3. 如果局部眼药水不能控制症状,口服过敏药可选用氯雷他定【B类】,口服给药,10mg/次,1日1次。4. 妊娠女性应谨慎局部使用糖皮质激素。5. 妊娠期不采用注射变应原的免疫治疗;但对于之前已接受该治疗、可耐受且有疗效的,可继续该治疗。6. 妊娠期避免使用血管收缩剂和减充血剂滴眼液比如萘甲唑啉。@喂药师:一般认为滴眼液/滴眼液在妊娠期、哺乳期都是比较安全,可以放心使用的。以氧氟沙星和左氧氟沙星为例:
1. 氧氟沙星滴耳液在滴140滴后,血中浓度才9-12ng/ml;鼓膜穿孔的患者血液中稍微多一些,单次剂量可以达到10ng/ml。
2. 氧氟沙星滴眼液每天滴三次、连续滴十天或者连续滴16滴,血液中浓度最高才1.9ng/ml,而这个浓度比口服氧氟沙星后血液中浓度要低【1000倍】。
3. 左氧氟沙星滴眼液,连续四天每天滴8次,最高浓度可达2.5ng/ml,同样比口服左氧氟沙星后血液中浓度【低1000倍】。或者一些仪器干脆检测不出血液中的左氧氟沙星。
4. 长时间、大剂量使用滴眼液、滴耳液,血液中浓度尚且很低,再往乳汁或者胎盘中分泌时,药物量又大打折扣,最终到达母乳宝宝/胎儿体内的药物量可以认为微乎其微。
5. 遗憾的是,上述数据均来源于药品说明书,但说明书却将妊娠、哺乳期使用规定得相当保守,甚至不让用。少数医生也唯说明书是从,不敢给孕妈妈、乳麻麻处方药物。UpToDate临床顾问:孕期过敏性疾病的用药——1. 色苷酸钠鼻腔喷雾剂:有良好的安全性,可考虑用于孕期轻度变态反应性鼻炎的一线治疗。但需要频繁给药(每天最多6次),而且疗效不如新疗法。2. 糖皮质激素鼻腔喷雾剂:对变态反应性鼻炎高度有效(尤其是对鼻塞和鼻后滴漏),而且被认为适用于孕期,是孕期中度至重度变态反应性鼻炎的首选疗法。3. 口服抗组胺药:对变态反应性鼻炎的效果不如鼻内用糖皮质激素。在第二代抗组胺药中,氯雷他定和西替利嗪可考虑为孕期首选的第二代抗组胺药。氯苯那敏则是孕期首选的第一代抗组胺药。4. 口服减充血剂:最好在孕早期完全避免使用。对于没有高血压的女性,伪麻黄碱可在孕中期和孕晚期使用。5. 对于孕期间歇性或轻度变态反应性鼻炎(AR)的药物治疗,UpToDate倾向于使用氯雷他定或西替利嗪,因为这两种药物有良好的安全用药史。对中度至重度症状则倾向于使用布地奈德鼻腔喷雾剂作为初始治疗,并根据需要加用氯雷他定或西替利嗪控制额外的症状。@罗百竹:健康群宝妈——请问妊娠期和哺乳期可以使用抗过敏药和内舒拿吗?童爸回复:目前针对妊娠期没有A类的抗组胺药。氯雷他定的妊娠期等级为B类,哺乳期等级为L1;西替利嗪的妊娠期等级为B类,哺乳期等级为L2。这两种抗过敏药其实都可以选择使用的,哺乳期更推荐氯雷他定(L1)。氯苯那敏可经乳汁分泌,降低婴儿食欲和引起嗜睡等,应避免使用。而内舒拿和辅舒良的孕期等级为C类、哺乳期等级为L3,都需要医生来根据具体情况权衡利弊后判断是否能使用。推荐阅读:? 窦侠医生:准妈妈得了荨麻疹怎么办?@罗百竹:妊娠期、哺乳期、儿童过敏性鼻炎常用药物适用年龄及安全性分级——包括布地奈德(雷诺考特)、糠酸莫米松(内舒拿)、氟替卡松(辅舒良)、西替利嗪、氯雷他定、盐酸左卡巴斯汀(立复汀)、盐酸羟甲唑啉(达芬霖)、盐酸氮卓斯汀(爱赛平)、孟鲁司特钠(顺尔宁)!谢谢安医生!@安一声:妊娠期 哺乳期 儿童过敏性鼻炎常用药物 适用年龄及安全性分级推荐阅读:? 怡禾健康邹文婷:鼻窦炎遇上哺乳期,还能正常用药吗?@罗百竹:今天看到这个说法——哺乳期的外用药,只要不超过体表面积的百分之五,那么问题就不大。我很想问问@喂药师,这是对的吗?@喂药师回复:一般很少有人需要大面积(一半体表面积)使用,我的观点是——只要不是透皮吸收制剂、没有较大破损,外用涂抹的各种药物在哺乳期安全性都是可以接受的。推荐阅读:? 怡禾健康王欣:脚气很痒,哺乳期可以用什么药?@皮科匠陈语岚:孕期、哺乳期到底可以用什么祛痘?目前认为孕哺期间最好用的,能调控到角质、松动得脂栓的,就是①【壬二酸】②【过氧苯甲酰】,今年(2019)五月份的时候美国食药监(FDA)更新了一遍孕哺用药安全数据,把③外用【水杨酸】也放在了安全里,但是我也很少主动建议哺乳期去尝试,主要还是不想解释,心累。但如果你相信循证依据,主动问我可不可以用,我会说可以。@罗百竹:健康群宝妈——科普文章里说泮托拉唑标明哺乳期是安全的L1,但是药品说明书上写的【哺乳期禁用】,这到底可以吃吗?童爸回复:我查了一下丁香医生app,里面也是标明了哺乳期L1,但是说明书里却是哺乳期禁用。不过一般来说,说明书往往更落后,科普文章往往更新更及时。我查了utd,应该还是可以使用的。在我的公众号【童爸育儿】对话框发送/回复关键词:胃病,就可以看到更多科普内容。UpToDate临床顾问:质子泵抑制剂(PPI)用于妊娠期的经验比H2RA更少,但就现有经验来看,PPI用于妊娠期很可能是安全的。关于PPI分泌进入母乳的情况,现有资料很少。奥美拉唑和泮托拉唑分泌至母乳中的浓度低。但这可能大多会被婴儿胃中的胃酸破坏。对于H2受体拮抗剂(H2RA)治疗后仍有胃食管反流病(GERD)症状的妊娠患者,我们建议使用奥美拉唑、兰索拉唑或泮托拉唑,而非其他PPI,因为这几种药物在妊娠期的应用更为广泛。已有研究评估了妊娠期使用PPI的安全性。
重庆猫妈分享的一张图片,内容包括:碘营养和母乳喂养、哺乳期应慎用含碘药物、哺乳期可使用碘对比剂、哺乳期应禁用放射性碘。提醒:碘容易在乳汁里面富集,经常使用可能会干扰母乳宝宝甲状腺功能。日常里常见的含碘药物需要注意华素片(西地碘),每片含分子碘1.5毫克很高。
四妊娠期和哺乳期的饮食禁忌UpToDate临床顾问:酒精——摄入酒精后,少部分会进入乳汁。哺乳期的“安全”饮酒量存在争议。如果哺乳期女性饮用单份酒精(12盎司啤酒,5盎司葡萄酒,或1.5盎司40度烈酒),我们建议间隔2小时再哺乳,以免婴儿暴露于酒精。如果饮酒量超过上述数量,则每多摄入1份酒精,饮酒与哺乳之间的间隔就多增加2小时。饮酒后无需挤出乳汁并丢弃,除非在等待酒精排出体外期间乳房鼓胀不适。无论喂养方式如何,大量饮酒都会降低人的判断力和照顾能力,故应避免。哺乳期使用酒精的影响及药动学详见LactMed数据库。夏天的陈小舒:月子酒煮过了,就安全吗?我们刚才讲过,几乎人人都认同哺乳期不能喝酒。那为什么含有酒精的月子酒,却得到流传呢?我想可能是因为月子酒的饮用或者食用,都会强调煮熟或煮沸,让人觉得煮沸之后的米酒无需担心酒精的问题。那煮沸过的月子酒,就真的没有酒精变成水了吗?其实不然。酒类用于烹饪,要是持续沸腾时间少于一小时,则大约有25-75%的酒精会残留在食物中。换句话说,月子酒即使煮沸,也并不代表它就不含酒精变成水了。推荐阅读:? 现代育儿百科:幼儿喝酒2口可中毒,100毫升可致命? 卓正医疗张媛:春节团聚时刻,哺乳期的妈妈能小酌一杯吗?? 一小时爸爸:月子酒?酒酿?哺乳期要拒绝含酒精的日常饮食? 夏天的陈小舒:哺乳期可以饮酒吗?喝不同酒精浓度的酒后多长时间可以喂奶?? 夏天的陈小舒:“月子酒”的酒精含量那么低,而且煮沸后还会挥发,为什么不能喝?UpToDate临床顾问:咖啡因——大多数哺乳母亲可以饮用适量咖啡因饮料,而不会显著影响婴儿。根据美国儿科学会,适量摄入咖啡因定义为每日饮用2-3杯含咖啡因饮料。不过,一些小婴儿对咖啡因敏感,即使少量摄入也会出现易激惹或睡眠障碍。新生儿对咖啡因的清除能力最初较慢,但到3-5月龄就会达到成人清除水平,因此婴儿对咖啡因的敏感性常会逐渐减轻。推荐阅读:? 韩珊珊:哺乳期可以喝咖啡吗?? 一小时爸爸:巧克力、咖啡因和宝宝? 夏天的陈小舒:咖啡和茶喝多少最健康?? 夏天的陈小舒:哺乳期可以喝咖啡或茶吗?? 夏天的陈小舒:孕期能喝咖啡吗?能喝的话,需要控制量吗?? 现代育儿百科:哺乳期饮食禁忌? 祐苗韩珊珊:这些哺乳期“禁忌”,全是坑!? 澳洲妇幼Dr韩:哺乳期,这4类东西真的不要吃!
五更多科普文汇总? 冀连梅:孕期安全用药说明? 白衣咸饭:妊娠期药物危害的认定 ? 冀连梅药师:杨勇药师孕期用药精选问答? 段涛:FDA为何取消字母版孕期用药分类?孕期6种常见病的安全用药推荐? 问药师:牟金金药师答哺乳期用药精选? 冀连梅:哺乳期安全用药原则:小细节,大影响? 问药师团队:关于哺乳期用药,看这篇问答就够啦~? 怡禾健康魏凯:生病别硬扛,这些药哺乳妈妈可以吃? 卓正内科李爽:哺乳期生病了怎么办?| 关于哺乳期用药的7个疑问? 卓正儿科陈丹:母乳妈妈最焦虑的问题——哺乳期如何用药才安全?? 育学园孙旭:哺乳妈妈安全用药——药物会进到奶水里吗?中药能吃吗?妊娠期:? 现代育儿百科:孕期牙痛怎么办?? 许桐楷:怀孕期间能不能看牙?? ADA:孕期口腔诊疗和用药指南? 卓正科普张媛:关于孕期口腔护理的十问十答? 口腔视界:准妈妈牙疼太折磨人,预防护理要重视? 怡禾健康林思思:孕期、哺乳期可以看牙吗?最好的选择是什么?? 卓正齿科刘怡杰:孕妈妈不能看牙?不,关乎胎儿健康,更需要看牙? 卓正齿科赵河川:怀孕后能不能进行口腔治疗?丨孕期口腔治疗常见问题解答? 今日口腔:孕妇禁用碘甘油和口服甲硝唑?应对妊娠期和哺乳期女性,口腔医师需谨慎!哺乳期:? 怡禾健康黄凌曦:哺乳期看牙能打麻药吗?? 知贝哺育杨立清:哺乳期牙疼只能忍?齿科医生:这些检查和治疗都是安全的? 马蕾医生:哺乳期妈妈可以用护肤品吗?? 满天飞的「孕妇可用」,标准究竟是从哪来的? 马蕾医生:哺乳期想要美美美,这些事情可以做!? 孔令凯:怀孕和哺乳期,能进行的美容项目有哪些?? 怡禾健康倪春雅:孕期、哺乳期可以用功能性护肤品吗?口红呢?? 上海疾控:怀孕、哺乳期间可以接受放射诊断和治疗吗?? 黄凌曦:哺乳期放射学检查后需要暂停或者中断母乳喂养吗?? 怡禾健康刘肃霞:拍片、打麻药、吃了头孢,会影响怀孕吗?? 喂药师:哺乳期妈妈不怕拍胸片和CT,但是这个检查真不行(131-碘化钠)? 怡禾健康:使用止痛药期间,可以哺乳吗?? 怡禾科普毛振:哺乳期“啪啪”后可以吃紧急避孕药吗?? 现代育儿百科:哺乳期吃紧急避孕药后多久可以哺乳?(2017版)? 夏天的陈小舒:哺乳期可以用紧急避孕药吗?哺乳妈妈可以用哪些方法避孕?? 卓正科普熊慧娟:孕期及哺乳期,如何选择复合维生素?? 懿英:哺乳期女性能接种新冠疫苗吗?三大机构的声明与建议? 丁香妈妈:哺乳期不能吃辣、化妆、打疫苗?15大哺乳禁忌一次说清
妈妈感冒发烧生病了,还能继续给孩子喂奶吗?可以过奶喂药吗?病毒会回传吗?
2022-10-24
8个月大男婴疑似吃感冒药患肝衰竭,童爸提醒——感冒药不能治疗感冒,爱孩子就不要使用复方感冒药!
2022-08-27
新冠病毒感染后经常出现持续7-10天的咳嗽和咳痰!把痰咽下去会伤害身体吗?咯出什么颜色的痰要就医?
2022-12-31
有些人在新冠康复期出现了皮疹,而我则出现了口腔溃疡!童爸汇总的关于口腔溃疡的科普文章
2022-12-30 - End -在【童爸育儿】公众号的对话框发送/回复关键词【孕期用药】【哺乳期用药】就可以获取此文的最新版本。发送关键词 发烧喂奶、儿童用药、药箱、免疫力、退烧药、感冒药、咳嗽药、抗过敏药、化痰药、激素药、抗生素、阿奇霉素、 利巴韦林、静脉注射、辐射、麻醉、牙疼、智齿、尚不明确、保健品、误食、付费咨询、就医、健康群 等就可以获取对应的科普文章,发送【关键词】三个字就可以获取所有的关键词列表。
本文章目的是提供一般的科普信息汇总,不能替代个人的任何医疗诊治,个人医疗问题请咨询靠谱医生。
最近更新游戏资讯
- 秋瓷炫老公什么星座(秋瓷炫血型星座)
- 法国电影中的女性符号和觉醒
- 惊人的秘密:颜色政治背后的渗透与分化
- 让BB接受家庭伦理教育洗礼
- 语言礼仪十篇
- 美军欲打造AI战机部队 面临严重伦理问题
- 医学伦理学:医学伦理学的主要观点和基本理论
- 豆瓣9.0分以上|50本好书推荐
- 达尔文的故事赏析八篇
- 港台国学类学术会议信息(四十)
- 东野圭吾本格推理极致之作《回廊亭杀人事件》开票5折抢
- 辩论赛包含哪些技巧?
- 【铸牢中华民族共同体意识
- 徽州醉春丨水墨画里的徽州-婺源篁岭-江岭- 新安江- 西递- 呈坎丨六天五夜
- 心理治疗总论 【医学心理学与精神医学版】
- 苏德超教授的新论文:道德绑架为何难以避免
- 企业社会责任综述十篇
- 政务礼仪的作用(五篇)
- 韩素希出道最大尺度 泄朴海俊指导秘诀 咬牙拍完《夫妇》只有2感想
- 《封神三部曲》:为什么要重述这个神话?
- 输血和喝血真的能帮助女性和老人保持年轻吗?
- 集齐九部《星球大战》,教你如何把家庭伦理拍成太空歌剧
- 这十部顶级英美剧,是当之无愧的业界巅峰,每一部都值得通宵去看
- 邪王宠妻之金牌医妃
- 【博览】《科奖在线》:“破四唯、立新标”典型案例官宣,项目/人才/成果未来可能这