
魏大勋出圈,杨洋和片方集体破防,这瓜吃得始料未及
这几天,全程都在八卦吃瓜,电视剧《我的人间烟火》已经播出过半,戏里戏外的各种交锋进行到了白热化阶段。
从开拍,这部剧就做足了营销,明显是不差钱的主。
学生装路透图有:
接下来,还有拥抱路透图:
求婚的路透:
甚至,还有近距离的救火戏份:
路透上了热搜词条,完全是奔着爆剧的路子在走。
男帅女美,是现偶的一大看点,戏外这两人还被爆出了绯闻,那更是将舆论和剧集推到了高潮。
在此之前,杨洋因戏生情的绯闻,被爆出好几次。
在拍摄《红楼梦》期间,杨洋与比他大一岁的李沁相识相恋,两人是彼此的初恋,当时虽然青涩,但一点都不藏着掖着,有不少亲密互动。
这段恋情be之后,13年,因为拍摄《茧镇奇缘》的缘故,杨洋跟刚从韩国回来的宋茜变得熟悉起来。
15年,宋茜签约悦凯娱乐,跟杨洋成为同事,两人在微博互动频繁,被扒出有不少同款。
卓伟早在15年就暗示过宋茜在谈姐弟恋。
杨洋跟李沁分手之后,说过以后不接受姐弟恋,但有段时间又改口说接受四岁以内的姐弟恋,宋茜是87年的,杨洋是91年出生,刚好相差四岁。
16年,记者拍到了杨洋跟宋茜住同一个酒店,进出宋茜所在的小区。
《微微一笑很倾城》热播期间,宋茜投了杨洋和爽子的cp一票,眼尖的网友却发现,杨洋手机里都是宋茜的歌,并且杨洋还点赞了网友的微博。
杨洋的粉丝先炸了,说宋茜倒贴杨洋,宋茜的粉丝也不是好惹的,说杨洋才是倒贴,毕竟宋茜之前的名气更大。
插播一句,杨洋跟宋茜现在已经升级为悦凯娱乐股东了。
当时既然在同一家公司,支持一下同事作品,也是正常吧。
然后,杨洋的迷之操作开始了,他发了一条微博:身怀宝藏,总会遇见一些饿狼。
这话说的,难道宋茜是饿狼?
宋茜也很不客气,马上回了一条。
第二天,宋茜直接发文表示自己是单身,拒绝倒贴。
两人不但没官宣,还彻底交恶。
在机场偶遇宋茜的路人,拍下了宋茜编辑微博时翘着的二郎腿,宋茜断的那叫一个干净利落。
杨洋跟张天爱也有一段陈年绯闻。
两人曾一起主演过电影《从你的全世界路过》和电视剧《武动乾坤》,互动亲密。
私下有同款衬衫。
至于杨洋跟乔欣那段绯闻,就不是因戏生情了。
起因是19年2月,有网友说在伦敦看到杨洋和乔欣过情人节。
刚好那段时间杨洋在伦敦拍戏,乔欣晒的冰激凌也像是伦敦某网红店的,还有网友在伦敦偶遇乔欣。
但是,这两人都火速否认了恋情。
19年5月份,杨洋的大号出现了一个陌生的水印,杨洋几次编辑上传,水印都去不了,杨洋只能在评论区补充这是微博的bug。
疑似水印暴露了杨洋的小号,这个陌生账号关注了乔欣,以及杨洋的超话,暴露之后,一直在狂清关注人。
接下来,乔欣的小号也被扒出来,小号曾点赞了夸杨洋的微博。
神奇的是,后来这条点赞又取消了。
小号里记录了一个女生的恋爱心情,说自己跟17岁时喜欢的男孩子在一起了,男方是一个很帅的艺人,18年开始在一起。
后来,又出现了疑似这两人的背影照,衣服和鞋跟两人平时穿的还是同款。
这次,两人没有针对恋情进行回应,可能觉得不回应就是没有。
2021年2月,杨洋跟赵露思拍摄古装剧《且试天下》,又引发了一段绯闻。
拍摄片场,杨洋用袖子给赵露思挡太阳。
两人在片场打打闹闹,关系亲密。
赵露思后援会火速下场辟谣,表明赵露思是单身。
杨洋生日时,又暴露了蛛丝马迹。
官博晒出的三层生日蛋糕,上面有一只兔子和一只羊。
随后,当天下午赵露思也晒了一个自家甜品店的生日蛋糕,装饰同样有兔子和羊,还写了“happy birthday”。
这两人也被扒出过,有同款窗帘和同款T恤。
王楚然这边,之前也爆出过因戏生情。
21年6月时,在拍摄《玉骨遥》期间,王楚然和王子奇被拍到牵手散步的照片。
转头,王楚然的经纪人就发文辟谣“小王独美”。
另一段因戏生情的绯闻是跟陈宥维。
参加综艺节目《演员请就位》第二季,搭档陈宥维演《三生三世十里桃花》里的夜华和素素。
之前,只记得陈宥维哭不出来、手抖的演技,都没注意到蒙眼的女演员原来是王楚然。
尔冬升对两人的演技评价都不高,陈宥维演得不好,主持人让陈宥维跟王楚然拥抱时还有偶像包袱。
名气不大,架子倒是挺大,不管是偶像还是演员,没有安身立命之本,年长色衰,谁还会喜欢你呢?
王楚然稍好一些,但也被尔冬升告诫,娱乐圈美女一抓一大把,一定要有自己的特点。
上一个被说没特点的还是乔欣,杨天真在综艺节目中当面跟乔欣经纪人说了乔欣的问题是没有存在感。
下了节目,陈宥维和王楚然反倒是爆出私下聚餐,而且陈宥维还在王楚然家住了一晚,所以别相信在大众面前立人设的明星,谁知道他们真实是啥样子。
虽然当时聚餐同行跟一起回家的还有另一个男子,但总归跟陈宥维在节目中避嫌的举动截然不同。
这次倒是很整齐,陈宥维和王楚然的工作室都辟谣两人是单身。
回到《我的人间烟火》杨洋和王楚然的绯闻,当时王楚然已经是悦凯的艺人,和杨洋是同事。
22年10月份,《我的人间烟火》的杀青现场,这两人玩得挺开心,拍照时也有亲密互动。
到了今年3月,有网友爆料2月份在马尔代夫遇到了杨洋和王楚然热吻。
这事早有端倪,《听说你喜欢我》播出时,王楚然发出来的宣传照片,背景疑似是海边。
直播时其他人都穿着长袖,只有王楚然是短袖。
扫楼活动,只有彭冠英单人去扫楼。
王楚然发的一张自拍照的背景,跟马尔代夫一家酒店的布置刚好也对上了,正好是爆料网友提到的那家。
2月份的杨洋虽然更新的动态很少,但从他朋友那,被网友发现,他也在马尔代夫。
《特战荣耀》里饰演张天扬的杨彤跟杨洋关系不错,杨彤老婆的社交动态发了和杨洋的合照,而且杨彤老婆也在马尔代夫。
看晒的晚餐,这次是来度蜜月,餐具是八套。
《特战荣耀》中出演萧云杰的孟阿赛,发过一张在快艇上的照片,从镜片的反光,火眼金睛的网友发现了杨洋的身影。
王楚然和杨洋的同款,自然少不了。
同款手机壳:
同款眼镜:
同款袜子:
杨洋和王楚然住过同一家酒店,杨洋助理去接的王楚然,王楚然有刷卡进门的特权。
很好笑的是,王子奇也在吃瓜杨洋和王楚然的恋情,还关注了相关话题。
所以谁说娱乐圈的明星不上网啊,他们也是吃瓜达人。
前两次爆出绯闻就辟谣的王楚然,这一次跟杨洋的绯闻,竟然没辟谣,独美的勇气哪去了?
《我的人间烟火》这次也是悄悄定档,开播前没有大规模热搜,今年的剧都开始低调了,毕竟《宁安如梦》的教训还在那摆着。
剧是7月5日晚上7点要开播,杨洋和张彬彬是7月5日下午去扫的楼。
剧里的同事情先宣传上了,两人之前还在《微微一笑很倾城》里合作过,又拉了一波情怀。
一部爱情剧,同事情有啥好磕的,不带王楚然一起扫楼,这点就很迷了。
虽说王楚然在飞机上,但时间是可以提前规划安排的,这避嫌得太明显。
好巧不巧,王楚然最近有两部在播剧,《玉骨遥》里跟王子奇是cp,《我的人间烟火》中跟杨洋是cp,两个还都是绯闻男友。
王楚然主打的就是一个端水,没有跟杨洋去扫楼,自然也不会跟王子奇在线直播。
《我的人间烟火》两个主演不愿意像《长风渡》的白敬亭和宋轶那样营销cp感,宣传自然就只能往其他路子走。
没想到,把女主和男三拉出来,伪骨科的视频竟然火了,热度超过男女主十年纠葛,再续前缘的设定。
观众是会磕的,《我的人间烟火》杨洋的演技尴尬又紧绷,而且剧中宋焰跟许沁有明显的三观不合,根本不是一路人。
现在的女生,没有那么恋爱脑了,遇到这样的男生还不赶紧跑。
魏大勋饰演的孟宴臣,作为剧中女主没有血缘关系的哥哥,跟许沁青梅竹马,为许沁捡被妈妈嫌脏而丢掉的兔子。
给许沁买辣条吃。
许沁一个动作,他就秒懂。
对许沁的感情很矛盾,有霸道的一面,但也有尊重隐忍的一面,两人的禁忌感和拉扯感更加吸引人。
男女主这边,20多集了,还在不断地误会争吵。
魏大勋虽然之前被嘲是综艺咖,但他的演技底子还是在的,也是科班出身,演霸总完全不违和。
出道十几年了,杨洋却还是在用皱眉、抿嘴的敷衍式演技,只顾着盲目耍帅,忘记了演员要为角色服务。
同样是演情侣互动,王子奇和王楚然在《玉骨遥》中的cp感,明显好过杨洋和王楚然的对戏。
男主演技被嘲,男三更出圈,有一大堆人开始破防了。
热搜#杨洋版孟宴臣#突然冒了出来,让人脑子里打问号,咋想出来的词条。
上次见到这么奇怪的还是《长月烬明》的热搜#罗云熙版天欢#。
12日上午,导演李木戈坐不住了,发文让观众支持男女主,引导上价值,消防员有多不容易,我们是一部正能量的剧。
但评论区,却是一堆表扬导演把孟宴臣拍的很好的。
眼看控不住场,李木戈吓得把评论区都暂时关了会,当然,后面被网友骂了,又开了评论区。
一部偶像剧里面,还是女频剧里面,想要塑造个大男主,还要谈价值观,有点太为难观众了吧。
喜欢李木戈出圈作品《东宫》的观众,观众喜欢的是李承鄞和小枫的感情拉扯感,而不是幼稚的权谋,看了几遍《东宫》,每次权谋戏份,我都是直接跳过。
开播时只艾特了张彬彬的杨洋,12日晚上终于艾特了女主微博。
此时,出现了一个奇怪的热搜#宋焰给了孟宴臣10年机会#,试图让观众不要磕伪骨科,回到男女主身上来。
但观众也很叛逆,在评论区说我们也给了杨洋14集的机会,还有十多年精进演技的机会。
男女主在剧里没有CP感,演技没法让人代入,观众磕不动,去磕其他的,难道有错的是观众?该反省的是谁,不是很清楚吗?
同样破防的还有编剧,自吹男女主更有拉扯感,按头观众磕男女主。
可惜,观众和播放平台早就识破了套路。
播放平台也知道哪个角色更有热度,宣传图直接放了孟宴臣和许沁的图片。
刷到剪辑视频进来的朋友,发现男主是杨洋,表示这部剧好割裂,怕是要男女主剧外官宣恋爱,才能挽救剧中CP的热度。
第一次见剧都快播了一半了,剧方急急忙忙建了角色号,也是没谁了。
魏大勋是特约出演,出场戏份不多,存在感却高于杨洋。
《我的人间烟火》伪骨科的视频爆火,导致只要刷到男女主同框的视频,网友就评论“一看就是官方”。
剧方和导演想要引导观众磕男女主,有才的观众不乐意,就自己开始创作,于是,孟宴臣和许沁的同人文、同人视频层出不穷。
剧方甚至提前放出了男女主婚礼的预告,也依然阻止不了观众磕伪骨科。
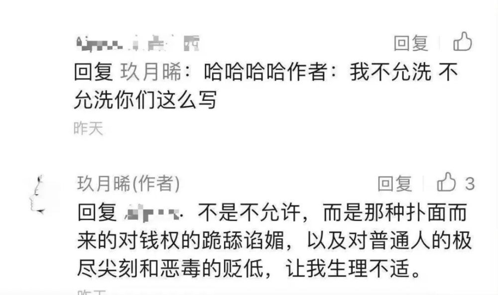
接下来,原著作者玖月晞也破防了,吹男女主不跪舔钱权。
这逻辑就有点神奇了,看个剧,要是喜欢孟宴臣,不喜欢男女主,那就是喜欢跪舔钱权了?人设和演技也能是喜欢一个角色的理由吧。
13日,火速安排了剧组去扫楼和上节目,这回男女主终于全了,互动不避嫌了,另外,魏大勋和王彦霖也跟着去跑宣传了。
可能剧方觉得这下官配CP感十拿九稳,岂料,网友们会P图整活。
杨洋的粉丝羊毛老师们也没歇着,观众既然说杨洋演戏爱皱眉,那粉丝就要守护杨洋的皱眉自由,对杨洋的颜值引以为傲,让杨洋先去油,再找准角色,磨炼演技。
演员演得不好还不能说了?既然是演员,你的自由也得在角色的范围内,而不是演什么都像自己。
而且杨洋在剧中的表现,真的很不可,时刻只注意自己的帅,不接地气。
离谱的是,还有人建了女主养母和孟宴臣的黑超话:傅首称臣。
这两个角色只是阻止了女主跟男主在一起,演员的演技是不错,但要从角色上升到网络戾气,大可不必。
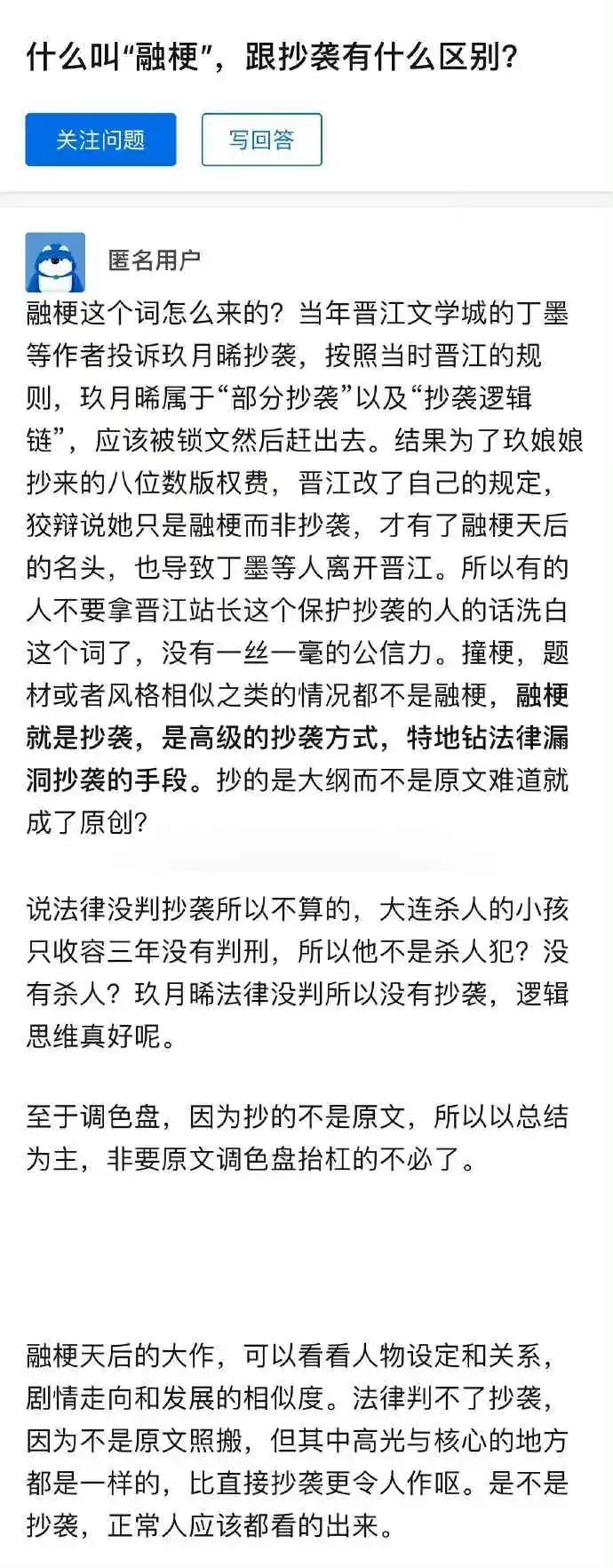
原著作者玖月晞也被网友扒出来,之前是抄袭惯犯。
补充一下,《如果蜗牛有爱情》 、《他来了,请闭眼》都是丁墨的代表作。
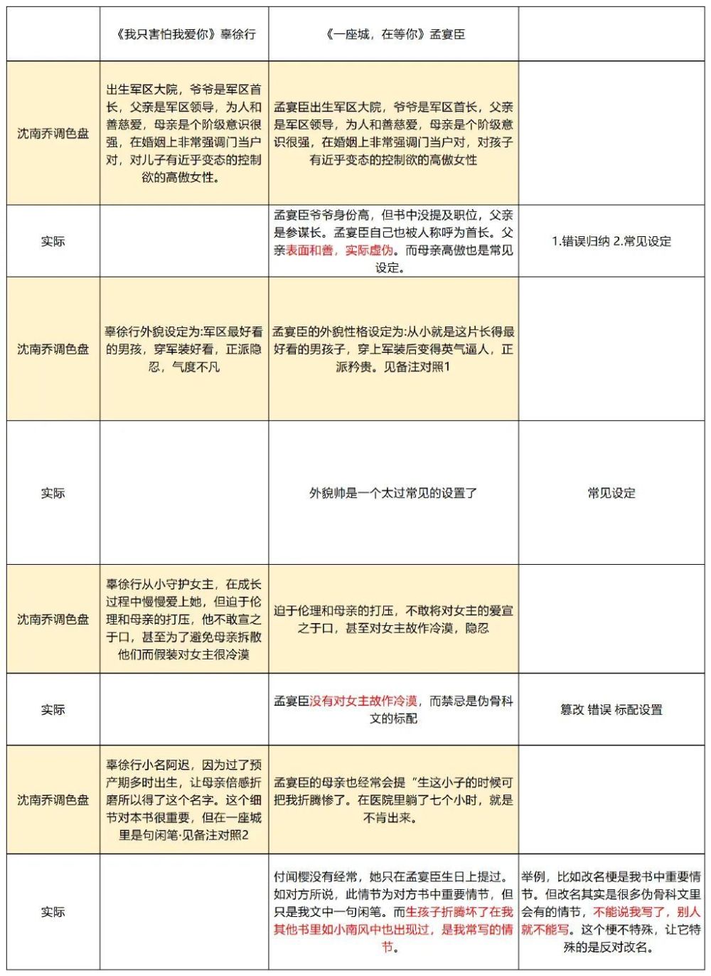
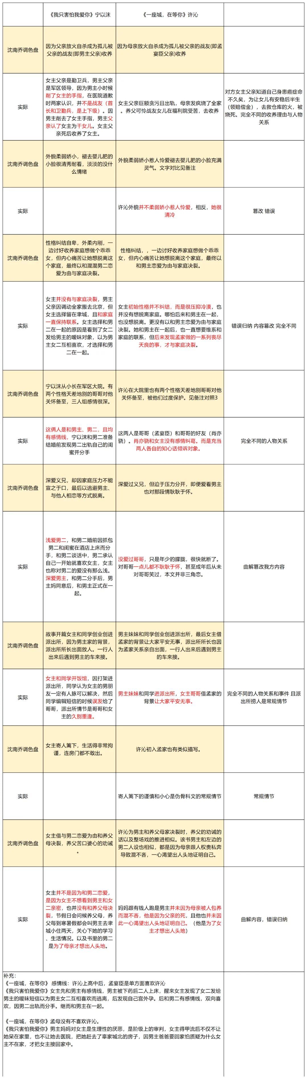
网友发现,孟宴臣这个角色,抄袭了另一个作者沈南乔在《我只害怕我爱你》中的设定,包括伪骨科的部分也很相似。
空口无凭,沈南乔看到网友的艾特,专门去读了《我的人间烟火》的原著《一座城,在等你》,扒出了两者的相似点。
相似点有点过于多了,玖月晞看到之后,反击倒是很速度。
玖月晞没想到的是,网络还留着记忆,之前的版本被发现确实使用了沈南乔书中的人物背景。
只能说玖月晞深谙融梗精髓,不过沈南乔也很硬气,已经跟出版社做好了维权准备。创作不易,抄袭融梗可耻。
更何况,玖月晞因为孟宴臣出圈破防,就开始贬低孟宴臣,这行为实在是让人膈应。
敢情是,自己的亲生儿子比不过偷来的儿子,所以破防?
目前暂且吃瓜到这里,这部剧戏里戏外的battle都非常精彩,让我吃瓜了好几天。
现在,别想着拿到一个出名作者的作品就万事大吉,万一作者抄袭了呢。原著中跟不上时代发展的糟粕情节和人设,该删的就删,恋爱脑这点这届观众不喜欢。
虽说演员私底下是不是在恋爱,剧集播出时要不要宣传CP,这都是剧方和演员的个人选择,但如果真的在恋爱期间,还能把恋爱戏份演成面无表情的样子,演员的演技可以打包去重修一轮了。
即使是流量,长得也好看,没有演技,一样只是花瓶,用帅气和美貌吃饭,能吃多久呢?
仅粉丝可见的演技?有没有想过,粉丝变心的速度也会很快?
就算是不知名演员,凭借着用心的演技,诠释好角色,迟早会被观众看见。
影视作品的核心依然是剧本,李木戈以拍美女帅哥出名,却依然不懂剧本,剧集节奏一直有问题,好好打磨剧本,不要故步自封和试图教育观众,才是导演作为手艺人该做的事情。
编剧也别高高在上,没人买单的影视作品,只能是独角戏,看剧是为了满足观众的精神文化需求,而不是满足编剧的意淫。
粉丝们,支持偶像是一回事,作品好不好又是另一回事,观众评价几句,并不代表就是故意在抹黑,大多数观众就是路人而已。
况且,偶像这么大一个人了,整天活在粉丝的吹嘘里,经不起一点讨论和批评,那也太弱了吧,不要动不动就让路人捂嘴,次数多了,伤路人缘。
国产剧想要进步,导演、编剧、演员、后期等工作人员,甚至包括粉丝,都得保持开放的态度,打造一个利于创作的环境,才能诞生更多影视精品。
最近更新游戏资讯
- 秋瓷炫老公什么星座(秋瓷炫血型星座)
- 法国电影中的女性符号和觉醒
- 惊人的秘密:颜色政治背后的渗透与分化
- 让BB接受家庭伦理教育洗礼
- 语言礼仪十篇
- 美军欲打造AI战机部队 面临严重伦理问题
- 医学伦理学:医学伦理学的主要观点和基本理论
- 豆瓣9.0分以上|50本好书推荐
- 达尔文的故事赏析八篇
- 港台国学类学术会议信息(四十)
- 东野圭吾本格推理极致之作《回廊亭杀人事件》开票5折抢
- 辩论赛包含哪些技巧?
- 【铸牢中华民族共同体意识
- 徽州醉春丨水墨画里的徽州-婺源篁岭-江岭- 新安江- 西递- 呈坎丨六天五夜
- 心理治疗总论 【医学心理学与精神医学版】
- 苏德超教授的新论文:道德绑架为何难以避免
- 企业社会责任综述十篇
- 政务礼仪的作用(五篇)
- 韩素希出道最大尺度 泄朴海俊指导秘诀 咬牙拍完《夫妇》只有2感想
- 《封神三部曲》:为什么要重述这个神话?
- 输血和喝血真的能帮助女性和老人保持年轻吗?
- 集齐九部《星球大战》,教你如何把家庭伦理拍成太空歌剧
- 这十部顶级英美剧,是当之无愧的业界巅峰,每一部都值得通宵去看
- 邪王宠妻之金牌医妃
- 【博览】《科奖在线》:“破四唯、立新标”典型案例官宣,项目/人才/成果未来可能这