手机访问:wap.265xx.com云顶之弈怎么玩?云顶之弈攻略大全[多图]
云顶之弈将会在暑期正式到来,目前正在测试中,那么想要了解这款游戏的朋友可以看过来,这是LOL新出的一个游戏模式,下面小编给大家带来这款游戏的攻略大全。
云顶之弈攻略大全
各位召唤师,大家好,今天我们将与大家分享一个暑期将会到来的模式“云顶之弈”。相比于过往召唤师峡谷的体验,“云顶之弈”会更加侧重策略思考与英雄搭配。这是一次新的尝试,希望能为所有召唤师带来一些不同的体验。
我们非常期待“云顶之弈”模式的上线,我们将收集各位召唤师们的反馈并和大家一起制作这个模式。“云顶之弈”将会首先以Beta测试的形式上线,所以会有许多不完美的地方。我们会努力修复与优化不足的地方,以便为大家带来更好的游戏体验。我们也会通过开发者日志、更新以及说明的形式与大家交流。

1、 云顶之弈模式介绍
云顶之弈是一个回合制策略游戏模式,每局比赛由八名玩家共同进行一对一决斗,直到场上只剩下最后一名玩家。获胜关键是在合理的战术策略下从随机化的英雄池中选择最佳的英雄阵容,用装备对阵容进行强化,并构架优势对战阵型。这是拳头对新兴的战棋类游戏的尝试,目标服务于全体玩家,无论是硬核竞技型还是休闲型、社交型玩家,都能获得有趣味、有深度的游戏体验。

2、云顶之弈的游戏机制:
每一轮开始前你会有机会使用金币招募联盟中的英雄。随着游戏的进行你的队伍会越来越强,同源或同职业的英雄会为你解锁各种特性。另外,当你招募3个相同的英雄时可以融合并升级为超级英雄,3个相同的超级英雄可以融合升级为终极英雄。
你的英雄们会前往对方团队的棋盘征战(或者是对方来到你的棋盘)。战斗中你的英雄们会自动移动、攻击、释放技能。和其它的游戏模式一样,团队的阵容和站位会决定成败。
每轮结束后你会获得金币奖励。有时候会触发特殊事件,所有玩家会聚在一起,从一队各有长处的英雄中选择。玩家们将会以与排名相反的顺序选择,给落后的玩家翻盘的可能。争取连胜,避免损失生命值。活到最后即为胜利。过程中不要忘记发表情。
我们如何以及为何制作云顶之弈
最近,我们在尝试许多不同玩法模式,这些模式都在英雄联盟的游戏体验基础上加入了独特的玩法和深度。英雄战棋是我们在这方面的下一个重大探索,也是我们首次进入一个完全不同的游戏类型。我们一直都喜欢策略游戏,最近我们尝试了新的战棋类型——我们办公室内部就有许多人在疯狂沉迷刀塔自走棋。我们很喜欢这款游戏,它也激发了我们的灵感,在英雄联盟中创造崭新的模式。
我们将和你们一起制作这个模式。英雄战棋将首先以beta测试的形式上线,所以会有许多不完善的地方,我们会逐渐修复瑕疵。每一步前进我们都将密切关注你们的体验和反馈,所以请把想法告诉我们。我们这边会经常通过开发日志、更新和补丁说明的形式与大家交流。
我们将把云顶之弈视为一个成熟的游戏模式,这也就意味着我们将为其提供充足的场外配套功能。包括排位赛。英雄战棋的排位赛预计会在9.14版本更新时上线。到时候我们应该已经初步解决bug漏洞和基本游戏平衡了。

英雄联盟云顶之弈是什么?
英雄联盟云顶之弈是一个回合制策略游戏模式,每局比赛由八名玩家共同进行一对一决斗,直到场上只剩下最后一名玩家。获胜关键是在合理的战术策略下从随机化的英雄池中选择最佳的英雄阵容,用装备对阵容进行强化,并构架优势对战阵型。这是拳头对新兴的战棋类游戏的尝试,目标服务于全体玩家,无论是硬核竞技型还是休闲型、社交型玩家,都能获得有趣味、有深度的游戏体验。
3、第一回合英雄选择

第一回合八名玩家被传送到同一张地图,与其他七名对手共同争夺被系统随机发放出来的九位英雄。与其他类型游戏不同的是,玩家需要移动并且触碰到英雄才能完成锁定,通俗点说就是“抢”,至于抢不抢得到心仪的英雄和装备就要看各位的手速了。

4、英雄上场
拖动英雄到格子,即可让英雄上场战斗

拿到第一个英雄之后就正式进入了第一回合——打野怪
鼠标左键点击英雄移动到六边形的棋盘上来选择站位,当然你也可以选择卖掉,比如这把选到了劫,个人认为劫在前期有点弟弟,前期最好还是选择前排才更有机会把握住前期的局势。

卖掉之后下方系统会随机分发五位英雄,建议选择诺手,别问我为什么,前排能抗能打能吸血(有一把三星诺手我集火他二十秒不死,自身回血配合豹女的回复站在前排就是爸爸级别的存在)。

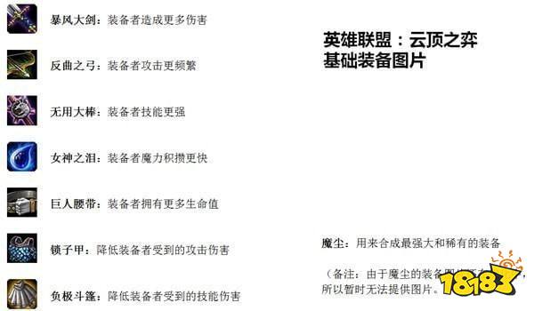
5、装备
击杀野怪会有几率掉落装备,一共有八件基础装备。

基础装备可以进行升级,比如暴风大剑与无用大棒可以合成科技枪,装备的合成无法手动选择,系统会自动将按顺序放入英雄的两件装备合并。
举个例子,第一次我打到了一把大剑,给了豹女用,后续又打到了一件反曲之弓跟一个大棒,我想用反曲之弓跟大棒合成羊刀给到豹女,但一旦放入反曲之弓系统将自动跟大剑升级成其他装备。
而在后续的问答环节这个问题也是被放出来,可能到正式服上线“装备升级”的问题会有很大改善。
6、PVP技巧攻略
经过三轮的打怪,游戏第四回合就开始了PVP对决,利用前期建立的英雄基础阵容来尽量取得优势,下面来说一下新手玩家容易遇到的问题。
1:未注意可上场棋子数量,就上图而言双方最大可上场数量是4,而他只放了三个旗子,导致被我以一颗旗子以数量取胜。
2:站位问题,比如小炮利用自身远射程的优势尽量放在最后排。棋盘最前方的位置是双方的火拼位,一般是放前排旗子,比如诺手,盖伦,莫德凯撒等等。
3:注意阵容搭配,这是前期新手玩家最容易忽视的问题。前期尽量选择搭阵容的旗子,就好比打麻将一样手里最多两方牌。

7、怎么样建议完美的阵容呢?
光靠系统随机发放的旗子是远远不够的,玩家可以手动消耗金币来刷新一次系统随机的旗子,但建议新手玩家前期不要刷新太频繁,一是保证一个金币的积攒(具体的下文会讲到)。二是希望大家不要纯靠脸玩游戏,一旦脸黑刷新十次出来的全都是不需要的英雄,别问我是怎么知道的。
前期快速增强战力的方法除了运营起完美的阵容,还可以手动消耗金币购买经验值来升级。为什么要升级?因为升级可以增加场上最大可上场旗子数量,每升一级增加一,最高十级。
前期升级的经验差别不大,越往后就是呈指数上升,所以前期花金币升级性价比还是很高的。

8、提升战力
要说提升战力最重要的是什么,经过小编几轮的试玩,发现阵容虽然很重要,但前期可上场旗子数量有限,一个小完美阵容至少要到中期才能做出来。而“英雄升星”在前期就成为了提高战力最有效的方式。
场上(战场区与板凳区)存在三个相同的一星旗子会自动升级成一个二星旗子,三个二星旗子自动升级成一个三星旗子。如果前期脸白弄到了一个三星,恭喜你基本可以通关前10回合。

9、后期英雄选择
游戏每进行若干回合八名玩家又会被集体传送到一张地图来“抢”英雄以及英雄身上附带的装备,与第一回合不同的是这次的金圈不会同时消失。

为了让玩家更具翻盘的可能性,系统会让让低血量玩家更早的出来,以便最大可能让低血量玩家率先做出选择。相反场上血量最高的玩家是最后一个出来的,而能选择的旗子或者装备只剩下两个,俗称“捡垃圾”。

此回合有些玩家会不知道自己在哪里,注意头顶的金色箭头,判断自己的方位。后续的问答环节此问题也被提出,云顶之弈正式服上线后应该会有很大改善。
整体思路
前面也讲到了,前期首先要保证的是基础阵容不要乱,其次是尽量升星保持战力,在金币充裕的时候手动升级。
如果非要说云顶之弈最重要的属性是什么的话,个人认为阵容>旗子星级>等级>装备。当然也有些英雄不吃星级比如薇恩,试玩时小编发现两个薇恩的W可以互相叠加,而二星薇恩的攻速远远达不到一星的两倍。
一个完整的阵容永远都是获胜最大的关键点,并且阵容与阵容之间也存在克制关系,比如刺客流阵容旗子会跳到后排专杀脆皮,此时枪手、游侠等脆皮阵容就不够看了。
而玩家也需要了解到多种阵容才能领会到云顶之弈的乐趣,毕竟不是你想玩什么阵容就能有幸玩到的,游戏的随机性也是最大的魅力之一,怎样利用系统随机发放的旗子建立阵容才是重中之重。
关于金币
金币作为云顶之弈唯一的经济来源,如何理财也是游戏最重要的一部分。
金币分为每局的基础收入、利息、胜利奖励、连胜奖励、连败补偿。其中基础收入与利息占大头,相信看到这里大家也都知道什么是最重要的了,没错就是存钱!
当金币存到50的时候会达到利息的一个峰值(5),意味着你每回合结束,可以得到10~12的金币收入。如果金币是10以下,每回合结束仅有5~6的收入。
而存钱就意味着前期的阵容是要落后的(脸白的除外),如何把控好心态以及自律才是理财的关键。而旗子的阵容之中也有一个理财阵容(海盗),试玩也遇到过几场,但都被我帝国+骑士阵容一路从前期杀到后期,阵容着实有点弟弟,人死了,钱没花了~
问答环节海盗流的问题也被提出来,正式服上线后可能会加强此套路。
其他
英雄联盟新模式云顶之弈还是非常值得期待的,现场有几位此前从未玩过任何类似模式的玩家都恰到了鸡,说明新手还是很容易上手的。
此模式也继承了英雄的外形、技能以及装备,广大英雄联盟玩家不需要花时间去理解每个旗子的技能。
问答环节
以下抽选了几个玩家比较重视的问答。
这个模式何时上线?
云顶之弈模式将于6月25日在大洋洲服务器正式上线。如果一切顺利则将会在之后几天内陆续登陆其他地区。此外,该模式将于6月18日在北美测试服上提供预览。上述?期是现阶段的计划目标,未来可能会出现变更。
新建账号的玩家上手容易吗?
很容易!新玩家上手没有任何障碍。这个模式里所有内容都已解锁,而且不像其它模式一样有等级要求。
这个模式有排位系统吗?
会有,我们计划今年晚些时间加入排位系统。
可以和朋友一起玩吗?
可以!你可以最多邀请 7 名玩家组队匹配,实现好友间的对战。
计划更新的周期是?
计划两周一更新
我是否可以因各种原因举报其它玩家?
可以,这个模式遵守所有英雄联盟的玩家行为规章。
英雄联盟里的全部英雄会在云顶之弈模式中出现吗?
所有联盟中的英雄都会在特定的时间点加入云顶之弈模式。我们计划发布许多组英雄,在一个赛段期间内最多可能会陆续加入10个新英雄,然后加入一整组英雄和特性,让玩家感到兴奋,也让游戏保持新鲜感。
云顶之弈模式一局游戏大概持续多久?
我们计划是在30分钟左右结束一局云顶之弈模式游戏。目前的时间比这略长,但我们在向目标努力。
除了会有英雄联盟中的英雄和装备外,这个模式还会加入其它英雄联盟中的元素吗?例如巨龙或者男爵?
是的!我们将在云顶之弈模式的 PvE 回合中呈现这些元素。
你们说过云顶之弈模式每两周更新一次,能说说更新是会注重哪些方面吗?
上线之初,更新的是所有方面。我们之所以要上线云顶之弈模式的早期版本,就是因为我们很想与玩家们共同打造这个模式,再次找回许多年前开发英雄联盟的那种感觉。我们会关注操作界面、英雄技能、平衡性,以及玩家互动的各个方面,从你决定“我要玩云顶之弈模式”的那?刻起,你就在帮我们进行改进。我们将在上线后的每两个星期进行一次更新。
10、小小英雄登场
为大家介绍英雄战棋的同时,我们也高兴地宣布,英雄联盟将迎来全新的个性化选项:小小英雄。这些小东西们将是你在英雄战棋模式中的化身,能跳舞、能做表情、有各种动画,基本上就是炫耀资本。在你完成前几局游戏以后,你可以通过单纯地玩游戏来解锁首个小小英雄。
在用过唯一一次机会获得了免费小小英雄以后,你还可以在商城购买其他种类,售价750点券,首发共6款:

基础小小英雄

小小英雄升级
如果你还没有被小小英雄征服,那么请期待未来上架的更多品种,它们将和皮肤一样随着版本更新定期上新。另外,对于那些追求特立独行的玩家,我们将提供稀有小小英雄蛋,售价490点券。小小英雄蛋将包含同一品种的特殊变种,而且还有另一层惊喜:重复孵出相同的变种,将会让它像英雄战棋里的英雄那样融合进化,升级模型和特效。当一个变种升到第三级,该变种就将从你的蛋池中移除。
小小英雄还将和你一起进入嚎哭深渊,当你进行大乱斗的时候,他们会在旁边为你加油助威。
你们将在测试服上看到小小英雄使用表情卖萌,在正式上线以前我们还会讨论更多关于它们的设定和机制。
11、阵容搭配:
在对战中,玩家根据不同的流派搭配可组成不同的阵容,不同阵容之间相互克制,并不存在绝对强势的阵容,通过观察其他玩家的阵容调整自己的阵容也是制胜的关键之一。
玩家们可以根据英雄羁绊,来组合自己想要的阵容队伍
如相同多个职业,能有羁绊加成。
英雄联盟自走棋阵容搭配大全:《英雄联盟自走棋阵容搭配攻略大全 LOL自走棋全流派阵容推荐》

12、 英雄战棋模式的更新节奏
我们坚信服务玩家和粉丝的价值,因此我们将会每隔两周进行更新,还将会定期开展活动、制作新模式。此前有很多玩家告诉我们他们对战棋类型模式表现出了浓厚的兴趣,我们希望英雄联盟的粉丝们能够高兴地看到这款游戏标志性的画面、风格和有深度的玩法在这个新模式中焕发活力。

关于英雄战棋的一些期待
英雄战棋模式对于玩家来说能够轻易上手,不论是老玩家还是新手,只要你拥有英雄联盟的账号就可以立刻进入游戏体验。相比于传统的竞技模式,更加注重策略性的“英雄战棋”模式并不需要很高的操作要求,但策略性以及英雄搭配所带来的“化学反应”同样会让这个模式带来很多有趣的体验。这些体验也是我们希望能够带给召唤师并与召唤师们继续去挖掘和探索的。召唤师们将以全新的方式体验到他们喜欢的英雄、装备和技能,能够体验到在传统多人在线竞技类型之外的乐趣。

我们将在后续进一步为大家提供有关“英雄战棋”模式的信息,并将尽快推动完成测试上线,感谢所有召唤师的支持。
最近更新游戏资讯
- 秋瓷炫老公什么星座(秋瓷炫血型星座)
- 法国电影中的女性符号和觉醒
- 惊人的秘密:颜色政治背后的渗透与分化
- 让BB接受家庭伦理教育洗礼
- 语言礼仪十篇
- 美军欲打造AI战机部队 面临严重伦理问题
- 医学伦理学:医学伦理学的主要观点和基本理论
- 豆瓣9.0分以上|50本好书推荐
- 达尔文的故事赏析八篇
- 港台国学类学术会议信息(四十)
- 东野圭吾本格推理极致之作《回廊亭杀人事件》开票5折抢
- 辩论赛包含哪些技巧?
- 【铸牢中华民族共同体意识
- 徽州醉春丨水墨画里的徽州-婺源篁岭-江岭- 新安江- 西递- 呈坎丨六天五夜
- 心理治疗总论 【医学心理学与精神医学版】
- 苏德超教授的新论文:道德绑架为何难以避免
- 企业社会责任综述十篇
- 政务礼仪的作用(五篇)
- 韩素希出道最大尺度 泄朴海俊指导秘诀 咬牙拍完《夫妇》只有2感想
- 《封神三部曲》:为什么要重述这个神话?
- 输血和喝血真的能帮助女性和老人保持年轻吗?
- 集齐九部《星球大战》,教你如何把家庭伦理拍成太空歌剧
- 这十部顶级英美剧,是当之无愧的业界巅峰,每一部都值得通宵去看
- 邪王宠妻之金牌医妃
- 【博览】《科奖在线》:“破四唯、立新标”典型案例官宣,项目/人才/成果未来可能这