
【邵红峦】牛仔裤如何进入马来西亚穆斯林女性市场 ——以李维斯公司的跨文化营销为例
▲图片来自网络
[摘要]“一带一路”沿线地区与国家中存在较多以伊斯兰文化为主导的国家,作为该倡议的具体实施行为体之一,中国跨国企业在跨国经营时不可避免地会遭遇异质文化壁垒和文化冲突的风险。本文以西方牛仔裤公司先锋——李维斯公司对马来西亚穆斯林女性市场的牛仔裤营销为核心案例,对该公司跨文化营销的策略和效果进行探讨,并从跨文化关系的视野分析其取得成功的深层原因。本文认为,跨国公司在跨国经营的过程中应结合使用标准化跨文化营销策略与在地化跨文化营销策略,同时也要注意规避对异质文化深层内核的冲击,柔性突破其表层文化。这或可为中国企业在“一带一路”沿线尤其是对伊斯兰市场的跨国和跨文化经营提供可资借鉴的经验和启示。
[关键词]跨国公司; 跨文化营销; 马来西亚; 穆斯林女性; 牛仔裤; 一带一路; 伊斯兰文化
[作者简介]邵红峦,复旦大学国际关系与公共事务学院国际政治专业2017级博士研究生。
本文刊载于《东南亚研究》2018年第1期。
引 言
“一带一路”是中国提出的全球经济发展重大倡议,特别注重中国与沿线国家的互联互通。根据中国—东盟国家“五通”指数,马来西亚综合排名第一,印尼与马来西亚均为“顺畅型”,文莱被列为“潜力型”[1]。从文化层面来看,该三国均为伊斯兰文化占主导地位的国家。伊斯兰文化塑造穆斯林的生活方式,在伊斯兰教义的作用下,具有宗教色彩的消费模式和倾向得以存在。由此来看,在“一带一路”倡议的实施中,不同地域文化的异质性以及可能因此产生的文化壁垒和文化冲突应被纳入中国企业的跨国经营策略考虑之中。
最早发展起来的西方跨国公司在这方面有着较多的经验。美国老牌牛仔裤公司李维斯公司早在1981年就已开拓包括马来西亚在内的东南亚国家市场[2],而当时的马来西亚正处于伊斯兰原教旨主义浪潮中,伊斯兰教对于女性服饰的要求非常保守。伊斯兰教义主张穆斯林妇女不能穿着有意突出腰部和臀部等身体部位轮廓的服饰[3],而女性牛仔裤又以突出女性身体轮廓为主要特点,因此,牛仔裤尤其是女性牛仔裤被赋予西方的符号象征,成为当地伊斯兰运动的斗争矛头。在这种社会背景下,李维斯公司这一充满西方符号意义的异质文化行为体如何能够进入马来西亚穆斯林女性市场并且不断开拓发展至今?本文旨在以李维斯公司开拓马来西亚穆斯林女性牛仔裤市场的跨文化营销为核心案例,探析企业在跨国营销时如何适应异质文化环境,进行本土化发展,同时希望能够为中国企业适应和开拓“一带一路”沿线的伊斯兰市场提供启示。
一 相关文献述评
本研究涉及的文献主要在伊斯兰女性时尚服饰文化、伊斯兰文化对外来文化的反应以及宗教文化因素与跨文化营销研究等方面。
在全球化背景下,关于穆斯林女性时尚服饰的研究主要聚焦于其所经历的变迁及其与伊斯兰文化的冲突问题。马来西亚穆罕默德·塔希尔·金等人的《时尚:马来西亚穆斯林女性视角》一文对马来西亚穆斯林女性服饰时尚的变迁进行综述,提出融入西方文化风格的当代马来女性服饰时尚与伊斯兰文化在一定程度上存在着文化冲突的问题[4]。《女性、信仰与行为:关于马来西亚女性宗教信仰与行为的研究》则从全球化背景下马来穆斯林女性服饰的世俗化及传统化两个极端倾向进行研究,指出其世俗化倾向主要表现在将西方服饰作为展示自我的方式[5]。印尼也有文献如《印度尼西亚城市中的时尚和信仰》《印度尼西亚穆斯林时尚:风格与设计》等从不同角度论述印尼穆斯林女性时尚服饰在外来文化以及现代化进程影响下的变迁问题[6]。它们不仅详细梳理了印尼穆斯林女性时尚服饰的变迁过程以及在这一过程中长辈与年轻人的观念冲突,将服饰时尚与政治、经济、女性地位相联系,同时也较为宏观地论述了服饰时尚变迁的原因。
关于伊斯兰文化对外来文化的反应,韩松立等人的《文化认同视角下西方社会与伊斯兰社会的文化冲突》一文对芭比娃娃先是受到阿拉伯国家的抵制,而后被本土化,成为身着伊斯兰服饰的芙拉娃娃而得以畅销这一变化过程进行了讨论与分析[7]。许多学者还从跨文化关系角度,对马来西亚穆斯林消费者在欧美流行音乐、影视明星等外来文化的影响下改变消费倾向与消费决策的相关议题进行研究。如《马来西亚对广告和名人代言的认知》一文将马来西亚的马来人、华人、印度人进行比较,得出马来人相比于其他族群更容易受到名人代言广告影响的结论[8]。伊扎·他曼等人的《伊斯兰宗教标志对于广告产生的积极影响》一文主要论述宗教因素对于广告设计的影响[9]。卡伦·S.费曼等人的《名人代言的影响》一文运用TEARS模型探讨马来西亚消费者消费决策的影响因素[10]。
牛仔裤作为商品或者说文化产品,能够在穆斯林女性当中传播,离不开跨国公司的推动作用,跨文化营销学关于穆斯林市场有不少研究。国外学者对此多进行定量研究和比较研究,进而归纳出不同国家的穆斯林市场的特点,以及这些穆斯林市场与西方市场的不同之处。如《消费者伦理:关于土耳其和美国消费者伦理的跨文化视角的研究》以及《对两个穆斯林国家市场的消费者行为的研究》均采用了定量研究方法[11]。也有学者专门研究宗教因素对消费者伦理和消费者行为的影响程度,如《宗教对消费者行为的影响:关于宗教是否决定消费者行为的对比研究——以德国和土耳其的基督徒和穆斯林为例》研究宗教对于生活方式的影响以及在宗教的引导下消费者行为与偏向的不同[12]。《关于伊朗穆斯林奢侈品市场的挑战与机遇的探析》以伊朗为研究案例,分析跨国公司跨文化营销策略,提出恰当处理宗教文化可以拓展市场,并且希望能够将相似的策略运用到其他伊斯兰市场中[13]。
以上文献从不同的角度为本文的研究奠定了基础。
二 牛仔裤在马来西亚穆斯林女性市场的文化壁垒分析
文化一般分为三个层次——表象文化(artifacts)、价值观(value)和设想(assumption),而牛仔裤作为服饰的一种,从属性上看首先属于表象文化[14],并且蕴含着价值观。牛仔裤在西方社会兴起后,被冠以“美国精神”的代表,蕴含“反叛”、“个性”、“自由”等文化内涵。在非西方社会,牛仔裤被视为西方文化的代表,受到一定程度的抵制。在马来西亚尤其是伊斯兰革命运动以后的马来社会,牛仔裤也面临不同层面的文化壁垒。
(一)马来社会男权文化
马来西亚是一个多族群社会,伊斯兰教传入以后,对马来人的生活逐渐产生重要的影响。在传统的马来农业社会,马来男性通过对女性在家庭、社会中的束缚展现权力,对女性身体的控制成为马来社会维系男性权力的主要标志之一,国家和政府对于女性身体的控制更成为后殖民时代民族国家的主题[15]。
然而,20世纪70年代马来西亚的新经济政策使大量的马来女性接受教育并从事各种社会工作,世俗化和现代化发展在女性方面表现得尤为明显。马来女性的生活环境发生变化,她们在工作中接触到更多的非穆斯林男性,通婚现象也有所增多。越来越多外出工作的马来女性为吸引男性的注意,穿着包括紧身牛仔裤在内的较为性感的服饰。此时,获得更多经济权力的马来妇女为了争取自身权利,将牛仔裤等西方服饰作为斗争的工具。在“从纱笼到牛仔裤运动”(Sarong to Jeans Movement)[16]中,在工厂工作的马来妇女穿着性感服饰,与非穆斯林男性约会,表达她们对现有社会结构的反抗。
这样的做法被认为严重影响了马来男性在经济、道德上的主体支配地位,因而,对女性牛仔裤的打压成为维持且提高男性社会地位和权力的手段之一。
(二)伊斯兰妇女服饰观
伊斯兰教要求穆斯林妇女佩戴面纱,遮盖能表现女性性征的躯体形态,认为面纱是保护妇女不受男子侵犯的方法[17]。《古兰经》要求穆斯林妇女用外衣蒙蔽自己的羞体,指出敬畏、得体的衣服尤为美丽。穆斯林妇女服饰观表达出女性贞洁与穆斯林社会伦理的象征性意义,显露女性身体性征曲线和美貌的行为被认为是邪恶、诱惑、危险和不贞洁的。穆斯林学者们解释,穆斯林妇女的服饰应该遮盖住全身,并且不能显露出女性身体的轮廓,因此最合乎伊斯兰教法的女性服饰是面纱配以宽大的长袍,且不准佩戴能够显示腰间轮廓的腰带,禁止穆斯林女性穿诱人的装束以及身着男性服装[18]。根据伊斯兰教法形成的伊斯兰妇女服饰观要求穆斯林妇女用穿着表达信仰,选择服饰的时候,遵循中正原则。
(三)马来西亚伊斯兰复兴运动
在20世纪80年代的马来西亚伊斯兰复兴运动中,运动者对《古兰经》进行重新解释,主张恢复伊斯兰传统文化,特别强调妇女的行为规范,妇女的地位与权利成为整个运动反对西化和世俗化的主要阵地与战场,而对穆斯林妇女服饰的约束则是这场斗争的典型手段。运动者在服饰上主张保守化,特别强调遮盖妇女头部和身体的面纱的重要意义,传统伊斯兰服饰被符号化为伊斯兰教信仰的象征以及对自身文化的认知和自我觉醒的表现,因此,穆斯林妇女或是自发,或是被迫,均开始重新佩戴头巾,穿着传统伊斯兰服饰。运动者企图通过对妇女身体、行为规范、服饰穿着的控制,达到对穆斯林妇女社会地位的控制。
值得注意的是,众多受过高等教育的穆斯林青年女性在接触过西方文化之后,反而更加深化对自身文化的认同意识,将佩戴头巾,穿着传统伊斯兰服饰作为文化自我觉醒的标志和信仰的象征。
三 李维斯公司针对马来西亚穆斯林女性的跨文化营销策略
如上文所述,牛仔裤在马来西亚穆斯林女性市场遇到了不可避免的文化壁垒,但牛仔裤依然在马来西亚穆斯林女性中得到传播,受到欢迎。那么,为什么西方牛仔裤跨国公司的产品能够进入并适应马来西亚异质文化的消费品市场呢?这与他们的全球标准化营销方式及其在跨文化研究的基础上所制定的在地化跨文化营销策略密不可分。
专营牛仔服饰的李维斯公司(Levi’s)作为牛仔裤以及牛仔裤文化的首推者,一直引领着牛仔裤全球市场的拓展,在西方牛仔裤的全球化进程中处于先锋地位。继欧洲市场的开拓之后,李维斯公司1971年在日本开设分公司,标志着它开始正式进入亚洲市场[19];其后它在亚洲迅速发展,1972年之前相继在菲律宾、泰国、香港设立了分公司[20];1981年之前已开展对台湾、新加坡、韩国、马来西亚、印尼等地的外包业务[21];1989年在马来西亚开设了首个专营商店[22]。到目前为止,李维斯公司已在美洲、拉丁美洲、欧洲、亚洲、中东、非洲110多个国家拥有零售商店[23],并且在全球范围内开设了多个工厂[24]。基于此,下文将李维斯公司作为核心案例进行跨文化研究,对李维斯公司如何通过跨文化营销策略突破马来西亚伊斯兰服饰文化壁垒进行详细解析。
(一)标准化跨文化营销策略
所谓标准化跨国营销策略,就是把本国国内销售的产品及营销方法不加改变地直接运用到国际市场,用同样的方式出售相同的产品。标准化策略可以显著地提高企业产品的产量和利润,然而在所有地区按一种方式营销一种产品会使企业无视消费者的需求,最终导致消费者流失[25]。严格的标准化策略在跨文化营销中是行不通的,基于此,本文的标准化营销策略并不指严格意义上的标准化策略,而是与在地化策略相互融会贯通的跨文化营销策略的一个方面,而李维斯公司在这方面做到了较为恰当的结合。李维斯公司开拓马来西亚穆斯林女性市场的标准化营销策略有以下几个方面:
1.分销渠道
第一,建立实体商店。继日本、泰国、菲律宾、香港之后,20世纪70年代李维斯公司开始着手在马来西亚设立分公司[26],1989年在吉隆坡开设第一家专营商店[27]。截至2017年李维斯公司在马来西亚13个州和3个联邦直辖区中共设有49家加盟经销店,甚至在被称为“最伊斯兰”的吉兰丹州中也有1家加盟经销店[28]。这种在当地设立分公司和授予特许经营权的做法,避免了直销邮购成本较高的弊端,是跨国公司在异质文化环境中进行跨文化营销的基础性步骤。
第二,网上销售。如表1所示,李维斯公司与销售范围遍布新加坡、印尼、马来西亚、菲律宾、泰国、越南、香港等国家和地区的Zalora和Iprice网上购物平台均有着密切的合作,借其代销本公司牛仔裤产品。就女性牛仔裤来说,据笔者2015年的粗略统计,Zalora当时在售李维斯公司品牌牛仔裤达80款。
2.广告及商业活动促销
第一,从电视广告方面来看,李维斯公司常将著名音乐人、乐曲与自身产品结合,达到较好的广告效果。凭借专辑“Boombastic”荣获1996年格莱美“最佳雷鬼专辑”奖的夏奇(Shaggy)曾说,此张专辑的成功很大程度上得益于李维斯公司的广告战略,音乐与商品相结合,不仅使音乐更加流行,也使商品更受消费者欢迎。随着此专辑在马来西亚的流行,一度掀起消费者抢购商品的风潮[29]。而在马来西亚《商务时报》(Business Times)1996年发布的马来西亚消费者的广告喜爱度调查报告也指出,当年李维斯公司将夏奇的音乐与卡通人物相结合的广告成为最受当地消费者和观众喜爱的广告,而将时下流行音乐与商品相结合的广告反响和收益更大[30]。
第二,除影视广告以外,服饰设计师、时尚艺人以及杂志作为“文化中介”,也成为李维斯公司的合作对象,联合推广品牌产品。在李维斯公司2014年于吉隆坡举办的为期6天的“LIVE IN LEV’S PREMIERE”商业活动中,马来西亚著名青年时尚服饰设计师雪莉·欧恩(Sheyrl Oon)受邀每天现场为消费者提供免费的时尚搭配建议[31]。同时,杂志Gumball也对参加活动的明星及穿衣风格进行专题采访[32]。另一方面,李维斯公司还邀请时尚艺人进行产品宣传,马来西亚8TV Quickie主持人金洽(Jenn Chia)也通过自己的电视节目以及自制网络节目,推介李维斯的牛仔裤,并提供搭配技巧[33]。
第三,李维斯公司在马来西亚开展各种全球主题商业活动。在2011—2013年的李维斯公司“Go Forth”全球主题活动的影响下,李维斯马来西亚分公司也以“Go Forth”为主题参加2012年11月24-25日在吉隆坡举行的第十届城市户外艺术节(“URBANSCAPES”Arts Festival),并对该艺术节进行商家赞助。在该活动中,李维斯公司不仅向消费者赠送免费的环保袋、购物券等,还邀请当地穆斯林女画家尼尼(Nini Ramlan)、穆斯林女性时尚博主阿米(Ami Schaheera)等人参与活动,吸引了当地穆斯林女性消费者的参与[34]。李维斯公司2016年以来的“We are Original”全球主题活动也同样在马来西亚开展。2016年5月份,该公司在吉隆坡举办“Levi’s We are Original”庆祝晚会,邀请了众多当地名人,包括摇滚明星艾米(Amy Search)、亚洲超级模特新秀大赛2016年第二赛季冠军希娜(Sheena Liam)、马来流行音乐歌手纳吉瓦(Najwa Mahiaddin)等,与现场观众分享她们的牛仔裤故事[35]。
以上商业活动是李维斯公司立足于全球标准化营销策略在马来西亚开展的,参加的嘉宾多为当地流行文化的先锋代表人物,包括穆斯林女性名人、马来男性、华人等。这样的标准化营销策略在全球市场开展,但在标准化中又蕴含着本土化的特色,两者相互联系,相辅相成。
(二)在地化跨文化营销策略
营销在地化是将全球性思维方式运用到本土化的发展中,以全球标准化营销策略为主要框架,通过对本土客户的研究,制定具有一定针对性的营销策略,从而实现标准化与在地化相结合的跨文化营销模式[36]。在李维斯公司的商业活动中,除了常规性的全球标准化活动,还有一些充分结合当地文化特色,有针对性的在地化跨文化营销活动。
1.营销活动嘉宾在地化
在上文所述的“Go Forth”商业活动中,当地穆斯林女性时尚博主阿米被评为十大先锋人物之一。在该活动宣传网页上,李维斯公司对她的描述是:“她在(伊斯兰)保守性和与现代流行(文化)敏感的鸿沟之间成功地架起了沟通的桥梁。”在专访中,她提到自己抗癌的故事,在病情获得相对控制以后,作为穆斯林,她重新戴上了头巾,表达她虔诚的信仰。而在经过与自己的观众及网友的长时间沟通交流以后,她找到适合自己新形象的时尚定位,将牛仔裤与头巾相结合,在时尚和信仰之间寻到了新的平衡。她也强调她在信仰与时尚和解过程中的纠结与困难,但对于目前的她来说,接受具有时尚内涵的牛仔裤并不代表背离自身的信仰,这只是一种新的生活方式,是她追求自身精神世界的平和、个人理想以及健康生活的方式[37]。
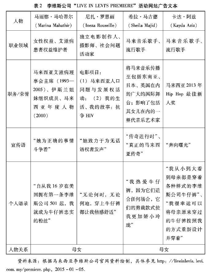
2014年9月,李维斯公司在吉隆坡举办“LIVE IN LEVI’S PREMIERE”活动,邀请4位穆斯林女性名人参加(见表2)。
从表2可见,4位代言人在马来西亚流行文化与社会活动中具有较高的社会价值与社会地位,而她们与李维斯牛仔裤的互动在一定程度上使牛仔裤具有了她们所具备的符号化意义。这4位女性也是两对母女,这样的代言人选择是李维斯公司有意利用马来西亚穆斯林社会心理和行为模式的支撑性因素的表现,下文还将对此进行详细的论述。
2.商业评奖机制在地化
李维斯公司发起的“Ladies in Levi’s”[38]全球系列活动鼓励女性在社交网络上传自己与李维斯公司牛仔裤的故事与图片,并选出优秀的图片、故事以及互动消费者,在公司主页上进行宣传。马来西亚穆斯林女性在李维斯公司的Instragram、Facebook、Twitter主页上积极参与该活动[39]。在选取的四组优秀作品中,就有一组穆斯林少女[40]。这种商业评奖的评选规则和奖项设置充分考虑到穆斯林女性消费者的社会心理,西方牛仔裤尤其是女性牛仔裤符号化内涵中始终包括“自然”、“个性”的文化内涵,而题为“Ladies in Levi’s”的商业活动则倡导女性消费者的“自我”与“个性化”发展。
前述名人代言策略强调的是有一定社会威望的穆斯林女性的个性化发展与牛仔裤的结合,而此类商业评奖活动则强调普通穆斯林女性消费者也可以通过牛仔裤展示自我和个性。
3.企业文化在地化
李维斯公司一直强调“平等”“劳工权利”“HIV\AIDS患者生存权利”“支持LGBT”[41]“女性权利”等价值观,在其全球各个区域和国家的官方网站上,对这几项价值观和社会实践都有所强调,但在不同的国家,其对企业文化和社会责任感的宣传则略有不同。
在西方国家,李维斯公司较多针对以上价值观进行宣传,在“平等”方面强调尊重各个阶层、各类人群的平等权利,其中就包括对于“HIV\AIDS患者”和“LGBT”的宣传,且每年都会为“LGBT”专门设计一个系列的牛仔裤产品,以表示支持其平等权利。而在以伊斯兰文化为主的国家如印尼、马来西亚、巴基斯坦等国,李维斯公司的官方网站相关国家网站[42]宣传中则去除了关于“LGBT”的宣传,这体现了李维斯公司在全球营销过程中实行在地化策略,根据东道国的文化而选择较为恰当的营销方式,使其商品更能被东道国消费者市场接受。而如上文所提到的,李维斯公司将一直致力于女性权益以及“HIV\AIDS患者生存权利”的马丽娜及其女儿作为商业活动形象代言人,也正是适应马来西亚社会和文化采取在地化营销策略的体现。
4.广告运作方式在地化
李维斯公司在全球拓展过程中,将牛仔裤与流行文化因素相结合,或是对流行歌手的服饰进行赞助,使牛仔裤成为摇滚明星及其热爱者所追捧的时尚服饰,或是赞助好莱坞电影角色的服装,刻画塑造影视人物,使牛仔裤越来越成为流行文化象征符号。出于同样的方式,在马来西亚,李维斯公司注重对当地马来女性歌手商业活动的赞助,对上文提到的马来女歌星纳吉瓦和希拉的马来传统风格的音乐及商业活动都有一定程度的赞助,以此间接地促进歌手的追捧群体对于其穿着的牛仔裤的亲切感与喜爱。
李维斯公司通过标准化与在地化策略的融合,形成“思考在全球,行动在地方”的全球地方化跨文化营销策略,成功开拓了马来西亚穆斯林女性消费市场。
四 李维斯公司在马来西亚穆斯林女性市场的营销效果
在李维斯公司针对马来西亚的跨文化营销活动中,穆斯林女性消费者是目标受众之一,她们对于相关商业活动的参与和接受程度直接反映出这种跨文化营销策略的成效;另一方面,通过李维斯公司长期以来一系列的跨文化营销策略,牛仔裤已在马来西亚穆斯林女性服饰市场占据了一定的位置,并且形成相对稳定的市场特征。下文将从这两个方面重点分析李维斯公司对马来西亚穆斯林女性市场跨文化营销策略的成效。
(一)跨文化商业活动的反馈
在2011—2012年度“Go Forth”主题活动中,李维斯公司与马来女画家、设计师尼尼合作,共同策划了消费者参与的街头涂鸦活动。该画家通过自己的Twitter和Tumblr遴选当地穆斯林女性来参与活动,在整个活动中,不仅有穆斯林女性消费者参与作画,也有众多穆斯林女性观众[43]。通过举办这样的消费者可以参与的活动,李维斯公司提高了其在穆斯林女性消费者中的知名度,同时也获得了消费者的好感。
在2014年李维斯公司在全球发起的“Live in Levi’s”活动中,马来西亚穆斯林女性消费者也有所参与。从李维斯公司在马来西亚官方Instagram网页中名为“Ladies in Levis My”的活动的发帖情况来看,从2015年3月8日到2016年6月30日,发帖数共计371个,其中穆斯林女性消费者发帖为15个。她们上传自己穿着李维斯牛仔裤的图片,并讲出自己与牛仔裤的故事,受到众多好评[44]。用户名为“Ellita Yusof”的消费者上传了众多自己穿着李维斯紧身牛仔裤的照片,并经筛选成为参与“Ladies in Levis My”活动的优胜者之一。此次活动一共有4组优胜者,她作为穆斯林女性消费者组的优胜者代表,还受邀参加主题活动展览,并拍摄宣传照片[45]。在其他穆斯林女性消费者的发帖中,用户名为“Mysara22”的消费者在上传照片的同时搭配文字“在每一个成功的女性背后都有一条好牛仔裤”[46],表达她对李维斯牛仔裤的喜爱。用户名为“Norfari Da Hazuwar”的穆斯林女青年所上传照片搭配的文字是“李维斯,更加时尚!”[47],体现了穆斯林女性对时尚的追求,以及对牛仔裤所体现的时尚价值内涵的认同。在该活动中发帖的还有马来西亚穆斯林女歌手纳吉瓦,作为马来流行乐的新兴代表,她发布的穿着黑色牛仔裤的照片获得了1170次网友点赞[48],这表明她的崇拜者对于她参加李维斯公司活动的喜爱和赞同,也从侧面表现了其崇拜者对于牛仔裤的认同和接受。
从李维斯公司的跨文化营销活动的参与情况来看,青年穆斯林女性消费者的参与性和互动情况较为积极,这在一定程度上说明女性牛仔裤正逐渐在马来西亚穆斯林女性消费群体中传播,同时也获得越来越多穆斯林女性的喜爱,反映出李维斯公司跨文化营销策略取得的成效。
(二)马来西亚穆斯林女性牛仔裤市场现状
本节通过梳理文献资料、访谈[49]、牛仔裤公司网上销售情况、消费者在西方牛仔裤公司网站的互动情况等,分析当前马来西亚穆斯林女性牛仔裤市场的现状。
1.马来西亚穆斯林女性牛仔裤市场的扩展
马来西亚女性牛仔裤款式主要分为两大类:宽松款和紧身款。康敏2006年对吉兰丹州仪村的田野调查发现,马来年轻女性有穿着宽松牛仔裤的现象[50]。吉兰丹州伊斯兰文化保守主义较为盛行,由此看来,女性牛仔裤在此地也获得了一定的认同。2012年袁欢对吉隆坡的田野调查也指出马来年轻女性对牛仔裤的穿着状况[51]。吉隆坡是马来西亚的首都,经济发达,文化多元,牛仔裤相对更加普及。生活在华人分布较多、经济水平较高的怡保的一燕(E-Yan)也表示穆斯林女青年普遍穿着牛仔裤,整体剪裁偏向宽松,但也有较多经济条件相对较好的穆斯林女性选择紧身牛仔裤,甚至不佩戴头巾[52]。曾就读于马来西亚大学的韩笑也称有较多经济条件相对较好的穆斯林女性会选择紧身牛仔裤,一些城市穆斯林女性甚至追逐欧美时尚风潮,模仿欧美穿衣风格和生活方式[53]。笔者2016年在马来西亚槟城调研时发现,乡村的马来女性尤其是受过大学教育的女青年经常身着紧身牛仔裤,配以紧身长袖上衣与头巾。
综合来看,女性牛仔裤已被马来西亚穆斯林女性消费群体普遍接受,无论是伊斯兰文化占主导地位的较为保守的乡村,还是城市化进程较快的经济发达地区,女性牛仔裤都普遍存在;而且,经济发达地区或者经济条件较好的人群,相对更能接受紧身牛仔裤,搭配风格更为开放。齐美尔的“向下滴落论”指出,时尚商品尤其是服装,在传入新的文化环境时,首先被阶层较高、社会地位较高的人接受并奉为时尚,下层阶级继而对其进行模仿,由此形成一类服饰在新的文化环境中由引入到广泛传播的模式[54]。跨国公司,尤其是服装零售业跨国公司进入新的文化环境,首先会以经济较发达、消费市场较大的都市为立足点,当品牌商品产生一定受众后,将被当地服装品牌模仿,而这些品牌一般造价较低,更容易被普通消费者接受,由此便形成一种新产品进入异质文化市场的发展模式。从马来西亚女性牛仔裤从城市到乡村的普及和不同的发展状况来看,跨国公司的营销策略起到关键的推动作用。
2.马来穆斯林女性服饰消费倾向
由以上分析可见,跨国公司成功地开拓了马来西亚穆斯林女性牛仔裤市场,马来西亚穆斯林女性不同程度地突破了伊斯兰文化壁垒,接受了牛仔裤这种服饰。但同时,笔者的访谈与田野调查也发现,有些穆斯林女性在日常生活中会穿着牛仔裤,但在较为正式的场合如学校、公开聚会等,仍会身着马来服(Baju Kurung),只露出脸部和手部;而在日常生活中,对紧身牛仔裤的选择与搭配,她们也更倾向于用长款宽松的上衣遮蔽臀部,这是最常见的搭配方式。
由此可见,穆斯林女性对于传统马来服饰的消费需求并不低于对现代服饰的需求。就马来服的款式及发展状况来说,笔者通过访问当地裁缝师得知,马来服大体也分为时尚款(Baju Fashion)和传统款(Baju Kurung)两种,两者的突出区别就是前者更为紧身,有些款式甚至完全贴合女性身体轮廓。可见,马来服的款式也在适应时代风气和消费者的需求而变化。马来穆斯林女性对传统服饰的倾向性也表现在社交网络上。Twitter的热门活动“Ladies in Levis MY”[55]是专门针对马来西亚女性的活动,马来西亚女性可上传关于李维斯女性牛仔裤的照片以及自己的态度到网上。其中名为“Amelia Henderson”[56]的网友上传一张本人穿着牛仔裤的照片后,在16位点赞的网友中只有两位用户名为“Nur Arinah Hamimah”和“Nad”的马来穆斯林女性进行互动[57]。从Facebook的情况来看,名为“Levi’s Malaysia”的专题小组的主页上经常会有小组成员分享关于李维斯牛仔裤的帖子,据粗略统计,在2180位成员中,只有150位成员使用佩戴头巾的单人生活照[58]。Facebook和Twitter上关于牛仔裤的公共主页、小组、热门活动中,穆斯林女性虽有参与,但是相对来说仍然只占少数。
由此看来,马来西亚女性牛仔裤市场虽然存在,但马来穆斯林女性服饰总体上仍偏向传统。在乡村以及城市中,大部分穆斯林女性都是牛仔裤的消费者,而她们之间的区别在于地域、经济水平以及受教育程度的差异,这些差异使得她们在牛仔裤的款式以及穿搭方式方面存在不同的选择。
综合以上情况,虽然马来西亚穆斯林女性消费群体对牛仔裤的接受总体上仍然表现保守,但牛仔裤在马来西亚的乡村与城市穆斯林女性服饰消费市场中都占有一定的份额,这体现了女性牛仔裤与伊斯兰文化壁垒一定程度上的“和解”。牛仔裤从最初的被符号化、标签化甚至被禁止,发展至如今与伊斯兰文化壁垒在一定程度上“和解”,与李维斯公司及其他跨国牛仔裤公司的跨文化营销策略有着不可否认的关系,也可以说是跨国牛仔裤公司跨文化营销效果的体现。
五 跨文化营销策略的跨文化关系视野分析
跨国公司的跨国经营就是一场跨文化关系处理的征程,在此过程中,跨国公司需要针对自身企业文化及产品与东道国文化之间的异质性做出合理决策,跨文化营销策略就在此逻辑之上产生。就上文所述的李维斯公司的跨文化营销策略,笔者拟从东道国社会文化基础、推动者——穆斯林女性代言人、接受者——穆斯林女性消费者三个层面对其进行跨文化关系的理论依据分析。
(一)社会基础:马来化的伊斯兰文化
在马来西亚穆斯林文化中,既包含伊斯兰文化,也包含马来传统(Adat)文化。与伊斯兰文化不同的是,“Adat”文化倾向于世俗化,更具包容性,更加温和。在马来人对西方文化以及现代性的接受过程中,由于“Adat”文化的作用,马来人更趋于温和,这使其能够在保持宗教信仰的基础上,一定程度上更容易接受西方文化[59]。在马来文化的影响下,虽然20世纪80年代马来西亚也出现了伊斯兰复兴运动,有大量穆斯林女性穿着伊斯兰服饰,但相比于伊朗等中东国家,马来西亚穆斯林女性的服饰则显得不那么保守,她们的服饰大多色彩明艳而不是黑色,在整体剪裁方面也多较为合身(form-fitting)[60],而非宽大的纱笼服。这样的相对温和与包容的文化特点为西方牛仔裤的进入提供了有利的社会文化环境。
正是由于马来西亚穆斯林的温和性格和较高的世俗化特性,他们更容易接受西方文化,对于长时期被标签化为西方文化象征的牛仔裤,也并没有极其强硬地拒绝。再者,跨国公司将牛仔裤与流行文化结合宣传的手段使牛仔裤具有很强的流行文化的符号意义,使其在马来西亚温和、包容的文化环境中借助流行文化的力量得以传播。20世纪80年代末90年代初,重金属音乐成为马来西亚穆斯林青年反抗主流社会生活和价值观的方式之一。穆斯林女歌星艾拉(Ella)就是这一时期的代表人物,她和她的崇拜者被称为“反叛者”(Malay Youth Rebellion)。她只穿皮质上衣和紧身牛仔裤,正如她的一首名为“Mungkin”的歌曲中唱的那样:“我穿着我喜爱的服装”。而追随她的重金属音乐青年,大部分是马来青年,他们如1988年12月5日《新海峡时报》所描述的,高喊着“摇滚是我们的生活”,成为反对伊斯兰复兴运动的伊斯兰世俗主义者。高失业率以及严苛的伊斯兰复兴运动使他们的生活质量直线下降,与产生于大学中的伊斯兰复兴运动者相比,他们是产生于各种商场的伊斯兰复兴运动的反对者[61]。
这样的马来化的伊斯兰文化,加上流行文化的力量,为李维斯公司跨文化营销策略的实施提供了良好的社会文化基础。
(二)推动者:穆斯林女性代言人
瓦尼安(Ohanian)1990年提出名人代言人有3个特征,分别是吸引力、可信度和专业性[62]。而正是由于名人的这些特点,在“偶像崇拜”和“光环效应”[63]的心理驱动下,消费者在进行消费决策时更加容易受到名人代言广告的影响。
一些马来学者通过调研,指出马来西亚的穆斯林消费者相较于当地华人和印度人,更易受到名人代言广告的影响[64]。辛普2003年提出关于名人代言的TEARS模型,从为商品代言的名人的5个特征指标对名人代言的效果进行测评,分别为可信性(trustworthiness)、专业性(expertise)、吸引力(attractiveness)、尊敬程度(respect)和相似性(similarity)[65]。卡伦·S. 费曼和凯西·C.陈依照TEARS模型,选取一定数量的马来西亚在读大学生,分别对马来人、华人和印度人进行实验,得出在此模型的5个维度中,仅次于名人的吸引力,尊敬程度和相似性分别为第二和第三重要影响因素[66]。
本文从尊敬程度和相似性两方面对李维斯公司的名人代言进行跨文化分析。
1.尊敬程度
尊重是指名人代言人由于自身的特点以及在自身领域中拥有较高的地位而得到消费者的尊重。沃恩·斯瓦米等对512名马来人在校大学生(男女比例为1:1,且均为穆斯林)进行试验,得出马来人对名人代言人表现出更大的兴趣与崇拜,对于他们来说,由名人代言的商品更能获得他们的青睐[67]。
李维斯公司的目标客户多为追求时尚的马来年轻人,其选取的4位代言人均为在各自领域中受到尊重与崇拜的穆斯林女性名人。马丽娜和希拉两位穆斯林女性在各自的领域内都有极其重要的影响力,她们被收录在“妇女精神与平等之伊斯兰倡议”(简称WISE)组织[68]的名人录中。马丽娜致力于维护女性权益和艾滋病患者权益的事业,同时也是非政府组织“伊斯兰姐妹”的成员,受到众多马来女性的尊重。艺术家希拉在马来音乐领域有着极高的地位。她1986年凭专辑“Emosi”进入印尼的音乐市场,1989进入日本音乐市场,1996年在伦敦皇家剧院举办个人演唱表演,2001年作为马来西亚代表参加来自马来西亚、印尼、菲律宾三国的顶级歌唱家的活动[69]。
一方面是被选为代言人的这两位名人在各自领域乃至马来社会都有很高的地位,另一方面,从马来西亚青年消费者本身特点来看,他们也更加倾向于崇拜名人。李维斯公司选取这两位名人代言,更符合马来女性的消费心理,从某种程度上使牛仔裤更容易博得认同与好感。
2.相似性
戴斯潘德(Rohit Deshpandé)等人认为代言人在宗教信仰上与消费者受众越相似,就越容易受到消费者的信任,从而越能影响消费者的消费决策[70]。伊扎·他曼(Ezhar Tamam)等人认为在商品代言人与消费者具有相同宗教信仰的情况下,消费者的决策更容易受到他的影响,因此伊斯兰宗教标志的暗示更能博得穆斯林消费者的好感[71]。
李维斯各项商业活动选取的代言人均有一定比例的穆斯林女性名人,不论是从性别上,还是从宗教上,都充分考虑到穆斯林女性消费者的消费心理,这样的跨文化营销策略充分表现了李维斯公司对文化壁垒的重视与较为恰当的处理。
(三)接受者:穆斯林消费者
不同的文化和宗教因素如何影响消费者行为,它们具有何种特点,这是跨文化关系以及跨文化营销学一直以来研究的重点。荷兰文化学家吉尔特·霍夫斯塔德以“国家文化模型”(Hofstede Model of Six Dimensions of National Cultures)对马来西亚文化进行定量和定性分析,认为马来西亚文化具有集体主义倾向和高权力距离的特征[72]。马来西亚学者在霍夫斯塔德的基础上,对马来西亚马来人文化进行了更加深入具体的衡量,孔军和阿肯考在其调研报告中指出马来人偏向于集体主义、规避风险、男性主导以及高权力距离[73]。法蒂·贤等在调研报告中也指出马来人具有高权力距离、集体主义、男性思维倾向的文化特点[74]。本文据此对作为牛仔裤跨文化营销活动接受者的马来西亚穆斯林消费者的特点进行文化维度的分析。
1.高权力距离
马来人具有高权力距离文化特性,崇尚权威,表现在进行消费时,长者、意见领袖和榜样对其消费决策具有较强的引导和影响作用。马丽娜在2010年被评为马来西亚联邦年度人物,这样的代言人选择会给消费者一个较强的引导和暗示。对于希拉,李维斯公司则突出她在马来西亚音乐节的权威地位,在为她制作的宣传语中多次用到“传奇”(legend)一词。关于牛仔裤,她们一位称“自从我16岁在美国拥有第一条李维斯公司501起,我就成为牛仔裤忠实的粉丝”;另一位则称“我热爱牛仔裤,因为它们适合任何场合,它们的剪裁款式使我更加娇小玲珑”。这样两位具有权威和榜样力量的代言人,加上对牛仔裤高度评价的广告文本制作,潜移默化地引导了穆斯林女性
2.集体主义倾向
在社会层面,马来人个体更加依赖群体,因此多组成俱乐部等群体组织;而在具体家庭层面,马来人多以家庭为单位实行宗教教育,家庭起到极大的作用[75]。这一文化特点在消费者行为中表现为父母对子女、长辈对晚辈有较强的引导作用。
表2中李维斯公司选择的4位代言人中有两对母女关系。从家庭层面来看,这很大程度上是“子承母业”。在马丽娜的影响下,她的女儿尼扎·罗思丽致力于为女性以及艾滋病患者权益发声。作为希拉的女儿,卡达·阿兹一定程度上沿袭了母亲的流行音乐风格。而在活动宣传文本中,李维斯公司用“影响了包括其女儿在内的一整代音乐艺术家”来描述希拉。在卡达·阿兹的个人语录中,李维斯公司则选取了“我从小到大看到母亲都是穿着各种样式的李维斯牛仔裤”,“我很幸运可以将母亲原来穿过的牛仔裤按照我的方式重新设计并穿着”这样的语句,突出母亲穿着对女儿的影响力,用一种更容易被马来人文化接受的形式,对牛仔裤进行宣传和营销。可见,李维斯公司牛仔裤代言人的构成适应了马来人注重家庭观念,注重长辈对晚辈的影响这一观念,由此得以顺畅地将自身产品推入马来文化环境中去。
从社会层面看,对希拉个人荣誉的描述显示了她对后辈歌手的影响力,以她对牛仔裤具有亲和力的描述,也能影响下一代人的服饰消费倾向。
综上来看,李维斯公司结合马来人的文化特点,利用跨文化营销策略,突破并适应异质文化环境,在西方服饰文化和伊斯兰服饰文化的碰撞中,推动了牛仔裤及其文化的传播。
结 语
在跨国公司跨国经营的进程中,对跨文化关系的重视、对异质文化的恰当处理,以及跨文化营销方式具有极大的重要性。因此,从现实意义上来说,本文旨在解决一个现实问题,即跨国公司如何在跨国经营中规避文化冲突,突破文化壁垒。
在本文的案例中,李维斯公司较为合理的跨文化营销策略使带有异质文化因素的牛仔裤在马来西亚在地化发展的过程中并未受到较大的抵制,也未引起过群体性的冲突事件,而是在一定程度上缓解了既存的文化壁垒对跨国公司跨国经营产生的负面效应。自20世纪80年代进入马来西亚发展以来,李维斯公司一直奉行“全球地方化”的跨文化营销策略,注重将标准化营销策略和在地化营销策略相结合,将营销策略与宗教文化因素结合,制定合理的跨文化营销策略。这既保持全球统一营销标准的效果,又有针对性地应对马来西亚穆斯林女性细分市场,在举办商业活动、选取代言名人、彰显企业文化传播策略等方面有所区别,不断扩大本公司产品在穆斯林消费群体中的受众范围。这样的跨文化营销策略结合马来伊斯兰文化、马来穆斯林对名人代言的态度、流行偶像的崇拜及消费心理倾向,以及马来人社会高权力距离、集体主义倾向的文化特点,使李维斯公司在当地获得稳定发展,同时也潜移默化地传播了企业文化。
这样的经验对于“走出去”的中国企业有着较为显著的现实意义。在“一带一路”倡议推行过程中,不同文化的相互沟通是倡议得以实施和发挥有效作用的重要基础。要达到更深层次的互联互通,对于文化冲突和文化壁垒的恰当处理应是我国落实“一带一路”倡议的题中之义。在“一带一路”沿线,国家文化多样化是显著特点,“走出去的”中国企业在跨国发展过程中不可避免地会遇到文化冲突问题,重视并合理应对文化异质性,发展跨文化经营与跨文化营销也是中国企业在“一带一路”沿线国家获得长足发展的必要之举。对于发展伊斯兰市场的中国企业来说,“一带一路”沿线有很多伊斯兰国家,不仅在东南亚,西亚北非地区也有广阔的伊斯兰市场。因此,本文通过对李维斯公司针对马来西亚穆斯林女性消费群体的跨文化营销策略的研究,力求为中国企业在“一带一路”沿线进行跨国经营提供启示与经验。
首先,在标准化跨文化营销策略方面,中国企业在跨文化经营过程中应注重与当地企业的合作,利用当地企业进行本公司产品的经营与销售,这是跨国公司进入东道国的常用做法。与此同时,广告以及促销方式应该成为中国企业跨文化营销策略的关键,在这一过程中,既要注意将本企业的产品与当地符合企业产品定位的流行文化元素相结合,使产品不仅仅是单一的物质商品,还具有流行文化符号内涵;同时也要注意与当地东道国“文化中介”相结合,利用这些中介的作用经营本企业的产品。另外,企业应该注重发起全球性的主题商业活动,并且针对东道国的文化做相应的调试。
其次,企业应该在标准化跨文化营销策略的前提和基础上发展在地化跨文化营销策略。一方面,中国企业应注意对细分市场的消费者文化、消费者特征和消费者行为倾向进行分析,进而在广告代言方面,应选取具体文化消费群体中较为典型的且与本企业产品定位较为吻合的名人,重视异质文化市场中“消费意见领袖”的引导作用。另一方面,作为广告促销的另一种方式,线上线下商业活动中也应该注意跨文化因素的影响,注重调动异质文化消费群体中的普通消费者的互动与参与,使商业活动更有针对性。另外,对于企业文化和价值观的适应性调整与宣传也应该纳入中国企业跨国经营的关注范围内。
总的来看,在跨国经营,尤其是异质文化环境的经营过程中,首先要注意文化内核的异质性与可能存在的冲突,避免与异质文化的深层文化的冲突,这是企业跨国经营的基本要求。同时对于文化外延的表层文化的异质性,可以采用跨文化营销策略进行柔性突破。即如上文所提到的,适当地将本企业的产品与异质文化中的一些文化元素如宗教暗示相结合,在一定程度上获得异质文化消费群体的好感,使之更容易接受本企业的产品,从而突破文化壁垒的限制。这样做在尊重异质文化的基础上最终使跨国企业获益,并能在一定程度上增进不同文化的融合。
注 释
[1]《中国学者发布中国—东盟“五通”指数 马来西亚居首》,中国—东盟自贸区商务门户网站,http://www.cn-asean.org/index.php?m=content&c=index&a=show&catid=46&id=1490,2017-02-03.
[2]“Levi’s Striding Out into Asia”, South China Morning Post, November 3, 1981.
[3]周立人:《伊斯兰服饰文化与中西服饰文化之比较》,《回族研究》2007年第4期。
[4]Muhammad Tahir Jan, Kalthom Abdullah, “Fashion: Malaysian Muslim Women Perspective”, European Scientific Journal, Vol.11, 2015.
[5]Joy Kooi-Chin Tong, Bryan S. Turner, “Women, Piety and Practice: A Study of Women and Religious Practice in Malaysia”, Cont Islam, Vol.2, 2008.
[6]Carla Jones, “Fashion and Faith in Urban Indonesia”, Fashion Theory, Vol.11, Issue 2/3, 2007; Eva F. Amrullah, “Indonesian Muslim Fashion: Styles &Designs”, ISIM Review, Vol.8, 2008.
[7]韩松立、许雪芬、史润霞:《文化认同视角下西方社会与伊斯兰社会的文化冲突》,《西北民族大学学报》2014年第3期。
[8]Md. Zabid Abdul Rashid, Jainthy Nallamuthu , Samsinar Md. Sidin, “Perceptions of Advertising and Celebrity Endorsement in Malaysia”, Asia Pacific Management, Vol.7, No.4, 2002.
[9]Abbas Naseri, Ezhar Tamam, “Impact of Islamic Religious Symbol in Producing Favorable Attitude Toward Advertisement”, The Public Administration and Social Policies Review, Vol.8, No.1, June 2012.
[10]Karen S. Freeman, Cathy C. Chen, “Wither the Impact of Celebrity Endorsement”, International Conference on Communication, Media, Technology and Design, 16-18 May 2015, Dubai-United Arab Emirates, http://www.cmdconf.net/2015/pdf/64.pdf,2017-03-20.
[11]Mohammed Y.A. Rawwas, Ziad Swaidan, Mine Oyman, “Consumer Ethics: A Cross-Cultural Study of the Ethical Beliefs of Turkish and American Consumers”,Journal of Business Ethics,Vol.57, 2005; Tsalikis, Walfried Lassar, “Measuring Consumer Perceptions of Business Ethical Behavior of in Two Muslim Countries”, Journal of Business Ethics, Vol.89, 2009.
[12]Helmut Schneider, John Krieger, Azra Bayraktar, “The Impact of Intrinsic Religiosity on Consumer’s Ethical Beliefs: Does it Depend on the Type of Religion?—A Comparison of Christian and Moslem Consumers in Germany and Turkey”, Journal of Business Ethics, Vol.102, 2011.
[13]Bahar Teimourpour, Kambiz Heidarzadeh Hanzaee, “An Analysis of Muslims’ Luxury Market in Iran:Challenges and Opportunities”, Journal of Islamic Marketing, Vol.5, No.2, 2014.
[14]何小洲:《跨文化营销策略研究》,《中国流通经济》2003年第4期。
[15]Ong A. & Peletz, M. G., Bewitching Women, Pious Men: Gender and Body Politics in Southeast Asia, University of California Press, 1995, p.18.
[16]Ong A., & Peletz, M. G., Bewitching Women, Pious Men: Gender and Body Politics in Southeast Asia, University of California Press, 1995, p.177.
[17]李安辉:《伊斯兰教妇女观初探》,《中南民族学院学报(人文社会科学版)》2000年第2期。
[18]蒋义友:《伊斯兰妇女戴面纱原因初探》,《世界宗教文化》2008年第3期。
[19]“Levi Strauss Company Timeline”, Levi Strauss & Co, 2015.
[20]“Regional Manager for Asia”, South China Morning Post, Sep.29, 1972.
[21]“Levi’s Striding Out into Asia”, South China Morning Post, Nov.3, 1981.
[22]“Levi’s to Set Up Franchises in Malaysian Expansion”, South China Morning Post, Jul.10, 1989.
[23]“Globe Workplace”, http://www.levistrauss.com/careers/global-workplaces/,2017-03-01.
[24]“Regional Manager for Asia”, South China Morning Post, Sep.29, 1972.
[25]李明武:《标准化与差异化融合——国际营销成功之道》,《中国经贸》2002年第5期。
[26]“Regional Manager for Asia”, South China Moring Post, Sep.29, 1972.
[27]“Levi’s to Set Up Franchises in Malaysian Expansion”, South China Moring Post, Jul.10, 1989.
[28]“Store Locator”, http://levi.com.my/store-locator/#,2017-10-10.
[29]“Post-‘Boom’ Shaggy Builds on Hit Tour While Color Me Badd Sex Up for New Disc”, Asia Pacific Quarterly, Aug. 10, 1996.
[30]“Four Key Elements of Successful Commercials”, Business Times, Oct. 23,1996.
[31]http://liveinlevis.levi.com.my/personality-cover-sheyrl-oon.php, 2015-11-15.
[32]Gumball是马来西亚一个致力于传播最新音乐、时尚风格与时尚文化的杂志。具体参见Gumball官方网站,http://gumballmag.com/about-2/,2015-11-15。
[33]该节目每晚9点30分在马来西亚8TV播出,时长15分钟,主要介绍最新时尚资讯,属于商业广告类节目,目前有包括金洽在内的4名专业主持人。
[34]“Party with Us at Urbanscapes!”, http://goforth.levi.com.my/update/tag/urbanscapes/,2017-03-27.
[35]“We are Original”, http://levi.com.my/weareoriginal/personalities.php, 2017-04-28.
[36]郝渊晓、郭永、邹晓燕:《跨国公司营销本土化的动因及策略》,《市场论坛》2004年第1期。
[37]http://goforth.levi.com.my/dwi/profile-ami-schaheera.php,2017-04-28.
[38]https://twitter.com/hashtag/LadiesInLevisMY?src=hash, 2015-11-15.
[39]https://www.instagram.com/explore/tags/ladiesinlevismy/,2017-02-02;https://twitter.com/levismy,2017-02-02;https://www.facebook.com/levis,2017-02-02.
[40]https://www.instagram.com/p/_TiIWFvWdy/,2017-02-02.
[41]LGBT指代女同性恋者、男同性恋者、双性恋者及跨性别者。
[42]如下:http://levi.co.id/;http://levi.com.my/;http://levi.com.pk/pk/
[43]参见http://ninimarini.tumblr.com/post/9333458829/art-for-life-go-forth, 2017-04-29.
[44]参见https://www.instagram.com/explore/tags/ladiesinlevismy/, 2017-04-29.
[45]参见https://www.instagram.com/p/8dcfVwA2A_/,2017-04-29.
[46]参见https://www.instagram.com/p/7iDTSMAvld/,2017-04-29.
[47]参见https://www.instagram.com/p/6unRp5PSvt/,2017-04-29.
[48]参见https://instagram.com/najwamahiaddin/,2015-11-15.
[49]2015年3月至2016年6月,笔者通过邮件与面对面交谈的方式,对相关领域内学者以及穆斯林女大学生进行了访谈;另外,笔者也曾于2016年1月至6月在马来西亚、文莱进行为期半年的访问学习和社会调研,并且居住在马来西亚槟城城郊穆斯林乡村家庭。
[50]康敏:《“习以为常”之蔽——一个马来村庄日常生活的民族志》,北京大学出版社,2009年,第124页。
[51]袁欢:《马来人服饰及其文化内涵初探》,陕西师范大学硕士学位论文,2012年,第20页。
[52]一燕(E-Yan)是马来西亚华商后代,消费水平较高,目前为澳门大学国际关系专业硕士研究生。
[53]韩笑毕业于北京外国语学院马来语专业,2006—2009年在马来西亚攻读硕士学位,之后继续在马来西亚大学攻读马来社会文化博士学位;现为北京外国语学院亚非学院马来语专业讲师,著有《城市马来人的困境与出路》,并在马来西亚出版。
[54]孙沛东:《着装时尚的社会学研究述评》,《西北师大学报(社会科学版)》2007年第4期。
[55]参见https://twitter.com/hashtag/LadiesInLevisMY?src=hash,2015-11-15.
[56]参见https://twitter.com/ameliath/status/631426682738487296,2015-11-15.
[57]笔者根据社交网络主页判断这两位女性的宗教信仰为伊斯兰教,参见https://twitter.com/arinahhamimah,2015-11-15;参见https://twitter.com/_nadiarahim,2015-11-15.
[58]此数据统计方法不尽严密,无法排除使用他人头像以及为男性伴侣选择服饰的人,但也能够在一定程度上反映出女性穆斯林对李维斯牛仔裤的关注度。参见https://www.facebook.com/groups/213214155366940/?notif_t=group_r2j_approved,2015-11-15.
[59]Syed, M. A. M. & Hamzah, A., “Imagining Transnational Modernity in Contemporary Malaysia”, Asian Women, Vol.28, No.1, 2012.
[60]Keddie, N. R., Iran and the Muslim World: Resistance and Revolution, Palgrave Macmillan UK, 1997, p.203.
[61]Lockard, C. A., Dance of Life : Popular Music and Politics in Southeast Asia, Honolulu, US: University of Hawaii Press, 1997, p.221.
[62]张红霞、张益:《国别属性重要吗?——代言人与广告效果关系研究的新视角》,《心理学报》2010年第2期。
[63]张红明、王刚:《品牌形象代言人作用机制的跨学科阐释》,《生产力研究》2006年第11期。
[64]Md. Zabid Abdul Rashid, Jainthy Nallamuthu , Samsinar Md. Sidin, “Perceptions of Advertising and Celebrity Endorsement in Malaysia”, Asia Pacific Management, Vol.7, No.4, 2002.
[65]Shimp, T. A., Advertising, Promotion and Supplemental Aspects of Integrated Marketing Communication, 6th Ed, Thomson South Western, 2003.
[66]Karen S. Freeman, Cathy C. Chen, “Wither the Impact of Celebrity Endorsement”, International Conference on Communication, Media, Technology and Design, 16-18 May 2015, Dubai-United Arab Emirates, http://www.cmdconf.net/2015/pdf/64.pdf,2017-03-20.
[67]Viren Swami, et al., “Celebrity Worship Among University Students in Malaysia: A Methodological Contribution to the Celebrity Attitude Scale”,European Psychologist,Vol.16, No.4, 2011.
[68]该组织致力于通过在学术界、文艺界、社会活动界等各领域具有一定威望和影响力的优秀穆斯林女性的力量,在世界范围内为穆斯林女性发声,为穆斯林女性争取权益。
[69]参见http://m.sheilamajid.com/biography/,2015-11-17.
[70]Rohit Deshpandé,Douglas M. Stayman, “A Tale of Two Cities: Distinctness Theory and Advertising Effectiveness”,Journal of Marketing Research, Vol.3, No.1, 1994.
[71]Abbas Naseri, Ezhar Tamam, “Impact of Islamic Religious Symbol in Producing Favorable Attitude Toward Advertisement”, The Public Administration and Social Policies Review, Vol.8, No.1, June 2012.
[72]Hofstede, G., “Dimensionalizing Cultures: The Hofstede Model in Context”, Online Readings in Psychology and Culture, Vol.2, No.1, 2011, http://dx.doi.org/10.9707/2307-0919.1014.
[73]Kwon Jung, Ah Keng Kau, “Culture’s Influence on Consumer Behaviors: Differences Among Ethnic Groups in a Multiracial Asian Country”, Barbara E. Kahn and Mary FrancesLuce eds., NA-Advances in Consumer Research, Vol.31, 2004, Valdosta, GA: Association for Consumer Research, p.366.
[74]Fatt Sian, Lai, Shyue Chuan, Chong, Bik Kai, Sia and Bee Chen, Ooi, “Culture and Consumer Behaviour: Comparisons between Malays and Chinese in Malaysia”, International Journal of Innovation, Management and Technology, Vol.1, No.2, Jun 2010.
[75]韩笑:《马来西亚城市化进程对马来家庭的影响》,《东南亚研究》2014年第6期。
【责任编辑:吴宏娟】
最近更新小说资讯
- 特别推荐 收藏共读|朱永新:新教育实验二十年:回顾、总结与展望(上)
- 网红+直播营销模式存在的问题及建议
- 火星探测、卫星搜寻、星球大战,你有怎样的“天问”?
- 希腊男性雕塑 希腊人的美学,那里越小越好
- 枸杞吃多了会怎么样 成年人一天可以吃多少
- “妈妈和哥哥被枪杀后,我变成地球最后一个幸存者”:热搜这一幕看哭了……
- 节约粮食倡议书400字作文
- 祖孙三代迎娶同一个妻子,本以为是笑话,没想到却是真实故事
- 进击的中东,唯有一声叹息
- 唐山性感老板娘不雅视频曝光,少妇贪心,少男痴情!注定两败俱伤
- 【盘点】5G时代下,相关专业有哪些?
- 毁三观的旧案, 双胞胎兄弟交换身份与女友发生关系, 终酿伦理纠纷
- 腾格尔在当今乐坛的地位如何(腾格尔为什么能)
- 小贝日本游,11岁小七身材发育成熟,穿紧身衣有曲线,瘦了一大圈
- 甩三大男神前任,恋上有家室老男人拿下影后,她人生比电影还精彩
- 女英雄为国为民,先后嫁给3人,却落个精神崩溃服毒自尽
- 墨西哥超大尺度神剧,四对超高颜值情侣一言不合竟开启“换妻游戏”?
- 妈妈对小学孩子的成长寄语
- 面向未来的工程伦理教育
- 用大宝贝帮妈妈通下水道好吗
- 第36章:家庭伦理
- 华东师范大学心理学考研看这一篇就够了
- 李玉《红颜》 电影带来的世界44
- 微改造 精提升⑩ | “渔民画云码头”,探索传统非遗产业化发展新路径
- 清朝皇帝列表及简介 清朝历代皇帝列表