手机访问:wap.265xx.com南信大、南工大、南医大......江苏多所高校发布2022综评招生简章!
今天,
鲤鱼姐姐继续更新!
符合条件的考生尽快报名哦!
南京信息工程大学
招生计划
2022年综合评价招生计划不超过南信大本科招生计划总数的5%(具体以省级招生主管部门确定的我校总体招生计划数为准,各专业招生计划根据报考人数确定)。
招生专业
根据国家经济社会发展需要,结合我校学科优势和特色,以及代表性学科发展与人才培养的要求,特向考生开放“世界一流学科”建设学科专业、拔尖创新培养专业、国家及省级一流专业建设点专业等优势专业。2022年综合评价招生专业设置如下:
报名条件
具有2022年普通高等学校招生统一考试报名资格的综合素质优秀的江苏省高中毕业生,凡符合下列条件之一者均可报名。
01、学科特长类
高中阶段在自然科学素养类竞赛或人文综合素养类竞赛中获得省级三等奖及以上。
自然科学素养类竞赛名单

02、思想品行类
高中阶段获得地级市(含)以上优秀学生干部、三好学生荣誉称号,或者在慈善公益、志愿服务、思想道德方面表现突出并获地级市(含)以上奖励者,经学校专家组审定。
03、学业优秀类
高中阶段至少有三个学期的期末总成绩(含模考)排名位于同年级同首选科目类前列。
排名要求:
(1)来自江苏省高品质示范高中首批建设立项学校及培育学校的学生,高中阶段有三个或以上学期的期末成绩(含模考)综合排名在年级所对应首选科目类学生中前50%(含);
(2)来自四星级中学的考生,高中阶段有三个或以上学期的期末成绩(含模考)综合排名在年级所对应首选科目类学生中前20%(含);或素质教育推进好、与我校人才培养有合作联动的中学学生,高中阶段有三个或以上学期的期末成绩(含模考)综合排名在年级所对应首选科目类学生中前30%(含);
(3)来自其它中学的考生须排名前5%(含)。
04、创新技能类
在拟招收的某一学科领域具有创新能力、特殊技能或创新潜质并能提供最具代表性的证明材料,经学校专家组审定。
报名办法
南京信息工程大学综合评价招生报名实行网上报名,不接受纸质报名材料。
报名时间
即日起至5月10日(5月10日24时报名系统关闭)
网上报名
符合报名条件的考生,在规定时间进入报名网址http://bm.chsi.com.cn/报名,并根据报名系统提示上传以下申请材料的电子扫描件或图片,填写完毕后提交。
选拔程序
资格审核
报名截止后,我校将组织专家对报名材料进行资格初审。材料审核的过程当中,学校将对考生提交的证明材料进行审核。中学和考生也必须对提交的所有材料的真实性负责,对于查实提供虚假材料的,将取消综合评价招生资格并按教育部相关规定严肃处理。
初审通过的考生名单将于2022年5月25日前在我校本科招生网上公示,并按规定上报省教育考试院。
通过初审者须在网上确认参加我校组织的面试,截止时间为2022年5月31日,未确认者,视为放弃面试资格。
考核安排
考核时间初定于6月12日。考核以综合素质面试的形式进行,主要考查学生的学科特长、创新潜质、综合运用知识分析和解决问题的能力、语言表达能力等。视疫情情况,采取现场考核或者线上考核,具体安排将通过学校本科招生网另行通知。
确定入选名单
南京信息工程大学综合评价招生领导小组根据考核成绩,分物理等科目类和历史等科目类按综合评价招生计划的5倍确定合格考生,入选名单将于6月22日前在我校本科招生网上公示,同时按规定上报省教育考试院。经公示无异议的考生,方可享受相关优录政策。
优录政策
所有面试合格的考生,高考成绩须达到我省相应特殊类型招生控制线,同时考生选择性考试科目对应的合格性考试成绩须达到合格。
录取办法
1.取得我校综合评价招生入选资格且文化成绩符合要求、选择性考试科目对应的合格性考试成绩达到合格的考生须在我省高考志愿填报的规定时间内,登录省教育考试院高考志愿填报系统,在“综合评价招生”专栏中填报综合评价招生志愿,其专业志愿须在我校综合评价招生简章中公布的专业中选择,否则视为无效志愿。考生的选择性考试科目,须符合我校在招生简章中提出的要求,方可报考相关专业(类)。
2.我校将根据高考成绩、高中学业水平考试成绩和高校考核成绩,计算入选考生多元加权综合评价分值。按多元加权综合评价得分从高到低排序,按“分数优先、遵循志愿”原则择优录取。
多元加权综合评价得分的计算方法如下:
3.当考生多元加权综合评价分值相同时,依次按高考投档成绩、语文数学两科之和、语文或数学单科最高成绩、外语单科成绩、首选科目单科成绩、再选科目单科最高成绩由高到低排序录取;按照以上规则排序后,如仍相同,则综合衡量考生综合素质档案,择优录取。
南京工业大学
招生计划
招生计划不超过南京工业大学2022年本科招生计划总数的5%,具体以省级招生主管部门确定的我校总体招生计划数为准。
招生专业
招生专业(类)目录
报名条件
具有参加2022年普通高等学校招生全国统一考试资格的江苏省普通高中毕业生。符合下列四大类条件之一的考生选择一种类型报考,考生身体条件遵照《普通高等学校招生体检工作指导意见》相关规定执行。
(一)学业优秀类。符合我校优秀生源标准的学生。要求达到以下条件之一:
(1)来自江苏省高品质示范高中首批建设立项及建设培育学校的学生,高中阶段有三个或以上学期的期末成绩(含模考)综合排名在年级所对应首选科目类学生中前60%(含);
(2)来自四星级中学的考生,要求高中阶段有三个或以上学期的期末成绩(含模考)综合排名在年级所对应首选科目类学生中前25%(含);
(3)来自素质教育推进好、与我校人才培养有合作联动的中学考生,高中阶段有三个或以上学期的期末成绩(含模考)综合排名在年级所对应首选科目类学生中前35%(含);
(4)来自其他中学的考生,高中阶段有三个或以上学期的期末成绩(含模考)综合排名在年级所对应首选科目类学生中前5%(含)。
(二)学科专长类。符合我校优势学科人才培养需求的学生:要求高中阶段在数学、物理、化学、生物学、信息学奥林匹克竞赛任一学科竞赛中获得省级赛区三等奖及以上。
学科专长类竞赛名单▼
备注:具有以上学科专长类竞赛国家级奖项的考生,须在教育部“阳光高考平台”公示名单中。
(三)特殊才能类。符合我校特殊人才培养需求的学生:以教育部公布的2021-2022学年面向中小学生的全国性竞赛活动名单为准,要求高中阶段在自然科学素养类(除奥林匹克竞赛之外)、人文综合素养类、艺术体育类竞赛中获得省级二等奖及以上;或经我校审查认可的在某一学科领域具有特殊才能者(附详细材料说明)。
(四)品德优秀类。符合我校复合型人才培养需求的学生:要求高中阶段获得市级(设区市)及以上优秀学生干部、三好学生荣誉称号;或在慈善公益、志愿服务、思想道德方面表现突出并获市级(设区市)以上奖励者;或在其他方面有突出事迹者(附详细材料说明)。
报名方法
南京工业大学综合评价录取报名实行网上报名,不接受纸质报名材料。
(一)报名时间:即日起至5月10日。
(二)网上报名:符合报名条件的考生,在规定时间进入报名网址http://bm.chsi.com.cn报名,并根据报名系统提示上传以下申请材料的电子扫描件或图片填写完毕后提交。
选拔程序
(一)材料审核
报名截止后,学校将对考生的报名材料进行审核(材料不全者不予审核),将考生情况折算为“考生条件分”(最高60分),具体见下表:
考生条件分项目和分值▼
备注:考生条件分=学科专长竞赛获奖加分+特殊才能竞赛获奖加分。
学科专长竞赛获奖加分仅为全国中学生奥林匹克(数学、物理、化学、生物、信息学)竞赛。同一学生同一学科奥林匹克竞赛获奖只计最高奖,不累计加分。
特殊才能竞赛获奖加分参照《2021-2022学年面向中小学生的全国性竞赛活动名单》。同一学生同一竞赛获奖只计最高奖,不累计加分。
学校根据考生报名材料审核情况确认初审合格名单,并公布考生条件分。初审合格名单将于5月25日前在我校本科招生网公示,也可通过报名系统查询。
(二)确认考试
初审合格的考生须于5月31日前在网上报名系统确认参加考试。逾期未确认者将视为放弃参加考试。
(三)打印准考证
资格复审合格并成功确认考试的考生可通过网上报名系统自行打印准考证,具体时间另行通知。
(四)学校考核
初审合格并成功确认考试的考生携带本人身份证、准考证和具备报名条件的相关证明材料原件到我校报到,参加面试考核。报到和面试考核具体安排将在南京工业大学本科招生网及准考证上提前发布。我校根据面试考核和考生条件分得出考生“学校考评分”,计算公式为:
学校考评分=面试考核分(满分为140分)+考生条件分(最高为60分)
(五)确定入选名单
学校根据“学校考评分”的高低排序,分历史等科目类和物理等科目类按照不超过综合评价招生计划数的5倍确定入选考生名单。同时,将对入选考生名单(含可填报的科目类等信息)在省教育考试院网站和我校本科招生网进行公示。
(六)志愿填报
经我校面试考核后的入选考生须在我省高考志愿填报的规定时间内,登录省教育考试院高考志愿填报系统,在“综合评价招生”专栏中填报综合评价招生志愿,其专业志愿须在公布的专业(类)中选择,且符合专业选考科目要求,否则视为无效志愿。如在规定时间内,考生未填报综合评价招生志愿,即视为放弃相应的综合评价招生资格。
录取办法
对于经公示无异议并填报我校综合评价招生志愿的入选考生,高考成绩须不低于省相应特殊类型招生控制线,进档后我校按照“综合分”由高到低排序,依据招生计划和选考科目要求择优录取,录满规定计划为止。综合分满分为750分,学校考评分满分为200分,具体计算方法为:
综合分=[(高考成绩÷高考满分)×0.6+(学校考评分÷学校考评分满分)×0.4]×750
当综合分相同时,依次按高考成绩、语文数学两科之和、语文或数学单科最高成绩、外语单科成绩、首选科目单科成绩、再选科目单科最高成绩由高到低排序录取;如仍相同,综合衡量考生综合素质评价档案,择优录取。
南京医科大学
招生专业与计划
报名条件
具备2022年普通高等学校招生统一考试报名资格的江苏省高中应届毕业生。思想品德优良、身心健康、综合素质高、对医学及相关专业有浓厚兴趣,且符合下列条件之一者可申请报名:
(一)高中阶段参加全国中学生数学、物理、化学、生物学、信息学奥林匹克学科竞赛,并获得省级赛区二等奖(含)以上(主办单位应为中国数学会、中国物理学会、中国化学会、中国植物学会和中国动物学会、中国计算机学会)。
(二)高中阶段被评为地市级(含)以上三好学生、优秀学生干部或优秀共青团员、优秀共青团干部。
报名程序
(一)报名时间
报名时间为2022年4月29日9时至2022年5月10日17时。
(二)网上报名
1.申请人登录“南京医科大学本科生招生网”,点击“网上报名”,根据提示的“报名流程”完成相关报名手续。
2.上传初审材料至报名系统(无需邮寄纸质材料)
(1).报名系统生成的报名表。报名表由所在中学负责人审核并签字,加盖中学公章后扫描或拍照上传系统。
(2).二代居民身份证正反面。
(3).符合报名条件的获奖证书。
(4).考生高中阶段学生综合素质评价表、学业水平选择性考试科目证明。
(5).中学审核盖章、负责人签字的中学公示结果。
网上提交的初审材料图片务必齐全、完整清晰,缺少中学负责人签字、中学公章的报名材料,视为无效材料,不予资格审核。
选拔办法
(一)确定面试资格
1.依据南京医科大学综合评价报名条件对申请人进行资格审核,确定面试资格。
2.获得面试资格的申请人名单于2022年5月25日前在“南京医科大学本科生招生网”上公示。申请人可登录“网上报名”系统查看。
(二)面试测试
1.面试测试主要考察学生的学习能力、综合素质、沟通表达能力,以及是否具有医学生培养潜质和创新潜质等。
2.南京医科大学面试时间初定为2022年6月11-12日(周六、周日),具体时间安排将在“南京医科大学本科生招生网”上发布。获得面试资格的申请人须按规定时间参加面试,否则视为自动放弃。根据《关于进一步明确我省高校收费政策有关问题的通知》(苏价费〔2007〕423号)规定,参加面试的考生,请提前在报名系统中缴纳考试相关费用60元,并在线打印准考证。逾期未缴费的视为自动放弃,已缴纳费用但未参加面试者,测试费不予退还。
3.南京医科大学将对完成面试的考生进行复审,按照不超过综合评价招生计划数的3倍,根据考生面试成绩从高到低排序,产生2022年综合评价录取候选人名单。该名单上报江苏省教育考试院,经考试院公示、考生所在中学公示以及南京医科大学本科生招生网公示(不少于10个工作日),接受社会监督。凡有举报并经查实,立即取消考生综合评价录取资格。招生监督电话:025-86869060。
4.经公示无异议,获得南京医科大学综合评价录取资格的考生,须在我省高考志愿填报的规定时间内,登录江苏省教育考试院高考志愿填报系统,在“综合评价招生”专栏中填报综合评价招生志愿,未填报则视为自动放弃。
录取政策
1.凡获得南京医科大学综合评价录取资格的考生,须参加2022年江苏省普通高等学校统一入学考试,高考成绩须达到相应特殊类型招生控制线,所报专业符合南京医科大学选科要求,体检符合《普通高等学校招生体检工作指导意见》(教学〔2003〕3号)以及有关补充规定。
2.采取高考成绩、综合评价面试成绩加权综合测算的方法取得考生最终成绩,按最终成绩从高到低排序,以分数优先原则录取,录满规定的计划数为止。考生加权分相同时,按江苏省确定的同分排序规则进行录取。
加权综合测算方法如下:
3.拟通过综合评价录取的考生名单在南京医科大学本科生招生网和江苏省教育考试院网上公示。
南京中医药大学
招生对象
热爱祖国、品德优良、身心健康,具有2022年普通高等学校招生统一考试报名资格,符合南京中医药大学2022年综合评价招生报名条件的江苏省优秀应届高中毕业生。
招生计划
南京中医药大学选取品牌、特色专业用于综合评价招生,招生计划不超过本校2022年本科招生计划总数的5%。(本年度招生专业和计划最终以省级招生主管部门公布为准)
报名条件
南京中医药大学综合评价招生报名条件分为A、B、C三类,符合下列条件之一的学生可提出申请。
(一)A类
高中阶段在全国中学生奥林匹克学科竞赛(数学、物理、化学、生物、信息学)任一学科中获得省级赛区二等奖(含)以上者。
(二)B类
1.来自江苏省高品质示范高中首批建设立项学校(20所)的考生,高二上学期、高二下学期、高三上学期,三个学期期末成绩均在同年级历史类或同年级物理类名列前30%(含)者;
2.来自其它中学的考生,高二上学期、高二下学期、高三上学期,三个学期期末成绩均在同年级历史类或同年级物理类名列前20%(含)者。
(三)C类
对中医药和临床医学、药学有浓厚兴趣,立志从事中医药事业,尤其是有中医药学家学渊源的,经学校综合评价招生工作领导小组审查认可的在中医药学科领域具有特殊培养潜质者。
报名办法
(一)报名时间
2022年4月30日至2022年5月10日
(二)报名程序
考生须按规定时间登录综合评价报名系统https://bm.chsi.com.cn/,按系统要求注册,填写个人信息,完成网上报名并上传相关材料,包括:
1.由报名系统生成的《南京中医药大学2022年综合评价申请表》。考生网上报名完成后在报名系统打印申请表,交由所在中学审核、填写审核情况,中学负责人逐页签字并加盖学校公章。
2.考生第二代居民身份证。
3.报考A类的考生,还须上传全国中学生奥林匹克学科竞赛获奖证书。
4.报考B类的考生,高二上学期、高二下学期、高三上学期,三个学期期末成绩、在同年级历史类或同年级物理类排名,以考生上传的签字盖章申请表填报数据为准。未单独组织高三上学期期末考试的中学,可用“一模”成绩替代高三上学期期末成绩,并填入该项。
5.报考C类的考生,须有1名中学教师和1名医药专家对考生学科特长、创新潜质进行推荐,并上传经推荐人本人签名的推荐信2封,同时上传推荐人身份证明材料,包含工作证、教师资格证、执业医师(药师)资格证、职称证书(高级)等能证明中学教师和医药专家身份的材料。
上述材料均须按要求将原件扫描或拍照后在报名系统中上传提交,学校不接收纸质材料。考生须确保上传材料准确、清晰,未按要求完成报名或材料不合要求者,报名无效。考生和所在中学须对材料内容的真实性负责,所有申请综合评价招生的考生名单、考生提交的成绩以及反映其综合素质的相关材料(竞赛获奖证书等)均须经中学审核并在学校网站和班级详尽公示,一经发现弄虚作假,将取消报名资格。
选拔程序
(一)资格初审
1.学校根据考生报名条件、综合素质评价等情况,确定参加面试考生名单。
2.通过资格初审参加面试的考生名单经学校综合评价招生工作领导小组审定后,在学校本科招生网上公示,并按规定上报江苏省教育考试院。
(二)面试确认及缴纳费用
初审通过的考生须于6月2日前通过综合评价报名系统进行面试确认及缴费,根据《关于进一步明确我省高校收费政策有关问题的通知》(苏价费〔2007〕423号、苏财综〔2007〕92号、苏教财〔2007〕89号)规定,考生须缴纳综合评价招生测试费人民币60元/人。逾期未缴费的视为自动放弃,已缴纳费用但未参加测试者,测试费不予退还。缴费成功后考生于6月8日至11日通过网上报名系统自行打印准考证。
(三)报到、面试
考生本人携带申请表、身份证、准考证、获奖证书等具备报名条件的相关证明材料原件,于6月11日至12日到南京中医药大学仙林校区报到和面试(如受不可抗力因素影响,面试方式、面试时间将适当调整,具体安排另行通知)。
(四)确定入选考生
1.我校根据考生面试成绩进行综合评价,按首选科目历史类或物理类分别排序,确定入选考生名单。
2.入选考生人数不超过综合评价招生计划数4倍的范围。
3.入选考生经学校综合评价招生工作领导小组审定后,在学校本科招生网上公示,并按规定上报江苏省教育考试院。
录取办法
(一)基本要求
根据国家和江苏省关于综合评价招生的有关政策,考生必须在江苏省综合评价招生志愿中填报南京中医药大学。
取得入选资格的考生,须参加全国统一高考,所报专业符合学校选科要求。考生的高考文化分不低于相应特殊类型招生控制线。考生身体条件按照《普通高等学校招生体检工作指导意见》(教学〔2003〕3号)文件执行,报考综合评价招生的考生,须符合医药卫生相关专业的体检要求。
(二)多元综合加权评价
对于符合基本要求的入选考生,学校结合考生高考成绩、面试成绩及学校特色要求,采用多元综合加权评价的方法,对入选考生依据“按加权分排序,遵循志愿”的原则,根据专业计划数,结合考生专业志愿,择优录取,额满即止。
多元综合加权评价的方法如下:
计算公式如下:
综合加权总分=高考成绩÷750×100×0.67+面试成绩×0.3+学校特色要求分(即A类3分、B类2分、C类1分)
各项目得分保留小数点后三位,若考生加权成绩相同,则依次比较高考成绩、面试成绩、普通高中学生综合素质评价予以录取。最后安排各专业志愿不能满足且服从专业调剂的考生,在符合选考科目要求前提下,从首选科目历史类或物理类两个类别内调剂。
综合评价招生的考生名单及相关信息将在学校本科招生网上公示。
综合评价招生的考生同等享受学校转专业相关政策。
日程安排
网上报名截止
2022年5月10日
(当日24时关闭报名系统)
初审公示
2022年5月25日前
面试确认及缴纳费用
2022年5月25日至6月2日
打印准考证
2022年6月8日至11日
通过报名系统自行打印
报到、面试
2022年6月11日至12日
(具体安排另行通知)
入选查询
2022年6月22日前
综合评价招生工作的相关信息均在学校本科招生网及时公布,请考生关注、查询,不再另行通知,逾期后果自负。
南京林业大学
一、招生计划
综合评价招生计划不超过我校2022年本科招生计划总数的5%(具体以省级招生主管部门确定我校总体招生计划数为准),录取的学生在南京校区学习。
二、报名条件
符合2022年普通高等学校招生全国统一考试报名条件,具备创新潜质、品学兼优、素质全面、身心健康的江苏省普通高中应届毕业生,且符合以下条件之一均可报名:
竞赛类
高中阶段参加全国中学生五项学科竞赛(数学、物理、化学、生物学、信息学)获得省级赛区三等奖及以上;或者科技类、人文社科类竞赛获得省级赛区一等奖及以上,竞赛类项目表详见下图。
竞赛类项目表
学业优秀类
1.江苏省高品质示范高中首批建设立项和培育学校的考生高二、高三阶段有三次及以上学期的期末成绩(含模考)综合排名在年级历史等科目类或物理等科目类学生中位列前40%(含);
江苏省高品质示范高中首批建设立项学校名单
(20所)
南京师范大学附属中学、南京外国语学校、南京市金陵中学、江苏省锡山高级中学、江苏省天一中学、江苏省南菁高级中学、徐州市第一中学、江苏省常州高级中学、江苏省前黄高级中学、江苏省苏州中学、江苏省梁丰高级中学、江苏省南通中学、江苏省海安高级中学、江苏省海门中学、江苏省新海高级中学、江苏省淮阴中学、江苏省盐城中学、江苏省扬州中学、江苏省丹阳高级中学、江苏省泰州中学。
江苏省高品质示范高中首批建设培育学校名单
(12所)
无锡市第一中学、常州市第一中学、江苏省溧阳中学、江苏省华罗庚中学、江苏省常熟中学、江苏省昆山中学、江苏省赣榆高级中学、江苏省东台中学、江苏省靖江高级中学、江苏省姜堰中学、江苏省姜堰第二中学、江苏省宿迁中学。
2.四星级高中及素质教育推进好、与我校人才培养有合作联动中学的考生高二、高三阶段有三次及以上学期的期末成绩(含模考)综合排名在年级历史等科目类或物理等科目类学生中位列前20%(含);
3.其他高中的考生,高二、高三阶段有三次及以上学期的期末成绩(含模考)综合排名在年级历史等科目类或物理等科目类学生中位列前5%(含)。
思想品行类
思想品德优秀,高中阶段获得市级(设区市)及以上三好学生、优秀学生干部、优秀共青团员、优秀共青团干部等荣誉称号。
创新潜质类
对林科、生态等我校特色学科领域具有浓厚兴趣、且高中阶段在国内外相关专业学习实践活动中取得优异成绩,或经我校审查认定的在某一学科领域具有特殊才能者(需附详细资料说明或佐证材料)。
以上考生申请材料中有关获奖证书、荣誉证书等应在我校规定的报名截止日期之前取得,不得事后补报。
三、招生专业
综合评价招生专业目录
考生高中学业水平选择性考试科目应符合填报专业(类)的选考科目要求。
以报名条件(四)“创新潜质类”报名的考生,填报专业限定在与其创新潜质相对应的专业。如填报专业与潜质不符,则不享受综合评价录取相关政策。
四、报名办法
我校综合评价招生实行网上报名。考生需登录“综合评价报名系统”,按网上要求注册、填写各项申请信息,并上传相关材料扫描件,包括:
1.报名申请表(网上报名完成后由报名系统生成打印,须考生本人签字、所在中学负责人签字并加盖中学公章);
2.符合报名条件及其他综合素质优秀的证明材料(获奖证书、荣誉称号等,论文和专利不得作为申报材料上传);
3.所在中学负责人签字并加盖中学公章的高中阶段各学期期末成绩汇总表和《江苏省普通高中学生综合素质评价表》;
4.《南京林业大学2022年综合评价招生报考材料真实性承诺书》;
5.考生第二代居民身份证(正反面)。
本次报名无需邮寄申请材料,考生在上传申请材料扫描件时须确保上传材料真实、准确、清晰可读,未按要求完成报名或材料不符合要求者,报名无效。
按照江苏省物价局、江苏省财政厅、江苏省教育厅《关于进一步明确我省高校收费政策有关问题的通知》(苏价费〔2007〕423号、苏财综〔2007〕92号、苏教财〔2007〕89号),报名测试费标准为60元/生。考生报名时,即在报名系统中自助缴纳报名测试费(报名前请认真阅读招生简章,对照条件慎重考虑,缴费之后概不退款)。
温馨提示:
报名及缴费时间:2022年4月30日18:30至5月9日23:59。
五、选拔程序
1、资格初审
报名截止后,学校将组织专家对考生报名材料进行资格初审(材料不全者视为初审不通过),并将考生初审情况折算为“初审分”(满分200分),择优确定通过资格初审的考生名单。
通过资格初审的考生名单经我校本科招生工作领导小组审定后,将于5月25日前在我校本科招生网公示,并按规定上报江苏省教育考试院备案。
通过资格初审的考生须于5月31日前在网上报名系统确认参加面试。逾期未确认者将视为放弃面试资格。
2、考核安排
考核以综合素质面试的形式进行,面试主要考核学生沟通表达能力、学习能力、综合素质与创新潜质等,“面试分”满分为200分。
为统筹做好疫情防控常态化形势下的综合评价招生考试工作,保障考生生命安全与身体健康,我校2022年综合评价招生资格复审与面试等工作安排暂定在6月12日,具体安排将根据属地疫情防控要求另行通知,并通过我校本科招生网及时公告,请考生务必关注我校本科招生网(https://zsb.njfu.edu.cn)。
3、入选与公示
我校根据“学校考评分”的高低排序,分历史等科目类和物理等科目类按不超过综合评价招生计划数的5倍择优确定入选考生名单。入选考生名单经我校本科招生工作领导小组审定后,上报江苏省教育考试院,并在我校本科招生网进行不少于10个工作日的公示。凡有举报并经查实,取消其综合评价招生资格。
六、综合评价与录取规则
(一)综合评价方法
入选考生须参加全国统一高考,高考文化分须达到江苏省特殊类型招生控制线,我校根据考生的高考文化分、学校考评分等维度进行多元加权综合评价,形成综合评价分,评价方法如下:
综合评价分满分为1150分,具体计算方法为:综合评价分=高考文化分+学校考评分。
(二)录取规则
根据进档考生的综合评价分及专业志愿填报情况,按照“分数优先”的原则进行专业录取。综合评价分同分情况下,依次按高考文化分、语文数学两科之和、语文或数学单科最高成绩、外语单科成绩、首选科目单科成绩、再选科目单科最高成绩由高到低排序录取,如仍相同则参考考生普通高中综合素质评价档案,择优录取。
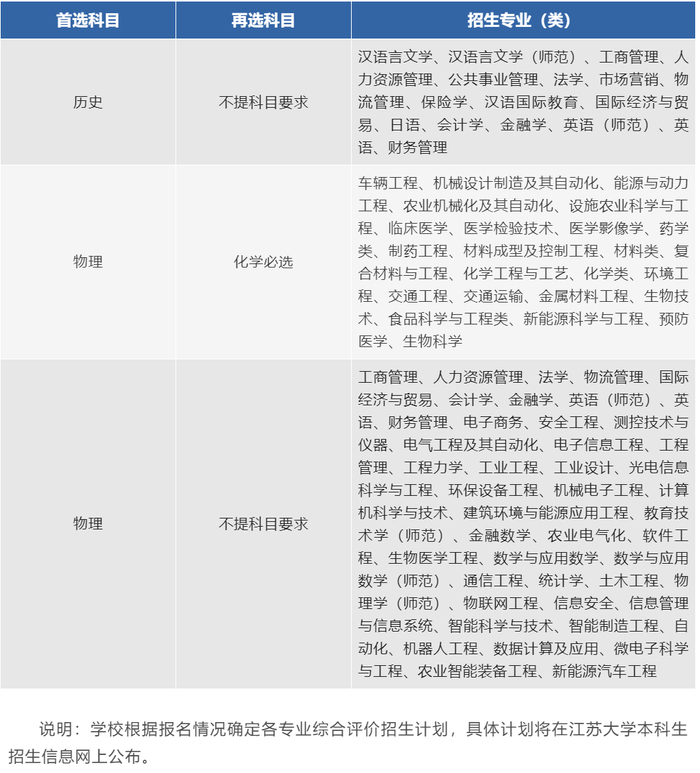
江苏大学
招生计划
江苏大学2022年综合评价招生计划不超过我校2022年度本科招生计划总数的5%(本年度招生计划以省级招生主管部门公布为准)。
报名条件
具有2022年普通高等学校招生统一考试报名资格,品德优秀、遵纪守法、身心健康,自觉践行社会主义核心价值观,拥有远大理想及高度社会责任感,综合素质优秀和创新潜质突出且符合下列条件之一的江苏省应届高中毕业生可申请报考:
(一)学科特长类:高中阶段在全国中学生学科奥林匹克竞赛(数学、物理、化学、生物学、信息学)获得省级赛区三等奖(含)以上,“外研社杯”全国中学生外语素养大赛全国总决赛(北京外国语大学)、叶圣陶杯全国中学生新作文大赛决赛(中国当代文学研究会)、全国中学生科普科幻作文大赛全国总决赛(中国科普作家协会)、高中生创新能力大赛全国决赛(中国老教授协会)、全国中学生创新作文大赛全国总决赛(中国写作协会)、“语文报杯?时代新人说”全国中学生征文大赛决赛(中国语文报刊协会)、新概念作文大赛复赛(中国福利会)三等奖及以上。
(二)思想品行类:思想品德优秀,高中阶段获得地级市(含)以上三好学生、优秀学生干部、优秀共青团员荣誉称号。
(三)学业优秀类:江苏省高品质示范高中首批建设立项学校(具体名单见附件1)的考生,高二、高三年级3个学期期末考试成绩排名均位于所在中学同年级同首选科目学生中的前40%(含);或素质教育推进好、与我校人才培养有合作联动中学的考生,高二和高三年级3个学期期末考试成绩均位于所在中学同年级同首选科目学生中的前30%(含);或四星级高中考生,高二和高三年级3个学期期末考试成绩均位于所在中学同年级同首选科目学生中的前20%(含)。
说明:第(一)(二)条所对应的获奖证书、荣誉称号证书应在2019年9月1日至2022年5月10日期间取得,不得事后补报。
报名程序
网上报名
报名时间:即日起至5月10日。考生登录“综合评价报名系统”,注册并登录后按系统内提示信息填写相关内容进行网上报名。
选拔程序
(一)资格审核
(1)学校组织专家对考生报名材料进行审核,合格名单于5月25日前在江苏大学本科生招生信息网进行公布,考生也可通过登录“综合评价报名系统”查看审核结果。
(2)资格审核合格的考生须于5月31日前通过“综合评价报名系统”确认考试。逾期未确认者,视为放弃考核资格。
(3)6月2日-6月11日,确认参加考试的考生通过网上报名系统自行打印准考证,准考证须由中学在照片处加盖印章。
(二)考核
考核时间:6月12日,具体安排见网站通知,请考生随时关注江苏大学本科生招生信息网。
(三)确定入选考生
对于考核成绩合格的考生,学校根据考核成绩和加分(加分项目及标准详见附件2)分首选科目(物理、历史)确定入选考生名单,入选考生数不超过学校综合评价招生计划数的5倍。入选考生名单将在省教育考试院网站和江苏大学本科招生信息网进行公示。
(四)文化课要求
入选考生高考文化分须达到江苏省相应特殊类型招生控制线。
(五)志愿填报
取得我校综合评价招生入选资格且文化成绩符合要求的考生,须于填报高考志愿规定的时间内登录江苏省教育考试院高考志愿填报系统,在“综合评价招生”专栏中填报我校,所填报的专业须符合学校专业选考科目要求。
录取政策
对于进档且高考成绩符合要求的入选考生,根据考生所填报的专业和学校各专业选考要求,以加权分为录取依据,按“分数优先,遵循专业志愿”的原则,从高分到低分进行择优录取并安排专业。对于加权分相同的考生依次按数学、语文、外语成绩从高到低进行排序。学生综合素质档案材料作为调剂考生专业志愿的参考。
加权分=高考成绩×70%+(考核成绩+加分)×30%
考生进档后,若生源不平衡,根据实际情况,学校可进行专业计划调整。
浙江大学
今天,浙江大学本科招生网公布了2022年浙江大学江苏省综合评价招生简章,今年也是浙江大学首年在江苏省开展综合评价招生。
选拔对象与报名条件
选拔诚实守信、志存高远、综合素质优秀、身心健康、专业意向明确、学科特长突出的江苏省普通高中毕业生。申请考生须同时具备以下条件:
1.符合江苏省2022年普通高等学校招生全国统一考试报名资格;
2.各科目(物理、化学、生物、政治、历史、地理、信息技术)的普通高中学业水平合格性考试成绩均合格。
招生专业和招生计划
浙江大学2022年江苏省综合评价招生计划30人,具体招生专业、招生计划及选考科目要求如下:
注1:浙江大学伊利诺伊大学厄巴纳香槟校区联合学院招生的2个专业共用25个招生计划,浙江大学爱丁堡大学联合学院招生的2个专业共用5个招生计划。
注2:学生入学后进入浙江大学海宁国际校区学习(四年),在规定学习期限内达到所学专业毕业(学位)要求者,将获得浙江大学毕业证书、学士学位证书和美国伊利诺伊大学厄巴纳香槟校区学士学位证书或英国爱丁堡大学学士学位证书。学费标准:16万元/人?学年。
报名程序
网上报名:符合报名条件的考生必须登录特殊类型招生报名平台综合评价报名系统完成网上注册、登录报名,按要求准确完整地填写、提交信息并打印申请表。每位考生限报一个专业。填报的专业志愿即为浙江大学综合评价高考志愿。填报的专业志愿必须符合选考科目要求,不符合填报要求的视为无效志愿,后续不予录取。网上报名时间:2022年4月29日-5月10日。
选拔程序
1.初审:我校组织专家对符合要求的报名材料进行审核。初审结果分为通过、不通过两档。初审不通过考生不进入后续选拔环节。考生可于5月25日后通过报名系统查询初审结果。
2.初审通过考生须于5月31日前登录江苏省教育考试院高考综合业务信息管理系统考生服务平台(gk.jseea.cn),确认报考高校志愿及顺序。逾期未进行网上确认的考生,视作放弃我校综合评价招生资格,不再进入后续选拔环节。
3.考核名单确定:对初审通过并在江苏省教育考试院高考综合业务信息管理系统考生服务平台确认我校志愿的考生,依据考生高考投档成绩从高到低排序,按招生学院组招生计划的5倍确定入围考核名单(同招生学院组末位高考同分考生都予以入围),并在我校本科招生网公示。预计公示时间:6月25日左右。
4.综合面试:综合面试按招生学院组分别实施,主要考察学生的科学精神、专业意向、跨文化交流、创新能力及综合素质。考生须全程参加综合面试,未参加我校综合面试者,将不进入后续选拔和录取。
综合面试时间:6月30日左右。综合面试将采取在线视频面试方式,综合面试具体要求将在我校本科招生网公告,请考生密切关注我校本科招生网最新公告。
5.入选考生名单公示:我校将根据考生综合面试成绩,按不超过招生学院组招生计划的5倍确定入选考生名单及入选专业,并在我校本科招生网公示及报江苏省教育考试院。
录取办法
1.入选考生的高考投档成绩不得低于2022年江苏省特殊类型招生控制分数线。
2.我校对入选考生分招生学院组、按综合总分进行排序,江苏省教育考试院将按考生的排序、确认的院校志愿及顺序进行投档。
3.我校根据招生学院组招生计划,按考生综合总分从高分到低分排序及认定的入选专业择优录取。如果综合总分排序前位考生被强基计划、其他A类高校综合评价等招生类型提前录取的,则后续考生依次递补录取。
综合总分=考生高考投档成绩(按满分100分折算)×85%(四舍五入取2位小数)+学校综合面试成绩(满分100分)×15%(四舍五入取2位小数)。
4.若考生综合总分相同时,再依次以学校综合面试成绩、考生高考投档成绩从高到低排序录取。
5.最终拟录取公示名单由我校招生工作小组审定,并经江苏省教育考试院审核后,我校将予以录取。我校综合评价在强基计划之后,提前批和专项计划之前完成录取。被我校综合评价正式录取的考生不再参加其他任何批次的录取;未被录取的考生可正常参加江苏省后续各批次录取。
香港中文大学(深圳)
一、报名条件
(一)具有2022年普通高等学校招生全国统一考试报名资格的优秀高中毕业生(含往届生);
(二)7门学业水平合格性考试科目[不含语文、数学、外语、体育与健康、通用技术、艺术(音乐、美术)、理科实验]成绩均须合格(或新高考改革前的往届学生学业水平5门必修科目均须合格,或达到等级C及以上);
(三)由于香港中文大学(深圳)课程以英文授课为主,非英语语种考生请慎重报考。
二、2022年本科招生专业
2022年在江苏省投放普通本科提前批次招生计划的同时,另外投放综合评价招生计划,具体招生代码、招生大类及计划等最终以江苏省教育考试院公布的为准。
经教育部批准,香港中文大学(深圳)2022年各学院设立的本科招生专业包括:
(一)经管学院:市场营销、国际商务、经济学、金融学、会计学。其中,国际商务包含两个专业方向:环球商务管理、环球供应链与物流管理;经济学包含三个专业方向:经济科学、应用经济学、国际商务经济学;会计学包含两个专业方向:会计和财务报告、会计数据和分析。
(二)理工学院:数学与应用数学、新能源科学与工程、化学、电子与计算机工程(由电子信息工程更名)、材料科学与工程(新增)。其中,数学与应用数学包含三个专业方向:理论数学、应用数学、金融数学;电子与计算机工程包含两个专业方向:计算机工程、电子工程。
(三)人文社科学院:应用心理学、翻译、英语。其中,英语包含三个专业方向:国际企业文传、法律事务、语言技术。
(四)数据科学学院:统计学、计算机科学与技术、数据科学与大数据技术。
(五)医学院:临床医学、生物信息学、生物医学工程、药学、生物科学。
临床医学专业学制六年,第一二学年将学习大学核心课程、临床前学科知识及其临床应用;在第三到六学年学习临床学科知识和技能、见习和实习,并对医学科学研究进行系统学习和实践。医学人文及伦理课程贯穿整个学习过程。通过全面扎实的训练,培养具备专业医学知识与临床技能、兼具国际视野和人文情怀的世界一流医学创新人才。
(六)经管学院、理工学院与数据科学学院联合培养本科招生专业:金融工程。金融工程包含两个专业方向:量化金融、金融科技。
三、专业招生方案
(一)经济管理试验班:首选科目为历史,再选科目不限。大一结束时学生可在经管学院的所有专业内选定主修专业;
(二)人文科学试验班:首选科目为历史,再选科目不限。大一结束时学生可在人文社科学院的所有专业内选定主修专业;
(三)理科试验班:首选科目为物理,再选科目不限。本试验班为经管学院、理工学院、人文社科学院、数据科学学院、医学院(含临床医学专业)及金融工程专业联合招生。学生在大一报到后选课前充分了解各学院及专业优势,再根据个人兴趣和特长自主选定所属学院(有意向就读金融工程或临床医学专业的学生需直接选定)。非金融工程或临床医学专业的学生,大一结束时在所属学院内选定主修专业。
注意:鉴于香港中文大学(深圳)实行大类招生模式,江苏省教育考试院所编印的《江苏招生考试》(2022年招生计划专刊)中香港中文大学(深圳)理科试验班所列招生专业名称,仅为方便考生填报志愿,录取至理科试验班的考生实际可选择的专业包括理科试验班下所含学院的所有招生专业(详见上表及第二部分“2022年本科招生专业”)。
四、报名办法
(一)网上报名:报名系统已开放,凡符合报名条件的考生可登录学校招生官网“综合评价招生报名系统”进行注册,按系统要求准确、完整地填写报名信息,并上传相关证明材料扫描件,确认报名;
(二)报名截止时间:2022年5月4日24:00
(三)报名材料:
1. 高中学业水平合格性考试成绩证明:省教育考试院颁发的成绩单原件扫描件、省教育考试院官网查询截图、盖有中学或教务处公章的成绩单扫描件(3项材料任一即可);
2. 高中成绩单:包含高一高二年级4次期末考试成绩、高三年级2次以上校级/市级/省级统一考试成绩,包括各科得分、总分、年级排名及年级人数等,须加盖中学或教务处公章;
3. 个人身份证扫描件;
4. 其他可反映个人优秀综合素质的证明材料(例如学科竞赛获奖证书、文艺体育竞赛获奖证书、英语及学术能力证明等,非必需)。
考生在上传报名材料扫描件时须确保电子文件清晰可读,无需邮寄纸质材料。必要时,学校有权向考生索取书面材料作为审核依据,请考生留好备份。如有造假或不实信息,一经查实将取消报名资格;已经获得考试资格的,将取消认定;已经入学的,按教育部相关规定处理。
通过材料审核,即有资格参加测试的考生需通过“综合评价招生报名系统”在线缴纳评核费,入学测试评核费为人民币200元/生。评核费缴纳后不予退还;逾期未缴者视为自动放弃。
五、选拔程序
(一)材料审核:学校组织专家对考生提供的资料进行审核。考生可于2022年5月下旬,登录“综合评价报名系统”查询材料审核结果。通过材料审核的考生须在5月31日前登录江苏省教育考试院高考综合业务信息管理系统考生服务平台(gk.jseea.cn),填报高校志愿及顺序。
(二)考试确认:通过材料审核的考生,按照我校的通知指引,登录我校“综合评价报名系统”完成考试确认流程。
(三)入学测试:包括初试和复试。具体的入学测试时间、形式、要求等相关安排将另行通知。考生可于高考出分前,登录“综合评价报名系统”查询入学测试成绩。
2022年我校根据教育部的要求,在入学测试中继续设置体育科目测试,体育测试结果将被作为录取的重要参考。有关体育测试的安排将另行通知。
(四)入围名单公示:入学测试结束后,根据考生综合评价入学测试情况,按不超过历史等科目类、物理等科目类分科类招生计划数的5倍确定入围考生名单,同分顺延。入围考生名单在学校网站公示,并在江苏省教育考试院备案。
(五)志愿确认:获得入围资格的考生在高考出分后登录“综合评价报名系统”进行我校综合评价志愿确认。我校将依据考生综合评价成绩,按历史等科目类、物理等科目类分科类招生计划数的1倍确定拟录取考生名单。
(六)拟录取名单公示:我校将按江苏省教育考试院要求进行拟录取名单公示。经拟录取名单公示的考生,无需填报高考志愿。考试院将在本科提前批次之前完成拟录取考生的投档录取。未能被我校拟录取的考生,不影响其高考志愿的填报及录取。
六、时间安排
(一)报名截止时间:2022年5月4日 24:00
(二)初审结果:5月下旬
(三)江苏省教育考试院志愿填报:5月31日前
(四)考试确认及缴费:6月1日前
(五)入学测试时间:高考结束后,高考成绩公布前
(六)入学测试地点:另行通知
(七)入围名单公示:入学测试结束后,高考成绩公布前
(八)志愿确认:高考出分后
(九)拟录取名单公示:高考提前批投档前
七、录取办法
(一)参加我校综合评价入学测试且入围的考生,须参加2022年普通高考,且高考成绩须达到江苏省“相应特殊类型招生控制线”。
(二)学校依据考生志愿,按考生综合评价成绩从高到低择优录取。当综合评价成绩相同时,将依次以考生的高考成绩(不含政策性加分)、入学测试成绩、外语单科成绩、数学单科成绩的高低进行录取。
综合评价成绩=高考成绩(含政策性加分,占比60%)+入学测试成绩(占比30%)+学业水平合格性考试成绩(占比10%)
综合评价录取总成绩满分为750分。其中,高考成绩按考生高考分数的60%比例计算;入学测试成绩满分为225分,按入学测试的实际成绩计算;高中学业水平合格性考试成绩满分为75分,考生学业水平合格性考试成绩全部合格(或新高考改革前的往届学生学业水平5门必修科目全部合格,或C级及以上等级)计75分。
上一篇:安筱鹏:数字化转型的四个基本问题
下一篇:非主流繁体字转换器
最近更新小说资讯
- 特别推荐 收藏共读|朱永新:新教育实验二十年:回顾、总结与展望(上)
- 网红+直播营销模式存在的问题及建议
- 火星探测、卫星搜寻、星球大战,你有怎样的“天问”?
- 希腊男性雕塑 希腊人的美学,那里越小越好
- 枸杞吃多了会怎么样 成年人一天可以吃多少
- “妈妈和哥哥被枪杀后,我变成地球最后一个幸存者”:热搜这一幕看哭了……
- 节约粮食倡议书400字作文
- 祖孙三代迎娶同一个妻子,本以为是笑话,没想到却是真实故事
- 进击的中东,唯有一声叹息
- 唐山性感老板娘不雅视频曝光,少妇贪心,少男痴情!注定两败俱伤
- 【盘点】5G时代下,相关专业有哪些?
- 毁三观的旧案, 双胞胎兄弟交换身份与女友发生关系, 终酿伦理纠纷
- 腾格尔在当今乐坛的地位如何(腾格尔为什么能)
- 小贝日本游,11岁小七身材发育成熟,穿紧身衣有曲线,瘦了一大圈
- 甩三大男神前任,恋上有家室老男人拿下影后,她人生比电影还精彩
- 女英雄为国为民,先后嫁给3人,却落个精神崩溃服毒自尽
- 墨西哥超大尺度神剧,四对超高颜值情侣一言不合竟开启“换妻游戏”?
- 妈妈对小学孩子的成长寄语
- 面向未来的工程伦理教育
- 用大宝贝帮妈妈通下水道好吗
- 第36章:家庭伦理
- 华东师范大学心理学考研看这一篇就够了
- 李玉《红颜》 电影带来的世界44
- 微改造 精提升⑩ | “渔民画云码头”,探索传统非遗产业化发展新路径
- 清朝皇帝列表及简介 清朝历代皇帝列表