手机访问:wap.265xx.com第二部分 国考申论斩获75分后,回头看庆幸自己能逃离那些坑!
7万字硬核经验贴奉上,希望对你有帮助哦。感谢知友认可,第五部分最新申论命题改革分析已更新。
国考申论80很难很难,但通过努力拿到72+希望很大。省考中如广东80也不算特别高,2020、2021广东省考拿到83+在面试中才能保持竞争力。福建省考申论分数也在走高,近年拿到80+方能与头部对手较劲,2022年湖北省考申论80以上的有不少,当然这些分数只做参考哈。2022国考地市级和省部级能拿70+已经非常厉害。
我把7万字国考申论74.5分经验分享出来,希望对你有帮助(有小伙伴认为现在申论75遍地都是没资格分享,答主想说2014年前后国考申论75的少之又少,或许不亚于后来年份的80+,加上这些年机关工作经历,让我对申论能力测查体会更深,这有可能是你在全乎看到的内容最全干货最多的申论贴之一)。
这篇经验贴,非常有希望帮你突破80+。建议一个字一个字读,千万不要跳读,认真看完,我有信心帮你提升200%的申论学习效率。接下来自我介绍下,大白2014年以笔试147面试92+上岸部委,曾在乡镇任职3年,先后参加了8次公考其中5次都是尝试报考,有2次上岸经历,下面附上我上岸部委的笔试和面试截图。
2014年国考大白申论成绩
大白国考面试成绩
关于申论我将从以下几部分作分享:
第一部分 我最初的申论学习状态,和你类似吗?
第二部分 国考申论斩获75分后,回头看庆幸自己能跳过那些坑!
第三部分 分享申论学习备考心得,需要底气!
第四部分 申论复习几大阶段,我是这样总结的!
第五部分 申论命题改革创新分析
第六部分 考生心中的痛!申论真题答案到底哪家靠谱?
第七部分 小题各模块的精华集萃,说到底本质上都是单一层次的归纳概括题!
第八部分 感悟申论的逻辑美,因为逻辑,让申论考试变得复杂!
第九部分 大作文如何化整为零高效突破?
(新增2019年地市级大作文总分论点提炼和作文写作精致解析,附原创范文6篇,涵盖各类型文体结构)
第十部分 走出“范文”阅读舒适区,深入高效阅读样板示范!
第十一部分 申论作答字迹对分数影响大吗?应该怎么写?(9个实操要点帮我们快速提分)
以下文字内容较多,可以收藏了慢慢看,双击屏幕点个赞想看的时候能回头方便找到,大白也会偷偷乐哦。
先送上一份见面礼(8位高分上岸前辈考场作答情况复盘回顾):
申论高分前辈考场作答真实复盘回顾
需要的小伙伴可以在评论处留言哈,也可以移步下方卡片获取。
说起备考,我们都会下意识打开某宝,尽可能购买更多的公考复习资料,然后指望着这堆参考书带领我们走进高分殿堂,执着的想依靠备考指导书快速提升。
这个样纸
申论备考复习,大白曾经购买的资料有《申论教材全解》《历年国考省考真题解析卷》《XX申论宝典》《申论红宝书》《申论高分秘籍》《高分范文宝典》《最新ZF重要文件汇编》(这些名称不一定准确,大概是那个意思),基本上各类型的书面教辅资料,我都买差不多了。
可能大家会说网课和视频课资料,一来我们那年代移动互联网没有这么普及,智能手机没这么发达,网课是有但比较少;二来多数机构网课讲解的内容,跟书上也差不多,干货并不多。
这些资料很繁多,但是归根到底想帮我们解决三个问题:
1.资料功能1:传授答题思路方法技巧:比如《申论教材全解》《XX申论宝典》《申论红宝书》《申论高分秘籍》。
2.资料功能2:为练习提供参考解析:比如《历年国考省考真题解析卷》ABCD机构的。
3.资料功能3:帮助积累提升素养:比如《高分范文宝典》《最新ZF重要文件汇编》《经典范文100篇》《时评网评汇总》。
原以为掌握这些资料,聚焦三大功能去努力(反复研究宝典秘籍,反复练习把机构答案作为最高标准,沉醉于文字表达训练无法自拔),就可以拿到理想的成绩,然而,现实很骨感,成绩够冷酷,有时候费尽心力分数不升反降,我当年一心想要提高申论,但是绕来绕去搞了两三年,总觉得自己够努力,但是看到成绩冷水浇头,如果你经历过这些,应该知道那种无能为力。
若仔细回想是哪个环节出了问题?与其说最后结果不理想,其实在考场答题时,内心深处的信心就已经被笔下的真题动摇:材料还是读不明白、捋不清楚,要点无法取舍,答案不知道如何组织加工,大作文总分论点不明白如何架构,内容扩展跟挤牙膏一样顿笔半天仍旧写不出来、只能看到时间分分钟过去,实在不行就狂抄一通材料……
(考场上因为紧张忙的没有时间去怀疑自己究竟有没有“认真”备考)
现在我们冷静的分析一下,为什么考场上遇到真题我们就会被“打回原形”,问题就出在我们信为真经的教辅资料上。
关于教辅资料功能1传授答题思路方法技巧:
我们按照教材上的思路方法实践了,考场上拿到真题依然云里雾里无法下笔,题干搞不清是何意图,材料读不懂理不清楚,要点取舍拍脑袋凭感觉,写答案一脚深一脚浅,答案缺乏清晰逻辑层次……考的越多越怀疑自己,有的甚至干脆就不复习了,我有一段时间只在考前做两套申论卷子,平时只刷行测不管申论,因为对我来说那时候复习不复习都是一个样,那阶段缺乏正确的方法指导,就觉得还不如放弃治疗。
这里要强调的是,申论平时要认真复习,不能重行测轻申论,要花费跟行测一样乃至更多的时间去突破,备考到后期,申论复习的投入产出比要远高于行测。
还有一个要提醒的是,临近考试一定要在前两天每天练习2道申论题,注意一定要写!保持材料阅读和手写答案的熟悉感、大脑反应的灵敏度,请切记这一点。算我求求你了!
关于教辅资料功能2为日常练习提供参考解析:
我们拿到不同机构、老师的答案,发现居然不一样,这挑战我们的“三观”,因为我们从小到大的考试,除了类似高考语文大作文的题目外,都是有标答的,那到底应该参考哪一家?哪一家更为靠谱?难道申论真的是见仁见智标准不一吗?
关于教辅资料功能3帮助积累提升素养:
积累也好,提升素养也罢,不是一朝一夕就能完成。如果我们深陷其中,会有一种对天扔石头的感觉,积累了不少,但是上了考场发现好像没发挥作用,分数出来涛声依旧。
所以,我们可以得到一个结论:
教辅资料的三大功能,疗效都不怎么好。
为什么疗效不好?
我们之所以那么坚定的相信教辅资料,是因为我们还怀着”学生“心态,而公务员考试,说到底是求职类考试,是对能力技能的测查,大家觉得“技能”这个词不合适,事实上,公务员就是办文办会办事,而其中办文更是一门必备技术,工厂是造产品的,机关是造公文的,所以在大白看来,公务员是掌握“公文写作技术技能,能够实现以文辅政”的文字工程师,工程师对特定能力有要求,而这些能力就是申论要考察的,后文会详细说需要哪些能力,我在机关待了9年,现在经常起草一些工作总结、领导讲话、经验材料、调研报告,对这一点体会越来越深刻。
它有别于我们以往所遇到的学生时代那种以知识测查为主的考试,那些考试最起码有标准解析可以参考,而公务员考试从来不指定任何机构任何教材,不公布官方答案,那么这些关于申论类教辅资料,更多是机构为自己“加冕”,所以我们必须以独立思考质疑批判的态度来对待,不全信作者的观点,但也不会不信,在对比考证中尽力去接近事物的原貌,而这其中所需要的理解力、分析力、判断力则是申论考察的本质能力所在。
功能1“传授答题思路方法技巧”作用欠佳的原因:教材上的思路方法与实战脱节,更多是纸上谈兵,不是从一线实战得来的经验总结。老师是培训出来的,而不是考出来的,老师讲解是逆向思维,我们作答是正向思维,所以可能洋洋洒洒讲下来头头是道,真正拿起题目就歇菜了。
功能2“为练习提供参考解析”作用不足的原因:老师答案制作带入过多个人主观倾向,不够客观中立,题干材料研究不透,功夫没有下到位,后文会分享如何找到自己满意的“答案”。
功能3“积累提升素养”作用有限的缘由:这些资料过多扮演”范文“”官方文件“的搬运工角色,资料太多太泛滥,精品匮乏,过于强调长期的积累,实操性实战性不够,导致要么太多”消化不良”、要么吃不透“收效甚微”无法灵活迁移使用,后文会呈现如何深入拆解学习一篇时评或者范文,我们不求100篇,我们搞透彻30篇就可以啦,让学习对象和内容真正高效为我所用。
以上总结一下,尽信书则不如无书,真经一句话,假经万卷书,经过实战检验过的方法才是备考真经。除了我的帖子,大家也多看下其他高分前辈的分享,对比分析相通之处和差异点,最后通过答题实践总结出自己认可的一套方法论。
当我学了很久的参考指导书而不见效果之后,我觉得是自己积累不够,储备太少,所以就陷入了第二种状态:过度强调积累储备,理论素养的重要性。
申论考不出理想成绩就以为是肚子没货,然后开始疯狂积累。当时我这样的笔记写了好几十页:
大白备考手写笔记1
大白备考手写笔记2
大白备考手写笔记3
写起来很嗨,读起来带劲,但是等到上了考场就打回原形。因为可能辛辛苦苦背的东西,一句用不上。如果想试图通过“积累”提升申论,可能真的就走上了弯路,请你速速原路返回!
申论最主要就是测查阅读理解能力和逻辑分析能力这两大基本能力,答案源于材料就意味着要忠实材料的原词原句原短语,没有那么多额外的戏份,关键就是把要点找对找全写准,把答案逻辑组织加工好,后面我们逐步来分享。
提升素养、锤炼表达、装潢答案就如同开了一辆保时捷走在乡村小路上。车跑不动不是车不好,而是路不对。
做这些事情又花工夫又见不到效果,“紧扣题干死磕材料”反倒会有意想不到效果,一辆小小的自行车,也能快过别人的百万豪华跑车。如何紧扣题干,死磕材料将贯穿经验方法分享的全过程。
再好的车,也需要找对路
第一部分我们主要指出了学习备考申论状态中存在的问题,反驳了当前教辅资料的缺陷,重点指出了长时间以来大家过度重视积累忽视对题干材料研究的问题,目的是正本清源,那申论备考博取高分究竟需要哪些资料?
这里给你准备了一个大礼包!!!包含1套巅峰申论视频,1篇6.5万字申论经验贴,1套真题集,30个精选精彩段落,8位考场实战高手复盘回顾,有了它们,无论小题还是大作文你都将无所畏惧。
1本入门书,《申论的规矩》这本教材编写水平相对较高——系统学习一遍打基础,除了这本书,都已经为你准备好啦,当然你备考时间紧张,直接跳过这本书进入下一个环节。
1套巅峰视频(免费赠送),《大白巅峰申论视频》以实战视角忠实题干材料,详细拆解要点如何寻找、挖掘、提炼、整合,具体到答案每个字如何得来,逻辑如何加工——你看了就知道原来申论可以这么简单,视频有配套讲义,目录长这样:
1篇经验贴,完整版6.5万字申论高分经验贴,就是你现在看的这篇——学习练习真题以后再回头来看,就能更清晰把握我要传达的核心思想观点啦。
1套真题集,申论在于精做,不提倡题海战术,12套题基本就解决问题,这12套题的构成:如果你参加山东、江苏、浙江、河南等自主命题,4年国考+4年省考+4年本省特色命题,如果你参加国考或者联考,那就是6年国考+6年省考。把这些试卷研究透彻,透彻的落脚点就在于你认为你写的每道题答案相对于机构或者老师的更剩一筹。答案如何研究后面有演示,大白为大家搜集了近百套申论真题,无论你考哪里,都能找到你需要的真题。
30个精选精彩段落,学时评本身没有错,问题在于学习方法不当,学习效率太低,我长期关注时评文章学习,会把每一篇掰开揉碎了去分析,然后从中挑选精华段落做集萃,平时坚持仿写训练,你将会有打通任督二脉的感觉,在考场上拿来就用。
8位申论高分前辈考场作答真实复盘回顾,考场第一手参考,资料无比珍贵。
以上这些资料我打包好了,需要请点击下方获取哦。
看到这里觉得不错,就请动动手指点个赞啦!后面更加精彩!
认知一:申论是客观性考试而非主观性科目
如果我们用过往语文或者其他学科经验来应对申论学习,我们往往会“预先失败”。申论虽然是以文字为载体的考试,但是它却是一门客观性学科,因为百万考生参加的考试,必须有客观评判的参考标准,统一的尺度把控,才能保证考试的公平公正。
客观性体现在哪些方面?
1. 作答要点是客观的。
观点依据:翻开我们的真题本,在作答要求上,都会有“准确”的要求,请思考何为“准确”?汉语言本身博大精深,语言文字灵活丰富,如何才能契合这个要求?
答案就是,忠实材料的原词原短语原句,只有原汁原味的,才是最精准的。作答申论,不要总习惯于用自己的语言去转述拔高材料的内容,把该写的要点都列上,就成功了一大半。
阅卷老师是非常机械的,他就是找点赋分,有点得分,没有写到观点点,纵使写的天花乱坠,零分毫不客气。
大家可能会说,你说的就是让大家学会抄材料,没错,申论高分都是抄出来的,但是如何抄,抄什么内容,则需要通过练习思考总结才能精准把握,后面会分享如何精准锁定要点。
2. 作答逻辑层次是客观的。
说到逻辑层次,可能觉得有点玄乎,其实就是题本上关于“条理”“层次”的要求,为什么说逻辑层次是客观的?
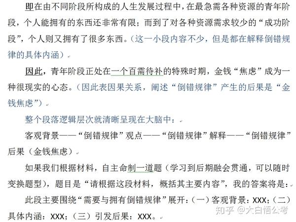
因为答案要点的条理,来自于材料本身,所以逻辑层次是唯一的,而非可选择的。我们直接上申论材料,大家感受下材料的逻辑层次。

请大家注意:以上“客观背景、具体内涵、引发后果”这三个词语,即能体现出我们答案的逻辑层次,而它们,都是从材料本身挖掘整理出来的,建立在我们精细梳理所阅读材料的基础上。
3. 大作文最佳立意之总分论点同样是客观的。
申论大作文,与以往高考语文作文最大的不同在于,高考语文是话题作文,围绕一个话题自由发挥即可,而申论大作文则是主题确定的材料作文。
说主题确定,是因为有大作文题干,题干往往是让我们根据一句话或者一个词,谈思考体会行文。
如果是一句话命题,就需要把这句话放在对应材料中,结合上下语境,确定主题。
如果是一个词命题,当然需要围绕这个词展开,主题词就更加明确。
主题确定了,我们就可以肆意发挥了吗,并不是!你可以结合主题“随便”写,阅卷人可以根据阅卷参考标准“随便”给分数,阅卷过程中,是有最佳立意的。
何为最佳立意?就是文章的框架布局,即作文总分论点有优劣之分。
如何“客观的”判断优劣?首先,需要明确的是:
总论点=主题+切入角度。主题不难理解,切入角度,是指阐述主题的哪个方面,文章笔墨重点围绕特点主题是写“是什么”,还是“为什么”,亦或是“怎么办”,主题和切入角度在命题人在题干和材料中实际上都预设好了。
切入角度=具体角度1+具体角度2+具体角度3。服务支撑总论点的具体思路需要根据材料来挖掘提炼总结,因此说是“材料作文”。比如,文章重点确立在写“是什么”上,那么“是什么1,是什么2,是什么3”就构成了具体角度。
举个例子,2017年国考”以水为师“这个话题,向水学习,那么我们要向水学习什么精神或什么内容呢,需要从材料中找到具体精神内涵来支撑,水的精神内涵(是什么)就是我们构造分论点最核心的关键词。
下面,我们再看一个案例:
2011省部级大作文题干:四、“请参考给定资料,以弘扬黄河精神为主题,自选角度,自拟题目,写一篇文章。”要求:(1)中心论点明确,有思想高度;(2)内容充实,有说服力;(3)语言流畅,1000字左右。
这是当时非常少见且比较确定的内部阅卷标准:
阅卷老师已明确规定了黄河精神的内涵,具体包括六个方面:
1、孕育生灵、滋养万物的无私奉献精神;
2、锲而不舍、生生不息的坚定执着精神;
3、勇敢向前、不畏艰难的开拓进取精神;
4、自我否定、自我调节的主动适应精神;
5、胸怀博大、兼收并蓄的开放包容精神;
6、也体现了人类敬畏自然、尊重规律的科学创新精神。
阅卷老师将文章分为四类八档。
一类文:31-40分。对黄河精神的内涵有充分的认知并清楚表述出来;能恰当联系实际充分论证;结构完整合理;行文流畅。结构完整指的是,按照黄河精神是什么,为什么要弘扬黄河精神,如何弘扬黄河精神这三个方面来展开论证。或者每一个黄河精神按照这样的逻辑来论述,形成一个个小分论点也可以。对黄河精神内涵的把握,多多益善。
二类文:21-30分。对黄河精神的内涵有明确认知并表述出来;结构较完整;论证充分;行文流畅。对黄河精神内涵的认知六个至少有一个。
请注意加粗文字部分,结合我们“总分论点”客观化的思路,我们这样分析整理:
“黄河精神”文章框架结构
总结:我们要用工科严谨思维、收敛思维去学习申论,而非感性、发散思维。具体大家可以通过学习我们分享的大白巅峰申论课程讲解来体会。
认知二:申论是一场开卷考试
通过上述两个方面我们认识到,申论从小题到大作文的答案基本上都是客观的,那如果我们在能知道阅卷参考答案的情况下,复盘答案的提炼过程,学习申论的正确方法就定能总结出来。
然而,官方从不公开发布内部阅卷标准,上面的那个比较确凿的内部阅卷标准,是凤毛麟角,有些所谓的内部信息,真实性待考证。
更重要的是,不管官方答案是否发布,其实它就公开在大家眼前,因为答案就嵌在题干和材料中!要点从材料中来,逻辑源自材料,只不过,我们缺乏根据题干、忠实材料精准挖掘提炼整理答案的能力。
大家翻阅近些年国考省考真题卷,明明题本都放在那里,但是老师们在“无限宽裕的时间下”作出的答案差异仍然很大,没有比这个更有意思的事情了。
即使不同老师撰写的答案,百分之七十的思路要点是一致的,那么剩下百分之三十才是我们提高的关键所在,因为一道题目丢失一个要点,4道题可能就丢了10分以上。这一点也是提醒我们注意答题过程中在细节上得狠下功夫。
如果你在学习一段时间申论之后,仔细去推敲一些答案,会发现居然时间不限的开卷考试,我们还是没有作出理想答案,或者说答案仍然有明显的漏洞。
申论既然是开卷考试,如何根据题干忠实材料作出理想满意的答案,就是我们要重点学习研究的问题,后文会专门分享如何找到一份“完美”的申论答案。
认知三:经验主义让我们备考陷入困局
1.盲目学习时评文章、优秀范文
当我们在网上搜索申论范文,是不是成千上万的优秀范文?这些范文真的对提升申论分数有很大作用吗?答案是作用不大或者很有限。这是因为:第一,我们的过往经验、主观错觉误认为,学习范文会提升语言表达能力,进而提升小题目大作文写作水平,而实际上,先撇开小题不说,申论文章是在特定主题下的材料作文,文章具体的框架布局,已经“埋”在材料中,需要我们花心思挖掘提炼整合提出,力求找到命题人最偏爱的思路框架,不是任由我们天马行空创意发挥,这一步是最基础也是最关键的。
申论考试,文章具体怎么写(如何分析论证、遣词造句)相对于文章写什么(文章框架布局),重要性低很多。想强调的是,作文备考一定要对之前分享的总分论点客观化要求有的放矢,寻找挖掘、总结打磨总分论点才是备考大作文关键。不要把重心放偏了。
第二,学习范文,如果方法不当,可以说事倍功半,我们只能陷入“自嗨式”学习,感觉看了上百篇,但是自己提笔一段话都写不出来。文字表达需要提升锤炼,但是一方面方法要科学,关于训练方法,后文《如何拆解学习范文、时评文章》会详细讲解。
另一方面我们目标定位要清晰,不能好高骛远,否则就会过于功利的去迷信一些极其不负责任的“万能语言模板”。
大家再来想一下,我们公务员考试选拔的是机关入门工作人员,对文字表达能力要求,真的那么高吗?其实不会,题本上关于语言表达是“文字流畅”的要求,大家可以去看一下。年纪轻轻,一小时之内能起草一篇立意精准、思路清晰、文采优美、意境深远的文章,可以说是寥寥无几,几乎没有。不少机关文笔大家都强调,好文章都是改出来的。如果身边有机关的老司机,可以请教下,文字能力的提升,是不是一个日积月累的过程,领导的发言稿,不数易其稿,改上个几十遍能否交得上,所以,日常公文起草,跟我们申论一小时完成一篇大作文不是一个路数。不要那么恐惧自己的文字表达能力差,因为对手也好不了多少。最关键的是,申论得高分,关键看小题。
申论备考中如何提升文字表达能力?
一是要聚焦,即在考官看的见的地方下功夫;二是要讲方法,我的观点就是,写不出来是想不出来,学习写作逻辑胜过学习表达素材本身,因为写作逻辑可以根据主题灵活迁移应用,学习写作逻辑的效率也是最高的。关于写作逻辑在后文大作文分享中将会介绍到。
因为我们分享的是纯粹的应试备考方法技巧,所以我跟已经上岸的小伙伴,尤其是进入中央机关的学弟学妹交流,“我们申论在考试中是占了很大的优势,捡了很大的便宜,同事可能会说申论好文笔基础就好(这是错误的认识),但是我们心里要摆正位置,我们所学的,都是一些应试性很强的“技能技巧”,比如,万能思维模板,通用论证逻辑,经典开头结尾等,这些在实际机关工作中,是上不了台面的,机关中的文字,讲求主题鲜明、精练准确、务实严谨、生动出彩,需要我们毕生学习修炼。”
但是,也不能全盘否定我们的基础所学,教学分享中总结写作模式、写作逻辑、借鉴精彩表达的方法论实践论,在工作中值得继续坚持和发扬,这些方法同样可以让我们进步更快。
认知四:申论不适用于题海战术
高考也好,备考行测也好,我们都提倡题海战术,要在量上有一定的积累,才能产生质的飞跃。但是,申论这门学科却不是,如果你匆匆忙忙练习完5套试卷,最后仅仅是随便对下答案,那还不如把一套试卷反复练习5遍,在反复练习的过程中,我们才会对材料的内容信息有更加精准的把握。
认知五:不要迷信答案解析
信息爆炸时代我们从不缺乏各种资料,比如我们的真题答案解析,虽然网上搜索会获取很多,但是,真题答案解析,是申论学习的最大壁垒,更精准的答案才能检验更合理高效的备考方法论。
我们搜索到的答案,更本质的目的是方便机构宣传推广使用,这些答案的质量大家经过对比分析就能够看出到底水准如何。所以不能简单拿来主义,拿到后要用放大镜去分析对比这些答案构成。关于如何“挖掘靠谱的申论答案”我们在后面做分享。
这里简单说一下方法:
一是比要点的有和无,进一步思考,为何产生区别,回到题干和材料上去研判
二是比对要点的表述,同一个要点,为何表述上有差别,注意具体到某个词,为什么要写?不写行不行,不写能否得分?
三是比对要点的逻辑层次,揣摩要点之间的逻辑是怎样的,逻辑分类思路经得起推敲?别人分类的出发点是什么,这样是否合理?
我们有参加过大机构几万元包过班的学生跟我反馈,包过班的申论解析,和我们花几十元购买的教材或真题卷答案解析不一样。其实,不一样也正常,人家没有义务把那些更加精准更核心的答案提供给咱们。
认知六:申论小题本质上就两类
申论的题型,我们一般分为归纳概括、对策提出、综合分析、贯彻执行、大作文。
申论小题其实只有两类,一类就是最基础简单的归纳概括题(单一层次),另一类就是带着逻辑梳理的归纳概括题。综合分析、贯彻执行,我们都可以看作是综合性(多逻辑层次)的归纳概括题,综合性就体现在逻辑要素梳理和排布上。
我们有时候会觉得一道题很难,那么我们根据这个思路来看以下到底难在哪里?
如果大家学习过申论,会遇到这道经典的题目:
2013年国考省部级真题四、假如你是平阳县的大学生村官,请根据“给定资料5”,为政府网站写一篇短文,向社会介绍鹤溪缸窑,以期促进缸窑的恢复与发展。(20分)要求:(1)内容具体,符合实际;(2)通俗易懂,表达简明;(3)不超过400字。
题干给出的身份:大学生村官
任务:撰写政府网站短文,介绍鹤溪缸窑
我们要考虑的是,如何介绍鹤溪缸窑?这道题考场上难度很大。
如果我们换个方式来提问:
请根据给定资料,从鹤溪缸窑的厚重历史、现存优势、面临问题、现实意义等方面来介绍鹤溪缸窑。
换成这样我相信百分之九十都会作答,难度立马降低。
二者区别在哪里呢?
是因为第二种命题方式,是把我们将要梳理的要点的逻辑层次都呈现出来了。我们的方向很明确,拿到材料,我去找历史、优势、问题、现实意义就可以,一点不糊涂,实际上,这个时候,就是围绕一则材料,给我们出了4道归纳概况题目。
因此,原始题干看起来是一道很难的贯彻执行题,如果我们火眼金金,看到材料后,就能转化成几道归纳概括题,那么难度在哪里,在于要点逻辑的识别和梳理!
关于第二种方式的命题,不是我自己拍脑袋想的,是命题人提出来的。比如:【真题示例】某美术馆正在策划艺术家黎明的作品展,请根据“给定资料 4”,为这一作品展撰写一则导言。(20 分)要求:(1)围绕黎明的创作宗旨、作品材质及其艺术追求等方面作答;(2)内容具体,层次分明,语言流畅;(3)不超过 400 字。
这个导言撰写,其实就是三道归纳概括题(围绕材料从”创作宗旨、作品材质、艺术追求“三个方面寻找要点),只不过额外注意层次分明和语言流畅的要求即可。
再比如:A市F区在全区范围内开展“居民安全文化教育”活动。请根据“给定资料”,从“安全文化理念”、“增强安全意识”、“日常安全须知”三个方面为社区的宣传栏写一份宣传稿。(20分)【2012国考申论地市级】要求:(1)内容具体,针对性强; (2)用语恰当,通俗易懂; (3)不超过500字。
这个宣传稿撰写,三个方面已经明确,核心就是三道归纳概括题,然后再增加宣传稿的公文外衣,注意标题、称谓、落款、时间等几个要素以及开头和结尾即可,而归纳概括部分的要点,是得分的重点,是主要拉开差距的地方。
所以,说到这里,我们就知道申论中”逻辑层次“的重要性,有些题目给你了,这就是简单题目,如果没有给你,就立马成为难题,我们经常说的题干很抽象,主要就是是否为我们明确”逻辑层次”。关于申论逻辑,后面有一个章节,申论的逻辑美,我们可以深入交流。
第三部分 分享申论学习备考心得,需要底气!
在申论备考过程中,如果一个前辈的经验要拿出来分享,需要保证后面提到的两点。否则,如果我们自己没有真正搞明白,很容易误导后来人。
经验分享需要做到的两点:
第一,自己考过高分。比如国考75以上。国考当中,能够达到这个水准的可以说百万人中寥寥无几。纸上谈兵从未实战的过的引路人,请大家自行绕道。
第二,自己的经验指导别人得到了高分,实践是检验真理的唯一标准,纵使说的天花乱坠,最终能够让受指导者得分才是王道。
做到以上两点,才能够义正言辞的去指导后来人,让他们真正少走弯路。
最可怕的是,我们自己原本没有搞清楚,却误认为弄明白了,还把那些观点见解传递给别人,或许出自于好心,却最终办了坏事。可以说,2014年之前申论教学培训效果总体水平不高,可以从那时候较低的申论平均分作推测,那些年能上70分的,百万考生中都是凤毛菱角。
申论学习的坑实在太多,大家一定要学会独立思考。我努力把我想表达的说清楚,剩下的留给你自己拿主意。
第一次上岸之后,再度复习申论有过一段较为漫长的痛苦煎熬,屡次实战分数纹丝不动,苦苦摸索任然不知道着力的方向,特别是大作文。
(其实申论小题目那时候更垃圾,只不过自己不知道而已,我们每个人都喜欢犯“自以为是”的错误,就跟不少原本文笔还可以申论考了高分的老师或同学,认为是考得好主要是因为大作文写的很不错一样)
那时候我在网上学习申论课程,一位“名师”说,如果你真心想要上岸,那就得写100篇申论大作文,达到一定量的积累才能做到考场上下笔如有神,当时非常迷信权威,就想按照这个思路备考大作文(现在回头看,这种方法并没有抓住大作文提高的要害,要害在哪里后面会讲到)
可惜,练到10几篇的时候,就已经口吐白沫,最为重要的是,完全是一种低水平重复式的输出,没有见到任何提升的效果。
更为重要的是,申论不是单纯的语文或者文学或者官方写作考试,语言表达仅仅是一个载体和手段,更重要的测查我们的阅读理解能力和综合分析能力,在大作文写作中就体现为在题干方向的指引下对材料的理解分析、提炼整合,搭建命题人想看到的“框架结构”(即总分论点)
更确切的来讲,大作文总分论点已经嵌在材料中,如何能够分析提炼整合出来,就考查咱们的功底能力啦。现在想想,那时候傻啦吧唧的在那里埋头硬憋评论文或命题作文简直可笑!!!
备考申论大作文,最高效的方法策略就是采用化整为零的思想,在我们眼中,一篇文章是由很多要素和部分构成,比如总分论点,标题,开头,主体段落的首句,主体段分析论证部分,主体段对策提出,结尾。
在备考中,要精准化的去把握需要强化提升的是哪个部分,让他具体化而非抽象化,否则跟老师交流,上来就是一句话我不会写大作文,也不知道自己到底哪里存在问题,哪些方面需要提升。
那么以后我们要研究的就是要提高哪个要素和部分,大家可以体会下我说的有无道理,只有精准化的备考,才能达到事半功倍的效果,因为我们备考不是无限期,时间精力都很有限。我们不是学习写作,而是要考试得分,尽量在最短的时间内通过复习拿到高分!
这些年我碰到了各类关于申论学习的“正确观点”,我作了一些梳理,我们可以看一看:
1.申论老师往往会冠以(实际上也是)机关资深笔杆子,人文社科博士,官媒资深评论员,或者在全国性权威媒体发表多篇著作等。
真相:老师这么牛,我什么时候才有这个水平,恐怕达到这个水准,已经超过35岁了!于是乎我们还没有开始学,就已经被吓到了!其实申论远没有那么玄乎,不需要那么资深、专业的履历,只需要看的懂题干和材料,具备高考语文理解水平就够了。这些所谓的厉害角色应该去研究遴选,研究写作,研究申论则是走错赛道了。这跟开着保时捷走在乡村小道上是一个道理,车跑不动不是车的原因,而是路不对。大家申论提不上去也不是说自己水平有多差,而是一开始跟的老师就错了!
2.申论就是要会写,对考生的语言表达能力要求很高,语文不行,学好申论的希望不大。
真相:申论是选拔机关工作人员,机关文字有其特定的规范性表达和逻辑要求,跟高考语文不是一回事,文笔不好或者文字基础较差,不影响我们拿到一个具有竞争力的分数,我们只要具备阅读理解能力和逻辑分析能力,进了机关不怕无法开展工作,也不用担心不能成长进步。当然,如果本身文字基础功底好,再辅以科学的训练方法,会更胜一筹。
换个角度来说,进了机关我们会发现,文采好有才华的,能写诗作赋的,未必能写出来领导满意的机关文稿,因为“戏路”不同。
3.申论要求考生具备一定的政策理论素养,所以一定要认真学习领导讲话,背半月谈、南方周末、人民网评、新华网等时评文章。
真相:政治理论素养我们有更好,没有也不用担心,我带了近千名申论高分小伙伴,从未教他们去刻意背诵领导讲话、政策理论,也从未力求他们短期内提升政治理论素养,只会带着大家分析题干阅读材料,以战养战,仅此而已。
因为素养这东西没有几年时间的沉淀,指望看个几十篇政策理论文章,听几个专题就提高,有些自欺欺人。但是在面试中,是必须要在短时间内,大量学习记诵最新最重要的政策理论。
4.申论分数不高,是因为现在大家都写策论文,模式化了,大家写政论文才能得高分。
真相:这种错误观点巧妙利用了信息差,因为我们长期以来灌输的是尊师重教的思想,不质疑或者尽量少质疑,所以才在信奉权威的路上越走越远,直到头破血流。申论分数不高因为没有抓住关键本质没有搞好小题目,不是因为写了策论文,阅卷中老师不会刻意区分策论文和政论文,阅卷标准上只有符合题意方面的要求。按照这个观点,策论文得分低,政论文本身又不好写不容易驾驭,那是不是说我们活该得分不高?!
5.申论大作文40分,占比大,决定了申论得分水平。
真相:大作文分值比重大是事实,但是它是一道题得分大,还有60分是小题,是客观题,总体分值相对更高也更容易把握。
大作文对绝大多数小伙伴来说,拉不开太大差距,只要写作切合题意,逻辑清晰内容充实就是二类以上得分,反倒是小题,对大家要求更高,有点有分,没有就歇菜了。
大作文如果准备的较为充分,有竞争力的选手基本上都能拿到了一个差距不大相对不错的分数,40分的大作文起码可以拿到20分以上,也就是说,我们要在剩余的20分的空间去争抢天地,这20分相对于小题的60分,哪个更能施展拳脚呢?
所以时间有限的情况下主要精力放在小题目的研究练习上才是王道。
6.跟着文笔好的老师学习,提升才快。
真相:老师文笔好,是多年学习积累练习的成果,不要妄想,一朝一夕转化成自己的功力,我们不是来追星的,老师再有才华,不能转化成我们自己的,就跟我们没有半毛钱关系。
当然换个角度来说,在老师帮助下,这种“功力”越快能转化成你的,方法就越靠谱。举个例子,我们学习写作,最重要的是学会写作思维逻辑,遇到不同话题,结合材料能够快速形成写作思路。学习写作逻辑要比学习那下看似花里胡哨的表达管用太多,因为逻辑是可以贯通使用的,话题本身无穷尽,切入点又很灵活,我们要跟上命题人节奏很难。
现在给大家分享一种可以快速借鉴的写作逻辑模式,比如我们看了这段文章。
从劳动法的出台,到最低工资标准的制定,国家对劳动者的关爱从未止步;然而,当前劳动者权益保护却远非尽善尽美。河南农民工张海超“开胸验肺”,凸显出农民工农民工医疗保险、工伤保险等权益缺失;年仅1岁8个月的湖南女孩小梦与奶奶的遗体共度7日之久,才被从长沙赶回家中的父亲发现,揭示出农民工的子女留守、老人空巢之痛;江西农民工熊春根捧着断指黯然离开医院,反映出农民工缺少权益维护渠道的现状。这些虽然是极端化个案,却以其人伦悲情提醒人们,劳动者尤须得到社会的关注和呵护。------节选自《让流汗的劳动者生活的更有尊严》
我们看这个写作逻辑模式,特别适合申论作文写作:
从……的出台,到……的制定,国家对……从未止步;然而,……远非尽善尽美。问题1+内涵1;问题2+内涵2;问题3+内涵3。这些虽然是极端化个案,却以其人伦悲情提醒人们……,抛出观点。
我们围绕《联考真题·动物福利保护》来仿写文章的开头:
从动物保护法的出台,到动物福利法的制定,国家对动物保护和关爱从未止步;然而,当前动物福利保护远非尽善尽美。M县虐猫事件未平,H区屠狗风波又起,活熊取胆再度进入公众视野(材料中的例子)……这些极端化个案,以其人伦悲情提醒人们,动物福利保护尤须得到社会的关注和重视。(注:以上的问题案例均源自材料)
我们围绕《国考省部级真题·文化遗产》再仿写一个文章的开头:
从文化遗产保护法的出台,到专家发出全民保护的呼吁,国家对文化遗产的保护和重视从未止步;然而,当前文化遗产保护远非尽善尽美。文化倒卖活动猖獗,长城被毁于一念之间,富有民族特色的民间艺术文化逐步消亡……这些有形和无形文化遗产的流失,严重威胁着中华民族文化的传承与发展,使中华民族数千年的文化面临断裂的危险。因此,全面加强文化遗产保护势在必行。
基本上这个框架记住了,然后对着真题操练几遍,考试的时候,迅速写出一个段落是没有问题的。
如果觉得上面讲的有道理,烦请动动手指头点个赞。谢谢鼓励啦~~~~~
第一阶段:理论学习。
了解申论的基本知识:全面复习归纳概括、综合分析、对策提出、贯彻执行、大作文几大模块解题方法和技巧;大机构当中,我个人认为某笔的思路方法还是不错的可以借助《申论规矩》这本书完成基础理论学习。
赞同答主观点的,可以认真学习本篇经验的第六部分以后内容。
第二阶段:模块突破。
(小题练习)按照模块来认真练习申论真题的小题部分,每个模块练习的时候注意控制时间,并且要书写在申论专用答题纸上,写完对照答案分析,要注重分析总结各类小题的答题方法,形成自己的作答思维;
(一二阶段是相辅相成的)期间,要间断性的进行全套申论真题练习,按时作答整套真题,把精力主要放在大作文上,对照之前的大作文作答方法进行反复的研究分析,比如说:在标题、开头、过渡段、主体段、结尾哪个部分问题比较大,不会写。
第三阶段:全真演练。在考前选择4套以上最近的真题卷进行全真模拟,保持熟练感觉。
注意以下几点:
1.申论在于精炼。不提倡题海战术,但是也必须有一定训练量,每一类题型逐个攻破,个人认为精做12套真题,写6篇大作文,就差不多了。刚才已经分享过做哪些真题。
2.阅读训练是关键。建议大家每天坚持训练一道以上小题,保持阅读思考练题的感觉。申论的阅读训练可以跟言语片段结合起来一起领悟。申论好的同学,言语片段不会差。我们经常关注行测的题目训练感觉,其实申论更需要保持练习感觉。提高申论阅读读什么,当然是申论的真题材料。材料要读到什么程度,大家可以看看这位小伙伴在练习反馈完,所做的材料批注,我们目标就是这样,而不是靠感觉。
以下材料节选自2015年国考省部级真题,题干是:题目:新技术的使用能否突破社会结构的屏障,是很多人关心的问题。根据“给定材料2”,谈谈你的看法。(20分)要求:(1)观点明确,有理有据;(2)论述全面,语言简明;(3)不超过250字。
材料批注一
材料批注二
3. 大作文如何突破:
a.“范文”很美关键要会用。大作文并非漫天看范文或人民网评,重在学习写作框架思维,同时要有针对性的学习,哪里不会补哪里,比如开头不会就去研究开头如何行文,论证不会就研究论证,结尾不会就自己总结灵活好用的模板。后面有具体演示。
b.提炼总分论点是关键。结合材料反复琢磨大作文最佳立意角度和分论点是核心是关键,立意精准,分论点达标,分数就在二类文以上。
c.学会驾驭利用材料。大作文同样是以把握材料为基础,结合材料内容进行删减、扩写、改写,日常练习要树立这样的意识。但注意不要大段大段抄袭材料,阅卷中明确大段抄袭材料四类文处理。
d.有目标的进行仿写。不能漫无目的的写作,要事先准备写作逻辑框架和常用句式,然后进行专门训练,步步为营稳步提升,这一块在大作文部分会详细展开,这边举几个例子抛砖引玉。
我曾经阅读评论文时看到一个开头是这样:随着现代社会的演进,社会心态问题日渐凸显,成为经济社会发展中必须予以高度关注的问题。“十二五”规划纲要明确提出“培育奋发进取、理性平和、开放包容的社会心态”。确实,我国社会这些年来的发展实践表明,健康的社会心态能有效促进经济社会又好又快发展,不良的社会心态则会给经济社会发展带来困扰,甚至拖后腿。培育健康的社会心态,促进经济社会发展,是摆在我们面前一项艰巨而又紧迫的任务。
我把段落核心逻辑和表达框架抽出来:a 抛出问题:随着现代社会的演进,xx问题日渐凸显,已经成为经济社会发展必须予以高度关注的问题。b 列举政府如何重视或作为:c 意义分析:确实,我国这些年的发展实践表明,xx有利于,否则,不利于xx。d 亮明观点:xx是摆在我们面前一项艰巨而又紧迫的任务。
仿写示例:
结合2020年广东省考申论“推进国家治理能力和治理体系现代化”主题:随着我国步入新发展阶段,推进国家治理体系和治理能力现代化已成为实现高质量发展必须予以高度关注的课题,广东省作为改革开放的前沿阵地,更需要引起重视。确实,我国这些年的发展实践表明,只有从科技创新、人才培养、资源整合等方面推进国家治理体系和治理水平现代化,才能推动改革发展稳步向前,否则社会治理的滞后必将阻碍经济社会全面发展。实现国家治理体系和治理水平现代化,是摆在广东面前一项艰巨而又紧迫的任务。
创新的前提一定是延续和传承,首先,要把握申论命题的“三个不变”:
1. 大纲要求不变。大纲当中对阅读理解能力、归纳概括能力、综合分析能力、贯彻执行能力、文字表达能力,这些能力要求不变,虽然最新大纲新增了应用新思想指导解决实际问题的能力,但本质还是在考察贯彻执行能力。
2. 答案要求不变。我们以国考为例,梳理所有的真题卷,其中:
①小题要求主要是:全面、准确、条理清晰、有针对性(主要是归纳概括题)、表达流畅(主要是贯彻执行题)
②大作文要求主要是:见解明确、深刻;参考“给定资料”,但不拘泥于“给定资料”;思路明晰,语言流畅;总字数1000~1200字。
要求需要我们字斟句酌,要求未变说明我命题人想测查的能力未变,我们“标准”答案的样子也未曾改变。
3. 材料类型不变。纵观这些年的考试,我们只出现过议论性、事例性、说明性三类材料,其中事例性生活化细节性材料越来越受青睐,它早年就有并非新鲜事物,只不过现在比重变大,这类材料特点是逻辑层次定位区分没有那么明显(更多是聚焦“如何做”这一逻辑层次),容易理解但提炼概括要点要绕一些,比如以前锁定以后就可以直接摘抄关键词,现在需要“瞻前顾后”几经分析才能把关键词串联起来清晰表达涵义。
大家害怕的事例性生活化材料在2012年就出现了:2012年国考省部级 2.给定资料8介绍了最近社会上涌现出的先进人物事迹,某单位党委决定编印一期《内部学习资料》宣传他们的事迹,号召本单位全体人员向先进人物学习,请你为这期《内部学习资料》撰写一则“编者按”。(10分) 要求:概括全面准确,揭示各位先进人物的精神实质,200字以内。 材料: 2010年2月9日,腊月廿六。在北京做建筑工程的孙先生回到天津,原定与暂住在天津的家人和弟弟聚一天再回武汉,但他查看天气预报了解到,此后几天,天津至武汉沿线的高速公路,部分地区可能因雨雪封路。他决定赶在封路前,赶回武汉,给先期回武汉的民工发放工钱。春节前发放工钱,是他对民工的承诺。当晚,孙先生提取26万元现金,带着妻子和三个儿女出发了。次日凌晨,他驾车驶至南兰高速开封县陇海铁路路桥段时,由于路面结冰,发生重大车祸,20多辆车连环追尾,孙先生一家五口全部遇难。第二天早上,弟弟打电话回家,发现哥哥仍未到家,手机也联系不上。预感不妙的弟弟开车沿途查找,结果在河南兰考县人民医院太平间发现了哥哥及家人的遗体。弟弟撬开撞得扭成一团的轿车后备箱,捆好的26万元现金还在。“我们家这个年是过不成了,但不能让跟着哥哥辛苦一年的工友们也过不好年。”沉浸在伤痛中的弟弟含泪决定,先替哥哥完成遗愿。腊月廿九,两天未合眼、没吃饭的弟弟赶回家中,通知民工上门领钱。因为哥哥离世后,账单多已不在,弟弟让民工们凭着良心领工钱,大家说多少钱,就给多少钱!钱不够,弟弟就贴上了自己的6.6万元和母亲的1万元。就这样,在新年来临之前,60多名民工都如愿领到工钱,弟弟如释重负。孙先生弟弟接受记者采访时说:“新年不欠旧年薪,今生不欠来生债”,“包工头也要讲诚信,不能赚昧心钱,这是自己的良心账。” 大白批注:材料以主人公孙先生坚守诚信的事迹作细节展开。2012年国考地市级 三、“给定材料4”反映了T市市民出行中存在的许多问题,假定你是市交管局聘请的观察员,请就这些问题提出解决建议,呈送市政有关部门参考。(20分) 要求: (1)对存在的问题概括准确、扼要; (2)所提建议具体简明、有针对性、切实可行; (3)不超过400字。 材料: T市晚报刊发了一批“市民来信”,集中反映了城市市民出行中遇到的问题。 市民甲:8月下旬的一天早上,我送朋友去赵家口长途汽车站,发现这里是一个Y字形路段,行驶的车辆由两条机动车道汇聚到一条机动车道上。引人注目的是,两条分支机动车道中的一条上缓缓行驶着大量公交车,一辆接一辆,车队一直排到Y形车道汇流口。刘公铺桥西这一站点设置在两条机动车道之间,我和朋友便是在这一站下的车。这里下车的乘客很多,从公交站牌看,至少有15条不同路线的公交车要在这一站停靠。这就使得上下车的乘客特别多,疏散时间增加,公交车停靠的时间也就相应增加,而之后需要进站的公交车排队进站的时间也被延长。我看到排队等候进站的公交车一直都保持在5辆以上,使得路面拥挤不堪。我从刘公辅桥西站下来后沿着公交站绕了一圈,发现并没有能够穿过马路的人行横道。乘客如果想要安全地走到5米开外对面的公交站,需要返身走几百米去绕行赵家口天桥。这对于在上班时间急着换乘车辆的人来说太费时间,所以我看到绝大部分下车的乘客都径直走到站点与绿化带之间的空隙处,在大量的机动车流之间惊险地穿过马路。这虽然存在着巨大的安全隐患,但与登上天桥再下来相比显得方便快捷许多。 市民乙:前几天上午,我去石化总公司附近的体检中心体检。事先我从公交网上查询得知,经过我家小区附近的16路公交车可以抵达石化总公司。乘16路车顺利抵达目的地并体检之后,我按惯例走到回程方向的石化总公司站点等车。等了约20分钟,来了一辆16路车,却呼啸而过,并没有靠站。我先是误以为司机甩站,后来无意中看了一下站牌,发现这个站点并不停靠16路公交车。这让我有上当受骗的感觉,心情也被破坏了,一个朋友说,他经常乘公交车出行,沿江路上的清河站的58路、127路也是“有去无回”的。对这类现象,我百思不得其解:公交公司为什么让乘客有去有回? 市民丙:随着我市城市建设速度的加快,轨道交通网络不断向外延伸,远离中心城区的住宅区越来越多。但是,轨道交通只解决大流量,不能完全解决住宅小区到达轨道交通车站之间的“最后一公里”问题。退回去20年,有没有“最后一公里”的问题?有。那当时是怎么解决的?一是走路,二是骑车。现在为什么没人走路了?过去走是因为经济困难,现在几块钱对绝大多数人来说都不是问题;有人想走,却发现道路坑坑洼洼或晚上黑灯瞎火,感到特别不安全。为什么现在骑自行车的少了?因为骑车的成本也不低。现在规范的小区里,自行车必须停在车库里,每月要交停车费;你想停在公交车站或者轨道交通站点,也必须交停车费,否则很容易失窃,交了钱也不一定保证不丢。此外还“受气”。现在是汽车社会,不少道路上都没有非机动车道,即使设有非机动车道,也常常被乱停的机动车占用。于是,原本可以自行解决的“最后一公里”被“黑车”填了空。在公交站点,有不少小轿车、摩托车、电动车等“黑车”聚集。由“黑车”引起的交通事故常常让人心有余悸。 大白批注:材料更像开展交通调研时的群众访谈,较为生活化口语化。2015年多省联考 三、“给定资料6-7”中,小黄和小丽的“苦恼”反映了基层管理工作面临的某种困境。请指出这种“困境”,并提出改变这种困境的建议。(25分) 要求:针对性强,建议合理、可行,不超过300字。 材料: 6.南方某城市环保志愿者小黄觉得自己每天都生活在苦恼中。他和其他志愿者每个月都会上门向小区居民发放垃圾袋并现场进行分类投放指导。“有督导的时候,分类效果明显就好,但往往过一段时间,乱丢混丢的又多起来。” 厨余垃圾处理是一道中国特色的垃圾难题。小黄说,中国菜中汤汤水水的厨余垃圾占垃圾总量的2/3,其中的有机物会使其变臭,而且会污染垃圾中的可回收物。为分出厨余垃圾,要鼓励居民家庭把垃圾分干湿两类。可是即便只分出湿垃圾,准确投放率也不到30%。小黄看过一则简报,其中提到呼和浩特年降雨量400毫米,年蒸发量却可达2000毫米,湿垃圾没等处理就干了。“唉,可惜我们市不是呼和浩特啊!” 小黄的母亲从老家来暂住,她把小黄家里阳台上一半的空间都堆放了废纸箱和废瓶子。“前段时间攒了一箱矿泉水瓶才卖1块多钱,卖废品现在也不划算,价格低还占地儿!” 据估算,目前我国每年再生资源回收量有1.6亿吨,其中约8000万吨来源于生活垃圾,而我国每年产生的生活垃圾有2.5亿吨,生活垃圾的资源回收率达到30%以上。作为垃圾分类的重要环节,废品回收却一直没有被重视。 大白批注:以小黄视角反映当前垃圾处理存在的现实问题,个人观点偏口语化。
现在考试为增加难度,刻意提高生活化细节性材料的篇幅,这类材料阅读找点其实也有一套可以落地执行的方法论,我们后续再更新。
以上说了延续以往的特点,下面分享近些年命题呈现的创新变化,主要有四点:
1. 逻辑层次更灵活
后来题干出现了“新变化”(已经考了两年)“宗旨和理念”“特点和可行性”“示范价值”等逻辑层次,和传统的“问题、表现、原因、危害、对策”逻辑层次相比,更加灵活,对应的材料理解和分析难度有所增加。
2. 事例材料比重大
江苏省考目前基本上通篇是事例性材料,国考和联考事例性材料篇幅都越来越大,在要点提炼加工上,除较为直接的要点提炼耗时更长以外,少数要点没法直接忠实材料提炼,就需要结合自己理解自行加工。
3. 题型变化更丰富
2019年江苏省考改革,C类乡镇卷采用了“1000字应用文写作”题型,2020国考省部级和地市级均取消大作文,采用这类题型,2021年国考又恢复,但我们在复习过程中,必须要复习应用文写作这类题目,无疑挑战更大。
4. 能力考察更务实
务实第一体现在1000字应用文写作题目上,这类题非常接近机关公文写作,基本上“用什么就考什么”,务实之二体现在近年国考省考题目,无论是以怎样的题型或者逻辑要素来命题,最后不少都落脚在“提出措施”上,其中2020年国考可以说4道小题全部是“解决问题”类题目。2020国考地市申论真题 问题一:根据“给定资料1”,请你谈谈老马是怎样“当好基层这根‘绣花针”的。(10分) 要求:全面、准确、有条理。不超过200字。 问题二:“给定资料2”反映了乡干部小雷在窦家梁村易地扶贫搬迁过程中遇到的一-些问题,请你谈谈他是如何解决这些问题的。(15分) 要求:内容全面,条理清晰。不超过300字。 问题三:邻区有关部门准备到锦林区学习考察,了解“智慧锦林”综合平台在社区治理方面的特点和运行情况。如果你是锦林区负责接待的工作人员,请根据“给定资料3”,写一份情况介绍提纲。(20分) 要求:要点完整,内容具体,条理清晰。不超过500字。 问题四:如果你是沙洲市市场服务中心工作人员,请根据“给定资料4”分别梳理三个市场存在的问题,并提出相应的解决措施。(25分) 要求: (1)问题梳理全面、准确; (2)所提措施有针对性、切实可行; (3)不超过500字。
以上划横线部分能充分说明现阶段非常重视考生“解决问题能力”的测查。未来备考我们要高度重视2020年江苏C类真题卷和2020年国考地市级真题卷,非常具有典型性。
好答案,一定是最契合题干要求,最忠实材料内容的。
大家只要学习一段时间申论会发现,我们前面强调了申论是“客观化考试”,居然每个老师做出来的答案会不一样,到底应该参考哪一家的解析?居然答案不一样五花八门,又怎么能说是客观性考试?
申论学习到最后,有那么几道题我们能写出自己最满意的答案,基本上上了考场就能拿到高分。
这个最满意不是靠主观感觉,而是需要全面的借鉴吸收其他机构老师答案的优点,进行完善修正。
参考别人的答案,我们的观点是:不能盲目相信和谁都不信。不要偏信任何一家申论答案,翻阅申论答案,大家发现各家机构都不同,让人眼花缭乱,这时候我们要带着大脑去理解分析,不要被任何人随意带偏,不要全盘否定和全盘肯定一家机构,那是违反事物认知规律的,要找到彼此的异同点,思考为什么会产生差别,到底哪一家才更值得信赖更有道理。
所以,学习申论,手上要准备5套以上答案才行,在网上搜索就可以,有公图笔大机构的,也要有一些个体品牌老师的答案,这样才能博观约取,尽可能接近本质原貌。
之前听一个军事领域的作家分享过,他在撰写抗日战争军事著作的时候,为了能够呈现历史真实情景,不仅会多方查阅官方纪实、坊间流传故事、小说传记,还会去当地寻找见证人亲历者进行访谈,通过多方情况对比,来相互印证细节力求更接近历史原况,这种精神拿来学习申论研究答案同样是适用的,只有多对比多思考,才能作出更为客观正确的答案。
要制定出更为客观正确的答案,首先要反复练习,写出自己较为满意的答案,然后利用“四看法则”分析对比和别家答案的异同点,借助他们的力量完善补充:
一看要点出身:要点关键词在材料中是否有出处,除开琐细事例材料外,要点都是原词原短语,自己杜撰联想的要舍弃,这一点意在契合题干“准确”的要求。
二看要点价值:参考答案中有的要点虽然来自材料,但是可能是多余的,作者在阅读中研判抓取有偏差,这里要根据题干的指向、材料的脉络结构、表达的重点来综合判断,把参考答案中不必要的要点踢出这一点还是为了契合题干“准确”的要求。
三看要点表述:以上两步本质上为了判断要点的多与少,让要点全面不遗漏,与此同时也要比对要点关键词组成,因为要符合题干简明要求,同样的内容同样的意思,有的答案会很啰嗦甚至存在偏差表达不准。
四看要点逻辑:要点都有了,需要遵循一定的逻辑层次组合答案,归纳概括、对策提出层次较为简单,综合分析贯彻执行都需要按照一定逻辑层次把要点排布好,这个需要根据要点相互的逻辑联系来判断。
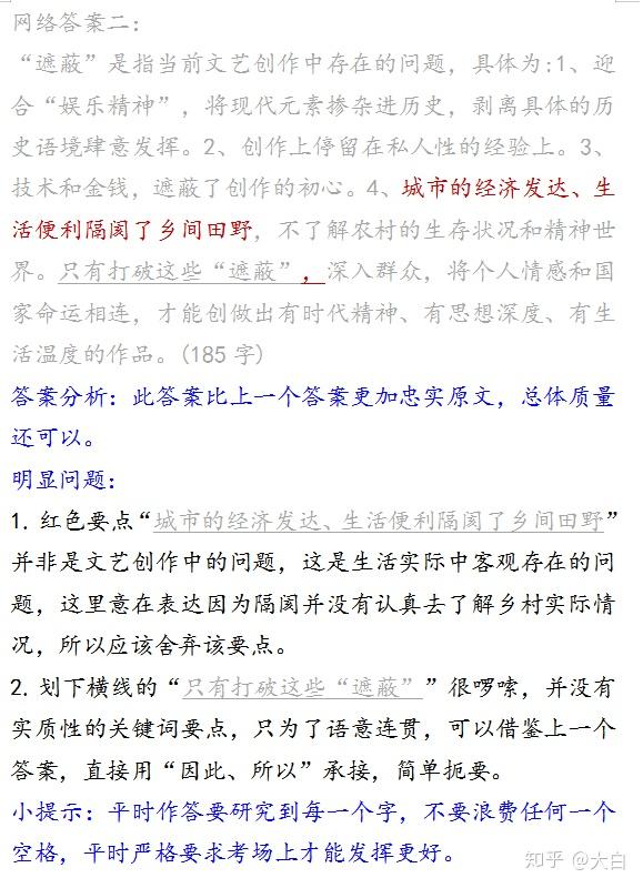
总结一下,上面的四看法则,本质上是为了让参考答案更加符合题干中“全面”“准确”“简明”“逻辑清晰”的要求,我们所有的努力都围绕它们来,下面以2019年国考地市级申论真题为例模拟研判,担心大家太累我们就不分析材料,直接看对答案的分析:


关于要点逻辑排布加工,通过以上三篇参考答案看出答案是按照:
解释“种种遮蔽”是什么
——为什么理解遮蔽是文艺创作问题
——如何解决这个问题
总分总结构组织,这个比较容易把握。
好了,以上就是应用四看法则分析别人答案,完善丰富自己答案的过程分享,只要坚持这么打磨10道题,我相信你的申论水平会突飞猛进啊,那时候你会觉得别人答案好像都不如自己写的哈哈哈。
这时候有个疑惑,那么多真题我哪有那么多时间去推敲?
申论的题目练习不在多而在于精,一道题目写五遍的效果远远胜过把五道题目各写一遍的效果。翻开过去的国考试卷,常规题型都是经常考反复考,重复昨天的故事。基于此做精做透5套左右的申论真题,基本上就能在后续国考中取得不错的成绩。
申论小题,实质上就两种类型,一种是比较常规的单一层次归纳概括题,另一种是带着逻辑梳理的多层次归纳概括题。这里的层次,就是刚才我们在第二部分分享的“问题、原因、危害、对策”等逻辑层次,这个观点看到现在大家应该已经接收。
下面逐个题型来分享:
1.归纳概括:常规概括题目比较简单,认真的去读题干,搞清楚题干到底是在问什么,比如“转型期青年人的心理问题的具体表现”,那么对象就是转型期青年人,材料中老年人以及其他对象就不要管,心理问题表现,那么材料中导致心理问题产生的原因,以及由心理问题产生的危害统统不是作答要点,为什么大家都是抄写材料,有的分辣么高有的很可怜了,关键是要抄对抄准,要点的取舍加工。归纳概括可是占了申论的大半壁江山,这个模块成功了,其他模块都成功了一大半。
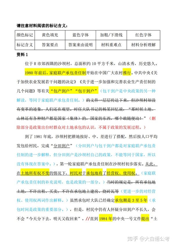
下面举个例子:2018年国考地市级申论真题给定资料1和给定资料2反映了改革开放以来我国农村土地承包政策的发展过程,请你概述这一发展过程。(10分)要求:(1)准确、全面、有条理;(2)不超过200字。
分析:
材料特点:虽然材料篇幅变短字数变少,但材料比较琐细,要点的找寻不容易。
主题关键词:我国农村土地承包政策
逻辑方向:发展过程
先呈上我的答案:具体过程:(1)1980年前后家庭联产承包责任制推行。包产到户,土地所有权不变,村民对承包地有经营权、使用权,承包期是3至5年。1984年提出承包期一般应在十五年以上。(2)90年代中后期,二轮土地承包在原定的耕地承包期到期之后,再延长三十年不变。(3)2003年《农村土地承包法》确立承包土地以户为单位,减人不减地。(4)党的十九大提出保持土地承包关系稳定并长久不变,第二轮土地承包到期后再延长三十年。
接下来我们看一下关于材料的分析:



2.对策提出:这种题型以归纳概括作为基础,一般情况下,先是要求对材料中的问题和原因加以提炼概括,进而提出解决对策,当题干中没有指出要写问题或者原因的情况下,我们也要尽量写出来,目的是踩中关键词。对策提出的时候要依据问题或者原因来提出,因为题干中有“针对性强”的要求,题干中的每一个词都是经过命题老师反复斟酌过的。
3.综合分析:以归纳概括为基础,只不过把各种散落在材料中的问题(表现)、原因、危害、意义、对策等要素(提取这些要素就是归纳的过程),用严谨的逻辑思维把要点提取出来排布好(排布要素的过程就是逻辑分析)。这就是综合分析题目的本质所在。启示题不必多说,解词解语题观点题,是典型的归纳概括外加逻辑梳理。
这里我分享一道我仔细揣摩过的综合分析题目的答案,我们一起感受下:如何理解“给定资料2”中“动物的平等伦理权利”的主张存在着“伦理悖论”? 15分(严密、完整、简明,不超过200字。)
大白解析:这句话是指动物的平等伦理权利在物种和个体层面存在相互矛盾。
这是因为:一方面物种层面:每一物种是生态链中重要一环,相互平衡,物种由个体组成,每一动物个体都有平等伦理权利。另一方面,个体层面:生态系统中物种所履行生态功能是做食物,物种的伦理权利应该建立在该物种个体牺牲自己的基础上。
因此,保护动物不等于保护每一个个体,但是动物也享有伦理权利:(1)不能乱杀滥捕;(2)不应遭受无谓或无度的痛苦。
有心提高的同学可以去找到2012年对应的这道题目,自己作答练习一下。除了第一句话中的“相互矛盾”一词是我自己写的外,其他的关键信息点都来自于材料,这就是根据材料来作答申论。我们具体分析下这个答案的逻辑组成,体会一下申论综合分析的“分析逻辑美”。
这句话是指动物的平等伦理权利在物种和个体层面存在相互矛盾。(结合材料通俗谈下理解)
这是因为:一方面物种层面:每一物种是生态链中重要一环,相互平衡,物种由个体组成(这一句话重点在阐述权利平等的原因,为什么),每一动物个体都有平等伦理权利(这句话是“平等权利”的具体表现或者具体理解,表现在每一个个体上,是什么)。另一方面,个体层面:生态系统中物种所履行生态功能是做食物,(这里在阐述“伦理悖论的原因”,为什么)物种的伦理权利应该建立在该物种个体牺牲自己的基础上(“伦理悖论”的具体表现或者具体理解是个体必须作出牺牲,是什么)。
因此,保护动物不等于保护每一个个体,但是动物也享有伦理权利(得出结论):(1)不能乱杀滥捕;(2)不应遭受无谓或无度的痛苦。(之前是解决怎么看,现在是怎么办)
总结一下作答思路:
谈完理解+分析原因、表现(表现也可以放在原因前面提出来,这个没关系)+观点、对策
大家可以仔细来做一下这道题目,然后再对照下我的作答逻辑思路,看看我们材料的本质规律是不是这样的,这道题我做了很多遍,最后才觉得把逻辑思路吃透。
4.贯彻执行:有一部分是“告别跟风,走向成熟”评论短文式综合分析题,只不过披着公文的外衣,格式要求不得不重视。另一部分就是讲话稿、导游讲解稿、宣传短文、调查问卷、宣传书、倡议书、经验介绍、编者按等题目,虽然逻辑上的形式变化较多,但是本质都是从材料定位分析逻辑,由材料的要点出发,梳理要点的逻辑脉络,和前面的“鹤溪缸窑”“社区安全”题目一样,这个部分做多了总结多了无论题目形式怎么变化,我们都能以不变应万变。下面我们来看一道实例:
国考曾考过这么一道题三、“给定资料3”介绍了S大学举办心理健康节活动的情况,假如你是该省教育厅的一名工作人员,全程观摩了这次活动,校方请你在这次活动的总结会上发言,请草拟一个简短的发言稿。(20分)(1)内容具体,符合实际;(2)目的明确,切合主题;(3)语言生动,有感染力;(4)不超过500字。
对于题干的每一句话每一个字,用字斟句酌来形容毫不夸张,这道题目非常典型,从这个题干中,我们可以得出的一些贯彻执行题共性的答题规律:
题干部分:
1.给定资料3介绍了活动情况,草拟这次活动发言:说明作答时围绕资料3寻找要点。
2.心理健康节活动情况:预推测材料在重点阐述活动如何开展,取得成效。
3.省教育厅工作人员:有小伙伴比较害怕自己没有教育厅工作经历,每次申论命题总是会假定咱们是交通管理员、市场监督管理工作人员或者其他,难道我们只有经历过这些岗位才会答题吗?
显然不是,我的总结,不管题干你是什么身份,一切答案看材料,把材料理解清楚吃透了,答案就出来了,材料对每个考生来说是极度公平的,只看能力不看经历。因为是公职人员角色,那么在文件起草时需要注意格式要求。
4.全程观摩了这次活动:你看的不是活动,是材料,通过材料把你拉回到活动场景中。
5.校方请你在这次活动的总结会上发言:任务来了,就是要写心理健康节活动的总结会发言稿。
6.请草拟一个简短的发言稿:何为草拟?跟我们以前小学初中老师让我们列提纲很像,也就是把关键要点写出来;发言稿意味着我们形成的是一个正式的公文稿件,那么就要注意格式要求,需要有标题、称谓、正文、发文机关和时间落款,发言稿有交流的感觉,所以称谓是必须要有的,这个大家容易忘记。
这个总结发言是否需要发文机关和时间落款?类似这种有草拟要求的往往不写,以个人名义落款的往往不写,大家发现这个规律了吗?如果实在拿不准,挤在一起落款就可以了。
题干分析完了,下面看题干要求部分:
要求是非常直接明确的,直接决定命题人想让你写什么的答案,体现了命题人的关注点。
1.内容具体:发言稿内容由要点组成,这就在强调相对于发言稿这个任务来说,要点要清晰明确具体。
2.符合实际:你没有现场参加活动,唯一的实际就是材料反映的情况。
3.目的明确:这个与任务有关系,咱们写的发言稿,是要总结这次心理健康节活动的,那么所有内容都要围绕这个目的展开。
4.切合主题:所有的要点要围绕“心理健康节活动”主题展开。
5.语言生动,有感染力:有小伙伴说我是工科的,语言平实是最大的优点,怎么办?纵观全部的申论真题卷,题干一旦出现这个要求,那么材料本身有些表达就是非常鲜活生动的,而不是让我们自己凭空发挥。
6.不超过500字:
贯彻题字数很重要,标题称谓落款占4行,占100字空间,还有400字发挥余地,400字正文分段落大概占到75个字,这样实际发挥空间325字,贯彻执行题老是遇到找了很多点,但是没地方写的尴尬,原因就在于字数本身很紧张。虽然高分都是抄,但是要点的研判取舍也体现出水平差异。
好了,大家可以看一下,这些要求,是不是在今天的题目中仍然频频出现,申论学习不在多在于精,把5套题搞透了,精髓真正掌握了,提升是比较快的。
我把这道题答案贴出来供参考:
拥抱健康心理 共享美好人生
各位老师、各位同学:
大家好!很高兴参加S大学举办的以“迎校庆、健心灵、献爱心、促成长”为主题的第六届心理健康节活动(交待活动主题),这次活动获得了圆满成功,下面谈一下我的感受:(过渡)
(一)相声艺术绽放魅力。相声艺术讲座让师生捧腹大笑,充分领略了相声艺术魅力。师生共同参与,使人学会笑帮人宣泄喜怒哀乐的情怀,笑对人生的酸甜苦辣。
(二)心理运动会乐趣横生。运动会精彩纷呈,创意无限。运动项目既增强了个人的专注力和彼此的信任,又展现了体能,考验了团队默契配合。同学活力四射,乐在其中,整场活动都洋溢着喜悦和乐趣。
(三)健康讲座深受欢迎。针对辅导员、心理保健员、普通学生举办讲座,有助于辅导员们应对职场和生活压力,享受健康人生,更好调节自我,服务大家。
(四)灾区募捐彰显爱心。雅安地震后,大家发起捐资赈灾活动,送去祝福,募集善款,在募捐中体认到爱心与向善是心里健康的真正底蕴。
最后,希望以后的类似活动将越办越好,祝愿大家都能够拥有健康的心灵,享受美满幸福的人生!(总结展望)
……待更新
大作文不会写,跟着大白念三遍:先学会找总分论点,再学会写作逻辑和文字表达!!!
(一)突破大作文优先要学会找总分论点
所有学习申论的小伙伴都面临一个问题,大作文怎么写?
在纠结每个段落具体如何行文落笔之前,更为重要的是,大作文框架如何搭建?
就跟建房子一样,先要把主体框架搭建起来搭建好,才能立得住立得稳。
申论大作文,与以往高考语文作文最大的不同在于,高考语文是话题作文,围绕一个话题自由发挥即可,而申论大作文则是主题确定的材料作文。
说主题确定,是因为有大作文题干,题干往往是让我们根据一句话或者一个词,谈思考体会行文。
如果是一句话命题,就需要把这句话放在对应材料中,结合上下语境,确定主题。
如果是一个词命题,当然需要围绕这个词展开,主题词就更加明确。
主题确定了,我们就可以肆意发挥了吗,并不是!你可以结合主题“随便”写,阅卷人可以根据阅卷参考标准“随便”给分数,阅卷过程中,是有最佳立意的。
何为最佳立意?就是文章的框架布局,即作文总分论点有优劣之分。
如何“客观的”判断优劣?首先,需要明确的是:
总论点=主题+切入角度。主题不难理解,切入角度,是指阐述主题的哪个方面,文章笔墨重点围绕特点主题是写“是什么”
上一篇:2023山西省高考考前适应性训练语文试题
下一篇:69岁公公忍不住和29岁女人发生一段情,成功了,细节让我恶心吐了
最近更新小说资讯
- 特别推荐 收藏共读|朱永新:新教育实验二十年:回顾、总结与展望(上)
- 网红+直播营销模式存在的问题及建议
- 火星探测、卫星搜寻、星球大战,你有怎样的“天问”?
- 希腊男性雕塑 希腊人的美学,那里越小越好
- 枸杞吃多了会怎么样 成年人一天可以吃多少
- “妈妈和哥哥被枪杀后,我变成地球最后一个幸存者”:热搜这一幕看哭了……
- 节约粮食倡议书400字作文
- 祖孙三代迎娶同一个妻子,本以为是笑话,没想到却是真实故事
- 进击的中东,唯有一声叹息
- 唐山性感老板娘不雅视频曝光,少妇贪心,少男痴情!注定两败俱伤
- 【盘点】5G时代下,相关专业有哪些?
- 毁三观的旧案, 双胞胎兄弟交换身份与女友发生关系, 终酿伦理纠纷
- 腾格尔在当今乐坛的地位如何(腾格尔为什么能)
- 小贝日本游,11岁小七身材发育成熟,穿紧身衣有曲线,瘦了一大圈
- 甩三大男神前任,恋上有家室老男人拿下影后,她人生比电影还精彩
- 女英雄为国为民,先后嫁给3人,却落个精神崩溃服毒自尽
- 墨西哥超大尺度神剧,四对超高颜值情侣一言不合竟开启“换妻游戏”?
- 妈妈对小学孩子的成长寄语
- 面向未来的工程伦理教育
- 用大宝贝帮妈妈通下水道好吗
- 第36章:家庭伦理
- 华东师范大学心理学考研看这一篇就够了
- 李玉《红颜》 电影带来的世界44
- 微改造 精提升⑩ | “渔民画云码头”,探索传统非遗产业化发展新路径
- 清朝皇帝列表及简介 清朝历代皇帝列表