手机访问:wap.265xx.com概念与典范更新:近期两本SSCI新闻传播学期刊研究创新专辑剖析
·媒介社会·
摘要:近期两本SSCI新闻传播学期刊研究创新专辑显示,不少西方学人寻求典范创新的法宝还是围着“概念”做文章,或从理论与实践脱节处反思旧概念局限,或引入新概念理解一些旧典范无法涵盖的新现象。前人经验提醒我们,在警惕照搬西学新奇概念理解中国现实之同时,也可尝试从中国本土找寻能回馈西方学术社群的概念资源。
关键词:新闻传播学;海外研究;创新;概念
作者简介:刘兢,男,教授,博士;祖艳诗,女,硕士研究生。
新闻传播研究如何与时俱进、推陈出新?在新闻行业已经发生了翻天覆地变化的今天,这一问题早已不能被视作口号式的陈词滥调,而成了以新闻传播学术为业者必须马上直面的燃眉之急。钟蔚文先生勉励后学不要自我设限,“本着所有的知识都在解决问题的预设,天下学问皆可为我所用”[1]。话是不错的,但这话和“功夫在诗外”的顿悟一样,让人不知从何下手,倒不如葛兆光先生当年和盘托出的“新资料、新方法与新典范”三点经验更易把握[2]。近年来几位传学前辈已做了表率。潘忠党先生讲学术研究要“立足于现实,面对来自实际现象中的问题”[3],这是在呼吁从现实中踏实找资料。祝建华先生践行“通过收集和分析网上行为数据,描述、解释和预测人类传播行为及其背后驱动机制”[4]的计算传播分析,是在用新方法更新议程。黄旦先生反省新闻学旧例,倡导“原来新闻学—规范性学科和传播学—经验性学科并存而不合的新闻传播学, 在性质上趋于一致”[5],更是用新典范延展研究思路的有益尝试。
对于吾辈后学而言,资料、方法、典范这三点均可一试,但同样要紧的是打开耳目,一面细细揣摩前辈的经典著作,以求“取法乎上,得乎其中”;一面留心关注中外同仁的最新思考,力争“博采众长,为我所用”。这样看来,近年一群西方新闻传播学人更新旧典范的努力就非常值得关注了。2019年夏,英国新锐SSCI杂志《新闻学》小试牛刀,刊出几位西方同行对新闻传播研究旧典范的思考。2020年夏,美国老牌SSCI学刊《新闻与大众传播季刊》更大显身手,推出由10篇长文组成的研究创新专辑。西方学人如何看待当前新闻传播研究的问题?又如何应对呢?我们试着理出这些文献的具体脉络,以期为学界同仁回应媒介化中国之变局提供镜鉴。
一、变动的现实与无力的理论:西方学人眼里新闻传播研究的困境
虽然理解重心可能有异,但学人们对当前新闻行业及新闻受众的变动应已有共识。“机构媒体垄断地位难以为继,新闻实践传统边界不再清晰,专业记者与受众分野日益模糊”[6],这些西方新闻行业观察与黄旦先生数年前的洞见异曲同工——“有位置但不必然有效力……媒介与社会的边界消解,只有自组织自滋生的多重相互联结”[5]。受众与新闻的相处方式也变了。一方面,受众跟媒体泡在一起的时间确实越来越久,但是对新闻的依赖却越来越弱。普罗大众“不大再会系统地找寻新闻,而更倾向于偶遇(stumble upon)它们”。一些幻想受众在苦等他们的作品以做出理性抉择的记者其实还活在过去;现在很多“良心新闻业”(good journalism)被晾在一边,不少受众迷恋的是派系论争而非品质新闻[7]。另一方面,数字时代汹涌而来的海量新闻也让受众难以招架。他们的新闻消费“与其说是旨在耳聪目明的有意为之,不如说更像在此起彼伏的虚拟巨浪(rolling waves of virtual intensity)面前的勉力应付”[8]。
上述现实变动亟需解释,而操着自纸媒黄金时代流传至今的那套理论武器的新闻传播学人对此似乎力不从心,在上述两期专辑中留言的西方学人自我批评起来也是毫不客气。首先,“不出版就出局”的大学评价机制让一些学人忙于跟进行业变动,无暇细思这些变动与理论的勾连。大量成果“盯着变化本身,短平快地描述它们,并未批判地分析新闻业及媒体转型的意义及影响”[6],可社会科学的价值不止于描述及预测变革,而在于“阐明我们身在何方、要去哪里,并在多元价值和利益观照下点出我们应该追求之物”[7]。其次,若干曾被西方学人奉为圭臬的规范性命题既难以回应现实期待,也不是放之四海而皆准。西式民主理想里的新闻业应该独立于权力,记者应该“公正”“中立”地做好“守门犬”[9]。从这些命题出发的讨论关心的不是经验地理解“新闻业正在变成啥样”(what journalism is becoming),而是在先验规范预设下追问“新闻业如何变成啥样”(how journalism is becoming)[10],又怎能为困局中的新闻传播行业指点迷津?此外,上述基于英美背景的命题念兹在兹的是“免于政府干涉的新闻自由”,若要把它们作为“评判全球新闻行业之基准”显然过于狭隘[11]。再次,一些出自过去新闻实践的经验性命题已然过时,难以应付错综复杂的新问题。软硬新闻之别,真相假象之分,职业记者和业余票友之异,这些非此即彼的二元命题曾经是有解释力的,但是,越来越多新现象是处于传统对立概念之间的灰色地带上的。西方学人曾拼合过一些模糊表述作为权宜之计,如“infotainment”和“participatory journalism”。更有学人干脆指出,当代新闻传播理论要鼓励“混搭”(hybridity)思维,在“either/or”二元对立思路之外增加“both”选项,动态看待新闻实践中冒出来的新现象;这不是说“没有秩序”,而是说“秩序流动且脆弱”[12]。
二、反思旧概念:西方新闻传播研究典范更新脉络之一
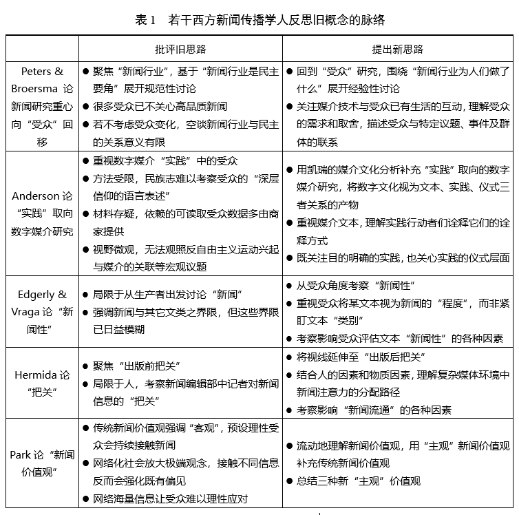
既然现有理论问题多多,西方学人又如何自我救赎呢?从我们对上述两期专辑的整理来看,不少人更新旧典范的法宝还是围着“概念”做文章,或从理论与经验的脱节处反思旧概念的局限,或引入新概念理解一些旧典范无法涵盖的新现象。这一法宝对中国学者来讲并不陌生,黄旦先生就讲过“一个概念就是一种思维,我们要通过对概念的反思,以及对前人研究的反思,来拓展并丰富研究的空间”[13],潘忠党先生从社会学引入的“临场发挥”(improvise)也曾一下子将中国新闻改革中冒出的若干新鲜事物串联了起来[14]。在上述两期专辑中反思旧概念的学者里,有人要回归旧经典,或点出当前新闻研究的困境根源在于忘了初心,或直言新兴的数字媒介“实践”研究须回头向媒介文化研究宿儒凯瑞(J.Carey)取经;更多人则要更新旧传统,针对一些新闻传播学经典概念提出了修正。
彼得斯(C. Peters)及布罗尔斯玛(M. Broersma)要反转以“新闻行业”为重心的研究积习,提醒同仁“受众”研究才是让新闻传播学成为一门学问之根本[15]。当前不少西方学人忙于熟悉社交媒体玩法,现学大数据原理,心忧前所未有之大变局对作为西式民主要角的新闻行业的冲击,其本源都在于“受众捉摸不定”。顺理成章地,他们建议同行要把提问重心从新闻行业转回受众,因为“理解受众如何感受新闻和信息及此事对他们日常生活的功能”[15]才是新闻传播研究当年的看家本领。关于该如何围绕受众重新提问,二人的回答并不明确,只抛出了三个提问新方向:其一,关注受众日常技术生活,围绕受众考察“技术是如何在文化、机制和关系层面与受众的既有生活互动的”;其二,了解受众信息需求,摸清“他们需要什么?如何取舍(evaluate it against other alternatives)”;其三,评估受众新闻消费行为变化的影响,探究“受众与特定议题、事件及群体之间的关系”及受众之间的差异和因此发生的改变[15]。
安德森(C. Anderson)独辟蹊径,撰文对近年来新兴的“实践”取向的数字媒介研究做了补充。库尔德利(N. Couldry)“开放的媒介实践研究”曾为西方新闻传播学界推开一扇新窗,但安氏却点出近年来该取向的研究方法受限,难以从媒介研究立场为理解当下西方政治文化变局作出更大贡献。民族志调研是考察媒介实践的法门,却不易透过现象看本质,理解那些“涉及深层信念的言语表述”(the linguistic articulation of deep beliefs);大数据分析确实能追踪人们的数字实践轨迹,但不少大数据其实是商家提供的“可读取材料”(readable evidence),遮蔽了更多无法被机器识读的文化细节[16]。实践研究的问题域更是局促,虽然人们可透过分析媒介作品被打造、消费、分享及使用的情况推论它们“在使用中的意义”(meaning-in-use)[16],但这些讨论显然难以回应当代西方反自由主义民粹运动兴起后各色媒介文本里涉及基本价值观的诸多争议,而这恰恰是凯瑞(J. Carey)一脉的媒介文本意义诠释所长。基于上述心得,安氏提倡用媒介文本诠释来补媒介实践研究的不足,留心阐发“实践/仪式背后的意义”及“各色文本及以媒介为中心的各类诠释作品”[16]。
几位北美学者则把修正刀斧对准了新闻传播学里的几个经典概念,“新闻”“把关”“新闻价值观”都被赋予了新内涵。
艾格利(S. Edgerly)和瑞佳(E. Vraga)原本对新闻与其他文类之间日益模糊的界限迷惑不解,后来才幡然醒悟,倡言报纸时代从新闻人视角提出的清晰明了的新闻概念需要更新。如今与其纠结于类别,追求“普适于各类受众、内容或平台”的新闻定义[17],不如从受众视角考察特定内容的新闻性(newsness),即“受众将特定内容描绘为新闻的程度”[17]及其可能的影响因素。二人的做法并不神秘:在向受众提供若干文本后,既可质性访谈他们是如何将某些文本认定为新闻的,也可建立量化指标体系查看他们对哪些文本的新闻性赋值更高。他们循拉斯韦尔5W框架剖析文本内容、形式、信源、渠道、受众个体差异等因素对美国受众“新闻性”评估的影响,发现人们对突发报道赋值最高、对所谓的独家报道赋值最低,而“笔调最冷静的信息最像新闻,渲染冲突和幽默的信息最不像”[18]。
赫密达(A. Hermida)眼里的“把关”研究则不再仅与前人笔下的新闻编辑部活动有关,而成了对“混杂媒介系统里新闻注意力是如何被分配、建构且操纵的”这一过程的考察[19]。他顺势摆出分析数字时代新闻把关的4P框架:(1)在社交媒体上以集体面貌出现的公众(publics),他们的集体行动可以复活“那些被老牌媒体把关决策忽视、排挤或边缘化的事件或议题”[19];(2)谷歌新闻等抱着算法黑箱筛选新闻的数字平台(platforms),它们“过滤并强调了什么能被看到、怎么被看到甚至何时被看到”[19];(3)过去被忽视的设备(paraphernalia)角色日益吃重,手机屏幕通知栏、语音助手的新闻推荐都被认为有把关作用,“塑造了受众关注、调整并获知新闻的方式”[19];(4)影响新闻把关的最终一环是受众触媒实践(practice),数字时代受众的媒介接触“无处不在、不再囿于一屏”,催生适应洗手间、公交车等碎片化场景的新闻形式[19]。
帕克斯(P. Parks)虽对西方传统新闻价值观心怀不满,但并未完全抛弃它们,而是与时俱进地围绕“主观性”总结出三种新价值观。崇尚客观超然、理智与情感两分的传统新闻价值观在这个偏见丛生的网络化时代亟需更新,以展示新闻中“感性和优雅的一面”[8]。其一,呼唤记者个人能动性的存在论(Existential news values)。记者要从“压抑个性、鼓吹服从”的传统新闻机构文化中找到自我存在,凭着“个人良知、责任意识及风格化的技艺”行事[8],达到梅里尔(J. Merrill)心中“记者与报道合而为一”[20]的境地。其二,信奉万物因果相联、记者须同情以对的佛陀论(Buddhist news values)。帕氏受古纳拉尼( A. Gunaratne)崇尚“万物一体、相辅相成、时间无限、一生万物,天人合一及弹性新闻价值观”[21]的见识启发,倡言记者要警惕自我膨胀而以“解救众生”为念,做“建设性改革者而非耽于现状者”[8]。其三,执意捕捉能叩动人心的“具体世俗体验”[8]中感人瞬间的非表征论(Nonrepresentational news values)。该价值观下的大千世界纷繁芜杂、难以表征,所以记者们与其急着梳理人或事之间的复杂联系,不如让自己慢下来,静思平常岁月里“一些琐细的小确幸如何成了惊喜和快乐之源”[8]。帕氏在这里引用了麦吉尔(D. McGill)笔下一位老母亲去世前与树叶的动人故事,“她常到院子里漫步,随手捡起树叶,把它们塞进口袋……当我们找到它们时,它们就成了朴素、自然与爱的小纪念”[22]。
表1是我们对上述西方学人讨论脉络的进一步总结。
三、拥抱新概念:西方新闻传播研究典范更新脉络之二
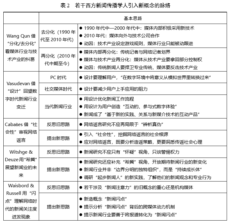
若本学科的现有典范无法为理解研究对象帮上太多忙,从其他学科引入或自己造出的新概念或能拨云见日。用“内卷化”道破爪洼岛农业困局的人类学人吉尔茨、拎出“东方主义”开创后殖民文学批评的萨伊德,都是值得新闻传播学人效法的先贤。上述两期专辑里也有后来者,他们除了引入“分化”“设计”“社会性”等来自其他学科的新概念外,还造出“希冀”“新闻闪点”等新概念来跟进新闻创业热潮及网络化时代独有的“新闻关注度迸发”现象。
源自社会学的“分化”概念让王群(Wang Q.)找到了灵感,她正好在“分化/去分化”(differentiation /de-differentiation)框架下审视20世纪90年代中期以来新闻行业与技术产业之间的纠葛。它们20多年相爱相杀的历史被勾勒成相互交织的“去分化”及“分化”几大阶段,似乎几句话就能讲清楚。例如,20世纪90年代中期至21世纪00年代中期二者边界“去分化”,此时的新闻行业只能向“规制着数字世界基础设施”的技术产业低头[23]。报纸陆续推出网络版,传统媒体的多媒体内容相继登场,这是新闻行业内部的“去分化”。传统媒体纷纷进军主流社交平台,并紧跟技术潮流拿出数据新闻、VR新闻等前沿产品,这是新闻行业与外部技术产业的“去分化”。再如,21世纪10年代中期至今,二者边界再次“分化”,新闻行业要找回自我,并利用其“在规范及认知领域的强大实力”[23]反击技术产业。信奉专业主义的传统记者恪守要靠终极新闻作品说话之信条,谙熟新技术工具的网络记者眼里的新闻生产却已是需要用户不断参与的“持续过程”[23],这是新闻行业内部“分化”的表现。新闻行业自办平台吸引用户回流,频频曝光技术行业丑闻,为规制技术行业摇旗呐喊,这是新闻行业与外部技术行业的“分化”。
从技术公司跨界加盟新闻院系的瓦苏德万(K. Vasudevan)则从计算机工程领域的“设计”概念着眼,回顾了数字时代新闻行业逐渐被设计思维渗透的过程及其影响。PC时代用户程序设计重心是“在数字环境中将意义从模拟世界(the analog world)里转换过来”[24],设计师们用色彩为操作环境定调、用图标向用户展示可供性,各类系统声音也是日常动作声响的模仿。社交媒体时代针对众多应用的“无阻设计”(frictionless design)旨在减少用户上手阻力、增加用户黏度,同时也催生了为“监管资本主义”(Surveillance Capitalism)服务的更复杂的用户行为追踪技术[24]。当前的机构媒体日益重视借助设计优化工作流程,交互式信息图、新闻游戏等旨在“营造交互的、参与式用户数字体验”[24]的设计也时有耳闻,这让瓦氏坚信,不能再将新闻仅仅视为“一种社会建构”,还可把它们看作“基于新的实践、关系与媒介制品而来的一种互动产品”[24]。他进而抛出讨论新闻行业设计转向可能涉及的若干议题:设计思维对新闻团队有何影响?当代新闻人如何讲述他们与设计的故事?被精心设计的个性化新闻产品又有哪些伦理瑕疵呢?
卡巴尼斯(J. Cabaes)不愿再走辨析真伪的网络谣言研究老路,而选择从社会学概念“社会性”(sociality)入手追问它们“如何与人们关于社会—政治图景的特定共识相连”[25],这才是他眼里对付它们的治本之法。凯瑞(J. Carey)点出传播的意义除了信息传递还有仪式共享,让卡氏醒悟某些网络谣言之所以风行一时,也许正是由于它们“契合了人类传播的社会性……连接、放大或破坏了某些共识”[25]。他进而建议那些致力反击网络谣言的新闻人要双管齐下,除了可在政治营销、表演政治等视角下分析造谣者们“连接、放大及破坏社会叙事……特别是人们的那些深层故事”[25]的招数伎俩之外,更重要地是能体察入微,摸到那些传谣的普罗大众们的胸中块垒。他笔下的一位特朗普粉丝研究者的观察值得深思:他们是一群“自己地盘上的陌生人”,那些针对他们的叙事“无需完全真实,只需让他们感到真实就好……扣住他们对当代美国的希望、梦想、失望与焦虑”[25]。
薇茨(T.Witschge)和德兹(M. Deuze)则呼吁学界同仁延展他们“赖以界定、分类及评估新闻行业的那些理论标签”,除了在“怀疑”(suspicion)视角下继续颂扬那些警惕权力的新闻人外,还可在他们新造的“希冀”(wonder)视角下与当代西方那些走出传统机构媒体的起步新闻人(startup journalist)一起做梦。新闻行业不再是“边界分明的独特组织”,而成了变动不居的“持续成长体”(becoming)[26]。他们耗时五年,走遍六大洲十二国,搜集了22家新兴新闻合作社(collective)里125位起步者的事迹。他们发现,虽然传统新闻行业的边界早已被突破,起步者们会涉足影视制作、新闻软件开发、写作会员培训等各类新营生,但新闻专业精神从未死去。起步者们眼里的新闻专业是“能绽放创造力的技艺”[26],更是“神圣的事业”[26];而他们出走的机构媒体已成鸡肋,那里“满是文山会海(suffering through meetings),只看稿件数量不看质量,很多工作了无意义”[26]。
韦斯伯德(S. Waisbord)和拉塞尔(A. Russell)对前人造出的“媒介事件”“媒介狂潮”(media frenzies)等概念都不满意,批评它们的重心还是机构媒体,其外延无法涵盖网络化时代独有的“新闻关注度迸发”新现象,因为此时机构媒体已经不是主角,各方势力都在竞相影响公共话语,“记者、公众、激进分子及其他策略性传播者之间的传统界限早已消失不见”。他们于是新造了一个概念“新闻闪点”(flashpoints),以特指网络化时代“那些特定事务被集中但相对短时间关注的时刻”[27]。他们期待这一概念能让学人超越机构媒体,重视网络化时代热点议题背后的跨媒体动力机制,理解这些议题吸睛过程中“各色人等及故事里特定元素的角色”。他们更期待这一概念能给新闻行业带来启示:为维持气候变迁、反性骚扰等重要议题热度,要有“将报道转化为新闻闪点”意识,积极协作,力求“让特定议题的生命周期最大化,提升公众关注和理解程度”[27]。
表2是我们对上述西方学人讨论脉络的进一步总结。
四、结论与讨论:用概念推动典范更新的启示及其超越
上述剖析当然只是管中窥豹,但我们相信它们能为中国新闻传播研究典范更新引来更多活水。民国初年中国学术典范更新的佳话并不遥远,“传统的文史研究刚好因外来的新观念和新方法的冲击而来了一个大转向,他们恰逢其时,一下子就站在了学术潮流的前列”[2]。近年新闻传播学界的若干新气象更让人欣慰。已有谙熟西方社会科学理路的学人向国人传播治学心得,或言可从问题、现象、理论这三点中选择一点凝练新提问[3],或言不同理论解释之间、理论与经验之间、经验的不同面相之间的矛盾之处常常就是孕育新知的温床[28],还有学人在西方媒介学的刺激下拿出了新报刊史系列成果[29],这些都让我们对新一代中国新闻传播研究典范更新的更多先行先试者充满期待。
在我们看来,对于补充国人对当代西方新闻传播学术前沿的见识而言,上述讨论的主要意义可能在于“创造性同意”[30],呈现了当代西方新闻传播研究中用概念推动典范更新的脉络中若干具体而微的新鲜细节,正是黄旦先生笔下通过概念反思拓展并丰富研究空间之确证。这些研究的启示至少有二:其一,围绕机构媒体打造的那套新闻传播学典范中不少旧概念都可被读出新义。学人可以回望过去,拾回更旧的旧传统,烛照旧概念笼罩下研究典范的盲点。若围绕“新闻行业是民主要角”的那套规范性讨论已难以回应现实变革,不如回到“受众”展开追问“新闻行业为人们做了什么”或“受众将某文本视为新闻的程度”的经验性调研。既然方兴未艾的“实践”取向的数字媒介研究对理解涉及“深层信仰的语言表述”不太在行,那么就让凯瑞一脉的媒介文化分析再来试试好了。学人也可放下成见,拥抱扑面而来的新生事物,延伸旧概念的外延。数字媒介时代的出版后“把关”日益复杂,公众集体行动、数字平台算法、接收设备配置、受众触媒实践等新元素皆可纳入考量。死守客观理性的新闻价值观在机构媒体地位下沉的今天可能更像刻舟求剑,职业新闻人对个性自我、悲悯之心或动人瞬间的追求也应获得掌声。其二,可开放地活用新概念应对数字时代新闻传播实践中出现的新现象。新概念或可拉出新线索,帮助我们理解新闻行业在外部力量影响下的变与不变。技术产业与新闻行业的关系越来越深,王群在“分化/去分化”概念引领下讲述的它们的故事已足够精彩,瓦苏德万回溯的新闻行业里“设计”思维的成长小记也不遑多让。新概念也可打开新视界,帮助我们破除讨论新闻传播议题时的知识障。新闻行业要对付网络谣言,也许关键并非去伪存真,而是从“社会性”视角找寻人们愿意相信它们的根源。若认定“怀疑”视角无法涵盖一些“起步新闻人”日常的辛酸苦乐,新造一个“希冀”视角与他们一起做梦也未尝不可。既然机构媒体的聚光灯效应已趋黯淡,用“新闻闪点”代替“媒介事件”来理解网络化时代的新闻关注现象更无可厚非。
但前人经验也提醒我们,不能对西方社会科学理路亦步亦趋、过于迷信。在警惕照搬西学新奇概念来理解中国现实的同时,还可尝试从中国本土找寻能回馈西方学术社群的概念资源。澳洲学者基恩(M. Keane)曾批评一些挥舞西方概念操弄中国传媒研究的中国博士生:他们用了不少公共领域、现代性、信息社会等西洋说法,却忘了南橘北枳的道理,“上述从西方竞争多元传媒体制里长出的观念根本无法理解以意识形态为底色的中国社会主义系统”;此外,一些西洋新说不过是新瓶装旧酒而已,因为“当(旧)观念的新组合被学术出版认可,该研究领域就能续命了”[31]。李金铨先生当年再造拉美学人分析拉美国家政商关系的概念“党国法团主义”(state corporatism),提出概括中国传媒市场化关键问题的“党—市场法团主义”(party-market corporatism),才是活用域外概念分析中国传媒议题之正途[32]。苏力先生则提示我们,可用中国本土概念与西方对话:家、国、天下等国人耳熟能详的传统概念对应的其实是社区共同体、政治共同体和文明共同体这三大议题,“中国经验中产生的概念、命题和理论,不仅可能激活我们对外国经验的分析和理解,也有可能置换西方的某些常规理解”[33]。近年来向西方细说中国本土新闻传播学概念的国人也不鲜见了[34]。
请上下滑动查看参考文献全文
参考文献:
[1]钟蔚文,王彦.传播教育者要警惕“训练无能”——台湾政治大学传播学院名誉教授钟蔚文谈治学与从教[J].新闻记者,2017(12):29-33.
[2]葛兆光.预流、立场与方法——追寻文史研究的新视野[J].复旦学报(社会科学版),2007(2):1-14.
[3]潘忠党.独立思考与真诚对话——学术论文写作的几点感悟[J].新闻记者,2014(9):13-23.
[4]祝建华,黄煜,张昕之.对谈计算传播学:起源、理论、方法与研究问题等[J].传播与社会学刊,2018(44):1-24.
[5]黄旦.重造新闻学——网络化关系的视角[J].国际新闻界,2015,37(1):75-88.
[6]Mellado, C., Georgiou, M.& Nah, S. (2020). Advancing journalism and communication research: New concepts, theories, and pathways.J&M Quarterly,97(2): 333-341.
[7]Peters, C. & Carlson, M. (2019). Conceptualizing change in journalism studies: Why change at all? Journalism, 20(5): 637-641.
[8]Parks,P. (2020). Researching with our hair on fire:Three frameworks for rethinking news in a postnormative world.J&M Quarterly, 97(2):393-415.
[9]Roschke, K. Media Insight Project’s Americans and the News Media: What they do-and don’t-understand about each other. Retrieved March 20, 2021, from https://newscollab.org/2018/06/14/.
[10]Witschge, T. & Deuze, M. (2020). From suspicion to wonder in journalism and communication research. J&M Quarterly, 97(2):360-375.
[11]Josephi, B. (2019). Which bedrock in a sea of change?Journalism, 20(5):679-687.
[12]Witschge, T., Anderson, C.W., Domingo, D. & Hermida, A. (2019). Dealing with the mess (we made): Unraveling hybridity, normativity, and complexity in journalism studies.Journalism, 20(5): 651-659.
[13]黄旦,王辰瑶.如何重新理解新闻学——学术对话录[J].新闻记者,2016(7):4-11.
[14]Pan, Z. (2000).Improvising reform activities: The changing reality of journalistic practice in China.In Lee, C.C.(eds.). Power, money and media.Evanston, Illinois: Northwestern University Press,68-111.
[15]Peters, C. & Broersma, M. (2019). Fusion cuisine: A functional approach to interdisciplinary cooking injournalism studies. Journalism, 20(5): 660-669.
[16]Anderson, C. (2020). Practice, interpretation, and meaning in today’s digital media ecosystem. J&M Quarterly, 97(2): 342-359.
[17]Edgerly, S. & Vraga, E. K. (2020). Deciding what’s news: News-ness as an audience concept for the hybrid media environment. J&M Quarterly, 97(2): 416-434.
[18]Edgerly, S. & Vraga, E. K. (2019). News, entertainment, or both? Exploring audience perceptions of media genre in a hybrid media environment. Journalism, 20(6): 807-826.
[19]Hermida, A. (2020). Post-publication gatekeeping: The interplay of publics, platforms, paraphernalia, and practices in the circulation of news.J&M Quarterly,97(2): 469-491.
[20]Merrill, J. (1996). Existential journalism. Iowa: Iowa State University Press.
[21]Gunaratne, A. (2009). Buddhist goals of journalism and the news paradigm. Javnost-The Public, 16(2): 61-76.
[22]McGill, D. The leaf artist: How our mom embraces old age with autumn leaves, dogs & dolls, drawings, pots & pans, light and love. Retrieved March 20, 2021, from https://leafartist.tumblr.com/.
[23]Wang, Q. (2020). Differentiation and de-differentiation: The evolving power dynamics between news industry and tech industry. J&M Quarterly, 97(2): 509-527.
[24]Vasudevan, K. (2020). Design of communication: Two contexts for understanding how design shapes digital media.J&M Quarterly,97(2):453-468.
[25]Cabaes, J. V. A. (2020). Digital disinformation and the imaginative dimension of communication.J&M Quarterly, 97(2): 435-452.
[26]Witschge, T. & Deuze, M. (2020). From suspicion to wonder in journalism and communication research. J&M Quarterly, 7(2):360-375.
[27]Waisbord, S. & Russell, A. (2020). News flashpoints: Networked journalism and waves of coverage of social problems. J&M Quarterly, 97(2): 376-392.
[28]林芬,王鑫.浅谈英文学术写作技巧:把作者的问题变成读者的问题[J].新闻记者.2016(12):36-43.
[29]黄旦.新报刊(媒介)史书写:范式的变更[J].新闻与传播研究,2015,22(12):5-19.
[30]Booth, W.C., Colomb, G.G. & Williams, J.M. (2008). The craft of research. Chicago: The University of Chicago Press.
[31]Keane, M. (2011). China media research: The trans-disciplinary challenge. Media International Australia, 138(1): 80-87.
[32]Lee, C. C., He, Z. & Huang, Y. (2007). Party-market corporatism, clientelism, and media in Shanghai. Harvard International Journal of Press / Politics,12(3):21-42.
[33]苏力.岂止方法?——文史传统与中国研究[J].开放时代,2021(1):38-52.
[34]Huang, D. (2011). Power and right: “Yu Lun Jian Du” as a practice of Chinese media from an institutionalism perspective. Journalism Studies, 12(1): 106-118.
[责任编辑:谢薇娜]
CSSCI扩展版来源期刊RCCSE中国核心学术期刊全国百强社科学报全国地方高校名刊
未来传播 传播未来
投稿渠道:http://zjcmxyxb.paperopen.com
点击“阅读原文”可下载查看
上一篇:全国肿瘤防治宣传周|协和医生提醒您警惕“富贵癌”
下一篇:原创十大韩国烧脑犯罪必看佳作!惊心暴力挑战高智商大尺度
最近更新小说资讯
- 特别推荐 收藏共读|朱永新:新教育实验二十年:回顾、总结与展望(上)
- 网红+直播营销模式存在的问题及建议
- 火星探测、卫星搜寻、星球大战,你有怎样的“天问”?
- 希腊男性雕塑 希腊人的美学,那里越小越好
- 枸杞吃多了会怎么样 成年人一天可以吃多少
- “妈妈和哥哥被枪杀后,我变成地球最后一个幸存者”:热搜这一幕看哭了……
- 节约粮食倡议书400字作文
- 祖孙三代迎娶同一个妻子,本以为是笑话,没想到却是真实故事
- 进击的中东,唯有一声叹息
- 唐山性感老板娘不雅视频曝光,少妇贪心,少男痴情!注定两败俱伤
- 【盘点】5G时代下,相关专业有哪些?
- 毁三观的旧案, 双胞胎兄弟交换身份与女友发生关系, 终酿伦理纠纷
- 腾格尔在当今乐坛的地位如何(腾格尔为什么能)
- 小贝日本游,11岁小七身材发育成熟,穿紧身衣有曲线,瘦了一大圈
- 甩三大男神前任,恋上有家室老男人拿下影后,她人生比电影还精彩
- 女英雄为国为民,先后嫁给3人,却落个精神崩溃服毒自尽
- 墨西哥超大尺度神剧,四对超高颜值情侣一言不合竟开启“换妻游戏”?
- 妈妈对小学孩子的成长寄语
- 面向未来的工程伦理教育
- 用大宝贝帮妈妈通下水道好吗
- 第36章:家庭伦理
- 华东师范大学心理学考研看这一篇就够了
- 李玉《红颜》 电影带来的世界44
- 微改造 精提升⑩ | “渔民画云码头”,探索传统非遗产业化发展新路径
- 清朝皇帝列表及简介 清朝历代皇帝列表