
上汽大众究竟会不会造智能纯电车?
对于上汽大众来说,3000台,是需要上汽大众ID.家族倾巢而出呕心沥血拼搏一个月才能达成的业绩。
数据显示,今年1月份,由大众ID.3、大众ID.4X和大众ID.6X组成的上汽大众ID.纯电家族,系列月销量仅有3000台;在过去的2022年,上汽大众ID.纯电家族的年销量也仅只7.5万台。
这个数据对于曾经在油车时代打遍天下无敌手、独孤求败的上汽大众来说,远远达不到及格线,甚至于尴尬中透露着一丝窘迫。
到了智能电动车这块地界,不管你是德系巨佬,还是日系双田,通通无所遁形,被惨淡的销量揭穿老底、底裤都不留。
大众愿不愿意造智能纯电车?答案是肯定的。
但还是那句话:走两步试试——试试就逝世。把问题更进一步:大众会不会造智能纯电车?亦或者,大众造的智能纯电车究竟能不能行?
答案恐怕就不是肯定的了。
德国速度,催也没用
投诉平台信息显示,今年2月6日,一位上汽大众ID.4X 2021款极致长续航版的车主称,自己于2022年5月购入的这款车,自购入后车机断网问题时有发生。去年底,这位车主在4S店进行系统升级,断网问题有所改善。
然而在今年2月6日,这台车又出现了车机黑屏的问题,倒置无法查看时速,剩余电量等信息亦无法查看。车主无奈,遂到4S店进行再次维修。可4S店给出的回应是:确属车机问题,无法恢复,需申请更换,更换时间无法给出,代步车辆无法提供。
简言之:有毛病,但我们改不了。
(图片信息来自于车质网)
纵观整个处理过程,很难想象,这竟然是上汽大众会给出的处理方案。上门提车?没有。确切的更换时间?没有。主动升级?没有。一切全凭车主自觉,全靠车主自求多福。
更有甚者,一位上汽大众ID.4X 2021款Pro极智长续航版的车主表示,原本应享有的550RMB补偿,4S店也未告知,过后自己才在车主群中得知该信息。
如果说以上两位车主的遭遇暴露出上汽大众在用户服务方面的不足的话,那么以下事件则彻底暴露出上汽大众ID.系列车型在软件方面的阿喀琉斯之踵。
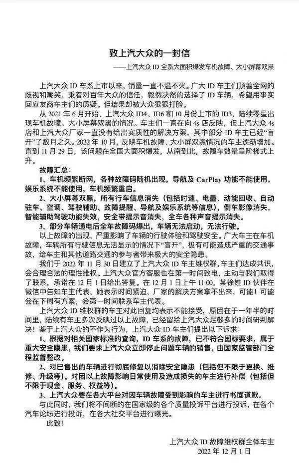
去年年底,一则《致上汽大众的一封信》在网络上流传开来。针对上汽大众ID.纯电家族产品大范围的车机黑屏故障问题,车主们指出:包括车机频繁断网、大小屏幕双黑以至于行车信息消失、部分车辆通电后全车故障码爆出和车辆无法正常启动行驶等问题在内,皆严重影响驾驶体验、威胁驾驶安全。
针对车主们的联合诉求,上汽大众官方则是头痛医头、脚痛医脚,针对车机黑屏,不是指导车主们双击长按,就是指导车主们等待重启。
更早些,在去年10月份,一位上汽大众ID.4X车主在第三方媒体上表示,自己的车载购买后的一年内,光是联网问题就修了不下十次。
问题出现一次,是意外;出现两次,是软件本身就有不足和缺陷;出现十次尚无法解决,很难不让人怀疑,要么是上汽大众不想解决,要么是上汽大众压根没能力解决。
海量投诉纷至沓来,负向口碑积病成疾。想解决吗?想的。那为什么至今问题仍在?恐怕,上汽大众是真的没能力解决。
一个素来自居“德系品质”的品牌,却在软件上屡栽跟头,并且在去年怒氪168亿元投资主营业务为车载AI芯片的中国公司地平线。据悉,地平线在此次合作中负责芯片制造和算法设计,而大众则承担氪金和组装的任务。
换言之,我们大可不必单单盯着新势力吐槽,毕竟连大众都开始干采购组装这件没技术含量的事了。
就车机和软件而言,大众ID.家族的德系品质没展露出太多,屡教不改、屡次再犯、无奈花钱找外援,倒是揭露出ID.家族的德国速度和德国佛系。
机械素质猛如虎,一看续航二百五
上汽大众ID.纯电家族并非完全的一无是处,拥簇者也大多夸赞其机械素质,譬如底盘,譬如转向调校。
概言之,就是以称赞一款燃油车的方式去夸赞一款纯电车。能源不同,但本质上都是汽车,这样的评判标准没有原则性错误,但终究有些片面。
燃油车并不需要让车主承担续航焦虑,因此大可放心考量其机械素质;而新能源汽车,尤其是纯电车,需要车主时时刻刻负担里程焦虑,因而在机械素质之余,纯电车的基本要求还需要加上一条续航。
那么,上汽大众ID.家族的续航能力如何呢?
在第三方媒体进行的新能源汽车冬季续航测试中,上汽大众ID.3、ID.4X、ID.6X分别呈现出167.3km、269.0km和225.2km的实测表现。排除自身原有续航里程的影响,三者的续航达成率分别为38.9%、51.7%和44.1%。
三款车型,没有一款达到了60%的及格线。任它机械素质再厉害,到了冬天一趴窝,困在路上的车主只能干瞪眼。
公开测试对上汽大众ID.家族公开处刑,民间自测也对ID.家族颇有微词。
根据车主投诉,自己购买的上汽大众ID.4X 2022款极智长续航版,在升级2820后,充电只能达到80%,续航里程将将维持在200公里左右,比公开测试中ID.4X的续航能力还要拉垮。
即使是在续航能力真实到残酷的情况下,上汽大众依旧选择“精打细算”。
查看2023款上汽大众ID.3车身铭牌上的的配置信息,我们会发现,新款ID.3的电池容量为52.8kWh,相较2022款车型57.3kWh电池容量缩水了4.5kWh。除此之外,新款ID.3的电池能量密度也从2022款的170Wh/kg减少为155Wh/kg。
纯电车的续航能力和电池容量以及能量密度直接挂钩,新款ID.3却能在二者双双缩水的情况下仍达到450km的官方续航,请问:是大众造电池的能力提升了?还是信息之间存在问题?
写在最后
前奥迪研发主管Peter Mertens曾发出过灵魂质问:“大众新电动车中的1000万行代码,有几行是CARIAD工程师写的?又有几行是CARIAD中国工程师写的?”
作为大众的软件部门,CARIAD于去年4月份成立了中国子公司,主要负责软件产品的开发,设计智能驾驶、智能座舱、智能互联等多个软件模块。
吊诡的是,在自动驾驶模块,CARIAD中国子公司先是宣布与博世合作研发自动驾驶系统,随后又与高通合作,计划打造L4级自动驾驶能力产品。再然后,便是前文提到的投资地平线,用钞能力解决芯片问题和本土化自动驾驶。期间,CARIAD还被爆出可能与华为成立自动驾驶合资公司。
大众一路买买买,中国企业一路帮帮帮。
智能纯电车至关重要的智能驾驶、智能网联以及续航能力三方面,大众不是在花钱找外援,就是在缩水虚标。造是造出来了,但大众深度参与了多少?不靠自研靠投资,或许可以解决ID.家族糟糕的车机,却彻底撕碎了外界曾经对大众这位大牌蒙上的包浆滤镜。
没了滤镜,有的品牌还是浓眉大眼;没了滤镜的大众,满脸写满了疲惫与老态,这样的大众是不是质量也大众?如此还能走多远?又有谁该为此“埋单”呢?
上一篇:纯爱文:《失控关系》破镜重圆,稳重深情X病娇理智,9.8双总裁甜文!
下一篇:耗时18年的电影《爱在三部曲》,带你领略理想与现实爱情的不同
最近更新小说资讯
- 特别推荐 收藏共读|朱永新:新教育实验二十年:回顾、总结与展望(上)
- 网红+直播营销模式存在的问题及建议
- 火星探测、卫星搜寻、星球大战,你有怎样的“天问”?
- 希腊男性雕塑 希腊人的美学,那里越小越好
- 枸杞吃多了会怎么样 成年人一天可以吃多少
- “妈妈和哥哥被枪杀后,我变成地球最后一个幸存者”:热搜这一幕看哭了……
- 节约粮食倡议书400字作文
- 祖孙三代迎娶同一个妻子,本以为是笑话,没想到却是真实故事
- 进击的中东,唯有一声叹息
- 唐山性感老板娘不雅视频曝光,少妇贪心,少男痴情!注定两败俱伤
- 【盘点】5G时代下,相关专业有哪些?
- 毁三观的旧案, 双胞胎兄弟交换身份与女友发生关系, 终酿伦理纠纷
- 腾格尔在当今乐坛的地位如何(腾格尔为什么能)
- 小贝日本游,11岁小七身材发育成熟,穿紧身衣有曲线,瘦了一大圈
- 甩三大男神前任,恋上有家室老男人拿下影后,她人生比电影还精彩
- 女英雄为国为民,先后嫁给3人,却落个精神崩溃服毒自尽
- 墨西哥超大尺度神剧,四对超高颜值情侣一言不合竟开启“换妻游戏”?
- 妈妈对小学孩子的成长寄语
- 面向未来的工程伦理教育
- 用大宝贝帮妈妈通下水道好吗
- 第36章:家庭伦理
- 华东师范大学心理学考研看这一篇就够了
- 李玉《红颜》 电影带来的世界44
- 微改造 精提升⑩ | “渔民画云码头”,探索传统非遗产业化发展新路径
- 清朝皇帝列表及简介 清朝历代皇帝列表