手机访问:wap.265xx.com保证续保20年的百万医疗险来啦~
文 | 银行螺丝钉 (转载请注明出处)
百万医疗险,是买一年保一年的。
第二年还想要保障的话,需要重新购买。
很多朋友就担心:
万一之后生病,理赔了,第二年身体可能不符合保险的健康要求,买不到了怎么办;
如果自己买的保险停售了,第二年也就买不到了,怎么办。
其实,我们可以考虑带「保证续保」的产品。
这样,在保证续保期间内:
即使身体健康变差,发生过理赔,也能免审核直接续保;
哪怕产品停售了,依然不影响继续买。
看重续保稳定性,并且偏好大公司品牌的朋友,可以重点关注。
PS:螺丝钉为了帮助大家学习一些必备的保险知识,专门做了一个公众号。
大公司的高性价比百万医疗险
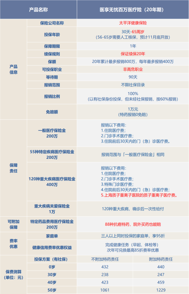
医享无忧(20年期),是公司新推出的一款百万医疗险,最高65周岁可以买。
保证续保20年,20年内累计最多报销800万医疗费,每年最多报销400万。
核心亮点有4个:
保证续保20年,一份长期稳定的医疗保障
医享无忧(20年期)
,能够保证续保20年,是目前市场上保证续保最长的产品之一。
买了之后,在长达20年的时间里,都可以安心享受保障。不用担心因为身体变差,或者产品停售,就买不到了。
比如在60岁的时候投保,就至少可以一直续保到80岁。
保证续保20年,相当于是给了我们一份长期稳定的医疗保障,解决这期间可能发生的大额医疗支出。
最高65岁可投,非高危职业都有机会买
相比市面其他同类产品,医享无忧(20年期)的投保条件也比较宽松。
主要体现在两个方面。
▼支持最高65岁投保
能保证续保20年的百万医疗险,目前市面上比较常见的,是最高55岁可以买,个别产品支持60岁前投保。
而医享无忧(20年期),预计会在11月底放宽投保年龄。
从现在的最高55岁,放宽到65岁及以下的人都能买。
这对于年龄较大的朋友,是非常友好的。
比如,在65岁时投保,那么一直到85岁之前,都能安心享受保障,而不用担心无法续保。
PS:等到这款产品开放65岁投保时,螺丝钉也会及时通知大家的。
▼职业限制少,非高危职业都能买
市面上的大多数百万医疗险,一般会限制1-4类职业才能买。
医享无忧(20年期)
,对投保职业的要求会宽松不少。
比如,武校学生、教练,以及缉毒、缉私警察等职业,很多百万医疗险是拒保的,而这款产品可以正常买。
PS:高危职业可以在投保页面的「投保须知」第5点,查看《高危职业表》。
自带质子重离子责任,可附加特药保障
医享无忧(20年期)
,除了一般的医疗报销,还对最高发的癌症,专门设置了两项额外保障。
▼可报销质子重离子治疗费用
质子重离子治疗,对于特定的癌症,可以大大提高治愈率。
但往往治疗费用很高,而且医保不报销,令普通家庭望而却步。
医享无忧(20年期),自带质子重离子治疗保障。
在上海质子重离子医院治疗,符合条件可以100%报销,每年最高能报400万。
▼可附加院外抗癌特药保障
癌症治疗费用里,有一大部分是买抗癌特药的费用。
像《我不是药神》电影中的「格列宁」,官方售价4万一盒,需要终身服用。
现实中,这类抗癌药还有很多,它们不仅价格昂贵,往往还很难在医院买到。
这种情况下,如果我们购买的百万医疗险,不包含特药责任,是没法报销院外购药费用的。
医享无忧(20年期)的院外抗癌特药保障,包含88种特药(包括之前网传120万一针的Car-T疗法药品奕凯达),能够0免赔、100%报销,每年最多报销200万。
另外值得说明的一点是,这款产品的质子重离子和院外抗癌特药责任,是明确写入合同条款的。
也就意味着,这两项责任,同样可以保证续保20年。
相比其他保证续保20年的百万医疗险,这也是医享无忧(20年期)的一个重要优势。
价格划算,特定情况可享折扣
作为一款大公司出品的百万医疗险,医享无忧(20年期)在保障优秀的同时,价格也比较便宜。
30岁的人投保,每年保费只需247元。
在大多数年龄段,这款产品的价格,都比同类产品要低一些。
另外,医享无忧(20年期)支持全家人一起投保,总保费上能享95折。
如果完成指定的健康任务,可以获得积分。
在次年续保时,积分可以用来兑换费率优惠,最高可享85折。
PS:具体的费率优惠兑换规则,可以在投保页面的「投保须知」第11点,查看《太平洋健康险健康信用规则》。
2个购买提示
总体上来说,医享无忧(20年期)是一款非常值得购买的高性价比百万医疗险。
不过,在购买的时候,也有两点是需要大家注意的。
▼产品续保,有这三个限制
20年保证续保期满,再次续保要接受保险公司的健康审核;
20年保证续保期满时,若被保险人超过80周岁,保险公司不再接受继续续保;
累计理赔金额达到800万限额,保证续保会自动终止。
▼特殊门诊费用,治疗重疾时才能报销
买了医享无忧(20年期),在确诊重疾时,接受特殊门诊治疗的费用,比如肾透析、癌症放化疗、器官移植抗排异等,是可以报销的。
如果是一般的生病就医时,特殊门诊费用是不在报销范围内的。
算是这款产品的一项小瑕疵,但是影响不大,因为特殊门诊一般也都是在发生重疾时才会用得到。
常见疑问解答
▼这是哪家保险公司的产品?
保险公司是太平洋健康,成立于2014年12月,是中国太平洋保险集团旗下的专业健康险公司。
2021年3季度银保监会考核结果:综合偿付能力充足率:168%;最近一期的风险综合评级:A。
从这两项考核指标来看,太平洋健康的公司运营状况还是很不错的。
▼全国都能买吗?
投保页面是可以选到全国大部分地址的。
具体操作方式:
点击这里医享无忧(20年期),进入产品页面,再点击「投保」,任意选择一个页面上的地区,进入投保流程。
通过职业和健康告知之后,就会进入到详细信息填写页面,在「居住省市」一栏,就可以填写我们的实际地址了。
▼已经买了超越保2020,要换成医享无忧(20年期)吗?
医享无忧(20年期),和超越保2020都是目前性价比较高的百万医疗险,保障和价格都比较接近。
但是受近期互联网保险新规影响(点击了解),超越保2020将于2021年12月31日下架,以后就买不到了。
螺丝钉近期也将保险组合中的超越保2020,替换成了医享无忧(20年期)。
之前已经买了超越保2020的朋友:
如果身体健康,也可以考虑在超越保2020保障到期前90天,换成医享无忧(20年期),这样新旧产品的保障就可以顺利衔接了;
如果健康状况变差,没法重新投保百万医疗险,这种情况下我们就安心续保,至少在6年保证续保期间内是不会失去保障的;6年保证续保期满,也可以按产品条款中约定的,届时重新投保指定的其他医疗险,而且“重新投保的合同无等待期,也无需重新填写健康告知”。
总结
医享无忧(20年期)
,既有大公司的品牌背书,又具备目前市场一线的性价比水平,在投保年龄和职业的限制上也更宽松。
保证续保20年,可以让我们享受至少20年的安心。
想要拥有长期稳定医疗保障的朋友,都可以考虑给自己和家人做好配置。
另外,我们家庭需要的保障型保险,一般包括重疾险、寿险、医疗险和意外险这4类。
只有百万医疗险,保障也是不全面的。
为了方便大家给自己和家人配置高性价比的保障,螺丝钉针对不同年龄段的朋友,分别设计了不同的保险组合。
大家可以根据自己的预算和身体健康状况,在下面的文章里,找到适合的方案:
《18-39岁青年人保险组合》
《40-55岁中年人保险组合》
《0-17岁儿童保险组合》
《56-70岁老年人保险组合》
◆◆◆
最近保险行业发布了一个新规(点击了解),所有互联网保险,都会在2021年12月31日前调整,等重新备案后再上架销售。
主要对我们有两点影响:
保障型保险:有些高性价比的保障型产品下架后,未来不一定会再上架。
储蓄型保险:很多高性价比的年金险、增额终身寿险,未来网上就买不到了;而以后新上线的产品,大概率没有现在的好。
所以螺丝钉把目前保险组合里的高性价比产品,整理了一张表。
大家有需要的话,可以趁早买,点这里「免费预约顾问」,顾问老师会根据大家的情况,介绍适合的保险的。
PS:保费对比/试算/报价比价等数据来源:保险机构自营平台齐欣云服
作者:银行螺丝钉(转载请获本人授权,并注明作者与出处)
上一篇:雪中悍刀行:倾城倾国,徐凤年的红颜知己们,你喜欢哪一个(一)
下一篇:42岁女子长期靠维生素E来淡斑,后来怎么样了?
最近更新小说资讯
- 特别推荐 收藏共读|朱永新:新教育实验二十年:回顾、总结与展望(上)
- 网红+直播营销模式存在的问题及建议
- 火星探测、卫星搜寻、星球大战,你有怎样的“天问”?
- 希腊男性雕塑 希腊人的美学,那里越小越好
- 枸杞吃多了会怎么样 成年人一天可以吃多少
- “妈妈和哥哥被枪杀后,我变成地球最后一个幸存者”:热搜这一幕看哭了……
- 节约粮食倡议书400字作文
- 祖孙三代迎娶同一个妻子,本以为是笑话,没想到却是真实故事
- 进击的中东,唯有一声叹息
- 唐山性感老板娘不雅视频曝光,少妇贪心,少男痴情!注定两败俱伤
- 【盘点】5G时代下,相关专业有哪些?
- 毁三观的旧案, 双胞胎兄弟交换身份与女友发生关系, 终酿伦理纠纷
- 腾格尔在当今乐坛的地位如何(腾格尔为什么能)
- 小贝日本游,11岁小七身材发育成熟,穿紧身衣有曲线,瘦了一大圈
- 甩三大男神前任,恋上有家室老男人拿下影后,她人生比电影还精彩
- 女英雄为国为民,先后嫁给3人,却落个精神崩溃服毒自尽
- 墨西哥超大尺度神剧,四对超高颜值情侣一言不合竟开启“换妻游戏”?
- 妈妈对小学孩子的成长寄语
- 面向未来的工程伦理教育
- 用大宝贝帮妈妈通下水道好吗
- 第36章:家庭伦理
- 华东师范大学心理学考研看这一篇就够了
- 李玉《红颜》 电影带来的世界44
- 微改造 精提升⑩ | “渔民画云码头”,探索传统非遗产业化发展新路径
- 清朝皇帝列表及简介 清朝历代皇帝列表