手机访问:wap.265xx.com深夜,清华大学通知
来源:清华大学学生处
编辑整理 :双一流高教
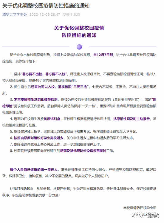
12月6日深夜23时47分,清华大学学生处发布《关于优化调整校园疫情防控措施的通知》:结合北京市和校园疫情形势,根据上级要求和学校实际,自12月7日起,进一步优化调整校园疫情防控措施。坚持“非必要不出校、非必要不入校”。师生出入校须经审批,不再查验核酸检测阴性证明;临时入校人员须经审批,提供48小时内核酸检测阴性证明。不再安排师生常态化核酸检测,继续为在校师生提供核酸检测服务,满足“愿检尽检”需求和防疫工作需要。通知全文如下:
结合北京市和校园疫情形势,根据上级要求和学校实际,自12月7日起,进一步优化调整校园疫情防控措施,具体安排如下:
1。坚持“非必要不出校、非必要不入校”。师生出入校须经审批,不再查验核酸检测阴性证明;临时入校人员须经审批,提供48小时内核酸检测阴性证明。
2。师生返京后经审批可以入校,落实核酸“三天三检”,七天内不聚餐、不聚会、不前往人员密集场所。
3。不再安排师生常态化核酸检测,继续为在校师生提供核酸检测服务,满足“愿检尽检”需求和防疫工作需要。后勤保障人员仍然保持“一天一检”。重要活动和重点场所根据需要查验核酸检测阴性证明。
4。近期为在校师生发放抗原试剂盒,在校师生根据需要进行抗原检测,抗原阳性须及时主动报告,学校按相关流程进行处置。
5。继续做好线上教学,采用线上方式如期举行期末考试。有序组织硕士研究生入学考试。
6。按照自愿原则组织好学生离校返乡,关心学生返乡过程中和返乡后的学习生活安排。
7。做好离退休教职工关心关爱工作,进一步加强疫苗接种工作。
8。校医院继续开展面向在校师生的新冠及其他预防传染病疫苗接种工作。
每个人是自己健康的第一责任人,请全体师生员工保持信心耐心,严格遵守疫情防控规定,戴好口罩、做好手卫生、接种疫苗、减少不必要的聚集,切实做好个人健康防护。
让我们行动起来,从我做起、从现在做起,为做好科学精准防疫、守护身体健康安全、保证校园正常秩序、积极推动学校发展贡献一份力量!
学校疫情防控领导小组
2022年12月6日
上一篇:《诗词大会》又来了,今年一定不要败在这46道题!
下一篇:“点赞率超高”QQ空间说说,总是处于友情之上,恋人未满的状态
最近更新小说资讯
- 特别推荐 收藏共读|朱永新:新教育实验二十年:回顾、总结与展望(上)
- 网红+直播营销模式存在的问题及建议
- 火星探测、卫星搜寻、星球大战,你有怎样的“天问”?
- 希腊男性雕塑 希腊人的美学,那里越小越好
- 枸杞吃多了会怎么样 成年人一天可以吃多少
- “妈妈和哥哥被枪杀后,我变成地球最后一个幸存者”:热搜这一幕看哭了……
- 节约粮食倡议书400字作文
- 祖孙三代迎娶同一个妻子,本以为是笑话,没想到却是真实故事
- 进击的中东,唯有一声叹息
- 唐山性感老板娘不雅视频曝光,少妇贪心,少男痴情!注定两败俱伤
- 【盘点】5G时代下,相关专业有哪些?
- 毁三观的旧案, 双胞胎兄弟交换身份与女友发生关系, 终酿伦理纠纷
- 腾格尔在当今乐坛的地位如何(腾格尔为什么能)
- 小贝日本游,11岁小七身材发育成熟,穿紧身衣有曲线,瘦了一大圈
- 甩三大男神前任,恋上有家室老男人拿下影后,她人生比电影还精彩
- 女英雄为国为民,先后嫁给3人,却落个精神崩溃服毒自尽
- 墨西哥超大尺度神剧,四对超高颜值情侣一言不合竟开启“换妻游戏”?
- 妈妈对小学孩子的成长寄语
- 面向未来的工程伦理教育
- 用大宝贝帮妈妈通下水道好吗
- 第36章:家庭伦理
- 华东师范大学心理学考研看这一篇就够了
- 李玉《红颜》 电影带来的世界44
- 微改造 精提升⑩ | “渔民画云码头”,探索传统非遗产业化发展新路径
- 清朝皇帝列表及简介 清朝历代皇帝列表