手机访问:wap.265xx.com成长在课堂 进步看得见——2021年上海市宜川中学附属学校教育工作会议
2021年11月19日下午,伴随着“2021年普陀区教学工作会议精神”、“学校发展性督导工作掠影”微视频的播出,以“成长在课堂,进步看得见”为主题的2021年学校教育工作会议拉开了序幕。
本次会议从“昨天:栉风沐雨、勇创佳绩”、“今天:砥砺前行、不负韶华”和“明天:自能教育、行稳致远”三个篇章,采用组团式发言的模式,展示了学校教育教学工作的思考、研究、策略、反思的举措与成效。
集中会议
第一篇章
昨天:栉风沐雨、勇创佳绩
学校党支部侯瑞波书记带领2021届九年级教师,组团交流了推进毕业班工作高质量发展的路径与策略。
首先,侯瑞波书记就学校近五年来九年级的学业情况进行了汇报交流,她通过“语文、数学、英语、物理、化学”各学科历年中考数据走势图,分析了每个学科近五年的等级变化情况,指出了问题,提出了要求。
接着,王静老师通过“九年级学部管理数字歌”交流分享了九年级管理工作的经验与心得,让大家了解了“全面的质量管理、有效的教学成果、良好的学习氛围、和谐的工作团队” 九年级管理工作的目标和任务。
紧接着,王一凡、张宇两位班主任分别交流了她们班级管理的育人观。王一凡老师从“早做准备、身体力行、齐抓共管、小组互助”四方面分享了“作业零缺交”的建班育人的法宝。张宇老师从“班主任和任课教师之间的同心、学生与班主任老师之间的同心、学生与学生之间的同心”三方面分享了建班育人的经验和技巧。
班主任 王一凡老师
班主任 张宇老师
最后,《难忘的质量分析会》 情景剧的真切表演,把大家带进了剧情中,让大家了解九年级质量分析反思的内容,六个备课组在分析会上各自呈现的一个好经验与好方法,为大家提供了值得学习的范例。
左右滑动查看图片
第二篇章
今天:砥砺前行、不负韶华
会议的第二篇章,王浩军校长以“重心下移、关口前移,抓责任落实、抓方法创新、抓示范引领——级组管理助推教育教学工作新局面”带领课教部3位主任一一进行交流。
王浩军校长就“级组管理”的缘起、“级组管理”的实践、“级组管理”的反思,指出了级组管理者的核心素养“管事的能力+专业领导力”,强化了年级组的学习管理职能,强化了备课组“教材、教法、学法、试题研究”和“教学效能检查和改进”的教学研究功能。
根据“双减”背景下教育部办公厅发布的《关于加强义务教育学校考试管理的通知》精神,课教部方敏琪老师从“随堂作业的功能、目的、命题、结果呈现方式和组织安排”五方面做了“随堂作业设计及等第制评价——教育部《考试管理》文件校本优化落实”的交流,提出了学校通过随堂作业,加强随堂练习过程性评价的校本要求。
沈莉莉老师结合8月份上海市市教委发布的《进一步减轻义务教育阶段学生作业负担和校外培训负担的实施意见》的精神,从“课后服务现状分析,以作业为载体、以分层为原则,开展课后服务,三层、两次、自主管理课后服务操作要点和三层、两次、自主管理分层课后服务的初步成效,交流了学校“双减”文件校本化落实的思考和举措,期待通过课后服务分层的举措,点燃学生主动学习的火把,助推教师落实分层作业和落实质优生的培养。
苏治芳老师做了“学科作业‘再优化’行动——从《普陀区义务教育阶段作业设计与实施指导建议》看‘B本’的再优化”的主题交流。她从“关于作业‘再优化’的背景、从区本‘指导建议’中看‘做什么’、从区本‘指导建议’思考‘怎么做’”三方面,站在科研的角度,指导教师可以从“作业的内容、设计、布置、批改、讲评、辅导”等方面加以选择并聚焦到一个点上,给老师们指明了学科作业研究的内容与方向,以作业再优化研究为载体达到减负增效的目的。
今年学校“园丁杯”教学评优比赛重点关注“当堂达标反馈”的设计与实施,青年教师虞佳欣老积极尝试当堂达标反馈的理念,并进行了实践,同时将自己的磨砺故事通过视频交流的方式与大家分享。
第三篇章
明天:自能教育、行稳致远
于芩副校长带领学校德育团队,从“深刻理解‘自能’教育内涵,担负育人使命”、“德育课程建设为引领,促进学生德行发展”、“创新思维高立意,精心设计德育活动”三方面交流了学校德育课程的思路与架构,以“立德树人”为根本,以“四自”人格教育为重点,突出德育在学习和生活领域中的核心先导作用。
结合学校“四自”人格“自省”课程,武春燕老师通过“扬长补短”公约的“行动内涵、优化策略和预期目标”,交流了“‘扬长补短’公约行动再优化”的思考,希望通过“‘扬长补短’公约行动”的实施,引导学生学会反思自省,进一步优化班级管理模式,促进优良班风、学风的形成。
刘佳老师通过“活动的目标设定、活动的设计与实施、活动的评价、活动的保障”等方面,交流了“少先队‘四自季’主题活动一体化设计的探索与实践”,指出了主题活动一体化设计的研究有利于提升活动效能,为学生健康快乐成长创设良好的育人氛围。
最后,以节日主题活动和“自能植物园”创意活动设计为例,徐欢和武春燕两位老师,分别交流了“小活动、大思考、多学科”学校德育活动的设计与思考。
徐欢老师通过“小活动,多学科,深度融合”的主题,以《我来当大厨》学校五一劳动节主题德育活动为例,分享了以多学科的知识背景为载体,以学习能力为途径,最终达到将多学科融合一体的德育活动模式。
武春燕老师通过“自能种植课程,让课堂回归自然”的主题,以“自能种植园”多学科综合实践活动为例,分享了为有序推进学校“三小”跨学科综合实践项目的实施,德育部门围绕着“小活动、大思路”的设计理念,精心设计富有育人价值的活动内容,让学生在“学习—创作—展示”的实践过程中,完成“探究—转化—创新”的跨越和提升,丰富学习经历,提升综合素养。
自 能 种 植 园
分组会议
本次教育工作会议的第二个流程是分组召开学部会议,各学部就期中考试情况、教学反思、三优三弱等工作推进方面开展了研讨和交流。
小 学 部
左右滑动查看
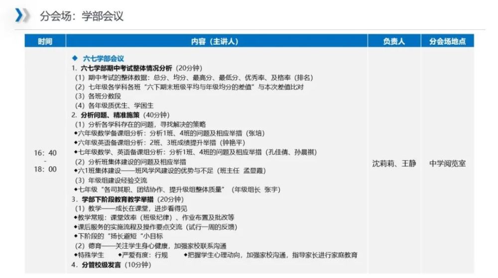
六 七 学 部
左右滑动查看
八 九 学 部
左右滑动查看
学部会议上,教师们重点运用“四分法”的质量分析要求,横向分析每个学生的得分情况,纵向分析每档学生的得分率,通过横向和纵向的比对,找出教与学的问题,为后阶段制定有针对性的、精准的教与学的举措找准策略,提升课堂的效能。各学部分析问题、精准施策,以级组管理的形式,形成合力育人的格局,努力使学校“成长在课堂,进步看得见”的工作主题落到实处、达成实效,助力学校“强校工程”建设。
策划和审核:校长室
文稿提供:茅利娣
照片提供:袁媛、宋咪佳
编辑:袁媛
上一篇:《陈情令》惊鸿一瞥,一眼万年,人间一趟,原是只为落在你的心上
下一篇:推荐3本高分古言小说,《千岁爷你有喜了》值得二刷!好看至极!
最近更新小说资讯
- 特别推荐 收藏共读|朱永新:新教育实验二十年:回顾、总结与展望(上)
- 网红+直播营销模式存在的问题及建议
- 火星探测、卫星搜寻、星球大战,你有怎样的“天问”?
- 希腊男性雕塑 希腊人的美学,那里越小越好
- 枸杞吃多了会怎么样 成年人一天可以吃多少
- “妈妈和哥哥被枪杀后,我变成地球最后一个幸存者”:热搜这一幕看哭了……
- 节约粮食倡议书400字作文
- 祖孙三代迎娶同一个妻子,本以为是笑话,没想到却是真实故事
- 进击的中东,唯有一声叹息
- 唐山性感老板娘不雅视频曝光,少妇贪心,少男痴情!注定两败俱伤
- 【盘点】5G时代下,相关专业有哪些?
- 毁三观的旧案, 双胞胎兄弟交换身份与女友发生关系, 终酿伦理纠纷
- 腾格尔在当今乐坛的地位如何(腾格尔为什么能)
- 小贝日本游,11岁小七身材发育成熟,穿紧身衣有曲线,瘦了一大圈
- 甩三大男神前任,恋上有家室老男人拿下影后,她人生比电影还精彩
- 女英雄为国为民,先后嫁给3人,却落个精神崩溃服毒自尽
- 墨西哥超大尺度神剧,四对超高颜值情侣一言不合竟开启“换妻游戏”?
- 妈妈对小学孩子的成长寄语
- 面向未来的工程伦理教育
- 用大宝贝帮妈妈通下水道好吗
- 第36章:家庭伦理
- 华东师范大学心理学考研看这一篇就够了
- 李玉《红颜》 电影带来的世界44
- 微改造 精提升⑩ | “渔民画云码头”,探索传统非遗产业化发展新路径
- 清朝皇帝列表及简介 清朝历代皇帝列表