
5大类22项!江苏数字交通技术需求清单发布
行业信息请关注道路瞭望
发现不一样的土木工程
微信号 | HighwayOutlook
5月20日,江苏省交通运输厅召开数字交通产学研对接合作会议,搭建科研、产品、应用三方对接合作平台,首次发布22项数字交通技术需求清单及73个数字交通重点项目。一批产学研机构现场签约,共同推动全省数字交通创新资源和产业要素有机协同配置。
江苏省数字交通技术需求清单
一、交通基础设施数字化建管养
(1)长大隧道数字化管养技术
(2)基于BIM全寿命周期信息共享传递
(3)基于数字化设计的工业化建造技术
(4)人工智能协同式道路巡检系统研发
(5)智慧航道建养技术
二、交通智能装备及技术
(1)智能网联小巴运营效能评价技术
(2)无人化集群施工装备
(3)数字孪生的车路协同信息服务平台
(4)智能网联公交应用示范
三、高效便捷运输服务技术
(1)道路旅客运输数字化服务系统
(2)城市交通需求预测及评估仿真
(3)轨道交通大规模客流预测与风险预警
(4)智慧停车管理与服务技术
(5)基于区块链技术的多式联运协同服务平台
四、安全保障与协同管控
(1)公路安全风险智能防控技术
(2)危化品水路运输及装卸作业安全智能预警
(4)恶劣天气安全通行智能管控技术
五、交通新基建
(1)综合交通运输“数据大脑”
(2)5G自动驾驶集卡港区一体化智能管控技术
(3)基于北斗的船舶内河导航关键技术
(4)干线公路重点桥隧轻量化监测技术
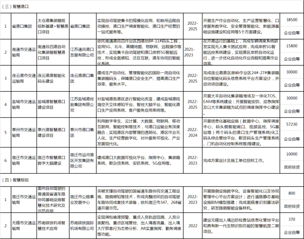
73个数字交通重点项目总投资达51.65亿元,包括16个信息基础设施及数字化综合平台项目、25个智慧交通基础设施建设项目、12个智慧运输服务项目、15个行业数字化治理项目、5个数字交通产业发展项目。
近年来,江苏数字交通基础设施建设成果显著。5G基站在交通沿线和枢纽节点得到快速布设,京沪高铁江苏段、地铁所有线路、省内所有机场,连云港、南京、苏州、镇江港等主要港口均实现了5G覆盖。宁沪公司与江苏铁塔共同合作,在沪宁高速江苏段254公里实现5G网络全覆盖,这是全国首条5G全覆盖的干线高速公路。江苏建成五峰山未来智慧高速公路、太湖未来隧道、省道342无锡段智慧公路、国道524常熟段智慧公路等一批智慧公路工程,完成“智慧路网”云控平台一期建设。江苏还开展了南京港全程物流供应链、镇江港散杂货作业系统、太仓港场堆自动化码头等智慧港口示范工程。
▎资料来源:江苏省交通运输厅官网
@版权声明:我们尊重原创,也注重分享。有部分内容来自互联网,版权归原作者所有,仅供学习参考之用,禁止用于商业用途,如无意中侵犯了哪个媒体、公司、企业或个人等的知识产权,请联系删除,本公众号将不承担任何责任。
--与【道路瞭望】一起奉献土木工程--
上一篇:2022年安阳市区普通高中招生政策发布
下一篇:2022山东烟台市公办普通高中录取分数公布,最高726分,最低593分
最近更新教育资源
- “一把手”坐窗口跟执法 提质增效解难题
- 下一次面对难题时,也许你会庆幸读过这五本经典|思维品书
- 原创尹天琪力擒小鸟球,成就LPGA首冠!惊险加洞决战引发热议!
- 为国际教育合作赋能 重庆一中与荷兰格纹贝克学校友好互访
- 2023阿拉尔·亚洲旅游形象代言人选拔大赛半决赛在阿拉尔市拉开晋级之战
- 【先进典型】凤冈大杉顶上的“超人妈妈”
- 从“去上海”到“来闵行”,逛街不用去徐家汇了……丨闵行情
- 振兴西部教育 银龄教师“老有所为”
- 加拿大研究生有多少类别
- 烟台坚持法治赋能,助力奔赴“万亿之城”
- 超2000人参与全市《国家体育锻炼标准》达标测验,达标率超96%
- 青岛:职业教育助推“大国工匠”脱颖而出
- 故宫博物院:11月起严格实施上、下午预约入园制
- 信阳秋季旅游露营地推荐
- 新海南财经观察 | 海南:“非遗+旅游”如何融入现代生活?
- 全国举重冠军赛男子61公斤级比赛 福建广东四川各揽一金
- 试运营期间免费!再添出川大通道→
- 职教齐鲁出彩职教生丨不同赛道 同样精彩
- 为传统中医药融入现代元素
- 调查显示超九成受访青年希望提升工作技能
- 社工考证热升温,济南持证人数创新高
- “三化”建设|山东司法警官职业学院:聚力“三化”建设 实现招生就业工作新跨越
- 走捷径读博士?90后研究生被骗12万!警方提醒
- 天合光能多次募资扩产三季报预增 公司回应股价腰斩问题
- 截至9月底,河南普通干线公路投资已完成全年目标的121.8%