
2021年全国各地分数线全汇总(全国甲卷、乙卷、新高考1卷、2卷)
全国甲卷
全国乙卷
新高考1卷
新高考2卷
自主命题
福建
山东
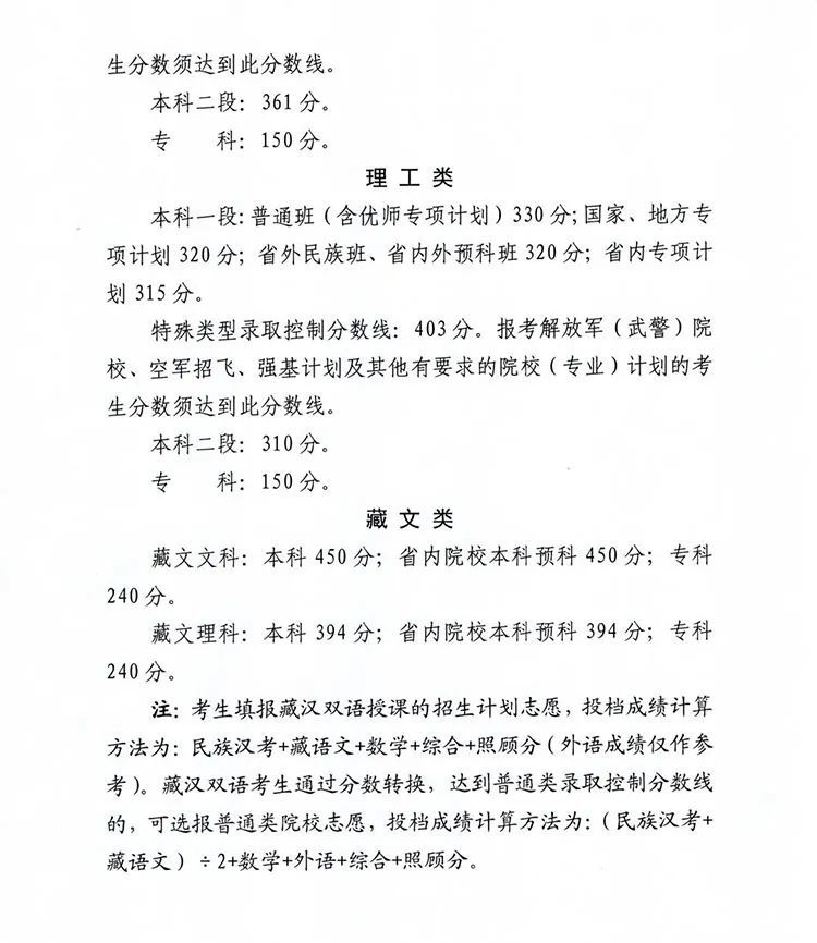
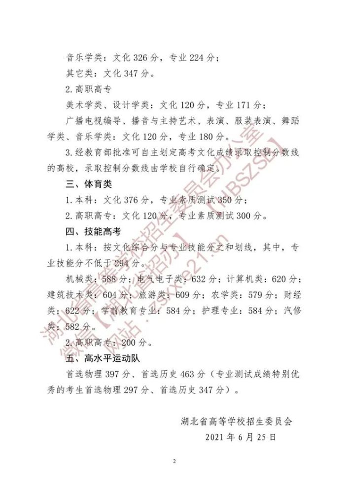
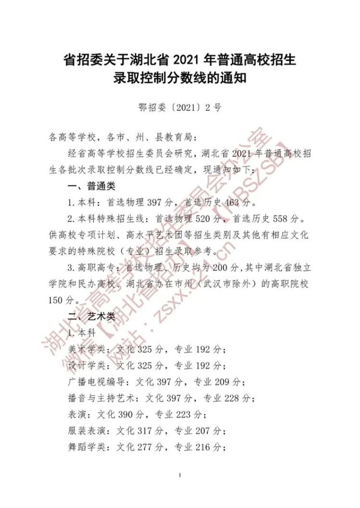
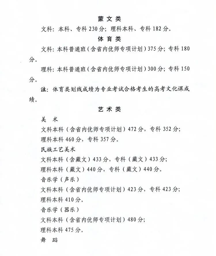
湖北
广东
经省招生委员会研究决定,广东省2021年普通高校招生各批次录取最低分数线如下:
一、本科院校(含执行本批次最低分数线的提前批非军检本科院校)
(一)本科各科类
普通类(历史):总分448分。
普通类(物理):总分432分。
体育类:文化科总分347分,体育术科195分。
美术类:文化科总分325分,美术术科200分。
音乐类(含音乐学、音乐表演-声乐、音乐表演-器乐):文化科总分325分,音乐术科185分。
舞蹈类:文化科总分260分,舞蹈术科178分。
广播电视编导类:文化科总分405分,广播电视编导术科193分。
书法类:文化科总分325分,书法术科205分。
艺术类校考:文化科总分260分。
(二)特殊类型招生录取控制线(含强基计划、高水平艺术团、高校专项计划、综合评价)
普通类(历史):总分548分。
普通类(物理):总分539分。
(三)重点高校招收农村和贫困地区学生(地方专项计划)
普通类(历史):总分518分。
普通类(物理):总分509分。
(四)高水平运动队
普通类(历史):总分492分。
普通类(物理):总分480分。
二、专科院校(含执行本批次最低分数线的提前批专科院校)
普通类(历史):总分160分。
普通类(物理):总分160分。
体育类:文化科总分210分,体育术科185分。
美术类:文化科总分195分,美术术科150分。
音乐类(含音乐学、音乐表演-声乐、音乐表演-器乐):文化科总分190分,音乐术科150分。
舞蹈类:文化科总分170分,舞蹈术科150分。
广播电视编导类:文化科总分310分,广播电视编导术科150分。
书法类:文化科总分195分,书法术科150分。
艺术类校考:文化科总分160分。
三、军队本科院校
(一)军队提前本科批次院校(含空军招飞、武警工程学院、武警警官学院、武警特种警察学院、武警海警学院)
普通类(历史):总分548分。
普通类(物理):总分539分。
(二)军队本科批次院校
陆军工程大学(人防系统定向)
普通类(物理):总分480分。
四、中国消防救援学院
普通类(历史):总分548分。
普通类(物理):总分539分。
五、本科院校订单定向培养农村教师人才(教师专项计划)
普通类(历史):总分472分。
普通类(物理):总分460分。
其中,华南师范大学、广州大学:普通类(历史)总分528分;普通类(物理)总分519分。
体育类:文化科总分347分,体育术科195分。
美术类:文化科总分325分,美术术科200分。
音乐类:文化科总分325分,音乐术科185分。
六、订单定向培养农村卫生人才(卫生专项计划)
(一)本科院校农村卫生人才专项计划
普通类(历史)总分528分。
普通类(物理)总分460分。
其中,汕头大学医学院、广州中医药大学:普通类(物理)总分519分。
(二)专科院校农村卫生人才专项计划
普通类(历史):总分428分。
普通类(物理):总分412分。
七、本科院校少数民族班(招收少数民族聚居地区少数民族考生)
广东技术师范大学(少数民族班)
普通类(历史):总分408分。
普通类(物理):总分392分。
八、预科班
本科院校边防军人子女预科班
普通类(历史):总分368分。
普通类(物理):总分352分。
海南
2021海南省本科批、部分特殊类型招生及艺术类本科批(文化课)的录取最低控制分数线已确定:
北京
经2021年北京市招生考试委员会第二次会议审议通过,北京市2021年普通高等学校招生录取最低控制分数线如下:
西藏
青海
河南
河北
湖南
江苏
天津
普通本科录取控制分数线:463分
2021年普通高考艺术类、体育类本科批次录取控制分数线确定。
艺术类(不含戏剧与影视学类):324分;
艺术类(戏剧与影视学类):463分;
体育类:446分。
陕西
本科第一批:文科 499 分,理科 443 分
本科第二批:文科 406 分,理科 341 分
高职(专科):文科 150 分,理科 150 分
黑龙江
1.普通本科一批:
文史类为472分,理工类为415分;
2.普通本科二批:
文史类为354分,理工类为280分;
3.艺术类本科(含部分艺术本科提前批、艺术本科批院校):
文科文化课为265分,理科文化课为210分。艺术类本科全省统考专业课最低录取控制分数线,将于艺术类提前批次录取后划定发布。
4.体育类本科:
文科文化课为247分,理科文化课为196分,术科分(全省统考)文科术科71分,理科术科68分;
5.高职专科批文化课控制线:
普通高职专科文史、理工类为160分,艺术类和体育类高职专科为150分。
山西
贵州
重庆
四川
普通类各批次录取控制分数线
一、文科
本科第一批:541分;本科第二批:474分;专科批:150分。
二、理科
本科第一批:521分;本科第二批:430分;专科批:150分。
美术与设计类专业
美术学类专业(含对口招生):本科200分,各单科成绩均不低于60.00分。
设计学类专业(含对口招生):本科200分,各单科成绩均不低于60.00分。
美术与设计类专业(含对口招生):专科165分。
音乐类专业
1.音乐学类专业:本科205分;专科180分。
2.音乐学(理论)类专业:本科205分。
3.艺术史论(音乐史论)类专业:本科245分。
4.录音艺术类专业:本科245分;专科210分。
5.作曲与作曲技术理论类专业:本科280分。
6.音乐表演类专业:本科240分,专科200分。其中乐队指挥与合唱指挥招考方向无单科成绩要求;音乐表演类其他招考方向视唱练耳及乐理单科成绩本科层次不低于40.00分,专科层次不低于30.00分。
戏剧影视舞蹈类专业
1.戏剧影视表演类专业:本科295分;专科245分。
2.播音与主持类专业:本科200分;专科185分。
3.舞蹈类专业:本科225分;专科215分。
4.服装表演类专业:专科235分。
5.编导类专业:本科200分;专科185分。
书法学(毛笔)专业
书法学(毛笔)专业:本科205分;专科195分。
体育类专业
体育类专业:本科70分;专科60分(三州考生50分)。
注:体育类专业满分为100分,美术与设计类、书法学、播音与主持、编导类专业满分为300分,其余各类专业满分均为400分。
上海
2021年上海市普通高等学校秋季招生本科各批次录取控制分数线经审定公布如下:
辽宁
普通类
历史学科类
特殊类型招生控制分数线 :534分
本科控制分数线:456分
专科(高职、提前专科)控制分数线:150分
物理学科类
特殊类型招生控制分数线 :503分
本科控制分数线:336分
专科(高职、提前专科)控制分数线:150分
体育类
历史学科类
本、专科文化成绩控制分数线:150分
专业成绩控制分数线:45分
物理学科类
本、专科文化成绩控制分数线:150分
专业成绩控制分数线:45分
艺术类
历史学科类
本科文化成绩控制分数线:342分
本科舞蹈学、舞蹈表演、舞蹈编导、
表演(仅限京剧表演)专业文化成绩控制分数线:230分
专科文化成绩控制分数线:150分
物理学科类
本科文化成绩控制分数线:252分
本科舞蹈学、舞蹈表演、舞蹈编导、
表演(仅限京剧表演)专业文化成绩控制分数线:225分
专科文化成绩控制分数线:150分
高水平运动队
文化成绩控制分数线:
历史学科类 456分,物理学科类 336分
少数体育测试成绩特别突出的考生
文化成绩控制分数线:
历史学科类319分,物理学理类235分
吉林
一、文史类
1.重点本科(第一批)
最低控制分数线为519分。
2.普通本科(第二批)
最低控制分数线为335分。
二、理工农医类
1.重点本科(第一批)
最低控制分数线为482分。
2.普通本科(第二批)
最低控制分数线为305分。
三、体育类
1.文科体育类本科
最低控制分数线为264分。
2.理科体育类本科
最低控制分数线为249分。
四、艺术类
1.教育部批准的独立设置的本科艺术类院校,由学校自行划定录取分数线。
2.文科艺术类本科
最低控制分数线为251分。
3.理科艺术类本科
最低控制分数线为228分。
内蒙古
甘肃
广西
本科第一批录取最低控制分数线:理工类487分,文史类530分。
本科第二批录取最低控制分数线:理工类348分,文史类413分。
高职高专录取最低控制分数线:理工类180分,文史类180分。
体育类专业的录取由文化分数线和体育高考分数线双线控制,各批次的录取最低控制分数线分别为:
普通本科(文化/体育高考):225分/82分;
高职高专(文化/体育高考):130分/60分。
艺术类专业的录取由文化分数线和艺术统考分数线双线控制,各批次的录取最低控制分数线分别为:
艺术本科文化分数线:艺术理类261分,艺术文类310分。艺术统考分数线:美术类200分,书法类272分,音乐类208分,舞蹈类184分,播音主持类208分,广播影视编导类222分。
艺术高职高专文化分数线:艺术理类126分,艺术文类126分。艺术统考分数线:美术类180分,书法类255分,音乐类176分,舞蹈类179分,播音主持类201分,广播影视编导类201分。
云南
文史类:
本科一批次 565;本科二批次 500;专科 200
理工类:
本科一批次 520;本科二批次 435;专科 200
艺术类:
文科:本科 375;专科 200
理科:本科 330;专科 200
体育类:
文科:本科 410;专科 200
理科:本科 355;专科 200
江西
2021年江西省文史、理工类各批次文化录取控制分数线为:
第一批本科文史类559分、理工类519分;
第二批本科文史类496分、理工类443分;
文史、理工类高职(专科):150分;
三校生文理类本科:511分;
三校生文理类高职(专科):150分。
2021年军检面试分数线为:男生理科为一本线。男生文科和女生文理科按招生计划数的5倍数划定,具体分数线待志愿填报后由省军招办根据志愿填报情况划定并公布。
2021年江西省艺术、体育类各批次文化录取控制分数线为:
艺术学理论类、戏剧与影视学类(其中表演专业除外)以及认可和使用戏剧影视文学(广播电视编导)、播音与主持艺术专业省统考成绩进行录取的本科专业: 376 分;
美术与设计学类、音乐学类、舞蹈学类、表演等本科专业:332分;
其他艺术类特殊专业文化线按教育部《普通高等学校本科专业目录(2020年版)》及新增专业目录所对应的专业类文化线执行。
体育类本科:310分;
三校生艺术类本科:383分;
艺术类高职(专科):105分;
体育类高职(专科):105分;
三校生艺术类高职(专科):105分;
三校生体育类高职(专科):105分。
宁夏
一、文史类(含军事、公安类院校或专业)
第一批录取院校本科最低录取控制分数线:505分;第二批录取院校本科填报志愿资格线:430分;高职(专科)填报志愿资格线:150分。
二、理工类(含军事、公安类院校或专业)
第一批录取院校本科最低录取控制分数线:412分;第二批录取院校本科填报志愿资格线:345分;高职(专科)填报志愿资格线:150分。
三、国家专项计划
第一批录取院校文科本科最低录取控制分数线:505分;第一批录取院校理科本科最低录取控制分数线:412分;第二批录取院校文科本科填报志愿资格线:430分;第二批录取院校理科本科填报志愿资格线:345分。
四、地方专项计划
第一批录取院校文科本科最低录取控制分数线:505分;第一批录取院校理科本科最低录取控制分数线:412 分;第二批录取院校文科本科填报志愿资格线:430分;第二批录取院校理科本科填报志愿资格线:345分。
五、体育类(文史)
第一批录取院校本科最低录取控制分数线:487分;第二批录取院校本科填报志愿资格线410分;高职(专科)填报志愿资格线:150分。
六、体育类(理工)
第一批录取院校本科最低录取控制分数线:403分;
第二批录取院校本科填报志愿资格线:311分;高职(专科)填报志愿资格线:150分。
七、艺术类(文史)
提前录取艺术本科美术与设计学类、音乐学类、戏剧与影视学类填报志愿资格线:301分;
提前录取艺术本科舞蹈学类填报志愿资格线:215分;提前录取高职(专科)艺术专业填报志愿资格线:150分。
八、艺术类(理工)
提前录取艺术本科美术与设计学类、音乐学类、戏剧与影视学类填报志愿资格线:242分;
提前录取艺术本科舞蹈学类填报志愿资格线:215分;提前录取高职(专科)艺术专业填报志愿资格线:150分。
安徽
6月23日上午,安徽2021年高考各批次录取控制分数线公布。
说明:
艺术A类包括模块一、模块二艺术类本科专业;
艺术B类包括模块六、模块七、模块八艺术类本科专业;
艺术C类包括模块三、模块四、模块五艺术类本科专业。
最近更新教育资源
- “一把手”坐窗口跟执法 提质增效解难题
- 下一次面对难题时,也许你会庆幸读过这五本经典|思维品书
- 原创尹天琪力擒小鸟球,成就LPGA首冠!惊险加洞决战引发热议!
- 为国际教育合作赋能 重庆一中与荷兰格纹贝克学校友好互访
- 2023阿拉尔·亚洲旅游形象代言人选拔大赛半决赛在阿拉尔市拉开晋级之战
- 【先进典型】凤冈大杉顶上的“超人妈妈”
- 从“去上海”到“来闵行”,逛街不用去徐家汇了……丨闵行情
- 振兴西部教育 银龄教师“老有所为”
- 加拿大研究生有多少类别
- 烟台坚持法治赋能,助力奔赴“万亿之城”
- 超2000人参与全市《国家体育锻炼标准》达标测验,达标率超96%
- 青岛:职业教育助推“大国工匠”脱颖而出
- 故宫博物院:11月起严格实施上、下午预约入园制
- 信阳秋季旅游露营地推荐
- 新海南财经观察 | 海南:“非遗+旅游”如何融入现代生活?
- 全国举重冠军赛男子61公斤级比赛 福建广东四川各揽一金
- 试运营期间免费!再添出川大通道→
- 职教齐鲁出彩职教生丨不同赛道 同样精彩
- 为传统中医药融入现代元素
- 调查显示超九成受访青年希望提升工作技能
- 社工考证热升温,济南持证人数创新高
- “三化”建设|山东司法警官职业学院:聚力“三化”建设 实现招生就业工作新跨越
- 走捷径读博士?90后研究生被骗12万!警方提醒
- 天合光能多次募资扩产三季报预增 公司回应股价腰斩问题
- 截至9月底,河南普通干线公路投资已完成全年目标的121.8%