手机访问:wap.265xx.com如何评价《原神》3.4版本世界任务《比勒琪丝的哀歌》?
同样是试图前台表现枭桀狠斗却又带有情义原则的题材,zhei不比3.1主线剧情那玩意儿像样多了?另外……纪念品它去哪里了qaq?——好吧,经评论区提醒,原来是个紫圣遗物orz嗯,大抵我确实已经把它喂了……
3.4的新地图和世界任务以远超笔者所料的速度出来了[1],如当天所说,由于没想到真这版本就直接开开了须弥沙漠北边儿龙卷风这儿的图和永恒绿洲的事儿,很可惜笔者并没来得及在当下这个3.4版本出来之前,把3.3版本以前的相关内容做出一个整合讲解;
并且须弥的这一套暗线,确实相当庞杂,笔者讲起来感觉大概会有一定程度的力有不逮——
《原神》的暗线故事复杂程度,继稻妻之后,在当下的须弥内容里,又达到了一个新的高度——已经接近了试图讲述的话甚至会几乎无从下手的程度。
单纯只是自己梳理理解还好,但如果想向别人传授相关的理解和其源头出处就……
事实上,就连前者,这回笔者也是看完预告、大骇其速度后,单独花了一个晚上才将将梳理清楚相关的这一溜暗线的——而且还只是表层的几个暗线,也就是主要为装备和书籍的那几条[2],交互暗线如方尖碑还有乱战列出七国相关的东西甚至都还没碰……
不过整体上如果只论出处素材,只讲从赤王和花神的计划开始,到居尔城覆灭结束,后面的乱战列七国部分不咋碰的话,其实先前涉及的东西还是挺明晰的——不过仍然,它是一个多线结构的庞大故事,故此这次笔者无法再过于掰开揉碎的从头讲起——
能跟上与否看各位能力和造化了hhhh
(右边最早的那本阿赫玛尔也可以看看,不过和居尔城线就不强相关了,是阿赫玛尔几个计划那几条线上的)

详述这个话题的情况下,这本 不再 是最为重要的——这几个素材的重要性不分伯仲。



主要就是这四样,量不大,但事儿相当复杂或者打紧——甚至有的内容可以说是原神剧情目前为止最打紧的那一茬。
武器故事文本有兴趣的也可以稍微看看,不过那个更多就是后来七国时段的内容了,和居尔城同样并不强相关,不急一时就是。
而如果一时半会儿没能整太明白的话……我这儿有个几天前做的半成品图,或许可以起到一些辅助作用——当然,还是自己先尝试整明白为最好——
……不过它出了点儿问题,导不出来,只好简单截取一小部分凑合一下了——反正也只是个示意和辅助,也还没做额外标识啥的hhhh
大概是zhei样婶儿的——这回其实更多都在尝试一些标准化的事儿hhhh 顺便,这回的故事后,这张图的中间、以及左上角屏幕外的部分,需要添改些啥了hhhh
【【【
另外,笔者先前的沙漠材料并没收集全,主要是《浮槃歌卷》和《千夜故事集》,所以可能会有相关遗漏(尤其前者好像还挺重要……过两天我直接米游社看看)。
至于为啥嘛……
hhhh
】】】
这回前台明线的任务故事没太多好说的[3],足够对味儿和优秀,最后婕德将父母的遗物带到永恒绿洲的整体故事意境塑造也相当地不错。
利露法尔老祖母回忆中的故事——也就是让旅行者感到眩晕的那三段回忆,以及利露法尔的存在本身——我们也早在《希鲁伊与希琳的故事》出来那会儿就已耳熟能详了;
而关于最后遇见的另一位镇灵,菲莉吉丝——说是最精诚守义于花神的一位镇灵也不为过——我们也在刚过去的上个版本(3.3版本)才新出的圣遗物“沙上阁楼史话”(下文暂称“风速套”)的悲哀故事中有所得见。 
最后两句是西福斯对盲眼师父说/心里说的——风速套的故事还有几个也是如此,开头和末尾两段、有的还有中间插叙,是关于师父和西福斯的描述【最开始看风速套故事的时候,因为这个行文方式,笔者差点儿误以为西福斯也是老祖母利露法尔的孩子2333】
而在这回的前台剧情中,我们新得知了,竟然——
这姐妹俩本质属实是一体两面了,虽然都是源于对花神的极度忠诚,但性格和行事差别……体现也过于两个极端了= =
义人姐姐和毒谄妹妹,味儿对了嗷.jpg【划掉
从历史里回来,这回当下的故事也呈现的不赖——如题头所说,同样是试图前台表现枭桀狠斗却又带有情义原则的题材,zhei比3.1主线剧情那玩意儿要像样多了。权力阴谋情节呈现得当,而且面儿上该避开的也都避开了【手动滑稽
唰拉一下,他就寄了.jpg 说起来就这么几帧的画面,miHoYo竟然都不忘给个(可能是——如果不是我显卡渲染的问题的话)流血的——剪影hhhh
高低是有些下作了
尽管仍然,两端风格的尝试硬性结合,其成果多少还是有些怪怪的,不过多多少少原神制作组算是稍微找到些路子了。
额外地,关于阿萨里格的背叛与婕德对其的处决这一事本身,其实早在开头一见面没多久时就能发现相关迹象了——
在旅行者/玩家才认识阿萨里格,刚进大门那会儿,旅行者触摸金字塔前,这里有一个 一次性的 回首对话台词——

看其说法,和阿萨里格的反应——很显然,这里意指阿萨里格也没少知晓“外人”的事儿,甚至跟其打交道。
而想想整个任务开头,初见婕德那会儿,塔尼特部族对这些沾染了“外人”道道儿的族人,是怎么处理的?
再想想——现在是谁来处理?
对头,这会儿就能猜到阿萨里格十之七八将成为婕德刀下亡魂了hhhh
义哥谋害,手刃义哥——味儿也挺对的.jpg
反过来——狠辣的地方狠辣,柔和的地方柔和——这回的剧情在另外一面的意境塑造也做的相当好。
尤其是永恒绿洲这里的情景,婕德静静地坐在按母亲笔记择取为其……“斧书冢”的地方,默念那首歌谣——在一旁的笔记里,我们再次直接看见了歌谣的全文——
顺便一提,回头来看录屏时才发现,似乎读优菲的笔记还是必经的前台项2333


这个情景,以及整个永恒绿洲的氛围塑造方面,可以说是相当地到位了。而那个设计了时间段维度的解谜,也与永恒绿洲的“静固的‘永恒’”这一性质十分呼应。
好了,事情来到了本篇真正的重头戏。
这次3.4比勒琪丝的哀歌的故事,真正打紧的关键东西,其实是在任务流程内外不少地方可见的,新地图各处的文本信息里。这些新的文本内容,向我们揭示与填充了一些先前的文本里的细节部分。
如绝大多数有看相关剧情的玩家已经所知道的那样,也类似我题头所述、实际还要更甚与更广地——须弥沙漠中前期段故事[4],是充满了四处为虐,阴谋暗涌,狂乱,和残酷的。[5]
而其中最具代表性的,便是中间奥尔玛兹和利露法尔统合八荒后的这三代故事,也就是居尔城的由始至终。
这回的这些文本素材,不论是地图交互还是前台流程,这个时间点儿下笔者显然还没可能找全乎——不过已经足够捋出一些最关键的建设性信息了。
千壑沙地这儿的地图交互文本,系列性的内容本篇将着重讲目前应该已经找的差不多了的下面这三个的相关内容——

达马山记事,居尔城记事,还有远途勘探者留书。而其它的一些杂项,则视情况讲述部分。
首当其冲最值得讲的,便是达马山记事。笔者目前自然搜寻仅找到了“其一”至“其三”,不知道是否后面还有遗漏的更多(就地形引导流程来看应该是没有了),全文如下——
基斯拉!()!()!()!()!.mp3
从“其一”可以看出来,这会儿的事情,已然是上述风速套所述的关键内容——赤王亲点为绿洲总督的大镇灵菲莉吉丝,决定牺牲自身,舍弃形体而囚于机械构装以更好的维持「永恒绿洲」存在——之后的事情。
而这里,这些记述者(估计是负责机械维护的神官之类的),提到了一个事情——
“……以镇灵碎片拘于机械构装外壳之内,其效率远超传统水利机械,供水调节库不久后也将广泛使用这一技术……”
先记住这事儿,一会儿后面会讲解。
在之后的“其二”中,我们可以比较具体的知道菲莉吉丝选择成为的这个状态,究竟是怎样的;以及整个供水系统是如何运转,和出现浮沙损耗的情况。
而在这种情况下,菲莉吉丝为了不扰动「永恒绿洲」中花神陵寝的安宁,回绝了大规模维修建议,并建议抽取更多她自己的力量来净化水道。
想想任务流程所见,有没有意识到什么?
前面“其二”中,菲莉吉丝怀着对花神极大的精诚与守卫凡人城邦的目的,在竭力维护「永恒绿洲」和五绿洲区的运转,而最后的“其三”中,当代人王帕维兹拉万在干什么呢?
在削减维护经费,用以一些不可声张的秘密事项——结合后面来看,应当是镇压自己的人民;与“沉迷于 无智的镇灵奴隶 们所搭建的奇观”。
而此时,灌溉、输水系统已经到处都是泥沙,在“其二”中额外抽取自身力量来净化水道的菲莉吉丝也被该状况拖到甚至没有了震怒的力气。
这个记录主要的事项就是这些,接下来来结合解读一下是怎么回事。
注意到上面“其一”中提的“镇灵碎片拘于机械构装外壳之内……”和后面的“无智的镇灵奴隶”了没?
想到了啥?
是的,风速套故事里最吊诡特别的那个内容——

在先前,因为这段最后描述的模糊吊诡转向,个人拿不准究竟这是否实为某种艺术化处理……但现在达马山记事这里补充的居尔城相关内容出来后,可以确定了——
这就是事实关系——这些镇灵的确就是希琳的孩子。
那么,明白实际上这里的事情大概是什么个情况了吗?
(见前风速套菲莉吉丝故事)
这其实可能也是“其一”中提到的“镇灵也会随时代而老化吗?”的疑问其实际情况缘由。
换句话说,话已至此你们应该反应过来了,有不小的可能确实如先前的猜想那般——
原本笔者其实以为这回永恒绿洲的剧情,最后菲莉吉丝高低也得是个半永恒统辖矩阵来着,没想到文本里的描写是确切的实意——她是个无法自由动弹的总脑机。
这就完了吗?没有——先前猜这事情相关的内容最可能是什么来着?

再来看看这里兰纳迦的形容:
……知道研磨的是什么了吧。
本就破碎的记忆还被研磨殆尽,“泪水被烈日蒸干,片刻的欢愉(很显然了,这里指的是——美梦)也为齿轮所碾碎”
那在这些镇灵的情况中,最后事情恐怕诚然变得如她们所述——
“以仇恨驱动自身……”“万千憎恶凝聚其中,以毁灭的欲望创造着一切……”
字面意思。
更甚者——菲莉吉丝知道“其一”中说的计划嘛?(当然,也可能一开始还好和最初的一批确实是自愿——毕竟菲莉吉丝也是后来才意识到退化问题的)
乃至不说镇灵后裔,就菲莉吉丝自己本身——

基斯拉他活该落得个被自己儿子刺死的结局。
而在菲莉吉丝这里,其实还有点儿个别细节能推出的一些可能——
还记的我说的“其二”中的内容吗?
“而在这种情况下,菲莉吉丝为了不扰动「永恒绿洲」中花神陵寝的安宁,回绝了大规模维修建议,并建议抽取更多她自己的力量来净化水道。
想想任务流程所见,有没有意识到什么?”
是的——

那些管道里——玩家们一路上都在操作的管道里——
哪怕自身可能已曾遭受背弃与钳制,被额外加诸镣铐,哪怕驱动以维持绿洲的管道里顺畅的水已然变成想必要费力多的、滞涩的沙子(考虑到前面说的输送力量以净化管道,或许这也是造成了其痛苦的一部分)——
“即使清泉混入了苦涩的沙砾”。顺便——现在知道这里的措辞为何为“无眠之梦”了吗?
而最悲哀的是——

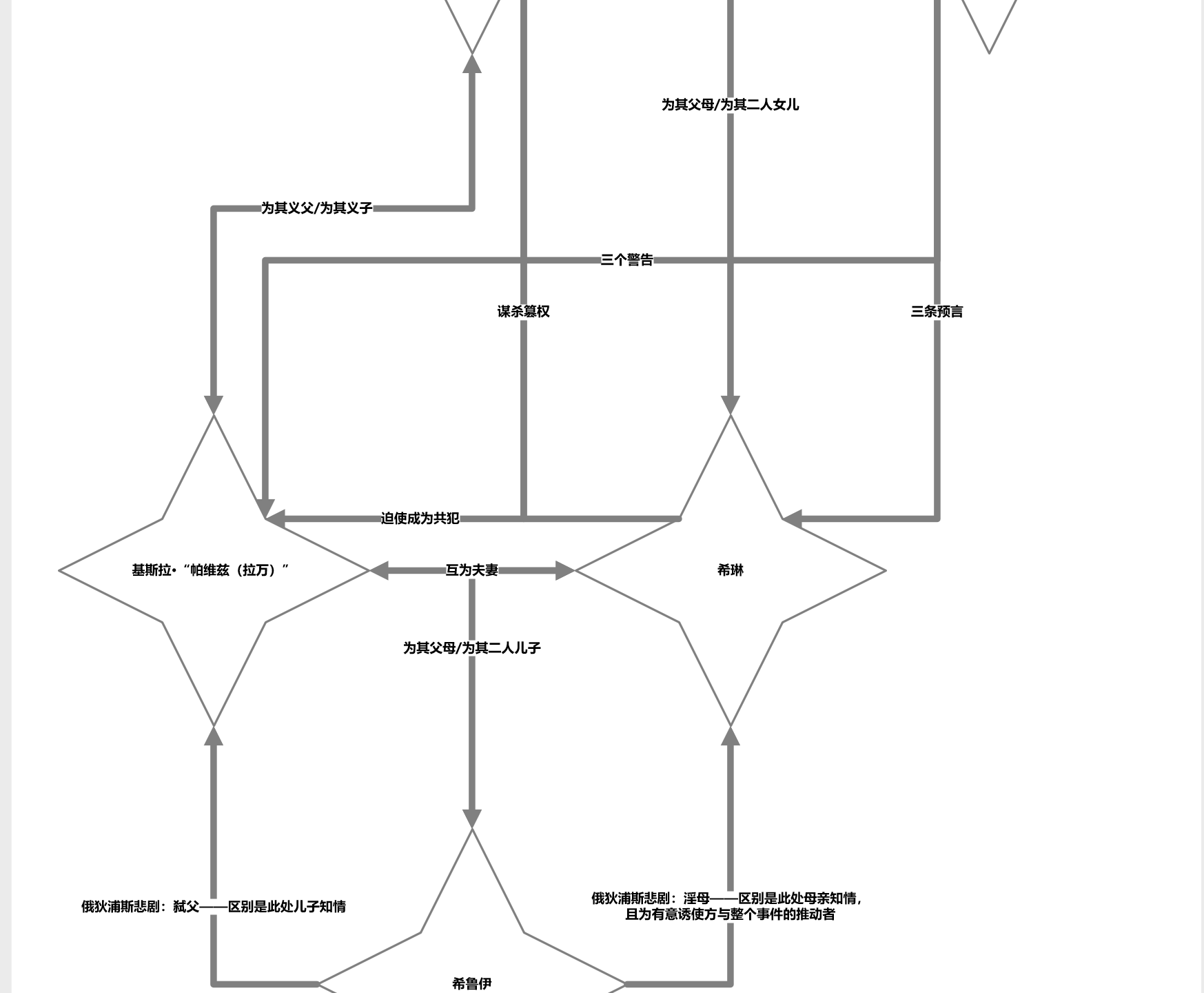
居尔城记事就比较显而易见,不必多说了,自己看吧——同上,笔者目前找到了“其一”至“其五”,不知是否有遗漏——
看看其三、看看其四——miHoYo编剧太?会了。
基本上,显贵议会里,除了骑兵将军霍卑鲁兹殿下以外,大抵没一个好东西,全都是些冠冕堂皇之辈——
而霍卑鲁兹将军能取得信赖,也是因为成功帮助基斯拉·帕维兹拉万平乱才能受到提拔——但文本中会看出,他其实是倾向偏袒这些逆反之人的。
一般这种故事情节安排,大抵八成他就是那种善于辗转腾挪,右放水左壮大的反抗军领袖2333 至于最后面见基斯拉嘛……我估计凶多吉少——毕竟基斯拉最后还是被蒙面的希鲁伊刺死的。
神官侧则似乎相对比较中立,以记述态度为主。
而至于里面提到的最为打紧的,这个反抗军的核心特征——「黄铜面具」的事儿,先前也有三三两两的地方提到过,可惜笔者记不得这些零零散散的信息在哪儿了。
不过好在,最明显相关的那一份,笔者找到它了[6],也就是——

透明遗迹的记录——这是在先前接于黄金梦乡后面的那个任务,故语新知的流程里找到的。
其同样也是基斯拉·帕维兹拉万这一代居尔城的故事,且最后时段刚好处于黄铜面具队伍开始集结的时日。
大体上讲的则是征发各色人等以建设各项设施,不过建设过程中不是天公不作美就是人消极回避甚至逃亡——其中甚至连缘由都说的差不多hhhh
从这个记录来看,整个建设计划和规章设计其实还是很不错的,也如同前面达马山记事和居尔城记事里神官的愤愤不平和中立性记述相符,制定这些规章的估计应当都还是有识的一些神官——然而很明显,在实际的实行上,事情似乎并不是真如规划所述的那样那么政通人和……
而搁最后,黄铜面具队伍也开始集结,发起推翻帕维兹拉万的意图。
远途勘探者留书的信息内容比较简单,是下面这些——这个我可以确定搜集全乎了,因为它还有个成就2333——




除此以外,还有特别对话,与钥石功能解锁。笔者是先看见的“其六”,所以不能确定是看见“其六”才会触发,还是看见该系列任何一个就能触发——不过看文本的内容和派蒙这里的台词,应当是前者。
前五份是塔拉法的记录,前四个里一篇记述死一个人——第四份的死亡记述对象是哲伯莱勒;第五份则是意识到自己被骗了,然后表露出了大致是悔过的情绪;
而第六份则是由哲伯莱勒记述,讲述了事情的实质——前仨人都是被塔拉法阴死的,他自己有所察觉,假死并避其关注暗中行动,在塔拉法准备阴死萨梅尔时出手。
钥石是真的我们后面见它也和石板结合就知道了,自不必多说;
而塔拉法的背叛根源,则是归从了塔尼特部族的主母——照哲伯莱勒的话说,“他新认的母亲”。
这里“母亲”除了可能指“主母”这个称呼以外,更可能的其实是——从前面阿萨里格的情况我们也能得知,塔尼特主母是收一些义子的
另外很显然,「花神的女儿」各大部族的主母位,传女不传男
,所以这里的“母亲”很可能确实是字面上的认其做母亲。
这回关于哲伯莱勒过去事物的这块儿信息本身好像也就那样,看着不咋打紧——
不过,结合前后,我们其实可以知道——
其实芭别尔这个名字已然早就出来过了

估计这会儿是芭别尔刚上位的时候hhhh
此外前面“给阿德菲的密信”里提到的、显然指的是婕德的称呼是“叛徒的女儿”。如果这里的“叛徒”不是前面哲伯莱勒的那个「背叛的沙子」之名号过于广为流传和被沙漠民普遍敌视的话,那么有这么一种延伸可能,即——哲伯莱勒可能原本也是塔尼特部族的人……
换句话说,这句话可能也一样是更狭义的近字面意思
而塔尼特部族本身,其实之前在黄金梦乡任务的末尾也一样有提及——[7]——

“里面提到,老爹来自「塔尼特」这个部落……我想去找到塔尼特……”。
那么二者结合,看起来应当是哲伯莱勒曾经背叛了塔尼特部族,这里的“叛徒”可能并非和「背叛的沙子」是同一所指(当然也可能就是或者差不多,得看图特摩斯和沙漠民的归属范畴到底算个什么性质了),而就是单纯字面意义上的塔尼特的叛徒。
不过怎么说呢……高低文本里哲伯莱勒的称呼和情况有些见外,如果不是像先前主线那样的措辞与细节纰漏问题的话,也有可能这个“来自”只是一个地域上的称呼?而并非真正归属性质的?其实如果记录文本里能给“那位主母”加个强调或特指修辞,效果可能就会好些。
而之前黄金梦乡结尾的这一块儿,其实也同样说了这回这个任务的动机开头与最后结果——婕德打算把父母的遗物带去「永恒绿洲」。
关于赤王与花神的计划,赤王他所表现和告知于下属的行为说法,如果你是在做这个任务之前就有看开篇所提4个材料文本的玩家和剧情党,估计应当在游戏流程过程中就发现不对劲了——也即这里利露帕尔说了这么一句话——

有看过材料的玩家想必会意识到问题——
不对啊?上个版本我们所知道的,不是应当是赤王向花神诉出了自己的大逆狂想,并且说服了花神、得到了花神的认同与支持,并且甚至愿意为这个狂想主动献身以开辟通路(警觉.jpg)(甚至应当是在赤王面前)【所有先前有误解、以讹传讹、或甚至只是道听途说,而导致印象先入为主的玩家们,最好忘掉之前的,重新记住这一块儿的文本与结论,或者独立地再去好好自行理解一遍。】,才有的后话的嘛?
这个圣遗物对应部位也就是塔尼特送的那个纪念品——紫晶的花冠(警觉x2.jpg),其原本的寓意和象征,确实是花神本身的相关元素。三大自称「花神的女儿」、信仰花神的部族以此为信物和纪念的确非常合理没毛病。
花神的理念和同意的动机也是一个“人进神退”的理念——只不过嘛……有点儿加速主义hhhh
这儿怎么利露帕尔说的是,赤王“仍然等待着她的归来”,还有“大主人的理想令她伤透了心,于是她便从共同的国度出走了”?
【经知乎用户 @morning 评论区提醒与再次考量,这块儿推导过程可能有些问题——这里第三个通道所指的“她”-“绿色的大主人”(区别于圣遗物故事中的“绿洲的女主人”——其实这个事儿早在森林书笔者就已经分外注意和警觉了,可惜还是被绕晕了2333),应当还是大慈树王没错,不是花神。不过仍然有不小可能并不影响后续推论,大慈树王并未有告知镇灵们、甚至是经考量的决定,导致客观结果上是一起把镇灵骗了——毕竟是神灵决意逆天之事,真有“不可为外人道也”的思量也是很合理的。】
后面这个任务末尾我们知道了——圣遗物故事的内容说的才是事实——

原来圣遗物故事文本里说的“赤红的大君王选择了高贵的谎言,引自己的信徒走向必然的灭亡”说的是这么一茬子操作hhhh
仔细想想,这还是最为亲信、种族上和这些神裔(不论是魔神还是天空仙灵)最为贴近、甭管任何角度都一样几乎可以说是直属的镇灵们(甚至还是镇灵里的大镇灵),其能得知的解释都只是这样一个幌子,那其它人对赤王和花神的计划实质能知道多少就可想而知了。
菲莉吉丝:终究还是错付了.jpg(误
然而如玩家们所知的那样——

然后就是再先前大家知道的托树王解决问题,赤王自我牺牲以断绝自身导致的「禁忌知识」存在的后话了。
以材料文本为核心展开的内容就先讲这么多,本文接下来这章来讲一些细节上的事,有些是设定上的,有些则是剧情后台线索、伏笔。
镇灵和人类不是同种族类、差别巨大这事儿是显而易见的,而这回的流程中,一些场景/任务进程触发台词向我们额外点了一两句设定层面上的事儿——镇灵本身的和人类的差别,可能比我们想的还要大些hhhh——



镇灵确实更像一种灵体不说,她们甚至……生理?【好像不大能叫生理了hhhh】意义上的知觉都没有(而不像魔神之类的,化形、甚至可能本体都还是有基本感觉之类的),而在感知方面,则是有一种复刻曾链接过的他人痛楚的独特性质。此外,她们还有一个(应当是休眠时)“总会向外辐射能量,为自身的休眠制造静止环境”的、描述风格听起来很神奇的特性。
在上一个版本中,我们知道镇灵本身在传说中,某种意义上可以说是花神的一种派生产物,是源于源自花神的睡莲,以及梦乡和失却的记忆——且如大家先前所猜的那样,花神应当的确是仙灵族裔——
各个古神话均有的经典路数——神躯血肉化自然万物
而在这个文本中,我们可以注意到,最早的这些镇灵,所表现出来的本源品性和给人的印象,其实并不是后来那些记述里的那样放浪形骸与偏激地大仇大爱这种执狂的性格。
而实际上文本中也是如此描述、或者乃是强调的——“最初的镇灵皆是智慧的造物,她们皆沉迷于天真的梦,与甜梦一般的爱恋”,以及“温柔的镇灵”。
是啥导致了后来变成普遍印象所述的这般变化呢【不是指再后来希琳那一批、以及再下一代都成奴隶了的那一批缘由显而易见的结果】?我们不得而知。
但从最早的月女城的镇灵【现在想来虽然她似乎也是第三代镇灵,不过难得并未被那样奴役——大抵因为并不在居尔城】、这回任务流程中接触到的新相关信息、还有利露帕尔的陈述中,我们能看出来,至少利露帕尔和菲莉吉丝,都是一个很执狂的形象,且就利露帕尔自身所言,那会儿这样的一个品性似乎已经是一个较为普遍的情况了。
当然,同样是在上个版本的圣遗物故事里,我们知道,利露帕尔其实也并不是无端恶毒,而是有原因的——
赤王是平等光辉,奥尔玛兹是平等阴影.jpg【结果平等光辉的前者被须弥学者妄断为后者的苛压暴权,而真正平等阴影的……好吧,真正平等阴影的被须弥学者知道的历史不算多hhhh】【另外,上文图注说的最后两句的误解指的就是这儿2333】
是不满于自身受赤王所托,拣选的人王——这里是初代沙漠人王,奥尔玛兹(沙/Shah)——也是自己选择的恋人的苛压暴政与贪婪虚伪,因此才下了《希鲁伊与希琳》故事中的“三代绝罚”之毒惩,并自此变得冷酷。
“这令我愤怒……不,令我痛苦。”
{【顺便,这里也即先前提到的“三个”之缘由解释(哦对,这似乎也是镇灵一族,最起码是当时的镇灵一族的一个特性),其结果的又一次复述——三倍的毁灭。属实是“万事皆三”了hhhh】}
不过她的本性真的如此嘛?其实并不全然——
本文上一章材料文本部分中,只框选并讲述了三个找的差不多了的系列文本,也就是上面讲解的达马山记事、居尔城记事、还有远途勘探者留书。不过从笔者的文件夹图里也能看见,其实还有好几个笔者尚没搜集全的系列文本。
而其中有一个不少地方都挺直接与利露帕尔相关的系列文本,叫做“古绿洲记事”,这里面有一篇记录了这么一件事——

可以看出来,即使在已经决意使居尔城的王权统治朽垮的许久之后、已经是第二代人王帕维兹拉万的时代中,利露帕尔仍然尚怀有一丝怜悯心和警告花神的子民即将到来的动荡,而并非彻底、真正的性情大变,或温和与道义全然无存。
而其实就算只是这次的前台任务流程,我们也一样能看出来,利露帕尔虽有味儿很对的泼辣毒谄的一面,但也并不是如最先前大家印象中大抵估量的那样完完全全的一个狠毒、有手段的恶灵的塑造表现——其还是有明智、趣乐、和温柔的一面的。甚至……最后的真相门前,面对菲莉吉丝时……一种愧疚的执着。
有一说一,这种台词确实需要一个配音——像中间省略号的那种停顿,没有配音恐怕其中情感很难传达或被众人理解2333
如果你有抽小草神,并且在任务前阶段[8]中有记得做回首……这其实都不能叫回首对话了,应该叫回首内心活动,也就是拿e扫人的话,前面见马塞拉时,会发现拿e扫马塞拉,他所展现的内心活动是这样的——

“(……如果她仍要一意孤行的话……)”。
而在后面,见着婕德后,进婕德帐篷能发现这样一个文本——

很显然,在前一个画面刚刚安排展现给玩家的是主母对外人的处置之情况下……
这里这个名单,大抵就是婕德的“追猎名单”了——划去的应当是已经确认背叛并被处决的人,而唯一一个没被划去的“马塞拉”,自然也就是下一个尚在怀疑阶段(考虑到尚就在部族内,显然不是已经直接在需要处决的阶段下hhhh)的目标。
而就这内心活动来看,确实有一定隐情——这里的“她”,估计不是指芭别尔主母,就是指婕德。前者的可能性大。
所以很有可能,马塞拉也要寄了hhhh
当然,也有一定可能,婕德和旅行者交流了一番,然后决定不再单纯为芭别尔主母卖命,放过了马塞拉,乃至先一步对峙主母,并成功提前主动地取而代之也说不定hhhh
听说这回有个后续任务,什么“猎鹰行动”【刷b站被猝不及防叻(悲】似乎就是讲这事儿的a_a?那各位做完了的就自行把上面说的这些改理解成“早在这会儿就有所迹象”吧2333
——笔者还没来及做,甭管结果是啥,先别告诉我hhhh
很显然,接下来笔者要说的便是一些……细节上的内涵描写hhhh 或许一些地方一定程度上也可以说是……咳嗯!喜闻乐见的一些东西【手动滑稽
所以这块儿只放图和图注,不多做讲解了——大家自己领会hhhh
未满十八岁的朋友们酌情跳段退避awa!
大家大多最直接关注到的大概是这一句——
不过实际上这句的同一所指早在前面就已经显现了——虽然并没有这一句那么明显hhhh【派蒙:大大的眼睛里有着大大的疑惑.jpg】不过能看出来确实是如利露帕尔所述,“众所周知的秘密”hhhh
虽然文案有试图打个掩护——不过这部位……恐怕不止是旧伤吧hhhh
甚至还有这种相当细的文案细节打点——搁第二天这儿,阿萨里格甚至一上来都忘了用敬语hhhh【这也说明原神编剧组写作时是真的几乎把每一个事件流程推进都考虑在内了——哪怕是这种添头事件hhhh】

{这边儿的e的结果也一样hhhh 要是前面没反应过来或者没往这儿想的话,乍一看还以为指的是阿萨里格办事和措辞仍尚不老道hhhh[9]顺便,前面不是讲了看来很有可能是主母——其实应当一样就是芭别尔——会收“义子”嘛?然而传主母之位却又传女不传男,那么……稍微想想,收这“义子”有何用?只是要一个干活儿的嘛……【手动滑稽】?}
而除了这些以外,这个任务的前台里还有一些其它方面的……呃……模棱两可的描述。自然,话头也是出自利露帕尔,比如这个——
上一篇:张艺兴八字分析,张艺兴八字分析姻缘
下一篇:女人撩男人,别说“我喜欢你”,会攻心才能事半功倍
最近更新科技资讯
- 22年过去了,《透明人》依然是尺度最大的科幻电影,没有之一
- 人类基因编辑技术及其伦理问题
- 不吹不黑,五阿哥版的《嫌疑人》能过及格线
- 论Lacan心理公众号的“双标”特质
- 猎罪图鉴:犯罪实录 女性伦理
- 清入关的第一位皇帝是谁,清朝入关后有几位皇帝?
- 描写露台的优美句子
- 谭德晶:论迎春悲剧的叙事艺术
- 中秋节的好词好句
- 《三夫》:一女侍三夫,尺度最大的华语片要来了
- 赛博朋克的未来,在这里
- 文件1091/721/2A:反概念武器实体的一封信件
- 尤战生:哥伦比亚大学点点滴滴
- 韩国最具独特魅力的男演员(安在旭主演的电视剧有哪些)
- 乃至造句
- 请保护好我们的医生,他们太难了
- GCLL06-土木工程的伦理问题-以湖南凤凰县沱江大桥大坍塌事故为例
- 黄金宝典:九年级道德与法治核心考点必背篇
- 【我心中的孔子】伟大的孔子 思想的泰山
- CAMKII-δ9拮抗剂及其用途
- 选粹 | 郑玉双:法教义学如何应对科技挑战?——以自动驾驶汽车为例
- 苍井空37岁宛若少女,携子送祝福遭热讽,下架所有视频母爱无私
- 日韩新加坡怎么对待影视剧中的裸露镜头
- 中西方文化中的颜色词
- 土豪家的美女摸乳师——关于电影《美人邦》