手机访问:wap.265xx.com初中生物--七年级下的知识点汇总【四种模式】
今日书摘 | 试着每天多几个目的地
探究微观生命世界的奥秘,新的发现使生命更美好!模式一第一章 人的由来1
人类的起源和发展1.进化论的建立者达尔文提出:人类和现代类人猿的共同祖先是森林古猿 。2.人类的进化过程:原因:森林大量消失,树栖生活为主的森林古猿为了适应环境下地生活,逐渐能直立行走、制造并使用工具、使用火、大脑发育、产生语言、最后进化成人类。3. 与人类亲缘关系最近的类人猿是黑猩猩。4.化石,也就是石化了的遗体、遗物、遗迹。是研究人类起源与进化的最直接有力的证据。2
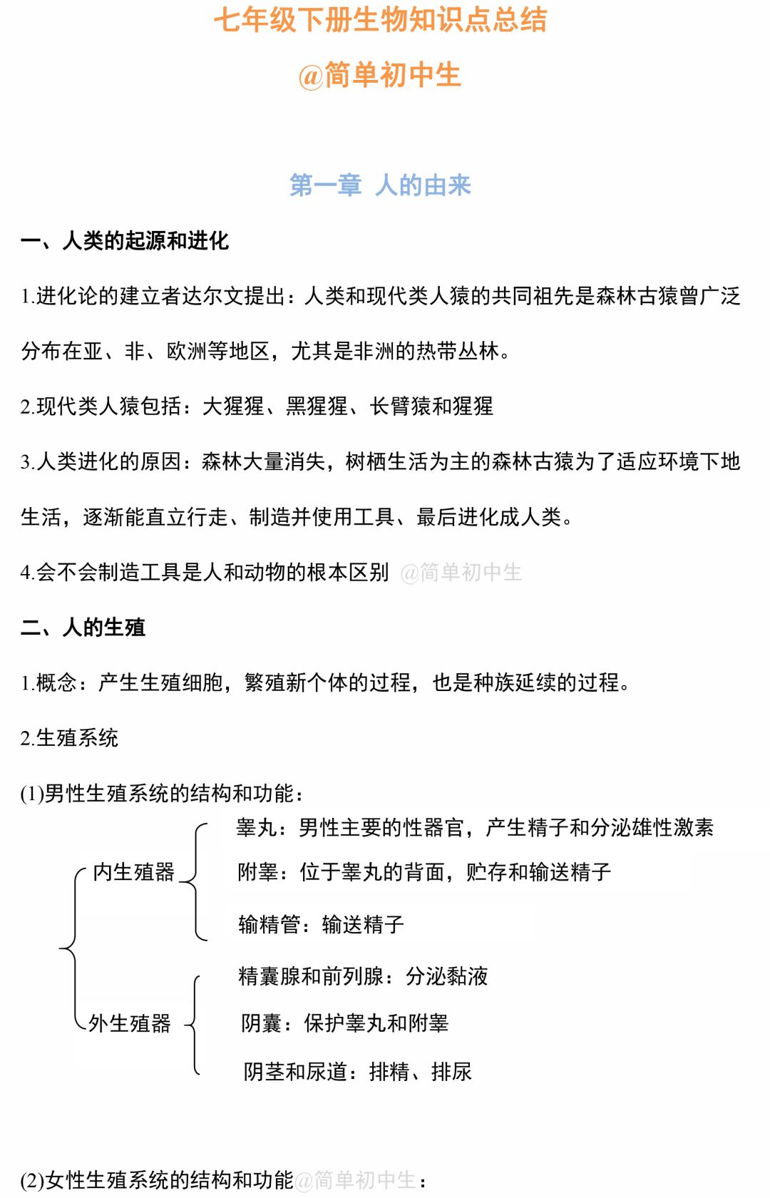
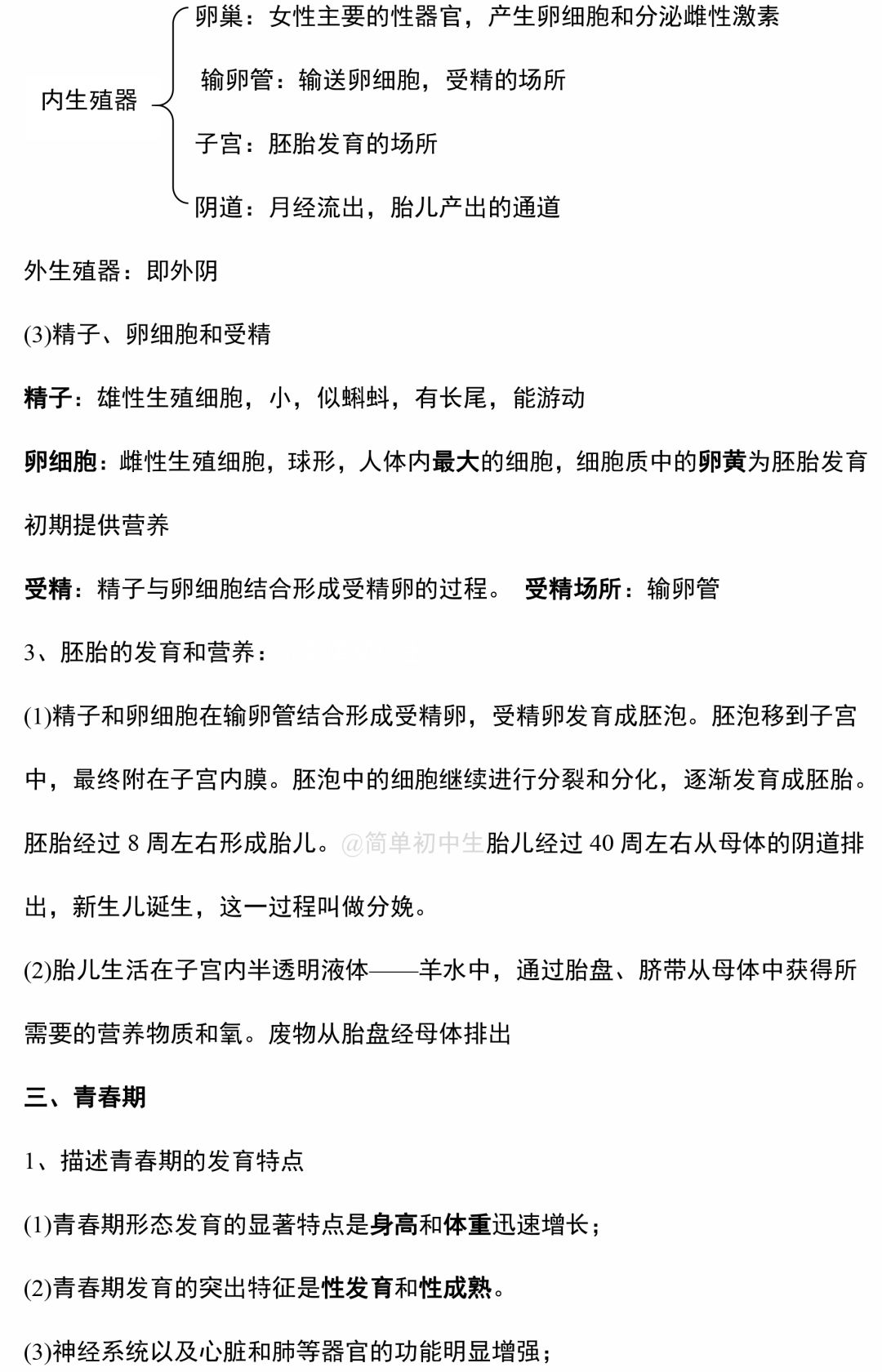
人的生殖1.生殖系统(1)男性生殖系统的结构和功能:内生殖器睾丸:男性最主要的性器官,产生精子和分泌雄性激素附睾:位于睾丸的背面,贮存和输送精子输精管:输送精子外生殖器精囊腺和前列腺:分泌黏液阴囊:保护睾丸和附睾阴茎和尿道:排精、排尿(2)女性生殖系统的结构和功能:内生殖器卵巢:女性最主要的性器官,产生卵细胞和分泌雌性激素输卵管:输送卵细胞,受精的场所子宫:胚胎发育的场所阴道:月经流出,精子进入、胎儿产出的通道外生殖器:即外阴(3)精子、卵细胞和受精精子:雄性生殖细胞,较小,似蝌蚪,有长尾,能游动。卵细胞:雌性生殖细胞,球形,人体内最大的细胞。受精:精子与卵细胞结合形成受精卵的过程。受精卵形成标志着新生命的开始。受精场所:输卵管2.胚胎的发育和营养:(1)发育:发育场所:初期在输卵管内;随后,在母体子宫内继续发育38周左右。怀孕:受精卵通过细胞分裂发育成胚泡,胚泡移到子宫内,在子宫内膜种植下来,称为怀孕。发育过程:胚泡继续细胞分裂和分化,发育成胚胎。怀孕后8周左右,胚胎发育成胎儿,呈现出人的形态。 分娩:胎儿发育成熟后,从母体阴道产出,这个过程叫做分娩。(2)营养:胚胎发育初期所需要的营养来自卵黄;胚胎在子宫里的发育所需要的营养物资和氧通过胎盘、脐带从母体获得。胎儿产生的二氧化碳等废物也通过胎盘经母体排出。因此,胎盘是胎儿和母体进行物质交换的结构(器官)。3.“试管婴儿之父”罗伯特·爱德华兹,2010年获得诺贝尔生理学或医学奖。3
青春期1.青春期的生理变化:身高突增是青春期的一个显著特点。神经系统以及心脏和肺等器官的功能明显增强。在睾丸分泌的雄性激素和卵巢分泌的雌性激素的作用下,第二性征开始出现。性器官迅速发育,男孩出现遗精,女孩出现月经的生理现象,女孩第一次来月经叫月经初潮。2.青春期是一生中身体发育和智力发展的黄金时期。3.青春期的心理变化 :(1)独立意识增强与依赖性并存。(2)内心日益复杂,不愿与人交流。(3)先疏远、后依恋异性。4.心理卫生:(1)集中精力,努力学习。(2)积极参加各种健康的文体活动。(3)同学之间互相帮助,跟师长密切交流。第二章 人体的营养1
食物中的营养物质1.人体需要的营养物质主要有六大类: 糖类、脂肪、蛋白质、水、无机盐、维生素。能源物质:糖 类:人体日常活动最重要的供能物质,也是构成细胞的成分。脂 肪:一般情况下,作为备用能源物质贮存在体内;保温;单位质量释放能量最多。蛋白质:构成人体细胞的基本物质,参与损伤细胞的修复和更新;为人体的生理活动提供能量。非能源物质:水:约占体重的60%-70%,细胞的主要组成成分,人体的各种生理活动都离不开水。水是人体需要最多的营养物质。无机盐:含量不多,是构成人体组织的重要成分,如:钙、磷(构成骨骼和牙齿)、铁(构成血红蛋白)。维生素:不是构成细胞的主要原料,也不提供能量,含量少,对人体生命活动起调节作用。2.几种无机盐的作用:3.维生素的作用:
4.“第七类营养素”----膳食纤维。2
消化和吸收1.人体消化系统由消化道和消化腺组成。2.探究试验:馒头在口腔中的变化(见书P27—28)淀粉在口腔中的消化与唾液的分泌、牙齿的咀嚼、舌的搅拌都有关系。牙齿的切碎和磨碎以及舌的充分搅拌,能使唾液更加充分地与食物碎屑混合,更好地促进淀粉的变化。淀粉是糖类,但没有甜味,淀粉在唾液淀粉酶的作用下分解成麦芽糖有甜味。淀粉遇碘变蓝,麦芽糖遇碘不变蓝。 将馒头切碎是模拟牙齿的咀嚼,试管放进37℃温水中是模拟人体口腔温度,搅拌是模拟舌的搅拌功能。3.消化系统的组成消化道:口腔:牙齿咀嚼食物;舌搅拌食物;唾液腺分泌唾液,帮助初步消化淀粉咽:食物与气体的共同通道(消化道与呼吸道在这交汇)食道:能蠕动,将食物推进胃中胃:(1)胃蠕动,使食物与胃液充分混合(2)胃腺分泌胃液,初步消化蛋白质小肠:(1)起始部分叫十二指肠,肝脏分泌的胆汁与胰腺分泌的胰液由此流入小肠(2)肠腺分泌肠液(含有消化糖类、蛋白质和脂肪的酶)(3)通过蠕动,使食物与消化液充分混合,消化、吸收的主要场所大肠:通过蠕动,把食物残渣推向肛门肛门:粪便由此排出消化腺:唾液腺:分泌唾液(含有唾液淀粉酶),能初步消化淀粉肝脏:分泌胆汁(不含消化酶),将脂肪乳化为脂肪微粒胰腺:分泌胰液(含有消化糖类、蛋白质和脂肪的酶)胃腺:分泌胃液(含有盐酸和胃蛋白酶),初步消化蛋白质 肠腺:分泌肠液(含有消化糖类、蛋白质和脂肪的酶)肝脏是人体最大的消化腺4、小肠的结构特点:小肠是消化食物和吸收营养物质的主要场所。 小肠适于消化、吸收的特点:(1)很长,5-6米;(2)内表面具有大量环形皱襞和小肠绒毛(大大增加了消化和吸收的面积);(3)小肠绒毛内有丰富的毛细血管且毛细血管的管壁很薄,只由一层上皮细胞构成;(4)小肠内有各种消化液,多种消化酶。5.食物的消化:在消化道内将食物分解成为可以吸收的成分的过程。(1)物理性消化:牙齿的咀嚼、舌的搅拌和胃、肠的蠕动,将食物磨碎、搅拌,并与消化液混合。营养成分未变化。(2)化学性消化:通过各种消化酶的作用,使食物中各种成分分解为可以吸收的营养物质。6.淀粉在口腔开始消化,蛋白质在胃中开始消化,脂肪在小肠开始消化。最终全部在小肠中被消化完。水、无机盐、维生素不经消化可以直接被吸收。7.营养物质的吸收:营养物质通过消化道壁进入循环系统的过程。消化道各段对营养物质的吸收:口腔、咽、食道:不吸收。胃:吸收少量的水、酒精(非营养)。小肠(主要的吸收场所,与其结构有关):吸收葡萄糖、氨基酸、甘油、脂肪酸、 大部分水、无机盐和维生素。大肠:只吸收少量水、无机盐和一部分维生素。8.为病人静脉注射(或口服)葡萄糖,是因为葡萄糖不需要经过消化,可以直接进入血液(被小肠壁吸收进入血液),进入细胞线粒体中分解提供能量。9.有肝炎等肝病的人不喜欢吃油腻食物是因为其肝脏分泌的胆汁有异常,不利于脂肪的消化。3
合理营养与食品安全每日三餐,按时进餐1.合理营养 不偏食、不挑食、不暴饮暴食均衡摄入五类食物(平衡膳食宝塔)2.设计一份营养合理的食谱:(1)按“平衡膳食宝塔”均衡摄取五类食物,以避免营养不良和营养过剩;(2)人每天摄入最多的应该是米、面等淀粉类主食,其次是蔬菜、水果,摄入量最少的是脂肪食品;(3)人在早、中、晚餐的能量摄取应当分别占30%、40%、30%。3.食品安全防止食品在生产过程中被农药等污染,蔬菜瓜果必须清洗干净。不吃有毒的食物(发芽的马铃薯、毒蘑菇)保持厨房和餐具的清洁卫生买经检疫合格的食品4.购买包装食品应关注营养成分、是否有“QS”标志、生产日期、保质期(失效日期)、生产厂家、厂家地址、是否有添加剂等。5.绿色食品产自良好生态环境,无污染、安全、优质的食品,统称为绿色食品。第三章 人体的呼吸1
呼吸道对空气的处理1.人体呼吸系统是由呼吸道和肺组成的。呼吸道由鼻、咽、喉、气管、支气管组成。呼吸道:鼻、咽、喉、气管、支气管作用:气体进出肺的通道;清洁、湿润、温暖吸入的气体肺:气体交换的场所2.呼吸道有骨或软骨做支架,保证气体顺畅通过。咽是呼吸道和消化道的共同通路,即属于呼吸系统又属于消化系统。吞咽时,会厌软骨像盖子一样盖住喉口,以免食物进入气管。因此吃饭时不要大声说笑。3.声音是由喉部的声带振动发出的。喉是发声器官。2
发生在肺内的气体交换1.肺 (1)位置:胸腔内,左右各一 。左肺两叶、右肺三叶(左二右三)。(2)结构:由大量肺泡构成,肺泡外包绕着丰富的毛细血管,肺泡和毛细血管的壁都很薄,只由一层上皮细胞构成,适于气体交换。(3)功能:进行气体交换2.正常人的呼吸频率(一分钟的呼吸次数)为16--18次/分钟。3.测量胸围差:(1)测量部位:两肩胛骨的下角(2)计算:胸围差=尽力吸气时的最大胸围长度-尽力呼气时的最小胸围长度(3)要求:测量三次取平均值4.测量肺活量:肺活量是人尽力吸气后再尽力呼气所能呼出的气体量。5.肺与外界的气体交换 P45-46(胸骨、肋骨、胸椎围成胸廓,膈肌、肋间肌合称呼吸肌)记忆指导:①以人体站立状态分析,吸气时气体是从上往下↓的,呼气时气体是从下往上↑的。②膈顶运动方向与气体运动方向相同。③肌肉收缩主动用力,肌肉舒张被动不用力。6.肺泡与血液的气体交换 P47(1)呼出的气体中氧气的含量减少,二氧化碳的含量增加。(2)肺泡适于进行气体交换的特点:①肺泡很多。②肺泡外面包绕着丰富的毛细血管。③肺泡壁和毛细血管壁薄很薄,都只由一层扁平的上皮细胞构成。④毛细血管很细,血流速度慢。(3)原理:气体的扩散作用7.血液与组织细胞间的气体交换(1)原理:气体的扩散作用(2)组织里的气体交换:
8.发生在细胞中(线粒体中)的呼吸作用储存在有机物中的能量释放出来,供给生命活动的需要。
9.
肺泡中氧气O2浓度最大,组织细胞中二氧化碳CO2浓度最大。第四章 人体内物质的运输血液循环系统由:心脏(器官)、血管(器官)、血液(结缔组织)组成。1
流动的组织-------血液1.血液的组成和功能血浆Hb 成分:水(约占90%)、蛋白质、葡萄糖、无机盐等功能:运载血细胞,运输养料和废物血细胞:红细胞RBC白细胞 WBC血小板 PLT血液的功能:运输、防御保护、调节体温2.三种血细胞比较3.血红蛋白:红细胞中含有的一种血红蛋白,因为血红蛋白中含铁,所以呈现出红色 。特性:在含氧高的地方与氧结合,在含氧低的地方与氧分离 。4.煤气中毒,即一氧化碳CO中毒,因为一氧化碳与血红蛋白的结合能力强于氧气与血红蛋白的结合能力,造成患者缺氧。5.高原反应,简称“高反”,高原反应是人到达一定海拔高度后,身体为适应因海拔高度而造成的气压低、含氧量少、空气干燥等的变化,而产生的自然生理反应。高原反应的症状一般表现为:头痛、气短、胸闷、厌食、微烧、头昏、乏力等。部分人因含氧量少而出现:嘴唇和指尖发紫、嗜睡、精神亢奋、睡不着觉等不同的表现。但人体血液中的红细胞会逐渐增多,以提高运氧的效率。6.平原地区的运动员比赛前到高原地区集训,有利于人体血液中产生更多的红细胞,再回到低海拔地区比赛时血液的运氧效率就比较高,利于人体得到足够的能量。7.干细胞:能分化为各种各样的细胞,进而形成不同的组织和器官。主要存在与新生儿脐带血、骨髓中。2
血流的管道——血管1.用显微镜观察小鱼尾鳍内的血液流动时用低倍显微镜 ,用湿润的棉絮将小鱼头部和躯干部包裹起来,观察过程中不断往棉絮上滴水保湿,为了保证小鱼正常呼吸。2.血管的种类、结构与功能3.中医“把脉”用的是手腕处的桡动脉。静脉俗称“青筋”,抽血、输血、打点滴(静脉注射)用的是静脉。4.毛细血管管壁非常薄,只有一层上皮细胞构成,管内血流速度最慢,这些特点有利于血液与组织细胞进行物质交换。毛细血管中的氧气和营养物质进入组织细胞,组织细胞产生的二氧化碳及其他废物进入毛细血管中的血液。3
输送血液的泵----心脏1.心脏的结构和功能:位于胸腔中部,偏左下方 ,大小与本人握起的拳头差不多。主要由肌肉组织构成,具有收缩和舒张功能。心脏是血液循环的动力器官。有四个腔:左心室(主动脉) 左心房(肺静脉)右心室(肺动脉) 右心房(上、下腔静脉)★记忆指导:左右相反(看解剖图时,图的左边实际上是身体器官的右边)上房下室(上边是两个心房,下边是两个心室<上边房间,下边地下室>)房静室动(心房连静脉,心室连动脉<房间里保持安静>)左主右肺(左心室连主动脉,右心室连肺动脉)上下相通,左右不通(同一侧的心房与心室相通,但左右两侧有肌肉壁隔开不相通。)2.瓣膜房室瓣(位于心房和心室之间,只朝向心室开) 动脉瓣(位于心室与动脉之间,只朝向动脉开) 瓣膜保证了血液按一定的方向流动,防止血液倒流。3.血液循环:分为体循环和肺循环两条血液循环途径对比:
两条血液循环途径共同点(血液流动方向):心室 动脉 毛细血管网 静脉 另一侧心房4.动脉血含氧丰富,颜色鲜红,静脉血含氧较少,颜色暗红。肺动脉中流静脉血,肺静脉中流动脉血。其他动脉中动脉血,静脉中静脉血。(解释:动脉的定义是指将血液从心脏输送到全身各处去的血管,而不是以里面流淌什么血液定义。肺动脉是将心脏右心室里的静脉血运往肺部的血管,因此肺动脉中是静脉血。)5.冠脉循环:给心脏自身输送氧和营养物质并运走废物,如果冠状动脉发生病变就会引起冠心病。6.心率、脉搏、血压心率是指每分钟心脏跳动的次数。脉搏是因心脏跳动,血液冲击动脉血管壁,出现动脉可触及的搏动现象。一分钟内脉搏的次数与心率是一致的。血压是指血液对血管壁的侧压力,可以用血压计在肱动脉处测得。血压过高过低都会危害人体健康。7.血液循环的发现:17世纪,英国医生哈维指出血液在体内是循环流动的。4
输血与血型1.血量:占体重的7%-8% 。少量失血(不超过400ml),所丧失的血浆成分和血细胞可以在短时间内得到补充而恢复正常,一次失血超过800-1000ml,会出现头晕、心跳、眼前发黑和出冷汗等症状;一次失血超过1200-1500ml会发生生命危险,需及时输血。2.血型:1900年,奥地利科学家卡尔·兰德斯坦纳将血型分为A型、B型、AB型、O型,这就是ABO血型。人类还有其他血型分类系统,如Rh血型系统,汉族人中99%是Rh阳性,1%是Rh阴性(熊猫血)。3.输血:以输同型血为原则 。紧急情况下,任何血型的人都可以接受(输入)少量O型血。(成分输血:如血小板减少的病人,就只需输入血小板;烧伤病人输入血浆。即病人缺什么输什么)4.倡导无偿献血:从1998年起我国实行无偿献血制度,提倡18-55周岁的健康公民自愿献血,健康成年人每次献血200-300ml血液不会影响健康。6月14日是“世界献血者日”(卡尔·兰德斯坦纳的生日)。第五章 人体内废物的排出1.排泄 (1)概念:人体将体内物质分解时产生的二氧化碳、尿素、多余的水分和无机盐等废物排出体外的过程叫排泄。(2)途径:①皮肤:以汗液的形式排出水、无机盐、尿素等。②呼吸系统:以气体的形式排出二氧化碳、水等。③泌尿系统:以尿液的形式排出水、无机盐、尿素等。(3)区别于:排遗:食物消化后的残渣形成的粪便排出体外的过程。2.泌尿系统的组成肾脏:形成尿的场所输尿管:输送尿液膀胱:暂时贮存尿液尿道:排出尿液肾脏位于人体腹腔后壁脊柱的两侧,左右各一个,每个肾脏由100多万个肾单位构成,肾单位是形成尿液的基本单位,肾单位的结构与功能:肾小球:由入球小动脉分出的数十条毛细血管弯曲盘绕而成,另一端汇集成出球小动脉。肾小囊:肾小管的盲端膨大部分凹陷而成,囊壁分内、外两层,内层紧贴肾小球,外层与肾小管相连。肾小管:肾小囊内外两层之间的囊腔与肾小管相通。3.尿的形成(1)肾小球、肾小囊壁的过滤作用:肾小球和肾小囊壁过滤血液,除了血细胞和大分子的蛋白质以外的血浆成分都可以过滤,在肾小囊中形成原尿。(2)肾小管的重吸收作用:对人体有用的物质,包括大部分水、全部葡萄糖和部分无机盐被重吸收进入包绕在肾小管外面的毛细血管中(进入血液循环),剩下的形成尿液。(3)尿路和血路:血路:肾动脉→入球小动脉(动脉血)→肾小球毛细血管(动脉血)→出球小动脉(动脉血)→肾小管外毛细血管(动脉血 静脉血)→肾静脉(静脉血)尿路:肾小囊(原尿)→肾小管(重吸收)→收集管→输尿管→膀胱→尿道4.尿的排出肾脏→输尿管→膀胱→尿道5.排尿的意义:(1)排出代谢废物。(2)调节体内水和无机盐的平衡,维持组织细胞的正常生理功能。(3)调节体温。6.经皮肤排泄:汗腺(外分泌腺,有导管)分泌汗液,主要成分水,还有少量尿素和无机盐等,汗液蒸发能带走一部分热量,因此汗腺还有调节体温的作用。*区别:血液(包括血细胞和血浆)。血浆(含有各种营养成分和代谢废物)。原尿(没有血细胞,不含蛋白质,含有大量的水,无机盐、尿素等)。尿液(没有血细胞,不含蛋白质、葡萄糖,主要是水、无机盐、尿素等)第六章 人体生命活动的调节1
人体对外界环境的感知1.人体从外界获得的信息中,大多来自视觉。眼球的结构与功能:角膜:无色,透明,可透光巩膜:白色,坚韧,保护眼球内部的作用(眼球白色部位)虹膜:有色素(决定人眼的颜色,黑色、褐色、蓝色等),中央的小孔是瞳孔脉络膜:有血管(给眼球提供营养)、色素细胞(遮光并使眼球内部形成“暗室”)瞳孔:光线进入的通道,大小可以调节。亮光时瞳孔缩小,暗光时瞳孔扩大。视网膜:上有大量感光细胞,能感受光的刺激,形成物象。晶状体:双凸透镜,曲度可以调节,折射光线,使眼睛看清远近不同的物体睫状体:调节晶状体曲度。玻璃体:透明胶状物质,支撑眼球壁,折射光线。2.视觉的形成:(1)成像:(2)形成视觉: 外界光线→在视网膜上成像,感光细胞产生兴奋,产生神经冲动→视觉神经→大脑皮层的视觉中枢,形成视觉3.眼的卫生保健:(1)近视:由于眼球前后径过长,或晶状体曲度过大,物像落在视网膜的前方矫正:戴凹透镜(2)远视:由于眼球前后径过短,或晶状体曲度过小,物像落在视网膜的后方矫正:戴凸透镜(老花镜)(3)保护视力,预防近视,应该做到“三要”“四不要”。4.耳的结构和功能:(1)
(2)听觉的形成-沿着听小骨传导
5.遇到巨大声响时,或者迅速张开口,使咽鼓管张开;或者闭嘴、堵耳,两种方式都是保持鼓膜内外两侧大气压的平衡,避免损伤鼓膜。咽部有炎症及时治疗,避免引起中耳炎(咽鼓管联通咽部与中耳)。6.鼻:嗅觉。舌:味觉。皮肤:触觉。2
神经系统的组成1.神经系统是由脑、脊髓和它们发出的神经组成。2.神经元是神经系统的结构和功能的基本单位。
3
神经调节的基本方式1.反射是神经调节的基本方式。反射的概念:动物(包括人)通过神经系统,对外界或内部的各种刺激所产生的有规律的反应。区别于:应激性(所有生物都具有的,对刺激做出反应的特性)2.反射的结构基础——反射弧组成:感受器→传入神经→神经中枢→传出神经→效应器反射活动的完成必须要有完整的反射弧。3.膝跳反射扣击部位:膝盖下位的韧带。现象:小腿以膝盖为轴,突然弹跳起来,不受大脑控制。缩手反射时先缩手,后感觉疼痛或烫。缩手的神经中枢在脊髓;感觉(疼、烫)的神经中枢在大脑皮层。4.反射的类型简单的反射:神经中枢位于脊髓内复杂的反射:神经中枢位于大脑皮层内(1)简单的反射:像缩手反射、眨眼反射、排尿反射和膝跳反射等,都是人生来就有的反射。这类反射,只要出现刺激,正常人体就会作出相应的反应,而不需要先经过大脑的分析和判断。(2)复杂的反射:听到上课铃响走进课室、听到汽车喇叭声迅速躲避等,是人通过长期生活经验的积累而形成的。(3)与语言文字有关的反射是最复杂的,也是人类所特有的。如:望梅止渴、谈虎色变、画饼充饥、杯弓蛇影等。(吃梅子时流口水是简单的反射;吃过梅子的人看到梅子时流口水是复杂的反射;吃过梅子的人谈论梅子时流口水是与语言文字相关的最复杂的反射,只有人类才有。)4
激素调节1.人体主要内分泌腺:垂体:分泌生长激素等。甲状腺:分泌甲状腺激素 。胰岛:位于胰腺中,分泌胰岛素。肾上腺:分泌肾上腺激素 。胸腺:分泌胸腺激素。 性腺:睾丸(男性):分泌雄性激素 。卵巢(女性):分泌雌性激素 。2.激素:由内分泌腺的腺细胞所分泌的、对身体有特殊作用的化学物质。 内分泌腺没有导管,分泌物—--激素,直接进入腺体内的毛细血管,并随着血液循环输送到全身各处。(外分泌腺有导管,分泌物可以由导管排出体外或储存在外分泌腺以外的某个结构中,如汗腺分泌汗液,乳腺分泌乳汁,肝脏分泌胆汁,胰腺分泌胰液等。注意:胰腺既是外分泌腺又是内分泌腺)3.生长激素、甲状腺激素、胰岛素分泌异常时症状:4.神经调节和激素调节的关系:人体的生命活动的调节主要受到神经系统的调节,但也受到激素的调节。第七章 人类活动对生物圈的影响1
分析人类活动对生态环境的影响1.我国实行计划生育政策,鼓励晚婚晚育、少生优生。目的是:控制人口数量,提高人口素质,减缓对生物圈的压力,实现可持续发展。2.人类活动破坏生态环境大肆砍伐森林,破坏植被草原过度放牧,沙尘暴危害严重大量捕杀野生动物大量使用农药、化肥污染环境等3.生物入侵:科学家把生物随着商品贸易和人员往来迁移到新的环境中并对环境造成严重危害的现象叫做生物入侵。如:侵入我国的薇甘菊、大米草、凤眼莲(水葫芦)、紫茎泽兰、福寿螺等。2
探究环境污染对生物的影响1.酸雨:又被称为“空中死神”,人为地向大气中排放大量的酸性物质造成的。我国的酸雨主要是大量燃烧含硫量高的煤而形成的。酸雨的危害:使土壤酸化,从而不能被植物吸收利用;使水质酸化,从而使水生生物生长发育受到影响,甚至死亡; 酸化的水源威胁人们的健康,影响饮用;酸雨直接危害植物的芽和叶,严重时使成片的植物死亡。 控制酸雨的根本措施:通过净化装置,减少煤、石油等燃料中污染物的排放;减少煤、石油等燃料的使用,开发新型能源。2.排入水中的有毒物质接触人体,可能会增加基因突变概率,诱发癌症。水中、土壤中很多重金属污染物,如汞、镉、砷,会通过食物链积累,最终危害人体健康。3.温室效应形成:由于全球二氧化碳等气体的排放量不断增加形成的。危害:全球气候变暖,冰川加速融化、海平面逐渐上升,台风更加频繁,土地更加干旱,造成世界各 地农作物的减产和多种生物的生存危机。3
拟定保护生态环境的计划1.保护生态环境要做好以下工作: 保护森林和植被控制酸雨,减少环境污染提高全民的环境保护意识2.为防止水土流失、土地沙化、沙尘暴等,采取的措施主要是: 植树造林,保护植被,退耕还林、还草、退耕还湖。 模式二第一章 人的由来第一节 人类的起源和发展1.19世纪,进化论的建立者达尔文提出人类和类人猿的共同祖先是森林古猿。2.四种现代类人猿:大猩猩、黑猩猩、长臂猿、猩猩。3.由于环境的改变和自身形态结构的变化,使得部分古猿进化成现在人。4.人与猿分界的标准之一是直立行走。
5.类人猿与人类的根本区别在于:
(1)运动方式不同(人类直立行走,类人猿臂行。)
(2)制造工具的能力不同(会不会制造工具是人和动物的根本区别。)
(3)脑的发育程度不同(人有很强的思维能力和语言、文学交流能力。)第二节 人的生殖一、 生殖系统1. 生殖系统分为男性生殖系统和女性生殖系统 。2. 男性的主要生殖器官是睾丸,睾丸的功能是产生精子并分泌雄性激素;3. 女性的主要生殖器官是卵巢,卵巢的主要功能是产生卵细胞并分泌雌性激素。二、 生殖过程1、 精子和卵细胞结合形成受精卵,受精的场所是输卵管。2、 每个人的生命是从受精卵开始的。3、 胚胎经过8周左右形成胎儿。胎儿在38周左右发育成熟,成熟的胎儿从母体的阴道产出的过程称为分娩。4、 胚胎发育的场所是子宫,通过胎盘和脐带从母体获得所需的营养物质和氧气。5、 试管婴儿是指利用人工方法,让卵细胞和精子在体外受精,受精卵在体外形成早期胚胎后再植入子宫,胚胎在子宫内完成发育。第三节 青春期 计划生育:1、为了控制人口数量和提高人口素质,我国已经把计划生育列为一项基本国策。2、计划生育有具体要求:晚婚、晚育、少生、优生。三、计划生育的意义。1、坚持晚婚、晚育,对国家来说,有利于控制人口过快增长;2、少生是控制人口过快增长的关键。 3、优生有利于提高我国的人口素质。第二章 人体的营养第一节 食物中的营养物质1、 食物中含有糖类、脂肪、蛋白质、水、无机盐和维生素等六类营养物质
(糖类是主要的供能物质;蛋白质是构成细胞的基本物质;水是构成细胞的主要成分。)2、糖类、脂肪、蛋白质都是组成细胞的主要有机物。并且能为生命活动提供能量。3、人体需要含钙、磷、铁、碘、锌的无机盐。4、人体缺乏维生素引起的主要病症:缺乏维生素A:皮肤干燥、夜盲症(夜晚看不清东西)、干眼症等。缺乏维生素B1:神经炎、脚气病(维生素B1缺乏症)、消化不良、食欲不振等。缺乏维生素C:坏血病、抵抗力下降等。缺乏维生素D:佝偻病、骨质疏松症等。维生素D可以促进磷、钙的吸收和骨质发育。第二节 消化和吸收食物在消化道内分解成可以被细胞吸收的物质的过程叫做消化。1、消化系统由消化道和消化腺组成
2、消化道(1)口腔——消化道的起始部位,内有牙齿、舌和唾液腺。(2)咽和食道——食物的通道,既没有消化作用也没有吸收作用。(3)胃——消化道中最膨大部分,有暂时贮存食物和初步消化蛋白质的作用。(4)小肠——消化和吸收的主要场所(小肠的起始部位为十二指肠)(5)大肠—-暂时贮存粪便,既没有消化作用也没有吸收作用。(6)肛门3、消化腺(1)唾液腺——分泌唾液,唾液淀粉酶能初步消化淀粉(淀粉 麦芽糖)(2)胃腺——分泌胃液,胃蛋白酶能初步消化蛋白质(3)肠腺——分泌肠液,肠液含有多种酶,能消化糖类、蛋白质和脂肪(4)胰腺——分泌胰液,胰液含有多种酶,能消化糖类、蛋白质和脂肪(5)肝脏——分泌胆汁,不含消化酶,能乳化脂肪。注意:唾液腺、胰腺、肝脏位于消化道外,胰腺和肝脏分泌的消化液注入到十二指肠后与食物接触。胃腺和肠腺位于消化道内。 6、 小肠中含有三种消化液:胆汁、胰液、肠液。7、 适于小肠消化和吸收功能的特点:①小肠长5—6米 ②小肠内表面有环形皱壁③皱壁表面有小肠绒毛8、 淀粉、蛋白质、脂肪的消化情况淀粉:在口腔开始被消化,,需要的消化液是唾液、肠液、胰液,最终产物是葡萄糖。蛋白质:在胃开始被消化,需要的消化液胃液、肠液、胰液,最终产物是氨基酸。脂肪:在小肠开始被消化,需要的消化液是肠液、胆汁、胰液,最终产物是甘油、脂肪酸。第三节 关注合理营养与食品安全1、 合理营养是指全面而平衡的营养。2、 营养学家将食物分为五类,形象设计成平衡膳食宝塔。从下往上依次是:谷类---果蔬类---鱼蛋类---豆奶类----油脂类3、保证每日三餐,按时进餐;早、中、晚餐的能量应当分别占30%、40%、30%左右。二、时刻注意食品安全①食用蔬菜水果之前,应该浸泡、冲洗,或削皮; ②买食品时,应注意检验是否合格,是否变质等; ⑶发芽的马铃薯和毒蘑菇等有毒食品不要食用;第三章 人体的呼吸第一节 呼吸道对空气的处理1、呼吸系统是由呼吸道和肺组成。 2、呼吸道包括:鼻、咽、喉、气管、支气管,3、呼吸道的作用是:①保证气体顺畅通过的结构;②能对吸入的气体进行处理,使到达肺部的气体温暖、湿润、清洁。4、呼吸道对空气的处理能力是有限的。所以我们要保持环境中的空气新鲜、清洁。5、咽既是消化器官,也是呼吸器官。第二节 发生在肺内的气体交换一、肺与外界的气体交换1、肺是呼吸系统的主要器官,它位于胸腔内,左右各一个,左肺有两叶,右肺有三叶。一分种大约呼吸16次。肺的基本单位是肺泡2、胸廓横向的扩张和收缩,是肋骨间的肌肉收缩和舒张的结果。3、肋骨间的膈肌收缩,胸廓扩张时吸气,肋骨间的膈肌舒张,胸廓收缩时呼气。二、肺泡与血液的气体交换1、肺适于气体交换的特点是:肺泡外面包绕着丰富的毛细血管,肺泡壁和毛细血管壁都是一层扁平的上皮细胞。2、肺泡与血液的气体交换:肺泡中的氧气透过肺泡壁和毛细血管壁进入血液;同时血液中的二氧化碳进入肺泡。3、呼出的气体中,氧气的含量减少,二氧化碳的含量增加。第三节 空气质量与健康1、控制污染物排放是防治大气污染、改善空气质量的根本措施。2、植树造林是防治大气污染的有效措施。第四章 人体内物质的运输第一节 流动的组织——血液1、血液由血浆和血细胞组成。血液具有运输、防御和保护的功能,被称为流动的组织。2、血液分层后,上层淡黄色的半透明液体是血浆。下层是红细胞,呈红色;白细胞和血小板在两层交界处,很薄,呈白色3、血浆的主要作用是运载血细胞,运输维持人体生命活动所需要的物质和体内产生的废物等。3、血细胞包括红细胞、白细胞、血小板。4、成熟的红细胞没有细胞核,数量最多,富含血红蛋白。具有运输氧的功能。5、白细胞有细胞核,比红细胞大,但数量少。能吞噬病菌,对人体起防御和保护作用。6、血小板是最小的血细胞,没有细胞核,形状不规则。有止血和加速凝血的作用。第二节 血流的管道——血管1、 三种不同的血管:动脉、静脉和毛细血管。2、 动脉是把血液从心脏输送到身体各部分去的血管,管壁厚弹性大,管内血液流速快。3、 静脉是把血液从身体各部分输送到心脏去的血管,管壁薄,弹性小,管内血液流慢。4、 毛细血管是连通于最少的动脉与静脉之间的血管,它是血液和细胞间物质交换的场所, 管壁薄,由一层上皮细胞构成,管内血液流速最慢。第三节 输送血液的泵——心脏一、心脏的结构和功能1、心脏解剖图2、心脏壁主要由心肌构成,心脏有左心房、右心房和左心室、右心室四个腔,只有同侧的心房和心室相通;主动脉连左心室,肺动脉连右心室,同侧的心房和心室之间,心室和动脉之间都有瓣膜,这些瓣膜单向开放的,只能沿一定的方向流动,而不能倒流。 3、心室与动脉之间的瓣膜叫动脉瓣;心房与心室之间的瓣膜叫房室瓣。二、血液循环的途径1、体循环:血液由左心室进入主动脉,再流经全身的各级动脉、毛细血管网、各级静脉,最后汇集到上、下腔静脉,流回到右心房。2、在体循环中血液与组织细胞之间进行了物质交换,体循环把动脉血变成静脉血。。3、肺循环:流回右心房的血液,经右心室压入肺动脉,流经肺部的毛细血管网,再由肺静脉流回左心房。4、在肺循环中,血液与肺泡之间进行了物质交换,肺循环把静脉血变成动动脉血。5、动脉血:含氧丰富,颜色鲜红。静脉血:含氧较少,颜色暗红。注意:动脉中不一定流动脉血(如肺动脉),静脉中不一定流静脉血(如肺静脉)。6、人在安静状态下,心室每次射出的血量大约为70毫升。人体内的血液总量大约为4000毫升。第四节 输血与血型1、1900年奥地利科学家德斯坦纳把血液分为A型、B型、AB型、O型。2、输血的时候,应以输入同型血为原则。 3、任何血型的人都可以输入少量的O型。4、成年人的血量大致相当于本人体重的7%~8%。5、健康成年人每次献血200~300毫升是不会影响健康的。 6、从1998年起,我国实行无偿献血制度。第五章 人体内废物的排出第一节 尿的形成和排出1人体将二氧化碳、尿素、以及多余的水和无机盐等排出体外的过程叫做排泄。2、泌尿系统由:肾脏、输尿管、膀胱、尿道组成;泌尿系统的功能是形成并排出尿液。尿的形成:3肾是形成尿液的器官。4肾脏结构和功能的基本单位是肾单位;肾单位是由:肾小球、肾小囊、和肾小管组成。5尿的形成:①肾小管和肾小囊内壁的过滤作用 ;②肾小管的重吸收。5、肾小囊中的液体称为原尿;原尿中含有(水、无机盐、尿素、葡萄糖和微量的蛋白质);人体每天形成原尿大约150升。6、原尿经肾小管后剩下的水和无机盐、尿素等形成尿液,尿液中不含(葡萄糖和蛋白质);人体每天排出的尿液约为1.5升。 7、尿液经尿道排出体外。8、排尿的作用:①排出废物的作用;②对调节体内水和无机盐的平衡,维持组织细胞的正常生理功能,有着重要的作用。9、人体产生的废物是由:排尿、排汗、呼出气体三种途径排出体外;第六章 人体生命活动的调节第一节 人体对外界环境的感知一、眼和视角1、眼球的结构与视觉形成有关的主要结构是:角膜、虹膜、晶状体、玻璃体、视网膜。2、视觉的形成:外界物体反射来的光线,经角膜、瞳孔、晶状体和玻璃体,并经过晶状体等的折射,最终落在视网膜上形成一个物像。视网膜上有对光线敏感的细胞,这些细胞将图像信息通过视觉神经传给大脑皮层的视觉中枢,就形成了视觉。2、物像落在视网膜上,才能被人看清楚。3、人的瞳孔的大小根据外界环境光线的明暗可以自动调节。4、人能看得清楚远处和近处的物体是因为晶状体的曲度可以调节。5、近视是由于眼球的前后径过长,晶状体曲度过大,物像落到视网膜的前方所造成。6、预防近视要做到“三要”“四不要”.二、耳和听觉1、耳是人的听觉器官。2、人耳由外耳、中耳、内耳组成。3、听觉的形成过程是:外界的声波经过耳道传到鼓膜,鼓膜的振动通过听小骨传到内耳,刺激耳蜗内的敏感细胞,通过视觉神经传到大脑,就形成了听觉。第二节 神经系统的组成一、神经系统的组成部分1、神经系统是由脑、脊髓和它们发出的神经组成的。2、脑和脊髓组成中枢神经系统;脑神经和脊神经组成周围神经系统。大脑:包括左右两个大脑半球,表面是大脑皮层,具有感觉、运动、语言等多种生命活动的功能区——神经中枢。 小脑:使运动协调、准确、维持身体平衡。脑干:调节心跳、呼吸、血压等基本生命活动。 脊髓:具有反射和传导的功能。(能对外界或体内的刺激产生有规律的反应,还能将对这些刺激的反应传导到大脑,是脑与躯干、内脏之间的联系通路)二、神经元1、神经元又叫神经细胞,是构成神经系统结构和功能的基本单位,能产生和传导兴奋。包括细胞和突起两部分。 2、神经纤维末端的细小分支叫做神经末梢。第三节 神经调节的基本方式1、 神经调节的基本方式是反射2、人体通过神经系统,对外界或内部的各种刺激所发生的有规律的反应叫反射。3反射是通过一定的神经结构——反射弧完成的。4反射弧包括:感受器、传入神经、神经中枢、传出神经、效应器。5、 反射分为简单反射和复杂反射。6、与语言文字有关的反射是复杂的,也是人类所特有的。第四节 激素调节1、激素由内分泌腺分泌,激素不通过导管,直接进入到腺体内的毛细血管,并随着血液循环输送到全身各部。2、人体内主要的内分泌腺有:垂体: 分泌生长激素 促进生物的生长和发育。异常:幼年过多,巨人症;幼年过少,侏儒症。甲状腺:分泌甲状腺激素 促进生物的发育。异常:幼年不足,发育迟缓,呆小症,成年过少,导致大脖子病。缺乏时可以通过食用含碘的食物来治疗。如海带。胰岛: 分布于胰腺中,分泌胰岛素等 调节糖在体内的吸收和消化等。缺乏胰岛素,导致细胞吸收和利用血糖的能力减弱,形成糖尿。可以通过注射胰岛素制剂来治疗。 卵巢: 分泌雌性激素等 睾丸: 分泌雄性激素等 3、人体的生命活动主要受到神经系统的调节,但也受到激素调节的影响。第七章 人类活动对生物圈的影响1、人类活动对生物的影响:(1)乱砍滥伐,开垦草原,使生态环境遭受严重破坏,水土流失加重,还会引起沙尘暴。(2) 空气污染会形成酸雨。(3) 水污染会破坏水域生态系统。(4) 外来物种入侵会严重危害本地生物。2、排放过多的二氧化硫等有害气体到大气中,容易导致酸雨的产生,酸雨对生物有极大的危害,被称为“空中死神”;过多的二氧化碳的排放还会导致全球的温度的提升,形成“温室效应”。含有贡、银、镉的固体废物和工业废水,会引发各种疾病:水俣病、痛痛病等。3、为了保护和改善生态环境,采取以下措施:植树造林、保护鸟类、建立自然保护区、实施计划生育、退耕还林还草。4、生物随着商品贸易和人员往来迁移到新的环境中并对环境造成严重的危害叫做生物入侵。模式三七年级下册生物知识提纲
第一章 人的由来第一节 人类的起源和发展1.进化论的建立者达尔文提出:人类和现代类人猿的共同祖先是森林古猿 。2.人类的进化过程:原因:森林大量消失,树栖生活为主的森林古猿为了适应环境下地生活,逐渐能直立行走、制造并使用工具、使用火、大脑发育、产生语言、最后进化成人类。3. 与人类亲缘关系最近的类人猿是黑猩猩。4.化石:也就是石化了的遗体、遗物、遗迹。是研究人类起源与进化的最直接有力的证据。第二节 人的生殖1.生殖系统(1)男性生殖系统的结构和功能:内生殖器睾丸:男性最主要的性器官,产生精子和分泌雄性激素附睾:位于睾丸的背面,贮存和输送精子输精管:输送精子外生殖器精囊腺和前列腺:分泌黏液阴囊:保护睾丸和附睾阴茎和尿道:排精、排尿(2)女性生殖系统的结构和功能:内生殖器卵巢:女性最主要的性器官,产生卵细胞和分泌雌性激素输卵管:输送卵细胞,受精的场所子宫:胚胎发育的场所阴道:月经流出,精子进入、胎儿产出的通道外生殖器:即外阴(3)精子、卵细胞和受精精子:雄性生殖细胞,较小,似蝌蚪,有长尾,能游动。卵细胞:雌性生殖细胞,球形,人体内最大的细胞。受精:精子与卵细胞结合形成受精卵的过程。受精卵形成标志着新生命的开始。受精场所:输卵管2.胚胎的发育和营养:(1)发育:发育场所:初期在输卵管内。随后,在母体子宫内继续发育38周左右。受精卵通过细胞分裂发育成胚泡,胚泡移到子宫内,在子宫内膜种植下来,称为怀孕。胚泡继续细胞分裂和分化,发育成胚胎。怀孕后8周左右,胚胎发育成胎儿,呈现出人的形态。胎儿发育成熟后,从母体阴道产出,这个过程叫做分娩。(2)营养:胚胎发育初期所需要的营养来自卵黄;胚胎在子宫里的发育所需要的营养物资和氧通过胎盘、脐带从母体获得。胎儿产生的二氧化碳等废物也通过胎盘经母体排出。因此,胎盘是胎儿和母体进行物质交换的结构(器官)。3.“试管婴儿之父”罗伯特·爱德华兹,2010年获得诺贝尔生理学或医学奖。第三节 青春期1.身高突增是青春期的一个显著特点。神经系统以及心脏和肺等器官的功能明显增强。在睾丸分泌的雄性激素和卵巢分泌的雌性激素的作用下,第二性征开始出现。性器官迅速发育,男孩出现遗精,女孩出现月经的生理现象,女孩第一次来月经叫月经初潮。2.青春期是一生中身体发育和智力发展的黄金时期。3.青春期的心理变化 :(1)独立意识增强与依赖性并存。(2)内心日益复杂,不愿与人交流。(3)先疏远、后依恋异性。4.心理卫生:(1)集中精力,努力学习。(2)积极参加各种健康的文体活动。(3)同学之间互相帮助,跟师长密切交流。
第二章 人体的营养第一节 食物中的营养物质1.人体需要的营养物质主要有六大类: 糖类、脂肪、蛋白质、水、无机盐、维生素。能源物质:糖 类:人体日常活动最重要的供能物质,也是构成细胞的成分。脂 肪:一般情况下,作为备用能源物质贮存在体内;保温;单位质量释放能量最多。蛋白质:构成人体细胞的基本物质,参与损伤细胞的修复和更新;为人体的生理活动提供能量。非能源物质:水:约占体重的60%-70%,细胞的主要组成成分,人体的各种生理活动都离不开水。水是人体需要最多的营养物质。无机盐:含量不多,是构成人体组织的重要成分,如:钙、磷(构成骨骼和牙齿)、铁(构成血红蛋白)。维生素:不是构成细胞的主要原料,也不提供能量,含量少,对人体生命活动起调节作用。2.几种无机盐的作用:3.维生素的作用:
4.“第七类营养素”----膳食纤维。第二节 消化和吸收1.人体消化系统由消化道和消化腺组成。2.探究试验:馒头在口腔中的变化(见书P27—28)淀粉在口腔中的消化与唾液的分泌、牙齿的咀嚼、舌的搅拌都有关系。牙齿的切碎和磨碎以及舌的充分搅拌,能使唾液更加充分地与食物碎屑混合,更好地促进淀粉的变化。淀粉是糖类,但没有甜味,淀粉在唾液淀粉酶的作用下分解成麦芽糖有甜味。淀粉遇碘变蓝,麦芽糖遇碘不变蓝。 将馒头切碎是模拟牙齿的咀嚼,试管放进37℃温水中是模拟人体口腔温度,搅拌是模拟舌的搅拌功能。3.消化系统的组成消化道:口腔:牙齿咀嚼食物;舌搅拌食物;唾液腺分泌唾液,帮助初步消化淀粉咽:食物与气体的共同通道(消化道与呼吸道在这交汇)食道:能蠕动,将食物推进胃中胃:(1)胃蠕动,使食物与胃液充分混合(2)胃腺分泌胃液,初步消化蛋白质小肠:(1)起始部分叫十二指肠,肝脏分泌的胆汁与胰腺分泌的胰液由此流入小肠(2)肠腺分泌肠液(含有消化糖类、蛋白质和脂肪的酶)(3)通过蠕动,使食物与消化液充分混合,消化、吸收的主要场所大肠:通过蠕动,把食物残渣推向肛门肛门:粪便由此排出消化腺:唾液腺:分泌唾液(含有唾液淀粉酶),能初步消化淀粉肝脏:分泌胆汁(不含消化酶),将脂肪乳化为脂肪微粒胰腺:分泌胰液(含有消化糖类、蛋白质和脂肪的酶)胃腺:分泌胃液(含有盐酸和胃蛋白酶),初步消化蛋白质 肠腺:分泌肠液(含有消化糖类、蛋白质和脂肪的酶)肝脏是人体最大的消化腺4、小肠的结构特点:小肠是消化食物和吸收营养物质的主要场所。 小肠适于消化、吸收的特点:(1)很长,5-6米;(2)内表面具有大量环形皱襞和小肠绒毛(大大增加了消化和吸收的面积);(3)小肠绒毛内有丰富的毛细血管且毛细血管的管壁很薄,只由一层上皮细胞构成;(4)小肠内有各种消化液,多种消化酶。5.食物的消化:在消化道内将食物分解成为可以吸收的成分的过程。(1)物理性消化:牙齿的咀嚼、舌的搅拌和胃、肠的蠕动,将食物磨碎、搅拌,并与消化液混合。营养成分未变化。(2)化学性消化:通过各种消化酶的作用,使食物中各种成分分解为可以吸收的营养物质。
6.淀粉在口腔开始消化,蛋白质在胃中开始消化,脂肪在小肠开始消化。最终全部在小肠中被消化完。水、无机盐、维生素不经消化可以直接被吸收。7.营养物质的吸收:营养物质通过消化道壁进入循环系统的过程。消化道各段对营养物质的吸收:口腔、咽、食道:不吸收。胃:吸收少量的水、酒精(非营养)。小肠(主要的吸收场所,与其结构有关):吸收葡萄糖、氨基酸、甘油、脂肪酸、 大部分水、无机盐和维生素。大肠:只吸收少量水、无机盐和一部分维生素。8.为病人静脉注射(或口服)葡萄糖,是因为葡萄糖不需要经过消化,可以直接进入血液(被小肠壁吸收进入血液),进入细胞线粒体中分解提供能量。9.有肝炎等肝病的人不喜欢吃油腻食物是因为其肝脏分泌的胆汁有异常,不利于脂肪的消化。第三节 合理营养与食品安全每日三餐,按时进餐1.合理营养 不偏食、不挑食、不暴饮暴食均衡摄入五类食物(平衡膳食宝塔)2.设计一份营养合理的食谱:(1)按“平衡膳食宝塔”均衡摄取五类食物,以避免营养不良和营养过剩;(2)人每天摄入最多的应该是米、面等淀粉类主食,其次是蔬菜、水果,摄入量最少的是脂肪食品;(3)人在早、中、晚餐的能量摄取应当分别占30%、40%、30%。3.食品安全防止食品在生产过程中被农药等污染,蔬菜瓜果必须清洗干净。不吃有毒的食物(发芽的马铃薯、毒蘑菇)保持厨房和餐具的清洁卫生买经检疫合格的食品4.购买包装食品应关注营养成分、是否有“QS”标志、生产日期、保质期(失效日期)、生产厂家、厂家地址、是否有添加剂等。5.绿色食品产自良好生态环境,无污染、安全、优质的食品,统称为绿色食品。
第三章 人体的呼吸第一节 呼吸道对空气的处理1.人体呼吸系统是由呼吸道和肺组成的。呼吸道由鼻、咽、喉、气管、支气管组成。呼吸道:鼻、咽、喉、气管、支气管作用:气体进出肺的通道;清洁、湿润、温暖吸入的气体肺:气体交换的场所2.呼吸道有骨或软骨做支架,保证气体顺畅通过。咽是呼吸道和消化道的共同通路,即属于呼吸系统又属于消化系统。吞咽时,会厌软骨像盖子一样盖住喉口,以免食物进入气管。因此吃饭时不要大声说笑。3.声音是由喉部的声带振动发出的。喉是发声器官。第二节 发生在肺内的气体交换1.肺 (1)位置:胸腔内,左右各一 。左肺两叶、右肺三叶(左二右三)。(2)结构:由大量肺泡构成,肺泡外包绕着丰富的毛细血管,肺泡和毛细血管的壁都很薄,只由一层上皮细胞构成,适于气体交换。(3)功能:进行气体交换2.正常人的呼吸频率(一分钟的呼吸次数)为16--18次/分钟。3.测量胸围差:(1)测量部位:两肩胛骨的下角(2)计算:胸围差=尽力吸气时的最大胸围长度-尽力呼气时的最小胸围长度(3)要求:测量三次取平均值4.测量肺活量:肺活量是人尽力吸气后再尽力呼气所能呼出的气体量。5.肺与外界的气体交换 P45-46(胸骨、肋骨、胸椎围成胸廓,膈肌、肋间肌合称呼吸肌)记忆指导:①以人体站立状态分析,吸气时气体是从上往下↓的,呼气时气体是从下往上↑的。②膈顶运动方向与气体运动方向相同。③肌肉收缩主动用力,肌肉舒张被动不用力。6.肺泡与血液的气体交换 P47(1)呼出的气体中氧气的含量减少,二氧化碳的含量增加。(2)肺泡适于进行气体交换的特点:①肺泡很多。②肺泡外面包绕着丰富的毛细血管。③肺泡壁和毛细血管壁薄很薄,都只由一层扁平的上皮细胞构成。④毛细血管很细,血流速度慢。(3)原理:气体的扩散作用7.血液与组织细胞间的气体交换(1)原理:气体的扩散作用(2)组织里的气体交换:
8.发生在细胞中(线粒体中)的呼吸作用
储存在有机物中的能量释放出来,供给生命活动的需要。9. 氧气和二氧化碳的路径
肺泡中氧气O2浓度最大,组织细胞中二氧化碳CO2浓度最大。
第四章 人体内物质的运输血液循环系统由:心脏(器官)、血管(器官)、血液(结缔组织)组成。第一节 流动的组织-------血液1.血液的组成和功能血浆Hb 成分:水(约占90%)、蛋白质、葡萄糖、无机盐等功能:运载血细胞,运输养料和废物血细胞:红细胞RBC 白细胞 WBC 血小板 PLT血液的功能:运输、防御保护、调节体温2.三种血细胞比较3.血红蛋白:红细胞中含有的一种血红蛋白,因为血红蛋白中含铁,所以呈现出红色 。特性:在含氧高的地方与氧结合,在含氧低的地方与氧分离 。4.煤气中毒,即一氧化碳CO中毒,因为一氧化碳与血红蛋白的结合能力强于氧气与血红蛋白的结合能力,造成患者缺氧。5.高原反应,简称“高反”,高原反应是人到达一定海拔高度后,身体为适应因海拔高度而造成的气压低、含氧量少、空气干燥等的变化,而产生的自然生理反应。高原反应的症状一般表现为:头痛、气短、胸闷、厌食、微烧、头昏、乏力等。部分人因含氧量少而出现:嘴唇和指尖发紫、嗜睡、精神亢奋、睡不着觉等不同的表现。但人体血液中的红细胞会逐渐增多,以提高运氧的效率。6.平原地区的运动员比赛前到高原地区集训,有利于人体血液中产生更多的红细胞,再回到低海拔地区比赛时血液的运氧效率就比较高,利于人体得到足够的能量。7.干细胞:能分化为各种各样的细胞,进而形成不同的组织和器官。主要存在与新生儿脐带血、骨髓中。第二节 血流的管道——血管1.用显微镜观察小鱼尾鳍内的血液流动时用低倍显微镜 ,用湿润的棉絮将小鱼头部和躯干部包裹起来,观察过程中不断往棉絮上滴水保湿,为了保证小鱼正常呼吸。2.血管的种类、结构与功能
3.中医“把脉”用的是手腕处的桡动脉。静脉俗称“青筋”,抽血、输血、打点滴(静脉注射)用的是静脉。4.毛细血管管壁非常薄,只有一层上皮细胞构成,管内血流速度最慢,这些特点有利于血液与组织细胞进行物质交换。毛细血管中的氧气和营养物质进入组织细胞,组织细胞产生的二氧化碳及其他废物进入毛细血管中的血液。第三节 输送血液的泵----心脏1.心脏的结构和功能:位于胸腔中部,偏左下方 ,大小与本人握起的拳头差不多。主要由肌肉组织构成,具有收缩和舒张功能。心脏是血液循环的动力器官。有四个腔:左心室(主动脉) 左心房(肺静脉)右心室(肺动脉) 右心房(上、下腔静脉)★记忆指导:左右相反(看解剖图时,图的左边实际上是身体器官的右边)上房下室(上边是两个心房,下边是两个心室<上边房间,下边地下室>)房静室动(心房连静脉,心室连动脉<房间里保持安静>)左主右肺(左心室连主动脉,右心室连肺动脉)上下相通,左右不通(同一侧的心房与心室相通,但左右两侧有肌肉壁隔开不相通。)2.瓣膜房室瓣(位于心房和心室之间,只朝向心室开) 动脉瓣(位于心室与动脉之间,只朝向动脉开) 瓣膜保证了血液按一定的方向流动,防止血液倒流。3.血液循环 : 分为体循环和肺循环
两条血液循环途径对比:
两条血液循环途径共同点(血液流动方向):心室——动脉——毛细血管网——静脉——另一侧心房4.动脉血含氧丰富,颜色鲜红,静脉血含氧较少,颜色暗红。肺动脉中流静脉血,肺静脉中流动脉血。其他动脉中动脉血,静脉中静脉血。(解释:动脉的定义是指将血液从心脏输送到全身各处去的血管,而不是以里面流淌什么血液定义。肺动脉是将心脏右心室里的静脉血运往肺部的血管,因此肺动脉中是静脉血。)5.冠脉循环:给心脏自身输送氧和营养物质并运走废物,如果冠状动脉发生病变就会引起冠心病。6.心率、脉搏、血压心率是指每分钟心脏跳动的次数。脉搏是因心脏跳动,血液冲击动脉血管壁,出现动脉可触及的搏动现象。一分钟内脉搏的次数与心率是一致的。血压是指血液对血管壁的侧压力,可以用血压计在肱动脉处测得。血压过高过低都会危害人体健康。7.血液循环的发现:17世纪,英国医生哈维指出血液在体内是循环流动的。第四节 输血与血型1.血量:占体重的7%-8% 。少量失血(不超过400ml),所丧失的血浆成分和血细胞可以在短时间内得到补充而恢复正常,一次失血超过800-1000ml,会出现头晕、心跳、眼前发黑和出冷汗等症状;一次失血超过1200-1500ml会发生生命危险,需及时输血。2.血型:1900年,奥地利科学家卡尔·兰德斯坦纳将血型分为A型、B型、AB型、O型,这就是ABO血型。人类还有其他血型分类系统,如Rh血型系统,汉族人中99%是Rh阳性,1%是Rh阴性(熊猫血)。3.输血:以输同型血为原则 。紧急情况下,任何血型的人都可以接受(输入)少量O型血。(成分输血:如血小板减少的病人,就只需输入血小板;烧伤病人输入血浆。即病人缺什么输什么)4.倡导无偿献血:从1998年起我国实行无偿献血制度,提倡18-55周岁的健康公民自愿献血,健康成年人每次献血200-300ml血液不会影响健康。6月14日是“世界献血者日”(卡尔·兰德斯坦纳的生日)。
第五章 人体内废物的排出1.排泄 (1)概念:人体将体内物质分解时产生的二氧化碳、尿素、多余的水分和无机盐等废物排出体外的过程叫排泄。(2)途径:①皮肤:以汗液的形式排出水、无机盐、尿素等。②呼吸系统:以气体的形式排出二氧化碳、水等。③泌尿系统:以尿液的形式排出水、无机盐、尿素等。(3)区别于:排遗:食物消化后的残渣形成的粪便排出体外的过程。2.泌尿系统的组成肾脏:形成尿的场所输尿管:输送尿液膀胱:暂时贮存尿液尿道:排出尿液肾脏位于人体腹腔后壁脊柱的两侧,左右各一个,每个肾脏由100多万个肾单位构成,肾单位是形成尿液的基本单位。肾单位的结构与功能:肾小球:由入球小动脉分出的数十条毛细血管弯曲盘绕而成,另一端汇集成出球小动脉。肾小囊:肾小管的盲端膨大部分凹陷而成,囊壁分内、外两层,内层紧贴肾小球,外层与肾小管相连。肾小管:肾小囊内外两层之间的囊腔与肾小管相通。3.尿的形成(1)肾小球、肾小囊壁的过滤作用:肾小球和肾小囊壁过滤血液,除了血细胞和大分子的蛋白质以外的血浆成分都可以过滤,在肾小囊中形成原尿。(2)肾小管的重吸收作用:对人体有用的物质,包括大部分水、全部葡萄糖和部分无机盐被重吸收进入包绕在肾小管外面的毛细血管中(进入血液循环),剩下的形成尿液。(3)尿路和血路:血路:肾动脉→入球小动脉(动脉血)→肾小球毛细血管(动脉血)→出球小动脉(动脉血)→肾小管外毛细血管(动脉血 静脉血)→肾静脉(静脉血)尿路:肾小囊(原尿)→肾小管(重吸收)→收集管→输尿管→膀胱→尿道4.尿的排出肾脏→输尿管→膀胱→尿道5.排尿的意义:(1)排出代谢废物。(2)调节体内水和无机盐的平衡,维持组织细胞的正常生理功能。(3)调节体温。6.经皮肤排泄:汗腺(外分泌腺,有导管)分泌汗液,主要成分水,还有少量尿素和无机盐等,汗液蒸发能带走一部分热量,因此汗腺还有调节体温的作用。*区别:血液(包括血细胞和血浆)。血浆(含有各种营养成分和代谢废物)。原尿(没有血细胞,不含蛋白质,含有大量的水,无机盐、尿素等)。尿液(没有血细胞,不含蛋白质、葡萄糖,主要是水、无机盐、尿素等)
第六章 人体生命活动的调节第一节 人体对外界环境的感知1.人体从外界获得的信息中,大多来自视觉。眼球的结构与功能:角膜:无色,透明,可透光巩膜:白色,坚韧,保护眼球内部的作用(眼球白色部位)虹膜:有色素(决定人眼的颜色,黑色、褐色、蓝色等),中央的小孔是瞳孔脉络膜:有血管(给眼球提供营养)、色素细胞(遮光并使眼球内部形成“暗室”)瞳孔:光线进入的通道,大小可以调节。亮光时瞳孔缩小,暗光时瞳孔扩大。视网膜:上有大量感光细胞,能感受光的刺激,形成物象。晶状体:双凸透镜,曲度可以调节,折射光线,使眼睛看清远近不同的物体睫状体:调节晶状体曲度。玻璃体:透明胶状物质,支撑眼球壁,折射光线。2.视觉的形成:(1)成像:(2)形成视觉: 外界光线→在视网膜上成像,感光细胞产生兴奋,产生神经冲动→视觉神经→大脑皮层的视觉中枢,形成视觉3.眼的卫生保健:(1)近视:由于眼球前后径过长,或晶状体曲度过大,物像落在视网膜的前方矫正:戴凹透镜(2)远视:由于眼球前后径过短,或晶状体曲度过小,物像落在视网膜的后方矫正:戴凸透镜(老花镜)(3)保护视力,预防近视,应该做到“三要”“四不要”。4.耳的结构和功能:(2)听觉的形成-沿着听小骨传导
5.遇到巨大声响时,或者迅速张开口,使咽鼓管张开;或者闭嘴、堵耳,两种方式都是保持鼓膜内外两侧大气压的平衡,避免损伤鼓膜。咽部有炎症及时治疗,避免引起中耳炎(咽鼓管联通咽部与中耳)。6.鼻:嗅觉。舌:味觉。皮肤:触觉。第二节 神经系统的组成1.神经系统是由脑、脊髓和它们发出的神经组成。
2.神经元是神经系统的结构和功能的基本单位。
第三节 神经调节的基本方式1.反射是神经调节的基本方式。反射的概念:动物(包括人)通过神经系统,对外界或内部的各种刺激所产生的有规律的反应。区别于:应激性(所有生物都具有的,对刺激做出反应的特性)2.反射的结构基础——反射弧组成:感受器→传入神经→神经中枢→传出神经→效应器反射活动的完成必须要有完整的反射弧。3.膝跳反射扣击部位:膝盖下位的韧带。现象:小腿以膝盖为轴,突然弹跳起来,不受大脑控制。缩手反射时先缩手,后感觉疼痛或烫。缩手的神经中枢在脊髓;感觉(疼、烫)的神经中枢在大脑皮层。4.反射的类型简单的反射:神经中枢位于脊髓内复杂的反射:神经中枢位于大脑皮层内(1)简单的反射:像缩手反射、眨眼反射、排尿反射和膝跳反射等,都是人生来就有的反射。这类反射,只要出现刺激,正常人体就会作出相应的反应,而不需要先经过大脑的分析和判断。(2)复杂的反射:听到上课铃响走进课室、听到汽车喇叭声迅速躲避等,是人通过长期生活经验的积累而形成的。(3)与语言文字有关的反射是最复杂的,也是人类所特有的。如:望梅止渴、谈虎色变、画饼充饥、杯弓蛇影等。(吃梅子时流口水是简单的反射;吃过梅子的人看到梅子时流口水是复杂的反射;吃过梅子的人谈论梅子时流口水是与语言文字相关的最复杂的反射,只有人类才有。)第四节 激素调节1.人体主要内分泌腺:垂体:分泌生长激素等。甲状腺:分泌甲状腺激素 。胰岛:位于胰腺中,分泌胰岛素。肾上腺:分泌肾上腺激素 。胸腺:分泌胸腺激素。 性腺:睾丸(男性):分泌雄性激素 。卵巢(女性):分泌雌性激素 。2.激素:由内分泌腺的腺细胞所分泌的、对身体有特殊作用的化学物质。 内分泌腺没有导管,分泌物—--激素,直接进入腺体内的毛细血管,并随着血液循环输送到全身各处。(外分泌腺有导管,分泌物可以由导管排出体外或储存在外分泌腺以外的某个结构中,如汗腺分泌汗液,乳腺分泌乳汁,肝脏分泌胆汁,胰腺分泌胰液等。注意:胰腺既是外分泌腺又是内分泌腺)3.生长激素、甲状腺激素、胰岛素分泌异常时症状:
4.神经调节和激素调节的关系:人体的生命活动的调节主要受到神经系统的调节,但也受到激素的调节。
第七章 人类活动对生物圈的影响第一节 分析人类活动对生态环境的影响1.我国实行计划生育政策,鼓励晚婚晚育、少生优生。目的是:控制人口数量,提高人口素质,减缓对生物圈的压力,实现可持续发展。2.人类活动破坏生态环境大肆砍伐森林,破坏植被草原过度放牧,沙尘暴危害严重大量捕杀野生动物大量使用农药、化肥污染环境等3.生物入侵:科学家把生物随着商品贸易和人员往来迁移到新的环境中并对环境造成严重危害的现象叫做生物入侵。如:侵入我国的薇甘菊、大米草、凤眼莲(水葫芦)、紫茎泽兰、福寿螺等。第二节 探究环境污染对生物的影响1.酸雨:又被称为“空中死神”,人为地向大气中排放大量的酸性物质造成的。我国的酸雨主要是大量燃烧含硫量高的煤而形成的。酸雨的危害:使土壤酸化,从而不能被植物吸收利用;使水质酸化,从而使水生生物生长发育受到影响,甚至死亡; 酸化的水源威胁人们的健康,影响饮用;酸雨直接危害植物的芽和叶,严重时使成片的植物死亡。 控制酸雨的根本措施:通过净化装置,减少煤、石油等燃料中污染物的排放;减少煤、石油等燃料的使用,开发新型能源。2.排入水中的有毒物质接触人体,可能会增加基因突变概率,诱发癌症。水中、土壤中很多重金属污染物,如汞、镉、砷,会通过食物链积累,最终危害人体健康。3.温室效应形成:由于全球二氧化碳等气体的排放量不断增加形成的。危害:全球气候变暖,冰川加速融化、海平面逐渐上升,台风更加频繁,土地更加干旱,造成世界各 地农作物的减产和多种生物的生存危机。第三节 拟定保护生态环境的计划1.保护生态环境要做好以下工作: 保护森林和植被控制酸雨,减少环境污染提高全民的环境保护意识2.为防止水土流失、土地沙化、沙尘暴等,采取的措施主要是: 植树造林,保护植被,退耕还林、还草、退耕还湖。 模式四
上一篇:努儿、赛娜、巴图、克里木这些名字都是啥意思? 从热播剧《猎狼者》角色说开去
下一篇:成年人吃保健益生菌有哪些(成年人适合食用哪些保健益生菌?)
最近更新科技资讯
- 22年过去了,《透明人》依然是尺度最大的科幻电影,没有之一
- 人类基因编辑技术及其伦理问题
- 不吹不黑,五阿哥版的《嫌疑人》能过及格线
- 论Lacan心理公众号的“双标”特质
- 猎罪图鉴:犯罪实录 女性伦理
- 清入关的第一位皇帝是谁,清朝入关后有几位皇帝?
- 描写露台的优美句子
- 谭德晶:论迎春悲剧的叙事艺术
- 中秋节的好词好句
- 《三夫》:一女侍三夫,尺度最大的华语片要来了
- 赛博朋克的未来,在这里
- 文件1091/721/2A:反概念武器实体的一封信件
- 尤战生:哥伦比亚大学点点滴滴
- 韩国最具独特魅力的男演员(安在旭主演的电视剧有哪些)
- 乃至造句
- 请保护好我们的医生,他们太难了
- GCLL06-土木工程的伦理问题-以湖南凤凰县沱江大桥大坍塌事故为例
- 黄金宝典:九年级道德与法治核心考点必背篇
- 【我心中的孔子】伟大的孔子 思想的泰山
- CAMKII-δ9拮抗剂及其用途
- 选粹 | 郑玉双:法教义学如何应对科技挑战?——以自动驾驶汽车为例
- 苍井空37岁宛若少女,携子送祝福遭热讽,下架所有视频母爱无私
- 日韩新加坡怎么对待影视剧中的裸露镜头
- 中西方文化中的颜色词
- 土豪家的美女摸乳师——关于电影《美人邦》