手机访问:wap.265xx.com2020年10款高热度笔记本电脑推荐,全能本香专业本强,款款惹人爱
笔记本电脑主要有三大类人群在使用,第一类是搞科研,文字编辑及创作的文创工作者,这类人群主要使用的大都是专业性能强的专业本或全能本。第二类是以学生为主的人群,主要使用的都是为学生专业设计的一些网课本。第三类就是游戏爱好者,他们一般都会选用性能强劲的游戏本或全能本。大概可划分为专业本,全能本,游戏本。下面就从这三类笔记本电脑中推选十款性价比高,在2020年热度最高的笔记本电脑供大家参考。
第一款:联想拯救者R9000X 2021【参考价:7999元】
联想拯救者R9000X 2021,是联想在2020年11月30日新推出一款笔记本,一推出就成2020年终热度最高的笔记本电脑,厂方定位为游戏本。但从其机身厚度及重量来看又是一款轻薄本,再加上拯救者R9000X 2021的较长续航时间及强大综合性能来看,拯救者R9000X 2021真的是一款全能本。
从联想拯救者R9000X 2021的硬件配置参数和鲁大师跑分情况可以看出,其综合性能是非常的强劲,尤其是AMD的R7-4800H八核十六线程处理器的加入及RTX 2060显卡的搭配,让拯救者R9000X 2021成为联想目前性价比最高的一款笔记本。
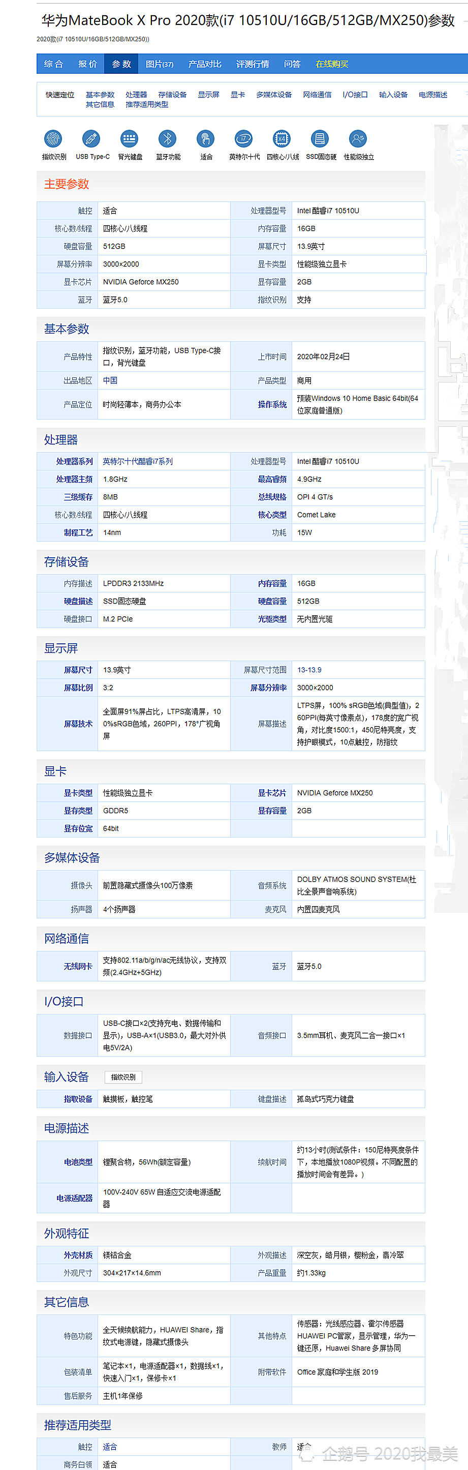
第二款:华为 MateBook X Pro 2020款【参考价:8999元】
2020年4月8日联想正式发布了MateBook XPro 2020这款笔记本,产品一上市就受到了很多年轻人的喜爱。主要是华为过硬的品质及性价比较高的产品价格。2020年华为MateBook XPro 2020依然是一款最强的办公本之一。MateBook XPro 2020具有全面屏可触控功能,完美实现跨系统多屏协同, 多种设备进行数据同步无线传输等华为特有功能。可定位为专业本,产品热度可以说是2020年最热笔记本之一。
通过配置参数可以看出MateBook X Pro 2020搭载了十代酷睿i7-10510U处理器,显卡搭配独立显卡MX250.
鲁大师综合跑在29万分左右足见MateBook XPro 2020其性能够强劲,作为一款专业性轻薄本,华为 MateBook X Pro 2020款没有什么做不了的。3K高分触控屏的搭配及高颜值的外观设计让华为 MateBook X Pro 2020款打造的真香。
第三款:惠普(HP)星15s-er1004AU 青春版 (R7-4700U 16G 512GSSD UMA FHD IPS 天然银)【参考价:4099元】
其搭载的处理器为AMD的八核八线程R7-4700U,显卡为集成核显。集成的RX Vega核显在图形测试软件中得分强于独显MX250的图形得分,足足强了15%。而独显MX250的TDP达到了25W,R7-4700U的总TDP才15W,可见R7-4700U真的很发力。
其搭载的处理器为AMD的八核八线程R7-4700U,显卡为集成核显。集成的RX Vega核显在图形测试软件中得分强于独显MX250的图形得分,足足强了15%。独显MX250的TDP达到了25W,而R7-4700U的总TDP才15W,可见R7-4700U真的很发力。
惠普(HP)星15s-er1004AU的鲁大师综合跑分293888分,可见其综合性能是足够的强劲,其性价比真的很高。在2020年同等价位的笔记本电脑中,真的可以算是一款货真价实的好电脑,也是2020年热度极高的网课本。
第四款:荣耀猎人 V700(i7 10750H/16GB/1TB/RTX2060)【参考价: 8499元】
荣耀猎人V700是荣耀2020年9月16日才新发布的一款笔记本电脑,产品定位为游戏本,产品一上市,很快就成为了2020年热度最高的一款笔记本电脑。
从参数配置情况可以看出,荣耀猎人V700搭载的是6核12线程i7-10750H处理器.显卡搭配NVIDIA RTX 2060 MAXQ主流显卡。强强组合让荣耀猎人能为玩家提供满血出击、一剑封喉的游戏畅爽体验!
荣耀猎人V700的鲁大师跑分401954分,可见其性能的强劲。其厚度仅为19.9毫米的金属机身设计,16.1寸大屏的加入,把这款裸机重量仅为2.45公斤的游戏本,打造成了一款全能本。
第五款:小米Redmi G 游戏本(i7 10750H/16GB/512GB/GTX1650Ti/144Hz)【参考价:6699元】
Redmi G 是小米在2020年8月14日正式发布一款的笔记本电脑,定位为游戏本。
从配置参数可以看出Redmi G打载6核12线程处理器i7 10750H,显卡搭配的是主流处理器GTX1650Ti。这种强强组合让Redmi G可以畅玩市面上的大众及3A游戏。
Redmi G通过鲁大师跑分综合得分为370150分,可见其综合性能真的够强劲,在同等硬件组合的笔记本电脑中算是性价比很高的游戏本。也是2020年热度比较高的游戏本之一。
第六款:华为Matebook 13 2020锐龙版(R7 4800H/16GB/512GB/集显)【参考价:5399元】
华为Matebook 13 2020锐龙版是华为在2020年8月19日发布一款轻薄笔记本电脑。定位为商务轻薄本。
从配置参数可以看出华为Matebook 13 2020锐龙版搭载AMD的6核12线程R7 4800H处理器。显卡为集成核显,经过测试R7-4800H的核显性能强于独显MX250的性能。
华为MateBook 13 2020锐龙版,搭载一块2K屏幕其分辨率为2160*1440,拥有100%的sRGB广色域,3:2的屏幕比例实现2K级的显示效果,清晰亮丽,看起来感觉非常的舒适。
华为MateBook 13 2020锐龙版通过鲁大师跑分成绩为329168分,在同等配置中华为MateBook 13 2020锐龙版可为很亮眼,高颜值的外观打造,体积小巧却又性能强悍的硬件搭配,绝对能满足你所有的工作需求。可以说是2020年的一款既香又美热度极高的轻薄本。
第七款:惠普暗影精灵6(i7 10870H/16GB/1TB/RTX2070Max-Q/144Hz)【参考价:9899元】
惠普暗影精灵6是2020年7月9日发布的一款笔记本电脑,产品定位为游戏本。
从配置参数中可以看出,惠普暗影精灵6搭载酷睿十代八核十六线程i7-10870H处理器,显卡搭载Nvidia GeForce RTX 2070 Max-Q,真的可以说是发烧级显卡。
上图是2020年Nvidia GeForce RTX 2070 Max-Q的排名情况。高端处理器加发烧级显卡的强强组合,把惠普暗影精灵6打造成了一款高端游戏本。
通过鲁大师的跑分成绩561188分可以看出惠普暗影精灵6的综合性能的强悍,真实的数据告诉我们惠普暗影精灵6真的很好,是一款专业性很强的游戏本,产品热度就是一个字‘高’。
第八款:神舟4K屏战神Z10-CU7PF【参考价:8999元】
神舟战神Z10-CU7PF是2020年4月新发布的一款超高清4K笔记本电脑,产品定位为游戏本。产品一推出就成为2020年最热笔记本电脑之一。
从配置参数看出神舟战神Z10-CU7PF搭载十代六核十二线程I7-10750H处理器,搭配显卡为RTX2070Super发烧级显卡。
屏幕搭载一块15.6寸的4K屏幕,其分辨率高达3840×2160.
鲁大师测分情况证明了神舟战神Z10-CU7PF的强劲性能可不是吹出来。薄款机身设计,4K超高清大屏幕搭载,神舟战神Z10-CU7PF真的是一款全能型笔记本电脑。
第九款:荣耀MagicBook Pro 2020锐龙版(R7 4800H/16GB/512GB/集显)【参考价:4999元】
荣耀MagicBook Pro 2020锐龙版,是华为荣耀2020年7月16日推出的一款笔记本电脑,定位为轻薄商务本。
从配置参数可以看出,荣耀MagicBook Pro 2020锐龙版搭载AMD的八核十六线程R7-4800H处理器,显卡为集成核显。
通过鲁大师的跑分可以看出,荣耀MagicBook Pro 2020锐龙版相比同样搭载R7-4800H处理器的华为Matebook 13 2020锐龙版的跑分要高出3万分。可见荣耀MagicBook Pro 2020锐龙版的硬件性能表现的十分强劲。在同等价位产品中荣耀MagicBook Pro 2020锐龙版的性价比真的很香,是一款专业性很强的轻薄本。
第十款:华硕天选(R9-4900H/16GB/512GB/RTX2060/15.6英寸)【参考价:8299元】
华硕天选是2020年3月份华硕推出的一款笔记本电脑,产品定位为游戏本。华硕天选一推出就很受欢迎,产品热度两个字‘真高’。
通过配置参数可以看出,华硕天选搭载了AMD的八核十六线程R9-4900H高端处理器,并搭配主流显卡RTX2060。高端的硬件组合把华硕天选打造成了一款综合性能超强劲游戏本。
通过鲁大师的跑分情况可以看出,AMD的八核十六线程R9-4900H综合性能表现十分强劲。华硕天选的综合得分为512659分,这样的高成绩只能说华硕天选真的太香了,是一款性能强劲的游戏本。
以上10款笔记本电脑,既有专业性极强的商务轻薄本又有综合性能强劲的游戏本,还有能文能武的全能本,款款都是2020年热度好本。简评到此,欢迎点评!
最近更新科技资讯
- 22年过去了,《透明人》依然是尺度最大的科幻电影,没有之一
- 人类基因编辑技术及其伦理问题
- 不吹不黑,五阿哥版的《嫌疑人》能过及格线
- 论Lacan心理公众号的“双标”特质
- 猎罪图鉴:犯罪实录 女性伦理
- 清入关的第一位皇帝是谁,清朝入关后有几位皇帝?
- 描写露台的优美句子
- 谭德晶:论迎春悲剧的叙事艺术
- 中秋节的好词好句
- 《三夫》:一女侍三夫,尺度最大的华语片要来了
- 赛博朋克的未来,在这里
- 文件1091/721/2A:反概念武器实体的一封信件
- 尤战生:哥伦比亚大学点点滴滴
- 韩国最具独特魅力的男演员(安在旭主演的电视剧有哪些)
- 乃至造句
- 请保护好我们的医生,他们太难了
- GCLL06-土木工程的伦理问题-以湖南凤凰县沱江大桥大坍塌事故为例
- 黄金宝典:九年级道德与法治核心考点必背篇
- 【我心中的孔子】伟大的孔子 思想的泰山
- CAMKII-δ9拮抗剂及其用途
- 选粹 | 郑玉双:法教义学如何应对科技挑战?——以自动驾驶汽车为例
- 苍井空37岁宛若少女,携子送祝福遭热讽,下架所有视频母爱无私
- 日韩新加坡怎么对待影视剧中的裸露镜头
- 中西方文化中的颜色词
- 土豪家的美女摸乳师——关于电影《美人邦》