手机访问:wap.265xx.com属相(生肖)到底是按立春划分还是农历划分比较遵循传统?
古时是以立春做为生肖分界点,古人云:春大于年。春即立春,年为正月初一。纵观中华五千年文明,元旦(春节)并不是固定的,例如秦代以十月初一为元旦,唯有立春这一天亘古不变。生肖诞生的最初意义在于划分时间,除了十二生肖一天还有十二时辰,也可用生肖来表示,每个时辰时间长度一样,以立春为分界点的话,则每一年是365.25天(立春精确到时),但若已农历正月初一做分界点,有的年份是13个月,平均吗?再者,生肖的重视是从宋代开始,反观汉唐,尽管已经有了生肖,但是并未像今人这般看重。立春也不关八字什么事,是算命的引用立春算法而不是算命学成就了二十四节气!
--------------2018年2月4日更新--------------
今天是立春,按传统习俗已经进入狗年。今年农历有两个六月,所以立春比春节要来得早一些。我出生那年也有两个农历六月,很尴尬的我的出生日期介于立春后与春节之间,我妈族人跟我爸族人对我生肖的说法都不一致,为了弄清我到底是什么生肖我没少查资料。前面说到了,传统的生肖划分点是立春,怎么后来变成了正月初一呢?有个说法是,民国刚成立那会,为了与世界主流文化对接,中国开始以公元纪年,1月1日被称为元旦,原先的元旦——正月初一更名为春节,原先的春节——立春反而没了名分,逐渐被世人忘淡。于是正月初一是生肖分界点的说法慢慢盛行。
某次去西安大雁塔游玩,请教了里面的法师,他们也对我说正统的生肖划分点是立春,还送了我一张生肖卡片做纪念。至此,我总算弄明白我的生肖。


属相什么时间交替?是春节还是立春? - 子非鱼的回答 - 知乎 https://www.zhihu.com/question/22318210/answer/21004490
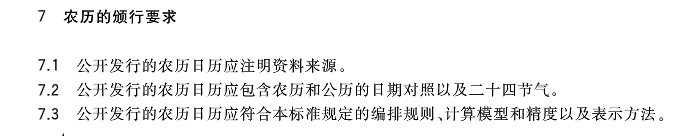
2017年,国家质检总局、国家标准委批准发布《农历的编算和颁行》。
标准全文:国家标准|GB/T 33661-2017
国家标准化管理委员会
下面摘录与这个问题有关的论点:
1。关于天干地支,仅仅是文字符号,与所谓吉凶无关

2。农历,农历日的定义。这意味着,年、月、日只能从北京时间24点起算。那些所谓2月4日(立春)X时X分,进入X年的说法,是完全错误的。



3。农历年的定义和命名方式。说明干支和生肖是农历年的标记,当然适用从正月初一开始。其中的举例,已经说明,甲子年(鼠年)起讫日期,并非从立春开始。这也彻底驳斥某些大师所谓的干支记年不属于农历的谎言。

4。农历日可以用干支表示。其实农历月份,也可以用干支表示,只是历史上使用不广泛,所以标准也未作定义。

5。农历的日期的表达方式、颁行要求



6。历法的权威是中科院紫金山天文台,标准也是他们制定的。

6。标准制定的背景、说明。现摘录一下,大意是:长期以来,农历标准存在混乱,农历发布和发行管理规定的缺失,又会进一步导致因为自行编算或辗转复制而内容错误的农历日历公开发行给社会带来的混乱。因此为了保证农历编算的准确性和权威性,并有效维护农历作为国家历法的统一性和严肃性,有必要规范农历的编算和颁行工作,制定国家标准。
针对农历的表示混乱,明确了:
农历的表示方法指农历年、农历月、农历日的命名方式,以及农历日期的标识方式。本标准规定的农历表示方法遵循中国传统历法的表示方法:农历年按照干支纪法和生肖纪法命名,农历月按照数序纪法命名,农历日按照数序纪法和干支纪法命名。农历日期的标识则按照“农历”以及农历年、农历月、农历日名称顺序组合而成。
标准认为,农历编算的专业性决定了农历应由国家指定的专门编历机构编算,并且农历作为国家历法,也应由国家有关部门予以正式发布。如此在确保农历编算准确性和权威性的同时为出版发行的农历日历提供统一的标准日历资料。公开发行的农历日历应依据国家有关部门统一发布的标准日历资料,如此才能保证农历日历产品内容的一致性和准确性,维护农历作为国家历法的统一性和严肃性。随着新媒体传播的普及,手机日历、网络日历等电子日历产品中的错误信息也在以更快的速度传播,因此亟需制定有关的强制性条款。
国家标准对属相的归属已经明确,遵循农历年标准,从正月初一到除夕!虽然对于八字迷和神棍大师们来讲,仍不足以让他们放弃,他们大抵会说,国家标准不足以取代千百年来的习俗。问题果真如此吗?请看下一部分,历代官方都是遵循正月初一作为属相干支的开始,现代的标准与之完全一致,根本没有改变,恰好是继承了千百年流传的传统。而神棍大师们认为属相以立春为准的传统,不过是在命理学中遵循的传统,仅仅是在其圈子里的传统,不足以推广到日常生活和正史之中!
立春派的重要观点是,传统黄历就是从立春起算的,但都只是引用现代人编写的在算命网站上找到的乱七八糟的所谓黄历,这些“黄历”往往连作者都找不到,毫无权威性可言。下面就让大家看看真正的古代黄历。事实上,还没有一本古代黄历,以及在港台正规出版的纸质版黄历,是采用立春说的。
1。清代黄历


这是清代御用万年书,可谓地地道道的清代黄历,雍正十三年乙卯,正月出现一次立春,十二月再次出现一次立春。但都算在乙卯年之下。乙卯年次年为丙辰年,无立春。



上面那些页,古代皇历出现的“凡354日”,“凡384日“,只有黄历从正月初一开始,才可能出现这样的天数。如认为黄历从立春为岁首,则不可能出现这种情况。



再看上面的光绪年间的黄历,由于当年立春出现在正月初一之前,所以没有计入当年,正月的节气直接就从雨水开始。第二张图片也是类似的情况,更为决定性的是,仔细观察一下最右边的一列,写着“年前十二月二十五日X时X刻立春”,分明就把正月初一前的立春视为年前。试问如果认为黄历从立春开始,怎么可能出现这种这种低级错误?!
2。明代黄历
下面摘录明代黄历的影印本, 资料来源于 《国家图书馆藏明代大统历日汇编 》



请看上面的明代官颁日历,其形式与清代黄历完全一致,也是遵循正月初一的标准。
有个立春派的观点非常可笑,在我举出清代的史书和历书,证明古代干支纪年以正月初一为岁首时,他竟说“明亡之后再无华夏”,言外之意就是清代的文献不能代表传统中华文化,所以我的文献没有证明力。事实上这种反智的话,本不值得一驳,先不说这句话是现代才出现的,认为清代的文化不是中国传统文化的一部分,则更是连常识都没有。我举的清代文献是因为这文献存世最多顺手拈来,事实上明代的史书和历书,其体系和记载方法与清代完全一致。这位知友用一句以讹传讹的话就想否定清代官方文献的证明力,未免太不自量力了。他还说干支纪年是传统文化,而传统文化就是按立春算的,这未免又是一个荒谬的循环论证。
3。清实录
立春派为了证明自己的观点,还试图在古代文献上找依据,最早在2009年的民间红学家陈林,说在清朝官修史书《清实录》上找到诸如乾隆二十七年十二月廿二日(庚戌)立春,《实录》的记载是:庚戌。……。是日癸未年立春。”的记载,认为在正月初一之前的立春,已经标记了下一年立春的字眼,遂认定清代是立春作为干支纪年的证据。
严正辟谣:
事实上这是对《清实录》体系的不了解,断章取义所致。《清实录》上每半个月的纪录为一卷,每逢农历初一、十六都有年号纪年、干支纪年,作为卷首。就像现代报纸和个人日记,总是抬头记载日期。只有在正月朔时,年号和干支才会变更。实录卷之七百七十六,”乾隆三十二年。丁亥。春。正月。丙寅朔。上诣奉先殿行礼“,对应公历1767年1月30日,干支纪年已换岁。”辛未。祈谷于上帝。上亲诣行礼。是日。立春。顺天府进土牛春山宝座“,对应公历1767年2月4日。对于每日记载的史书来讲,抬头记载时间,不但是千百年来延续的习惯,显得庄重。
《清实录》在年末的立春标记为下一干支年立春,系在卷中的正文部分变更,并不是正式的纪年变更,仅适用于立春出现在年末的情形。立春作为二四节气之首,由于二四节气和农历的错位,导致一个农历年中,会出现在年末、年初和两头春的现象。遇到立春出现在年末的情形,《清实录》把其标记为下一年干支,仅意味着这是属于下一年的立春,因为立春是一年的第一个节气。但是纪年并未结束,要等到十二月底才结束。
因此,当遇到立春出现在正月初一之后,《清实录》只会标记为”是日立春“。按照立春派的观点,如果标记“癸未年立春”即意味着干支纪年的更变,为何并非每年的立春都这样标记,难道只需要一部分年份才变更干支吗?这根本就无法自圆其说。最为决定性的是立春在十二月十五的情形。1871年2月4日(同治九年十二月十五),里边有写“辛未年立春”,如果这是干支转换的证据。为何在第二天,清实录上仍记载“同治九年十二月庚午”,难道不是过了立春就是换了干支吗?事实上只有到了1871年2月19日,清实录的抬头才转换为“同治十年辛未春正月朔”。

对于《清实录》上的立春的记载方式,民间红学家陈林曾在2008年春节期间,与历史学家葛剑雄在微博上辩论,葛教授认为干支纪年毫无疑问是从正月初一开始。但一开始葛教授被陈林拿出《清实录》的证据吓住了,但经过对《清实录》的详细考究,葛教授最终得到了与上面相同的结论。[转载]葛剑雄教授,你知罪吗?
顺带一提,这个所谓民间红学家陈林,完全就是一个跳梁小丑,他以极尽恶毒的语言,攻击近现代红学的主流研究成果,而他公布的所谓“大发现”,实则就是东拼西凑,避重就轻,用断章取义,倒因为果等辩论技巧粉饰,学术界本就一片嘲讽。读者可以点开刚才的链接,“领略”一下这位民科的“风采”。
4。明实录
立春派有位明史爱好者(根据他在知乎的回答可知)提出,清代史书皇帝年号和干支在一起是不严谨的,而他心爱的明朝则不是这样。他认为,年号纪年从正月开始,但干支纪年仍从立春开始,《清实录》把其放在一起,导致人们产生了错误的认识,以为他们是同步的。而《明实录》,上面记载的日期只有皇帝年号而没有干支年号,就不会像《清实录》那样留下错误。
辟谣:
这位明史爱好者根本没有认真读过《明实录》,明实录上有叙述元末的历史,在明朝年号正式建立之前,其叙述年份时,同样也是以干支纪年的形式,而且多个年份的记载均显示其支持以正月初一为岁首。

甲午春正月甲子朔,其中甲午春,即甲子年(公元1354年,元朝至正十四年),下面的”甲子“,则为农历正月初一的干支。查历法得知,公元1354年1月25日为正月初一,而立春在1月28日,正月初一早于立春,但在正月初一已经标记为新一年的干支。(注:1582年格里高利下令调整公历,删去了10天,导致1582年之前的立春不在现代公历的2月初)


上面”乙未春正月戊午朔“,基本和上面一样的体例。
但是若非正月,则只会显示农历的月序和朔日(初一日)的干支,丙申年(1356年),“夏四月辛亥朔”,“五月庚辰朔”,“六月庚戌朔”

终上,《明实录》上的干支纪年的记载方式,其实和《清实录》完全一致。我举了铁证如山的明代正史之后,那位所谓的“明史爱好者”,马上就开始胡乱狡辩,为了支持立春说,居然说《明实录》叙述元末历史,又不能用元朝年号,使用干支是不得已为之,干支纪年和年号纪年实际不一致之类的话,我对这位熟读史书的明史爱好者,连基本的纪年体系都搞错,感到莫名的悲哀。他所说的所谓不一致,完全是他自己的主观想象。如果他有种,应该去查查权威典籍,看能不能找到所谓干支纪年和年号纪年不一致的有力证据。
5。其他朝代的正史
明清两代留下的古文献实物较多,有力地证明干支记年的起点问题。而明代以前的正史中,也不难发现干支纪年从正月初一开始的证据。
《元史》卷二·本纪第二◎太宗四年壬辰春正月壬午朔,拖雷败金将完颜两娄室於襄城。(对应公历1232年1月24日,已换干支纪年。而此年立春日为1月29日)
《元史》卷三·本纪第三◎宪宗九年己未春正月乙巳朔,驻跸重贵山北,置酒大会 (对应公历1259年1月25日,已换干支纪年。而立春在1月29日)
(庵溪提供)
《宋史·律历十五》记有:“今淳祐十年冬所颁十一年历,称成永祥等依《开禧》新历推算,辛亥岁十二月十七日立春在酉正一刻,今所颁历乃相师尧等依《淳祐》新历推算,到壬子岁立春日在申正三刻。”“辛亥岁十二月十七日”与“壬子岁立春日”对举,明矣。这个也和《清实录》相呼应,证明标记“XX年立春”,仅仅说明这个立春是下一年的立春,但纪年仍视为年末。

(方晓提供)
更早的恕不提供,有兴趣的读者可以去翻翻正史,立春派根本无法找到干支纪年从立春开始的任何权威性古代文献!
2000年多年前的《史记》,对正月初一和立春,已经作了重要区分。《史记·天官书》明言:“正月旦,王者岁首;立春日,四时之始也。四始者,候之日。”此书明确了汉武帝时正月朔才是岁首的地位。隋代杜台卿的《玉烛宝典》也说:“正月为端月,其一日为元日,亦云正朝,亦云元朔。”“元”为开始之意;因为这一天还是岁之朝,月之朝,日之朝,所以又称“三朝”;又因为它是第一个朔日,所以又称“元朔”。宋代吴自牧《梦梁录·正月》也写得明明白白:“正月朔,谓之元旦,俗呼为新年。一岁节序,此为之首。”
中国古代的正史多用干支纪年,干支纪日,而干支纪月比较少,但在黄历中,仍可以看到干支纪月的记载。立春派认为,即便认为干支纪年的起点存在争议,干支纪月遵循节气的标准,这一点应该毫无争议。他们认为,干支纪年从立春开始,那么干支纪月也是以节气作为分割,比如寅月起止时刻就是立春到惊蛰。
严正辟谣:
虽然干支纪月历史上不常用,而现代农历的国家标准也没有定义,但并不代表没有标准。古代干支纪月也是遵循农历的标准,寅月从正月初一到正月月末,卯月从二月初一到月末,以此类推,如果遇到农历闰月,则闰月不予标记,或者其干支纪月与前月相同。
下面举出明清两代的黄历,证明这一规则!

明清两代的黄历,会逐月记载日期,在每个月的抬头,已经记载当月的干支纪月,上图中的六月,建乙未,从初一开始逐日列举。另外该年的六月初一晚于小暑,所以在最右边特意使用“前月”来记载小暑的时刻,明确小暑不属于“建乙未”的六月,从而彻底驳斥干支纪月以节气为分界的错误观点。

这张明代黄历系大明隆庆三年己巳年,遵循同样的原则,连样式也大同小异,正月初一早于立春,但“建丙寅”从正月初一开始。



特别地,该年闰六月,但干支纪月只标记六月,闰六月不标记,这也证明官方干支纪月用于农历的规则!如按照立春派的观点,进入立秋应该是进入申月了,但是黄历却没有任何记载!
干支纪月从农历为准,尚有唐代薛能的诗句《除夜作》,“和吹度穹旻,虚徐接建寅。不辞加一岁,唯喜到三春。”分明建寅就是从新年开始算的。
有些神棍文盲言必称传统文化在港台,原因是港台地区没有限制算命。下面就看看台湾台北故宫博物院出版的《故宫文物日历2019》,看看人家对干支纪月是怎么记载的!看到没有,2019年2月4日,戊戌年除夕,也是立春,台北故宫日历标记的仍是“乙丑月”,并没有在立春更新为“丙寅月”,分明传统历法和八字神棍所使用的是两回事!

立春派在褫夺干支纪年的同时,还试图剥夺干支纪月,但是找不到任何权威文献支持,只好被一次次无情打脸。
在本回答的一个评论中,立春派有一个人的观点也是非常荒谬。他认为,干支纪年从正月初一开始,但干支纪月,算月建的时候,还是节气为准,这样就会导致不同步。就因为“不同步”,他居然可笑地以这个理由来否定国家标准的合理性,认为国家标准的官员太智障。看来他心目中首先认定干支纪月无争议遵循节气。殊不知,正确的做法就是,干支纪年和干支纪月都是从农历开始算的,他觉得混乱其实是错误理解所致,实在不知道是谁更智障。
立春派用以支持属相干支从立春开始的所谓观点以及证据,没有任何权威古文献的证明,而且大多人对于历法以及历史,一知半解,存在大量主观附会,以阳历的思维习惯强加干支纪年身上,更有一些八字神棍,不顾历史事实,大肆造谣,严重影响人们对历法的正确认知。下面对立春派的所谓观点逐一进行学理上的驳斥。通过本部分,读者可以看到立春派如何歪曲事实,见识一下他们低劣的知识水平。
中山大学民俗学者叶春生,说翻阅任何一本的黄历,是从立春算起,从而得出属相从立春算起。春节在每年农历正月初一是近代才确定下来的。“1912年,孙中山先生宣布废除旧历,采用公历纪年。到了1914年,时任民国大总统袁世凯颁布法令,规定每年农历正月初一为春节。在此之前,传统上以立春作为岁首,更早的时候也有过以冬至为岁首的情况。”立春不仅是一个节气,更是一个节日。古代帝王都会在立春这一天举行祭祀活动,以求新的一年国泰民安。生肖从立春还是春节开始?
严正辟谣:
叶春生是一个民俗学家,同时也擅长看风水命理,他支持立春说,本也情有可原。但是他说翻开任何一本黄历都可以看到立春算生肖,我不知道他有没有勇气翻阅上面提到的真正黄历。可是民国的黄历由民间命相术士编写,只是徒有黄历的形式,与封建皇朝官方颁发的真正黄历有本质区别。民国之后部分命理学家编写的从立春算起的黄历,只能证明有部分黄历采用立春说,根本不能证明历代黄历都是如此。

再看看当前以老黄历形式印制的纸质版日历,以2017年丁酉年正月初一为例,春节在2017年1月28日,在立春之前,但干支纪年已经标记为丁酉年,而右下方的“今日八字”一栏,记载的当天出生的人的八字,最左边一列为年柱,仍处于丙申的状态。换句话,老黄历中的干支纪年和八字的是分开来记载,干支纪年是属于农历的,遵循正月初一开始,实在不知道哪位命理学大师和学者,居然能够得出老黄历支持从立春开始的证据?!


再看2015年的老黄历,立春当天,是农历十二月十六,所以干支纪年的记载仍是“甲午年”,而只有在“今日八字”一栏,年柱才变更为乙未。
对于这种以老黄历形式印制的纸质版日历,虽然在中国大陆民间通行,但涉及封建迷信等原因,没能获准在大陆正式出版(没有书号,出版机构),多数是盗印自香港风水机构。到目前为止,还真没有发现有这种纸版老黄历,是把干支纪年的起始日移到立春的。
下面是香港出版的较有代表性的通书《聚宝楼》,书中几乎全是易学术数的内容,应该符合算命神棍们心目中的老黄历的形式了。从图中看出,戊戌年头的第一天是,正月初一。2018年的立春日,分明写着“丁酉年”,请问神棍们,你们不是说立春之后就是狗年了吗?这怎么解释?这个事实证明,真正严肃的现代老黄历,也没有采纳所谓立春说!



有个立春派扯“年”和“岁”的区别,他认为,年是指正月初一到除夕,就是现在的农历年,而岁是指一个回归年,反映的是季节变化周期。因此岁更应该反应阳历,从而得出立春是岁首,正月初一是年首,而干支纪的是岁而不是年,进而得出岁首就是立春。还搬出先秦的文献《周礼·春官》:“正岁年以序事。”郑玄注:“中数曰岁,朔数曰年。中、朔大小不齐,正之以闰,若今时作历日矣。”《礼记·月令》孔颖达疏:“中数者,谓十二月中气一周,总三百六十五日四分之一,谓之一岁。
这个神棍还说,年本质上只有皇帝年号纪年,而干支和生肖只属于纪岁,所以只能以立春开始。
严正辟谣:
这个神棍还算会在找文献,可惜他忽略了语义是会随着时代的变迁而变化。今天还在强调回字四种写法,就如同孔乙己一样可笑。
真实情况是:先秦时间,年和岁的确是如神棍所言,年是指历法上的周期,岁是季节变化的周期。但是,久而久之,人们也就约定俗成,年和岁演变成了同义词,最迟在汉代,年和岁就已经分不清楚。年和岁就是一个意思。《史记·天官书》明言:“正月旦,王者岁首;立春日,四时之始也。四始者,候之日。”这里,就是正月也视为岁首。《旧唐书》 本纪第十 肃宗:“月为四月,余月并依常数,仍依旧以正月一日为岁首”。《旧唐书》志第二 礼仪二:“今每岁首元日,于通天宫受朝,读时令,布政事,京官 ”,这里也明确把元日视为岁首。王安石《元日》:爆竹声中一岁除,春风送暖入屠苏。清人郝德懿编著的《尔雅疏义》云: “年者,谷熟之名。每岁一熟,故以为岁名”现代编制的《辞源》云,“年,岁,指地球环绕太阳运行一周的时间” 又云: “岁、年。一年为一岁。”

事实上,除夕,正式名字就叫“岁除”,现在人们所称的“除夕”已经是别名,这有宋代《岁时广记》。现金我国北方还有守岁的习俗,意思是一家人吃完饺子后在家里等候新年到来。
现今大受欢迎的《故宫日历》,对传统节日也做了很好的梳理,恢复了一些古代的节日记载,而对于除夕,并没有记载“除夕”,还是按照古代旧制,记为“岁除”。
由此种种,都证明了,所谓立春才是岁首,是神棍故意捏造的谎言,无论是年首,还是岁首,都是指历法上一年的开始,即正月初一!其实,古籍中,“岁首”的意思,大多数都是指历法上的开始,下面摘录一下《汉书》的搜索结果,供参考。其实汉书的记载中,显然正月才是岁首,在宋代的《资治通鉴》也确认这一点。



所谓岁首是立春,年首是初一,完全就是神棍自己的YY。他的逻辑是,从先秦岁的概念是指季节变化周期,而只有阳历才能准确反映季节,节气本身就是一种季节变化,所以岁=季节周期=阳历,而古代历书中往往都有“岁次甲戌”(详见上文的明清两代历书的图片)的记载,干支是和岁挂钩的,岁=干支,因此干支=岁=阳历,从而YY出干支是纪岁首的,所以要从立春算,也符合岁的定义。这种荒谬绝伦的逻辑,完全是预设立春说的立场,再主观附会古籍中的解释,其实从中可以看出上面的推理,每一步都是在主观附会,一没有文献证明,二连历史都搞错了。事实上,古代历书中,所谓岁次甲戌的记载,仅是先秦岁星纪年的一种惯用手法,但是具体岁的起点,也没有明确说立春就是岁首。汉代以来的“岁”的含义与先秦时期大为不同。没有任何文献证明先秦的岁首是立春,反而大量文献都证明,年首,岁首都是正月初一。人家从2000年前的汉代就分不清楚年和岁的区别,不做区别,你9102年还去区分,煞有介事地提醒现代人要按照两千年前的定义去理解?简直比孔乙己还可笑!何况从古籍中,证明岁首是正月的文献多了去,就是没有明确的文献记载岁首是立春。不信读者可以自己搜索。神棍仅凭先秦古籍的记载岁的定义,就YY出立春是岁首,这水平太让人类佩服了。
八字神棍和所谓的大师认为,以干支符号纪年、月、日、时,组成一套干支历,这套干支历和农历是不同的历法,干支纪年是属于干支历的,农历严格来讲只有皇帝年号纪年,现在没有皇帝年号,才借用干支来纪年。干支历是中国的阳历,自古以来就一直沿用。在现代权威著作中,也有干支历的记载,如张培瑜的《中国古代历法》,《公历农历干支历对照》,其中《中国古代历法》却明提出干支历以立春为岁首。
严正辟谣:
干支历是伪说,是八字神棍捏造的不存在的历法。中国大百科全书关于历法的定义,历法就是编排日子的体系。按照干支历的观点,以节气时刻为分割点,一天之中可能分属两个月、两年,况且具体的时刻点每年不一样,这显然无法在日常生活中使用。
八字神棍杜撰的概念“干支历”。使用百度高级搜索“干支历”,只有88700个结果,使用中国知网搜索“干支历”,只有1篇文献被命中,而且还只是讨论中医的文章,搜索万方数据,返回的内容的稍多,但是前几篇都是论述干支和中医的关系。由此可见,所谓“干支历”根本没有被学术界所承认,甚至他只是近几年在网上出现,被一群神棍大师极力鼓吹成一套历法。是前几篇都是论述干支和中医的关系。



1。关于《中国古代历法》的记载
八字神棍视为圣经般的《中国古代历法》,明确提出干支历从立春开始,作者也算权威,张培瑜是历法专家。该书在前言中提及,

他认为干支纪时是阳历体系,以立春为岁首。这是立春支持者的最重要证据。但是,张培瑜先生撰写的《中历及二十四节气时刻计算》,发表于《广西科学》1994(3)。在这篇文章中明确指出,干支历在民间俗称“八字”,也就是说,张先生认为干支历就是八字。这里所谓的以立春为岁首的干支历,其实就是八字。仅仅是八字从立春为岁首,并不能证明历法也是如此。

从中可以看出,《中国古代历法》的序言中提到的“干支历”,张培瑜在更早的论文已经毫不客气地指出干支历就是八字。八字是按立春计算的,但不能推出在其他领域也如此。

其实张培瑜也有其他著作,其中有代表性的《三千五百年历日天象》,里边对中国历史上三千多年每一年的年月日和干支对照,都清楚列举。就看看这种历日表示怎样的。



这本书,列举了历朝历代的厉谱,从先秦到晚清,可谓最权威的古代历法了。看看人家,干支纪年、干支纪月全都是按照正月初一的标准,个别年份的开始直接就是雨水,而不是立春,闰月的干支就跟前月相同,与古代历书的古文献的体系完全一致。这些八字神棍断章取义的功夫了得,张培瑜仅仅在论文提到八字是干支历,就集体高潮,以为张培瑜支持立春说,没想到人家一到了严肃的学术场合,根本就不鸟八字一眼,该怎么来还是怎么来,张培瑜对八字和历法,还是分的很清楚的,不容八字神棍染指!
我曾在百度贴吧和一个神棍辩论,他对张培瑜的崇拜真是令人啼笑皆非,他认为干支历出现在这本书中,就证明这得到了权威专家的认可。我说《中国古代历法》是张培瑜主编,这本书是集体编写的,他只是在该书序言中提到干支历,这个是他个人观点,不代表专家组的一致意见,他就破口大骂,说如果其他专家不同意,主编还能让他们继续写吗?简直不能更搞笑。翻遍《中国古代历法》正文,只字不提干支历,要是他真是古代重要的立法并且得到官方认可,怎么没有半点介绍?学术上,要提出与大众观点中不同的观点,颠覆学术公认的理论,必定要求寻找更多的论据,可惜的是,神棍找到这几篇少数纸质版文献,用于推翻公论,还早着呢。因为立春派是按照自己的观念解读这些文献,而这些文献所表达恰好是支持了干支与农历挂钩的结论。

2。《公历公历干支历对照表》
这本书是神棍找到的唯二的明确使用“干支历”的著作,这本书的作者是北京天文台。

这本书虽然提到“干支历”,但是干支历指的是以正月初一为岁首,每月朔日为月首的正统历法上的纪年纪月体系。根本不是神棍们所宣称的以立春为岁首,书中不但没有提及干支历要以立春为岁首,反而再次铁证干支纪年纪月都是以正月和朔日为准。

从这张图可以看出,该书日期对照表中,干支纪年明确标示为农历的干支纪年,而干支纪月也是和农历的序数纪月在一起的。例如公历为2月,农历为正月,正月的干支为”庚寅“。这里的”正月“,”二月“就是农历中的月份,根本不是百科中所歪曲的只是”序数“。因为按照”干支历民科“的理论,干支历根本不存在序数月,只有干支月,所以这里的农历序数月和干支纪月是一一对应的关系,而农历的闰月,干支纪月不单独标记,一般认为与闰月前一个月相同。所以在对照表没有单独标记农历闰月,但是在日期中有标记闰月。
决定性的证据的在该书245页的《属相分列表》。如果按照神棍的理论,属相应该也是从立春算起的。
但是在该书的表格中,非常明确,属相的日期都是农历年在公历的起止日期,由此说明,该书根本没有支持所谓”干支历从立春开始“的理论,而是再次铁证农历、干支和属相都是按照农历起算的!

3。八字神棍的所列举的两本权威著作,一个主张立春说,一个主张初一说,有关干支历的起算点竟然不一致,加上知网上对干支历的研究论文少之又少,足以证明所谓干支历,在现代学术界根本不是什么主流概念,完全就是现代人提出的,个别学者自己提出了“干支历”这个概念,纯粹就是自行使用的,偏偏就被这些神棍用来包装,更过分的是,其实上面两本著作根本没有深入讨论干支历,也明明没有什么文献的证据,神棍们就自己夹带私货,充当历史发明家,像韩国人一样,剽窃干支纪年和农历的历史,把干支历说成是“自古以来就得到官方实行”,实际上正如子非鱼所梳理的,以立春为岁首的历法体系最远只能追溯到宋代的沈括,而八字采用立春算法最远可以追溯到明代,他们就把宋代之前的干支纪年历史说成是干支历的历史,其无耻程度实在深,脸皮足够厚。
下面就是一位已经被知乎永久禁言的神棍发表的谬论。他看都没看《汉书》以及相关文献的记载,就敢胡说汉代太初历从立春算,该神棍的YY功夫真是一流

八字神棍认为,现在的春节,其实是以前的立春,辛亥革命后袁世凯把正月初一由元旦改为春节,把立春的“春节”这个称谓拿掉。因此人们把立春为干支纪年岁首转移到正月初一。
还有一个自称中山大学的学生,胡说所谓“春大于年”,所以古代立春岁首的地位被正月初一所取代。
严正辟谣:
这是彻头彻尾的错误,袁世凯法令只是把正月初一和立春称谓调换了,事实上没有改变正月初一作为岁首的地位。由于民国政府废旧历,得不到民间的认可,多年来民间的正月初一庆祝新春的活动一直没有停止。而立春,他是一个重要的节日,传统的“鞭春牛”习俗寓意农耕的开始,但与岁首根本不着边。
到了今天,正月初一及其民俗仍然深入民心,但立春的习俗有多少人记得,有多少人沿袭?而且按照神棍的逻辑,为什么原来立春的诸如鞭春牛等习俗没有转移到正月初一,却偏偏诸如岁首等纯粹观念上的东西却转移到正月初一,这实在令人费解,根本无法自圆其说。这完全是神棍自己的胡说八道!
还有一个不学无术的中大学子,信口雌黄说“春大于年”,说在古代立春比正月初一重要。我就问一下各位知友,你们在自己的老家听说过立春比过年重要吗?现在过立春的,记得立春的民俗的人有多少?现在立春的民俗,在绝大多数地方都已经式微了,甚至都不能认为是传统节日。

虽说是百度不靠谱,但是只要搜一下,就会发现,根本没有搜到多少有价值的内容。其实“冬大过年”的说过倒是有,意思是冬至的重要性比过年还高,而各地在冬至确实至今仍当作除夕来过,有实实在在的民俗。神棍们就把“冬大过年”,偷换成“春大过年”,以此来“证明”立春岁首的正当性。
有个神棍加文盲,居然说农历是落后的,应该加以取缔,全面使用阳历,我就问他一句,你是否过春节,如果你自愿放弃所有农历假期,正常上班,才有资格跟我说应该取缔农历。
神棍们提出,在中科院国家授时中心的“日梭万年历”,采用的是立春为干支纪年岁首的观点。他们认为这是国家时间测定机构的权威认可。
严正辟谣:
其实这也很可笑的,天文学上,授时和历法根本是两回事,他们对天象的观察和计算,完全不同。国家授时中心不负责测算历法,国内负责编制历法的是紫金山天文台,他们编制的年历,是民用日历的印刷依据,在紫台官网上非常明确支持干支纪年以正月初一为岁首。

下面是紫金山天文台官网下方的历法查询,可以看
上一篇:【识迷】18岁花季少女沦为杀人犯,她在法庭上供述“不得不服从”......背后的
下一篇:农村小伙刚成年就结婚,妻子年轻漂亮,网友:我18岁时啥都不懂
最近更新科技资讯
- 22年过去了,《透明人》依然是尺度最大的科幻电影,没有之一
- 人类基因编辑技术及其伦理问题
- 不吹不黑,五阿哥版的《嫌疑人》能过及格线
- 论Lacan心理公众号的“双标”特质
- 猎罪图鉴:犯罪实录 女性伦理
- 清入关的第一位皇帝是谁,清朝入关后有几位皇帝?
- 描写露台的优美句子
- 谭德晶:论迎春悲剧的叙事艺术
- 中秋节的好词好句
- 《三夫》:一女侍三夫,尺度最大的华语片要来了
- 赛博朋克的未来,在这里
- 文件1091/721/2A:反概念武器实体的一封信件
- 尤战生:哥伦比亚大学点点滴滴
- 韩国最具独特魅力的男演员(安在旭主演的电视剧有哪些)
- 乃至造句
- 请保护好我们的医生,他们太难了
- GCLL06-土木工程的伦理问题-以湖南凤凰县沱江大桥大坍塌事故为例
- 黄金宝典:九年级道德与法治核心考点必背篇
- 【我心中的孔子】伟大的孔子 思想的泰山
- CAMKII-δ9拮抗剂及其用途
- 选粹 | 郑玉双:法教义学如何应对科技挑战?——以自动驾驶汽车为例
- 苍井空37岁宛若少女,携子送祝福遭热讽,下架所有视频母爱无私
- 日韩新加坡怎么对待影视剧中的裸露镜头
- 中西方文化中的颜色词
- 土豪家的美女摸乳师——关于电影《美人邦》