
小儿推拿李波:宝宝退烧药应该怎么选?如何正确使用小儿退烧药?
小儿推拿李波:宝宝退烧药应该怎么选?如何正确使用小儿退烧药?
版权所有,转载请注明作者及出处,侵权必究,小儿推拿李波!!!
“我最怕孩子发烧,特别是大半夜发高烧,一家人都跟着着急。虽然药店里有各种退热贴、退烧药,可是选择起来也让人犯难。”
“孩子一生病就发烧,不吃退热药怕把脑子烧坏了,经常吃药又怕有风险。”
门诊上经常可以见到因小孩感冒发烧而焦虑不堪的家长,特别是今年面对新冠肺炎疫情,有的家长甚至急得哭了。毕竟感冒发热的儿童较多,即使去医院看急诊排队等候是避免不了的事情。很多家长爱子心切,孩子一有发烧症状,就买各种退烧药物,很多时候不仅没起到退烧的作用,还会适得其反。如果家长能懂得儿童退烧药的正确使用知识,就能让小孩少受点苦,也能从容应对。
其实宝宝发烧是一种非常常见的情况,由于宝宝的各项身体机能还没有发育完全,体质差抵抗力弱,稍有不慎就会感冒发烧。
那么关于儿童退烧药物选择和退烧药物使用细节您知道吗?家长最常犯的退烧药使用误区又有哪些?我们今天一起来了解一下。
一、关于儿童发烧
发热是由于病原菌引起的(细菌、病毒、支原体等),当这些病原菌侵入机体后,机体的防御系统为保护机体,可作出各种保护机体的反应来抵御病原菌,发热就是其中的一种抵御反应。发热并不是一个坏现象,说明机体正在与病原菌作斗争,所以很消耗人的体力,病人就会嗜睡、乏力。
根据腋下体温,低热为37.5℃~38℃、中度热38.1~39℃、 高热 39.1~41℃、超高热则为 41℃以 上;发热时间超过两周为长期发热。
孩子发烧,体温不超过38℃一般不要急于退烧,特别是在没有明确诊断前,如果盲目退烧可能掩盖病情,干扰对病情的诊断;发热 38.5℃以下最好选择物理降温,如果孩子四肢冰凉又寒战,则要给孩子外加毛毯覆盖;如果孩子四肢及手脚温热且全身出汗,可以少穿点衣物,甚至可以将孩子身上衣物解开,用37℃温水毛巾全身上下搓揉。另外, 发烧的孩子一定要多喝水以助发汗, 并防虚脱;当体温达到 38.5℃以上时要在医生指导下退热。
需要提醒家长的是,有少数孩子在高热时会发生惊厥, 惊厥反复发作可能造成脑损伤,还可能导致其他危险。因此,体温超过38℃经物理降温无效时就可以酌情使用退烧药,但是,每天最多不超过4次。
二、使用退烧药的目的?
一是缓解发烧给宝宝带来的不适,以便宝宝能正常饮食和睡觉,为对抗疾病补充足够的能量和保持体力;二是预防宝宝可能因为高烧引起的高热惊厥。反复的高热惊厥对宝宝大脑多少会造成一些损伤,一部分会转变为复杂型高热惊厥或者癫痫,应该尽量避免。
三、如何选择退烧药?
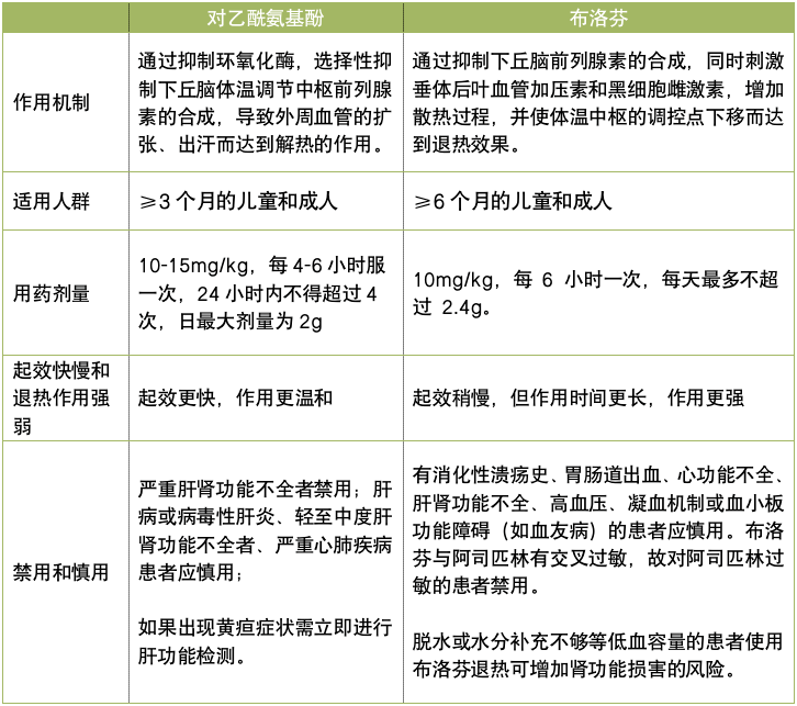
对于宝宝来说,退烧药只有两种成分最安全,对于宝宝来说,退烧药只有两种成分最安全,一种是对乙酰氨基酚,比如我们市面上常见的泰诺林这一类,另一种是布洛芬,比如美林这一类。
无论是WHO,还是美国儿科学会,还是中国的发热指南,都认为对乙酰氨基酚和布洛芬是儿童比较安全的退烧药,3-6个月的婴幼儿可以选择对乙酰氨基酚。
四、布洛芬(美林)与对乙酰氨基酚(泰诺林)有什么区别?
(一)对乙酰氨基酚
这种退烧药是目前儿科临床最常用退烧药物,是一种比较安全的退热药,家中可常备。这种药物吸收快速而完全,口服30分钟内就能产生退热作用。对乙酰氨基酚药效相对较弱,刺激更小,所以3个月以上的宝宝就可以使用。儿童服用对乙酰氨基酚的日常每次最大剂量为每千克体重15毫克,每4小时1次,1天最多4次。
特别提醒:
对乙酰氨基酚合理剂量下使用安全性高,但超过最大剂量服用会造成肝肾损伤。常用的复方感冒药中,往往含有“对乙酰氨基酚”,如宝宝用的氨酚烷胺颗粒、氨酚黄那敏颗粒、氨酚麻美糖浆、酚麻美敏混悬等,因此,如果家长在给宝宝服用退烧药的同时也在服用复方感冒药,则一定要看清楚成分,以防过量服用。
(二)布洛芬
布洛芬的药劲比对乙酰氨基酚稍微大一些,药效发挥的时间也长一些,医生建议6个月以上宝宝用。儿童服用布洛芬的日常最大用量为每次每千克体重10毫克,每6小时1次,1天最多4次。
特别提醒:
布洛芬退烧作用比较强,退烧过程中会导致人体大量出汗,因此布洛芬退烧不适用于有脱水症状的患者。此外,布洛芬通过肾脏排泄,肾脏功能不好的患者也要谨慎使用。
这两个药家长一定要看清楚用药的药量,还有就是这两个药一般都是建议38.5°以上吃,在给宝宝用药的时候可以配合物理降温。宝宝高热时,可以结合物理退烧+药物退烧一起降温。如果服用退烧药后,宝宝仍持续高热不退,应及时到医院就诊。
五、宝宝发烧该吃美林还是泰诺林?
对3个月以上的宝宝来说,泰诺林的作用比较温和,副作用小,一般作为首选的退烧药。
6个月以上的宝宝,如果服用泰诺林退烧效果不明显时,可以考虑选择布洛芬制剂(美林)。
3个月以下小宝宝发烧,不建议自行服用退烧药,建议立刻就医。
当小孩腋下温度38.5℃以下的患者,如果表现出来的精神状态好,玩耍、学习、工作等活动不受影响的话,没有必要使用药物去治疗发烧。当腋下温度超过38.5℃的患者,我们推荐使用退烧药退烧,主要为了缓解发烧给人带来的不舒服。以便患者能正常饮食和睡觉,为对抗疾病补充足够的能量和保持体力。同时,高烧时推荐退烧药也为预防可能因为高烧引起的高热惊厥。
特别提醒:
注意药品规格,按体重给药。
药品规格就是每片药物或每毫升药物中含药物的量。同样的药物有不同规格的制剂,使用量也不尽相同。只要是正规的药品,都会在包装盒子、药瓶和说明书上标记药物规格。
如果宝贝同时在吃复方感冒药,一定要注意,复方感冒药成分中是否也含有布洛芬或者对乙酰氨基酚,否则和美林或泰诺林同时使用,可能就会造成药物剂量过大,造成孩子肝肾功能损伤。
六、使用退烧药注意事项
1、口服退烧药物,不要冷藏,尤其是开封了药物,容易造成病菌污染,另外发烧时口服冷的退烧药物,容易造成胃病痉挛表现腹痛症状。通常避光干燥环境即可,不要放冰箱里。使用前,先用力摇晃,适当沉淀在瓶子底部的药物成分更均匀,口服效果更好。
2、3个月以内的婴儿,特别是新生儿,应慎用退烧药,或遵医嘱。3个月以内婴儿发烧,建议及时就诊。因宝宝体温调节中枢尚未发育完善,汗腺尚不发达,退烧药起不到多大作用,有时反而会引起虚脱。
3、注意时间。所有退烧的药物,服用时间至少间隔4个小时以上。不能吃完乙酰氨基酚,2小时后烧没退下来,又赶快吃布洛芬。如果吃完退烧药4-6小时以后体温没升到38.5°C以上,可暂时不用服退热药。
4、注意用量。宝宝退烧药的服用量要按体重来计算,而不是单纯依据年龄。如果是第一次或者在没有大夫指导的情况下,就按说明书上的最大量服用,因为量太少有可能退热效果不好。在医院,医生会根据宝宝的体重计算需要服用的量,可能会比说明书上的量偏大,但这也是安全的。
5、蚕豆病的患儿常规剂量使用布洛芬是相对安全的,对乙酰氨基酚需要谨慎使用。因此首选布洛芬作为蚕豆病患儿退烧药。
6、大多数情况下,使用一种退热药就能缓解病情,同时使用多种退热药反而会增加不良反应发生的风险,不推荐对乙酰氨基酚联合布洛芬用于儿童退热。
7、一般只有在患儿高烧不退或不适持续情况下,才考虑对乙酰氨基酚和布洛芬交替使用,但是两者也需间隔一定的时间,最少间隔为4小时,不能同时服用,需咨询医生指导用药。
七、退烧药使用中常遇到的问题
1、退烧药能马上退烧?
首先,任何药物在使用之后都不会立马见效,包括退烧药。退烧药一般在服药后的半个小时左右才会见效,家长们不要看见没有立马退烧就加大药量或者换一种药物,这样对宝宝来说是非常危险的,很有可能会因为药物服用过量,导致宝宝发生不良反应。
另外,家长在给宝宝服用完退烧药之后,一定让他多喝水,加快新陈代谢,促进排汗和排尿也有助于宝宝退烧。
2、用阿司匹林给宝宝退烧?
很多家长不知道,目前世卫组织对于儿童退烧药,只推荐了两款,分别是对乙酰氨基酚和布洛芬。
有些家长在宝宝发烧后会给他使用阿司匹林,其实这是不正确的退烧方式,首先是因为阿司匹林对于宝宝的胃有非常大的刺激,有可能会引起胃溃疡、胃出血等严重问题。其次就是它会影响宝宝的血小板功能,引发出血。
阿司匹林是成人服用的药物,它的药效对于宝宝来说还是太大了,所以,建议妈妈们最好还是不要给宝宝用。
3、退烧药混着吃?
退烧药尽量服用一种,不建议交替服用,如果吃过药4小时之内孩子就又烧起来,可以配合有效的物理降温方法。
孩子实在比较辛苦,迫不得已的情况下,可以尝试换一种不同成分的退烧药。比如,第一次服用了泰诺林(成分为对乙酰氨基酚)后,4小时内如果需要再服退烧药,可以选择布洛芬制剂(美林)。
国内的指南曾经提到,对于超高热的孩子,可以交替使用这两种退烧药,最新版的《尼尔森儿科学》明确建议只选用其中一种,加拿大儿科协会的建议也是不要交替使用,美国儿科学会的指南说联合使用退烧效果可能更好,但反复强调要警惕由此带来的用错药用过量的风险。
使用退烧药的目的是改善孩子的舒适度,不是单为了降温,交替使用药品剂量掌握不好反而可能引起药物在体内的蓄积而造成毒副作用。如果真的发生了高烧反复不退或者超高热的情况,还是带孩子上医院比较妥当。
4、退烧药应该怎么保存?使用时有什么注意事项?
建议严格按照说明书要求的温度和环境储存药品。比如布洛芬和对乙酰氨基酚混悬液体制剂应在遮光密封或密闭干燥处保存,以防止风化、吸潮、挥发或异物进入。不建议把退烧药品放入冰箱冷藏保存,很多家长误认为药品和食物一样,冰箱保鲜室存放药品不容易变质。但是,布洛芬和对乙酰氨基酚均是属于难溶性药物,所以制成的是混悬状态的液体,如果在低温环境下保存,药物成分就容易结晶沉淀下来,引起药液中药物的含量不均匀。因此,对于药液“浓度”相对较高的布洛芬或对乙酰氨基酚混悬滴剂,建议使用前摇匀。
5、退烧药开封多久就不能用了?
美国FDA建议,在药品说明书要求的储存条件下放置药品,如果是刚出厂生产的药品,液体制剂单剂量分装后(类似于公众说的药瓶开封),药品的有效期不超过6个月。
当然,这6个月也不是绝对的,买的药品不可能都是刚出厂的,还得看买到手以后有效期具体剩下的时间。FDA建议这种情况有效期的具体时间不能超过剩余时间的25%。举个列子,比如退烧药买回来后,距离过期时间还剩下1年,按照正确的方式保存,那么开封后的有效期就不能超过3个月。强调下,如果贮藏方法不对,开封后就不能这么推算了。
6、关于抽血检查。抽血是不是越早越好?
一般八周岁以下采用手指采血,并不是所有发烧都需要抽血。抽血主要针对高烧反复情况,要确认是细菌还是病毒引起,亦或是存在其他发热原因。
孩子血样稳定至少需要在发热起8个小时之后,比较保险的是12-24小时,这个时候基本血样可以说明身体当下一个确切的情况。过早验血可能表现不够明显,反而需要再复查,孩子也多受罪。
7、为什么孩子高热前会出现手脚冰凉?
是因为人体内部核心(胸腹等内脏区域)正在发热、产热增多、热量集聚,血液会大量的流向这些区域。而此时,身体表面、肢体手脚末梢的血液就会相应减少,血液流速也会减慢,这些部分会表现出发凉。所以孩子高烧前会出现手脚冰凉,有时还会打寒战,而此时量体温可能显示并不太高。
发热伴有手脚冰凉,往往是高热(39℃以上)的前兆,而且体温上升很快。此时我会推荐提前使用退烧药,因为退烧药发挥作用的时间会有0.5小时左右。所以建议发热时,即使体温38.5℃以下+手脚冰凉,也考虑吃退烧药。
8、手脚热热乎乎有汗,一般是体温不再继续增高的表现
前面我们提到,人体有产热系统,有散热系统,二者正常情况下处于收支平衡。那么,人体发热时产热增多以后,就要增加散热,才可以使体温不再上升,如果散热大于产热的话,体温才会逐步下降。
人体增加散热时,会出现体表血流加速(皮肤发红变暖)、手脚肢体末梢血流加速(手脚发红变暖)、出汗,有了这些表现,都说明人体在大量散热。我们老百姓的俗话说“烧透了”,就是指的这个时期,体温不再上升,开始下降的时期。
发热伴有手脚很热乎、手心有汗,即使此时体温高于38.5甚至39℃,只要孩子精神玩耍都好,没有特殊疾病史(热性惊厥、癫痫等),都可以观察一下,洗澡喝水尿尿帮助孩子散热,勤量体温,如果是一个下降的趋势,就可以暂缓或者不吃退烧药。
八、物理降温的常用方法
1、多喝水:多给孩子喝水,补充体液,以防脱水。这是最基本的降温方法,适合于所有发热的宝宝。一些孩子发热的时候由于嗓子不舒服等各种原因不愿意喝水,这个时候可以选择在白开水里加少许鲜榨果汁来调味。
2、温水擦身:用温水擦拭全身是一种很好的降温方法,适合各个年龄阶段的孩子,擦拭的重点部位在皮肤皱褶的地方,例如颈部、腋下、肘部、腹股沟等处。对于高热或者大点的孩子可以采用温水浴,水温比体温稍低就可以,但时间不宜过长。
3、降低环境温度:孩子退热需要和周围环境进行热交换,环境温度越低越有利于退热,最好的环境温度是20℃~24℃,有利于体温缓慢下降。孩子发烧的时候注意千万不要捂汗以防体温过高中暑,注意适当减衣。如果孩子发热的早期伴有畏寒、寒战,说明孩子的体温还在上升期,不适合用这种方法。
4、慎重使用退热贴:退热贴面积很小,退热效果有限,对于高热的孩子来说可能会感觉舒服一些,只是一种辅助措施。冰敷由于太冷,可能会引起孩子皮肤的毛细血管收缩,阻碍散热。特别是伴随有畏寒、寒战的患儿更不能用冰敷。
小儿推拿李波:宝宝退烧药应该怎么选?如何正确使用小儿退烧药?
版权所有,转载请注明作者及出处,侵权必究,小儿推拿李波!!!
最近更新热点资讯
- 谷歌AI聊天记录让网友San值狂掉:研究员走火入魔认为它已具备人格,被罚带薪休假
- 豆瓣9.4,姐弟恋、三人行,这部大尺度太厉害
- Genes, Intelligence, Racial Hygiene, Gen
- 【土耳其电影】《冬眠》电影评价: 宛如一部回归伯格曼风格的道德剧
- 陌生人社会伦理问题研究
- 理论研究|前海实践的价值理性和工具理性
- 澳门刑事证据禁止规则
- 综艺普及剧本杀和密室逃脱助力线下实体店爆发式增长
- 日本小伙和五个小姐姐同居?看完我酸了!
- 第一学期高一语文考试期中试卷
- 高中必考的物理公式有哪些
- 这部大尺度的申奥片,却讲述了不lun恋...
- 心理语言学论文精品(七篇)
- 《贵妃还乡》 超清
- 专论 | 郭丹彤、陈嘉琪:古代埃及书信中的玛阿特观念
- 微专业招生 | 数字文化传播微专业列车即将发车,沿途课程抢先看!
- 生态安全的重要性汇总十篇
- 原创因“18禁”电影登舆论顶峰,万千少女一场春梦:这一生,足够了
- 章鱼头
- 读书心得体会
- 考研考北京大学医学部或者协和是一种怎样的难度?
- 央媒评女主播编造“夜宿故宫”:让肇事者付出代价,理所应当
- 库欣病患者求医记(流水账)
- 《太平公主》④ | 地位越高,越要装傻
- 爱体检 安卓版 v2.5