
官宣,中超第12轮首个重罚出炉,28岁飞翼场外红牌,5场资格取消
尽管联赛已经进入间歇期,但实际上部分工作并未停歇,尤其是足协对联赛的管理,特别是中超第12轮结束后,联赛中个别争议动作引起热议。梅州客家与沧州雄狮的保级大战,双方踢得难解难分,比赛第96分钟,沧州雄狮替补席不满判罚,晏紫豪更是起身指责主裁判,出现侮辱词语,主裁毫不犹豫掏出红牌,将晏紫豪罚上看台,显然,这张场外红牌也被写在裁判记录中。
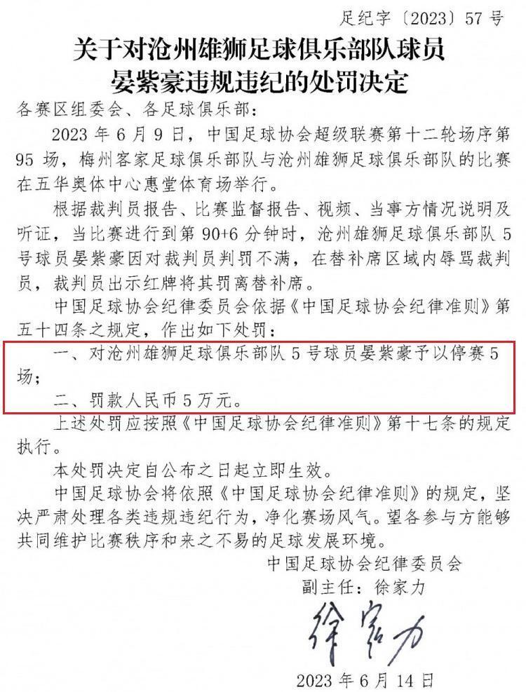
尽管比赛已经结束5天,但外界并未忘记,而足协也在6月14日做出了决定,对晏紫豪作出了停赛5场,罚款5万元。晏紫豪曾在2014年留洋葡萄牙,在科瓦彼达迪、托里什人联合都有过效力,回国后,加盟天津天海、青岛黄海,2021年转投沧州雄狮,至今效力3个赛季,算是球队的老球员。
本赛季12轮战罢,28岁飞翼晏紫豪代表沧州雄狮出场6次,仅1次首发,属于替补球员。应该说,这次处罚,对沧州雄狮的影响有限,更多的是替补厚度有所减小,但也不会构成太多影响。主要还是罚款,目前,中超球员收入普遍不高,5万元不是一笔小数目。
当然,除了处罚本身,如此重罚也是产生一种威慑力,无论是有任何意见,只要是场地中,都要尊重主裁的判罚,后者的权威是不容置疑的,哪怕是有言语上的不尊重也不会受允许。此外,沧州雄狮内部也要引以为鉴,及时做好球员的疏导工作,意识到自身不足。
此外,一旦场上有球员情绪激动,教练组也要第一时间制止,避免非战斗减员。本赛季,沧州雄狮的表现起伏不定,目前3胜4平5负积13分排名第10位,比降级区高出5分之多,虽然优势比较明显,但接下来5轮,球队要相继对阵河南队、浙江队、青岛海牛、天津津门虎和成都蓉城,几乎场场都是硬仗,一旦连败,保级优势也将荡然无存。
最近更新教育活动
- “创新创业+”教育新模式 让这所高职院校交出亮眼成绩单
- 田浩江×毛尖|《角斗场的<图兰朵>》:重新发现汉语呼吸系统
- 冠军诞生!
- 悬疑小说在网文平台走红背后《十日终焉》作者:我的写作是一场与读者的博弈
- 解读广州前三季度“成绩单”:新动能持续发力 发展质效稳步提升
- 辽宁科技大学机械工程自动化学院:推进产教融合 助力科技成果转化
- 全国现当代文学青年学者汇聚上海大学,深度讨论人文学术
- 揽胜运动:成都挑战者的聚集地
- 探索“有趣高效”课堂!郑州24中第十四届常规教学质量月活动启动
- 拼搏路上洒下如花歌吟
- 山东人社出台三年行动方案,完善工资收入分配有这些大招
- 近300件百年意大利展品在渝开展 展示欧洲艺术设计传承和发展
- 儿童友好|“竹够精彩”
- 报考托福有什么要求
- 高等教育高质量发展|遵义职院:提升办学质量 培养高素质职教人才
- 网售处方药监管趋严
- 玉米播种机“水土不服” 四川岳池破解乡村人才匮乏 引来的博士科研团队小试牛刀
- 2023秋季仲景健康节缤纷活动花式养生,中医药文化蓬勃绽放
- 原创中冠广州影豹2-1击败上海同济,将与彬州辉龙争夺一个冲乙名额
- 托福独立作文没写完
- 高考报名明日启动,这些重要事项须明晰!
- 让老年人都有幸福美满的晚年
- 创意展活力 数字赋新生
- 西南交大、石室中学与郫都区三方携手 西南交大实验小学揭牌启用
- 江门摩托车又回来了