
林大宇教授团队揭示避免与优势对手正面冲突的关键下丘脑神经元群
攻击行为是一种先天性社会行为,对于保卫领土、争夺资源和获得交配机会至关重要。然而,攻击是一种代价高昂且后果严重的行为,面对更强大的对手时导致严重的身体损伤甚至死亡,因此,个体需要避免不利的斗争才能生存。
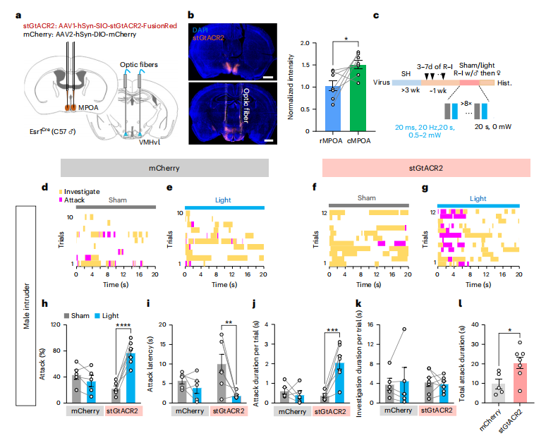
腹内侧下丘脑的腹外侧亚核(VMHvl)表达雌激素受体α(Esr1)的神经元群是控制先天性攻击性行为的关键脑区:激活该神经元群增强攻击动机,促进攻击行为,而抑制该神经元亚群减弱先天性攻击行为。VMHvl接受超过20多个大脑核团的输入,其中包括内侧视前区(MPOA)。MPOA核团也富集表达Esr1,在调控交配行为中发挥关键作用。
2023年4月10日纽约大学林大宇教授在Nature Neuroscience杂志上发表文章揭示了下丘脑环路在避免与优势对手发生不利的冲突中发挥重要作用。
1
尾侧MPOA-Esr1神经元
调控先天性攻击行为
MPOA-Esr1神经元可进一步分为吻侧(rMPOA-Esr1)和尾侧(cMPOA-Esr1),光纤钙成像技术记录发现在面对雌性小鼠闯入时或者对雌性小鼠进行嗅探,rMPOA-Esr1神经元激活更为活跃,cMPOA-Esr1神经元活性变化不存在这种性别差异性。在与雄性小鼠的攻击行为中cMPOA-Esr1神经元活性变化更为活跃。
通过化学遗传学慢性抑制cMPOA-Esr1神经元活性可降低小鼠的攻击潜伏时间,增加攻击时间,促进攻击行为。但是抑制本身无攻击性小鼠品系的cMPOA-Esr1神经元活性并不会引起攻击行为。在激活cMPOA-Esr1神经元活性可降低小鼠的先天性攻击行为,这表明cMPOA-Esr1神经元主要调控先天性攻击行为。
图1:吻侧和尾侧MPOA-Esr1调控不同的行为
2
激活cMPOA Esr1–VMHvl
减弱先天性攻击行为
病毒示踪实验发现cMPOA-Esr1神经元投与VMHvl-Esr1神经元形成投射(cMPOA Esr1–VMHvl),离体脑片实验发现激活该投射后VMHvl-Esr1神经元出现明显的抑制性突触后电流,表明该环路是抑制性的。进一步的光纤钙成像记录发现在抑制cMPOA-Esr1神经元后VMHvl-Esr1神经元活性增强,激活cMPOA-Esr1神经元后VMHvl-Esr1神经元活性降低。
在小鼠形成稳定的攻击行为,通过光遗传学技术激活cMPOA Esr1–VMHvl环路后可明显缩短暂停攻击行为的时间,减少持续攻击的时间。在另外一种先天性攻击性很强的SW品系小鼠中,激活上述神经环路也能明显降低攻击行为。
图2:激活cMPOA Esr1–VMHvl减弱先天性攻击行为
3
抑制cMPOA Esr1–VMHvl促进攻击行为
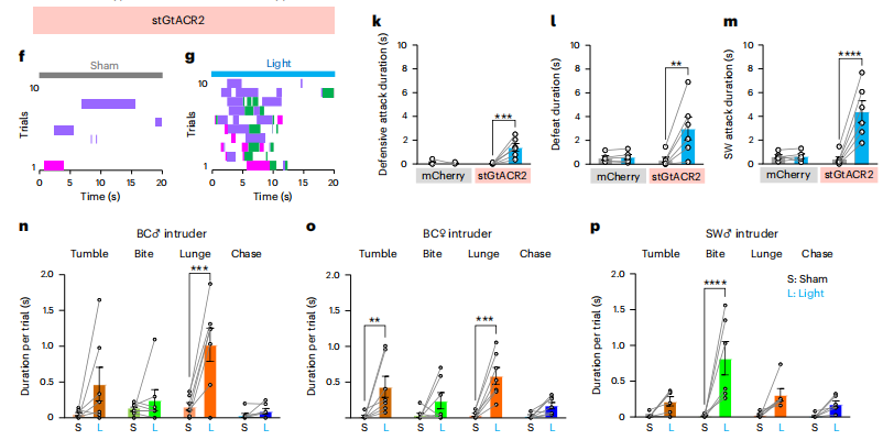
光遗传学技术抑制cMPOA Esr1–VMHvl环路后可明显增强小鼠对雄性闯入小鼠的攻击行为:攻击潜伏时间缩短、攻击持续时间增多。即便是遇到雌性闯入小鼠,在抑制该环路后同样会增强攻击行为。
为了进一步证实抑制cMPOA Esr1–VMHvl环路是否促进小鼠向更强的对手进行攻击,研究人员设计实验:C57小鼠轻松攻击低等级对手BC品系小鼠(攻击潜伏时间较短,持续时间较长),称为胜利者C57小鼠;在向高等级对手SW品系小鼠不敢轻易攻击(攻击潜伏时间较长,持续时间较短),称为失败者C57小鼠。
在抑制cMPOA Esr1–VMHvl环路后失败者C57小鼠敢于向SW品系小鼠攻击,具体表现为攻击潜伏时间较短,持续时间较长。
图3:抑制cMPOA Esr1–VMHvl环路后促进向优势对手攻击
总结
以往研究表明MPOA调控攻击行为的功能具有争议性:抑制MPOA神经元后减少攻击行为,也有报道激活MPOA神经元后减少攻击行为。
本文进一步解释这种争议性,MPOA- Esr1神经元群分为吻侧和尾侧,前者主要负责交配行为,后者主要负责攻击行为。
最近更新教育活动
- “创新创业+”教育新模式 让这所高职院校交出亮眼成绩单
- 田浩江×毛尖|《角斗场的<图兰朵>》:重新发现汉语呼吸系统
- 冠军诞生!
- 悬疑小说在网文平台走红背后《十日终焉》作者:我的写作是一场与读者的博弈
- 解读广州前三季度“成绩单”:新动能持续发力 发展质效稳步提升
- 辽宁科技大学机械工程自动化学院:推进产教融合 助力科技成果转化
- 全国现当代文学青年学者汇聚上海大学,深度讨论人文学术
- 揽胜运动:成都挑战者的聚集地
- 探索“有趣高效”课堂!郑州24中第十四届常规教学质量月活动启动
- 拼搏路上洒下如花歌吟
- 山东人社出台三年行动方案,完善工资收入分配有这些大招
- 近300件百年意大利展品在渝开展 展示欧洲艺术设计传承和发展
- 儿童友好|“竹够精彩”
- 报考托福有什么要求
- 高等教育高质量发展|遵义职院:提升办学质量 培养高素质职教人才
- 网售处方药监管趋严
- 玉米播种机“水土不服” 四川岳池破解乡村人才匮乏 引来的博士科研团队小试牛刀
- 2023秋季仲景健康节缤纷活动花式养生,中医药文化蓬勃绽放
- 原创中冠广州影豹2-1击败上海同济,将与彬州辉龙争夺一个冲乙名额
- 托福独立作文没写完
- 高考报名明日启动,这些重要事项须明晰!
- 让老年人都有幸福美满的晚年
- 创意展活力 数字赋新生
- 西南交大、石室中学与郫都区三方携手 西南交大实验小学揭牌启用
- 江门摩托车又回来了