
读博人数每年翻倍的原因找到了,你赞同吗?
学历内卷是个老生常谈的话题,不仅考研,读博都已成为“千军万马过独木桥”。报告显示,2022年硕士研究生选择“继续学习”的占11%,明显高于2021年的4.3%,翻了将近3倍!
众所周知,考博是“成本极高”的一条路,而且毕业难度很高。以前听到考博二字都望而却步,可这两年,越来越多的年轻人选择考博,为什么这么多人执着于博士学位呢?
就业市场学历内卷严重
在全球经济形势紧张的当下,就业环境愈发严峻,就业的机会与以往相比少了很多。就业市场竞争大,学历内卷,所以很多硕士毕业生迫于无奈,只有通过继续读博士深造暂时缓解竞争激烈的就业压力,同时希望通过提升学历获得更好的就业机会。
如今,考博已经成为当下更多人的选择,甚至是出路。
博士生更好找工作
随着就业竞争的激烈和高等教育的普及,企业对于高学历人才求贤欲望强烈,而博士作为高学历的代表人群,在就业市场十分吃香。调查报告显示,近两年博士招聘需求处于连年增长态势,2020年同比增长为21.69%;2021年同比增长为33.07%。
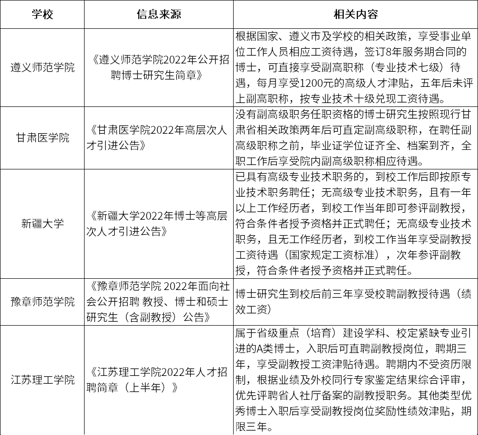
高校招聘博士研究生的公告中提出的待遇丰厚,不少学校都提到入职后享副教授待遇:
博士生“钱”途无量
我们国家的博士毕业生数量整体总体来说不是很多,目前没有超过100W人。由于人才基数少,大部分博士的薪资待遇还是非常客观的,无论是进入高校还是从政还是进入科研院所,博士待遇几乎可以秒杀。
加上现在国家对博士生的扶持力度越来越大,博士学位也更具诱惑力!比如在深圳市出台的博士人才生活补贴计划中,补贴标准最高可达100000元/人!
更有年薪百万、数十万安家费、科研启动经费200万这些“诱人”条件。
所以博士学位还是很有诱惑力的,不仅仅薪资待遇好,更多的是学术情怀或者是科研上一点点的突破,这种突破带来的成就愉悦感也是非常自豪的。
留学在全球化时代早已不是高不可攀的事物,拥有海外学习背景也成为了个人能力的有效证明。那么在这个基础上,去哪里读博最好呢?韩留姐建议大家考虑韩国读博留学!
根据韩国职业能力研究院的数据显示,去年在韩国获得博士学位的国际学生创下了历史最高纪录。其中留学人数最多的是中国人。
韩国读博非常适合中国留学生。留学性价比极高,距离近,机票费用、生活费用比较适中,对比欧美国家,学费本身就不那么贵,大部分家庭都能负担得起。
并且中韩两国文化差异小,对于在国内生活很久的同学来说,过渡会比较轻松,可以将更多精力放到学业上去。
除此之外,韩国教育理念先进、体制完善,水平一直处于世界前列,尤其近几年,韩国名校数量增加快、科研实力强、留学热度高,吸引了一大批海外求学者。
而且韩国的大学都配备顶尖的教学研究设施,致力于培养学生的创造性思维和创新能力。尤其对于博士来说,先进的科研设备会帮助学术研究,顺利完成学业。
在接下来2-3年最被看好的城市中,韩国首尔被提到的次数位居第一!在疫情以及经济危机的冲击下保持这个成绩,可以说是十分优秀了!
看到这里,如果对韩国读博感兴趣可以私信小编。
最近更新教育教学
- 济南将碎片化经验总结提升,创新推出五项地方标准 让学前教育高质量发展有“标准”可
- 拓斯达:三季度实现扣非归母净利润同比增长27.39%,盈利能力持续提升
- “亚运薪火”与“宸星星火”同频共振 中学运动会迎来亚运冠军
- 多地清退编外人员,他们的“编外困局”:有人没资格报考所在岗位,有人因编外经历失去
- 民航局发布《活体动物航空运输工作指南》
- 合肥市淮河路第三小学教育集团映月校区:借数字应用于课堂 创智慧引领于教学
- 促进家校共育 巴蜀蓝湖郡小学开展家校共话成长系列活动
- 云南电网公司充分发挥公司律师四个作用助推企业高质量发展
- 汇聚邻里 共筑幸福丨合肥万科物业2023“朴里节”圆满落幕!
- 中拉跨越大洋高质量共建“一带一路”
- 广东报名自考有什么条件?
- 山东东营:文明宣讲进乡村 勤俭节约树新风
- 初中女生体测时突然心脏骤停……心肺复苏+AED“救了命”!
- 李刚,进京任职
- 1-9月海口港海关共受理“加工增值”试点扩区企业内销报关单404票 合计货值1.
- 重逢雁栖湖畔,国科大校友回家啦!
- 好水才能养好蟹
- 这种“鱼骨线”能变道吗?答案是……
- 今年上半年全球手机CIS传感器出货量20亿:同比下降14%
- 撑一支长蒿,向青草更青处漫溯
- 自考相对容易专业都有哪些?
- 远程“扶智”让优质教育资源“动”起来
- 黄喜灿:能被瓜迪奥拉称赞非常荣幸,新绰号可以向大家多宣传韩国
- AI赋能教育智变
- 同题观点