
山东省实验高中艺术特长生对外市招生吗?
我山东省德州市可以考吗?去山东电视台让我去尝试一下 可我德州户口
根据《2023年济南市普通高中学校招收艺体特长生工作方案》和《济南市2023年高中阶段学校招生工作意见》精神,经学校研究决定,2023年山东省实验中学将继续招收艺体特长生。
一、招生计划
根据我校实际,报济南市教育局批准,学校2023年共招收艺体特长生76人,具体专业、人数及就读校区如下:
特别说明:体育特长生单独编班,艺术特长生与普通生混合编班。
二、报名条件
1.基本要求:
品行端正,初中综合素质评价总评等级、生物、地理、道德与法治、历史学科学业水平考试成绩均须达到D级(含)以上等级,信息技术、综合实验操作、音乐、美术、综合实践均须达到“合格”且有体育或艺术特长的应届初中毕业生。
2.专业要求:
(1)美术:爱好美术,有较强的造型能力和审美素养,无色盲、色弱,同时具备较高的素描、速写、色彩等专业基础水平(网上报名须上传初中阶段教育主管部门主办的比赛获奖证书和近期素描、速写、色彩等作品照片)。
(2)声乐:限民族唱法或美声唱法,男女不限,初中阶段在教育主管部门举办的比赛中获得市级及以上的声乐一等奖(提供有效获奖证书)或有发展潜力的优秀学生,且具有一定演出经验(提供演出现场照片),形象较好,女生净身高不低于1.62米,男生净身高不低于1.72米,专业测试现场进行身高测量。
(3)器乐:限小提琴、中提琴、大提琴、低音提琴、长笛、单簧管、双簧管、巴松,男女不限。初中阶段在教育主管部门举办的比赛中获得市级及以上器乐一等奖(提供有效获奖证书)或有发展潜力的优秀学生,且有一定演出或乐队排练经验(提供演出及排练照片),形象好气质佳,女生净身高不低于1.60米,男生净身高不低于1.70米,专业测试现场进行身高测量。
(4)舞蹈:限民族舞、古典舞、芭蕾舞,只招女生。初中阶段在教育主管部门举办的比赛中获得市级及以上独舞一等奖或者获群舞一等奖并担任领舞(提供有效获奖证书),且有一定演出经验(上传演出现场照片),净身高不低于1.68米,专业测试现场进行身高测量。
(5)田径:初中阶段在教育或体育主管部门举办的比赛中获得市级以上单项比赛前三名(提供有效证书)或成绩达到国家二级运动员及以上标准,或有发展潜力的优秀学生。
(6)乒乓球:具有一级运动员及以上资格证书且初中阶段在教育或体育主管部门组织并获得市赛团体单项前二名,或者省赛团体单项前三名,或者全国比赛团体单项前六名的学生。
(7)健美操:初中阶段在教育和体育主管部门举办的健美操、武术(竞技武术套路)、体操、技巧、艺术体操比赛中获得个人项目前二名、集体项目前二名(提供证书)的有发展潜力的优秀学生。男生净身高1.72-1.80米,女生净身高1.62-1.70米(现场测量身高)。
(8)女子篮球:初中阶段在全国比赛取得前八名、在教育或体育主管部门举办的省市级比赛中获得前六名(提供有效证书)或成绩达到国家二级运动员及以上标准,具有身高优势或有发展潜力的优秀学生。
三、报名及审核时间
6月16日8:30—6月17日17:00
1.网上报名:请符合报名条件的考生登录“济南市高中阶段学校招生录取平台”报名。考生可选报两所学校艺体特长生志愿,其中推荐生试点学校一所,非推荐生试点学校一所。
2.注意事项:特长生全部实行网上报名,学生专业发展材料同时在报名系统中以图片形式上传,学校工作人员将会在报名系统中对各位考生提交的材料进行审核。
(1)学生提交的各项材料(含三次模拟考试成绩单,田径方向需要标注测试小项)必须加盖初中学校公章以后再拍照上传,每位同学最多可上传大小为300K-500K的4张图片或根据系统要求数量提供。
(2)如果考生在网上提供的相关材料信息达不到我校特长生招生的相关专业要求,或者提交材料信息经审核有虚假成分则不能通过审核,不能参加我校的艺体特长生测试。
3.准考证打印:请根据网站说明进行准考证打印。
四、专业测试安排及注意事项
1.专业测试时间:6月20日
美术、声乐、器乐、舞蹈、田径、乒乓球、健美操项目上午8:00开始测试;女子篮球下午2:00开始测试。
2.专业测试地点:山东省实验中学中心校区(经七路73号)体育馆集合,按项目进行排队。
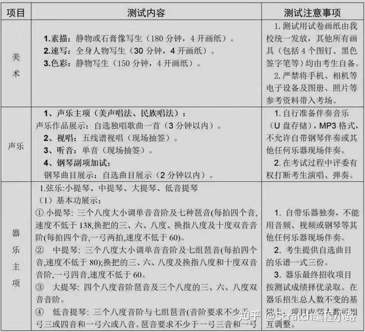
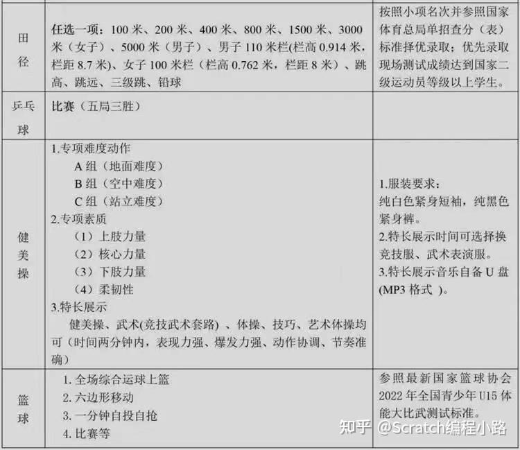
3.专业测试项目及内容:
4.注意事项:
(1)请考生携带身份证、准考证、专业测试项目内容中提示的所需物品,保证专业测试顺利进行。
(2)建议所有考生全程佩戴口罩并做好自我防护,在保证生命安全和身体健康的前提下,结合个人健康状况决定是否参加测试。
(3)严禁携带手机等通讯设备进入考场,违者视为作弊。
五、专业测试合格名单公示
专业测试合格人数按不超过特长生招生计划数确定,测试合格者名单报市中考艺体特长生招录工作小组审批,审批通过后的名单将在山东省实验中学官方网站进行公示。
六、录取条件
美术专业要求初中综合素质评价总评等级及等级科目成绩均须在“合格”级或C级(含)以上,初中学业水平考试成绩达到全市普通高中志愿填报资格线线上50分(含);声乐、器乐、舞蹈专业要求初中综合素质评价总评等级及等级科目成绩须在“合格”级或C级(含)以上,初中学业水平考试成绩达到全市普通高中志愿填报资格线线上40分(含);乒乓球、田径、健美操和女子篮球专业要求初中综合素质评价总评等级及等级科目成绩须在“合格”级或D级(含)以上等级,初中学业水平考试成绩不低于全市普通高中志愿填报资格线线下20分(含)。
说明:专业特别优秀但未达到学校艺体特长生录取分数线要求或未达到学科等级要求的艺体特长生,其在初中阶段须在省级及以上教育主管部门举办的体育比赛获得个人项目前三名或是体育集体项目比赛中获得冠军队的队员、艺术展演中获得个人项目前三名或最高等次奖项人员以及集体项目最高奖次,且在特长生专业测试中获得前三名(考生的比赛项目和测试项目必须一致),根据《2023年济南市普通高中学校招收艺体特长生工作方案》精神,由我校提出申请,报请济南市中考艺体特长生招录工作小组审批同意后,在我校网站公示三日,公示无异议后的可破格录取。
为扩大学校招生自主权,对专业特别优秀但未达到本校艺体特长生录取分数线要求或未达到学科等级要求的“三大球”试点项目考生,其初中阶段须在省级及以上教育主管部门举办的足、篮、排比赛中获得冠军,且在普通高中学校“三大球”试点项目专业测试中获得前三名(考生的比赛项目和测试项目必须一致),可破格录取。“三大球”试点项目未完成招生计划,且确有组队需要,对专业特别优秀但未达到本校艺体特长生录取分数线要求或未达到学科等级要求的考生,根据《2023年济南市普通高中学校招收“足、篮、排后备人才”试点工作方案》精神,由我校提出申请,报请济南市中考艺体特长生招录工作小组审批同意后,在我校网站公示三日,公示无异议的可破格录取。
七、特别声明
1.根据《2023年济南市普通高中学校招收艺体特长生工作方案》要求,考生专业测试合格但未能达到学校艺体特长生录取分数线要求而产生的剩余特长生计划数,将纳入我校统招生计划。若招生项目出现空缺或考生达不到学校专业测试要求的情况下,我校将减少或放弃相应项目特长生招生计划数,产生的剩余特长生计划一并纳入统招生计划。
2.凡经学校专业测试合格的同学,无论第一批次还是第二批次请务必把学校作为第一志愿进行填报,将来无论是以指标生还是统招生类别录取,特长生身份不会改变,入校后必须在规定校区就读、按要求参加专业训练并代表学校参加有关比赛活动,高中学习期间不进国际课程实验班、不得申请转校区。
3.根据《2023年济南市普通高中学校招收艺体特长生工作方案》要求,推荐生试点学校之间不得兼报,如有兼报,经济南市教育局中考艺体特长生招录工作小组审核查实,取消参加测试资格。
4.学校艺体特长生招生,不举办也不委托任何机构举办辅导班。
八、咨询及监督
招生咨询电话:86016707
86016706
88798003(美术)
咨询时间:工作日8:00-11:30,14:00-17:30
监督电话:86016791
上一篇:马云近状曝光!任东京大学老师,在国内设家宴,已成自由身
下一篇:从高中老师的角度聊聊初中生数学学习方面欠缺,以及应该如何解决
最近更新安全教育
- 高淳古柏:双百共建社区行 凝青聚力促发展
- 博弈激烈、分化加剧 上海楼市新政落地调查丨深度
- 原创35岁老将马龙宣布生涯重大决定,刘国梁批准,王皓遗憾
- 成人自考有入学考试吗?
- 高长力:以精品奉献人民,担负起新的文化使命
- 躬耕教坛育桃李
- 逐梦绿茵 快乐成长——峨眉二小夺冠之旅
- 促进交流合作 多方助推“一带一路”人才发展
- 慈利:全力打造高质量发展人才高地
- 2023年度宝山区促进人力资源服务产业高质量发展资助申报工作开始啦!
- 支持年轻人敢闯敢试 上海将愈发精彩
- 数商兴农!韶关三年将培育逾万名高素质电商人才
- 讲好国家级新区故事 兰州新区递出“名片”全球吸粉
- 托福阅读满分3阶段
- 强作风 展新貌 常德市城管执法支队开展军事化集训
- 违规组织学科培训,查处!
- 11月1日起试行!河北部署开展经营主体除名标记工作
- 老人术后体内发现5颗牙和牙套,直至离世仍有1颗未取出
- 成都高新区:加速打造创新人才集聚区
- 女子为减肥连吃3月胡萝卜变“小橘人”,当事人:还搭配姜黄粉一起吃;医生:被染色了
- 刚刚揭晓!厦大教授入选!5年将获资助2500万元
- 名单公布!黄石这些企业上了红黑榜→
- 台风“三巴”影响北部湾,北海提升防汛防台风应急响应至二级
- 吃喝都在路边?闵行这个物流园区外货车扎堆,居民吐槽半夜启动噪声大
- 反思后的小鹏,像华为?还是像特斯拉?