手机访问:wap.265xx.com重点实验室用标记定量+磷酸化蛋白组学发现营养水域如何影响健康
研究背景
微囊藻毒素(MCs)经常在全球富营养到超营养的湖泊、池塘和河流中发现。近年来,严重蓝藻藻华出现的频率和强度有所增加。微囊藻毒素-lr(MC-LR)是MCs的一种主要毒性形式,因其很强的毒性和广泛的分布而广受关注。在蓝藻水华期间,MC-LR的浓度往往超过了世界卫生组织(WHO)规定量。人的身体接触MC-LR污染的食物会伴随微粒吸入,从而影响健康。因此,高浓度的MC-LR对公共卫生的影响不容忽视。
2023年1月,东南大学公共卫生学院环境医学工程教育部重点实验室刘冉课题组在(IF:9.988)上发表了题为的研究成果,该研究通过TMT标记定量蛋白质组学和磷酸化蛋白质组学分析MC-LR处理的和未受处理的SGC-7901细胞的蛋白和磷酸化的差异,并通过功能富集分析发现雌激素信号通路可能是其影响细胞的关键通路。
中文标题:综合蛋白质组学和磷蛋白质组学研究表明,微囊藻毒素- lr通过雌激素潜能参与胃癌的恶性进展
研究对象:SGC-7901细胞
发表期刊:Environmental Pollution
影响因子:9.988
发表时间:2023年1月15日
运用组学技术:TMT标记定量蛋白质组学、磷酸化蛋白组学
研究背景
有研究表明,长期暴露于MC-LR可能导致前列腺癌、结直肠癌和肝癌,它被国际癌症研究机构视为潜在的人类致癌物。然而,胃作为重要的消化器官,MC-LR对胃癌(GC)进展的影响尚不清楚。该研究旨在使用组学的方式确定MC-LR对胃癌进展的影响及相关分子机制。
研究思路
研究结果
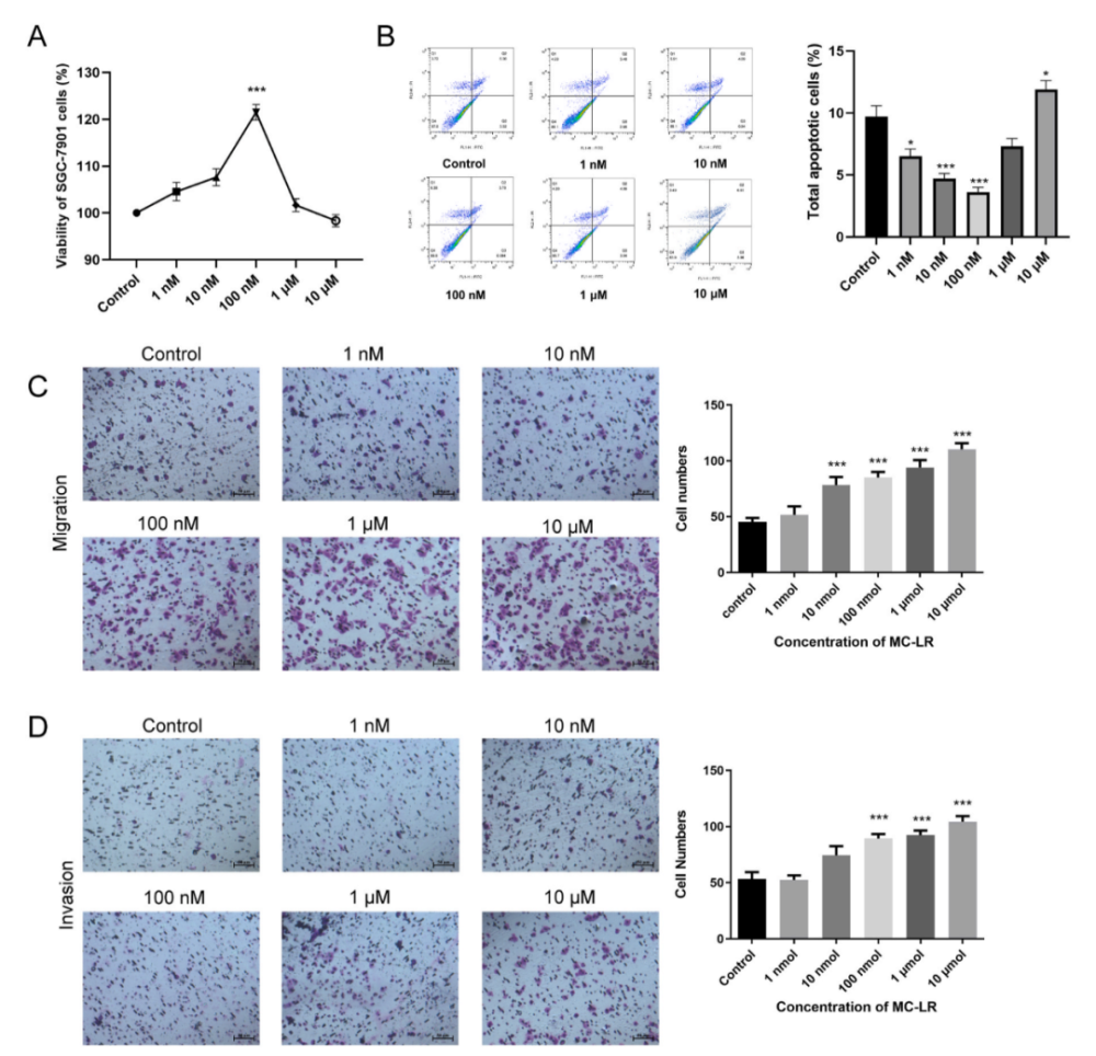
1.?MC-LR可促进SGC-7901细胞的增殖、迁移、侵袭和抗凋亡
为了确定MC-LR在体外触发胃癌细胞作用的最佳浓度,使用6种浓度MC-LR处理SGC-7901细胞(胃腺癌细胞)24 h。通过细胞活力、凋亡细胞数量、迁移水平和侵袭水平分析,最终确认100 nM的MC-LR适合用于胃癌的进一步研究(图1)。
图1 | MC-LR对胃癌恶性进展的影响
2.?SGC-7901细胞的蛋白质组学和磷酸化蛋白质组学分析
为了进一步分析MC-LR诱导SGC-7901细胞的反应,并探索相关的通路,研究者进行了TMT标记蛋白质组学和磷酸化蛋白质组学分析,鉴定了蛋白质的丰度和磷酸化状态的变化。主成分分析(PCA)显示MC-LR处理组和未处理组之间有明显的分离(图2B和C)。TMT蛋白组学鉴定出来自6320个蛋白的48109条特异性肽段。修饰化蛋白组学鉴定出来自1375磷酸化蛋白的3218个特异的磷酸肽(图2D)。蛋白质组学和磷酸化蛋白质组学共同鉴定出1231个蛋白(图2E)。
图2 |?mc-lr诱导的SGC-7901蛋白质组和磷酸化蛋白质组
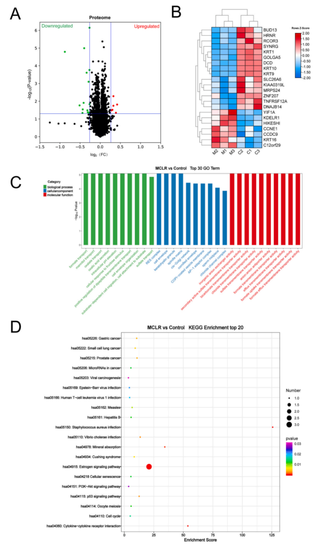
3.在SGC-7901细胞中的蛋白质表达分析揭示了MC-LR诱导的蛋白质组图谱
MC-LR处理的细胞和对照组相比,共鉴定出22个差异表达蛋白(DEPs),其中有7个上调蛋白(YIF1A、KDELR1、HIKESHI、CCNE1、CCDC9、KRT16和C12orf29)及15个下调蛋白(BUD13、HRNR、RCOR3、SYNRG、KRT1、GOLGA5、DCD、KRT10、KRT9、SLC26A6、KIAA0319L、MRPS24、ZNF207、TNFRSF12A和DNAJB14)(图3B)。为了研究由MC-LR引起的病理相关的生物学过程,对差异蛋白进行GO和KEGG富集分析。DEPs主要参与甲酸转运、甘露醇转运、RES复合物、细胞包膜和无机阴离子交换活性(图3C)。在KEGG通路分析结果中,DEPs参与了细胞因子-细胞因子受体相互作用、矿物质吸收、雌激素信号通路和胃癌等通路(图3D)。
图3 | 差异蛋白分析
4.蛋白质组学和磷酸化蛋白质组学分析表明,雌激素信号通路可能在MC-LR处理细胞中发挥关键作用
其它研究表明,蛋白磷酸酶PP1和PP2A是MC-LR促进癌症的关键靶点。为了进一步探索MC-LR处理的蛋白磷酸化和去磷酸化控制的信号通路,进行磷酸化蛋白质组学数据分析,结果显示,磷酸化蛋白质分离成两个簇,共178条差异磷酸化肽段对应87个蛋白(图4A和B)。分析所有修饰位点的分布情况发现,有60.11%的蛋白质分有多个修饰位点(位点≥2,图4D)。
GO分析结果显示,DEPPs主要参与RNA剪接、mRNA加工、核浆、核斑点、一氧化氮合酶调节活性和Poly (A) RNA结合等条目(图4E)。KEGG通路分析结果显示,DEPPs主要富集于抗原加工和呈递、雌激素信号通路、IL-17信号通路、内质网蛋白加工和MAPK信号通路(图4F)。有趣的是,蛋白质组和磷酸化蛋白质组中KEGG富集前20条通路中共富集到雌激素信号通路,该通路可能在MC-LR触发的胃癌进展中发挥关键作用(图4G)。
图4 |?蛋白质磷酸化表达分析揭示了MC-LR触发的磷酸化蛋白质组谱
5.MC-LR损害Hsp90的磷酸化,导致激活的ERα从细胞质转位到细胞核
使用Motif-X来分析这些磷酸化位点位置的特异性频率,蛋白质激酶倾向于使一个特定的基序磷酸化。因此,通过磷酸化位点获得的三个氨基酸序列可以为磷酸化蛋白的分类和预测其信号通路提供有用的信息(图5 A)。根据蛋白质组和磷酸化蛋白质组结果,在雌激素信号通路中发现,在MC-LR处理的SGC-7901细胞中,Krt16蛋白表达升高,Hsp90磷酸化水平降低(图5 B)。为了研究MC-LR是否参与了ERα从细胞质进入细胞核的过程,作者分析了细胞质和核提取物中ERα的水平。结果显示,经MC-LR处理后,ERα核易位增加(图5 C和D)。
同时,采用qPCR和WB技术评估ERα核易位对下游靶点Krt16水平的影响。有趣的是,结果显示Krt16的表达显著增加(图5 E-G)。使用Kaplan-Meier绘图仪在881例胃癌患者中鉴定了与总生存率相关的Krt16基因。如图5 H所示,角蛋白16的高表达与胃癌总生存率较差相关。综上所述,MC-LR通过降低Hsp90的磷酸化而过度激活雌激素信号通路,从而导致胃细胞中活化的ERα的核易位和Krt16的过表达(图5 I)。
图5 |?MC-LR通过损害Hsp90磷酸化介导的ERα核转运来促进Krt16的表达
研究结论
饮用水中广泛存在的蓝藻毒素对公共健康构成了威胁。MC-LR是MCs的一种主要毒性形式,已被发现在癌症进展中发挥关键作用。作者运用TMT标记定量蛋白质组学和磷酸化蛋白质组学分析,发现了MC-LR可能有影响雌激素信号通路的潜能。它通过降低Hsp90的磷酸化,过度激活雌激素信号通路,从而导致胃细胞中激活的ERα的核易位和Krt16的过表达。这些结果可能为雌激素促进胃癌的发生发展提供了证据。
小鹿推荐
本文通过TMT蛋白组学和磷酸化蛋白组学检测了100 nM的MC-LR处理的和未受处理的SGC-7901细胞,确定了暴露于MC-LR的SGC-7901细胞的差异表达模式和异常通路。蛋白质组和磷酸化蛋白质组联合分析表明,雌激素信号通路可能在MC-LR影响细胞中发挥重要作用。
详细技术请访问鹿明生物官网
?
百度搜索鹿明生物(lumingbio)
?
了解更多多组学技术
(TMT标记定量蛋白质组学、磷酸化蛋白质组学、蛋白组学)
本文系鹿明生物原创
转载请注明本文转自鹿明生物
最近更新生活资讯
- 反转再反转,这部科幻末世灾难片真的爽
- 快捷指令sky电影捷径库
- 2021《自然》年度十大人物:塑造科学,造福社会
- 千里单骑救萝莉却被捕,“正义使者”成了谁的牺牲品?
- 浪漫爱情励志人生 最震撼人心的十部日剧(图)
- 短篇小说(家庭伦理)
- 推动农业绿色低碳循环发展 推动农业绿色发展、协调发展
- 资料:成奎安电影作品《灯草和尚》(1992)
- 稻盛和夫《活法》1
- 合肥市第六中学2019-2020学年下学期2019 级高一年级线上线下教学衔接学
- 全网的电视剧,电影和动漫无偿观看(每年的都有哦)
- 理想国
- 刺激!梅州首部限制级伦理微电影《幻镜》网络首映!
- 男人为何迷恋女人胸部?
- 陆小曼与林徽因:都是富养的女儿,差别在哪里?
- 问题已被解决?
- 看了多少烂片,才找出这92部经典!
- 金高银:怎么从拿8个电影奖的怪物新人沦为了被众嘲的“资源咖”?
- 猎天下第2部:河阴之变
- 封神演义读后感100字(五篇)
- 又一部岛国神作,堪称校园版《权力的游戏》!
- 【全面解读】2022年以后,再无“国产”BCBA?
- 鬼文化(商代的帝王文化))
- 豆瓣9.2分年度第一佳片,每一秒都是夏日初恋的味道
- 社会的重器:性侵犯罪信息统一查询平台,还校园一片蓝天