手机访问:wap.265xx.com湖南城市学院成人高考招生简章,怎么报名
湖南城市学院是一所由湖南省人民政府主办的在本科一批录取的全日制普通本科院校。学校位于长江中下游平原、洞庭湖南岸环湖生态经济圈核心城市——湖南省益阳市,学校人文底蕴深厚,自然环境优美,交通便捷,距省会长沙中心城区仅55公里。学校现有校园面积1415亩,建筑面积58万平方米。学校2018年高水平通过了教育部本科教学工作审核评估,是湖南省“高水平应用特色学院”、“湖南省文明单位”、“湖南省平安高校”。2020年12月成为湖南省推荐新增硕士学位授予单位,并报教育部审批。现有专任教师1201人,其中教授140人,博士358人。学校设有13个二级学院,51个本科专业。学校面向31个省、市、自治区招生,现有全日制本科生20000余人。学校城乡规划专业是国家级特色专业和国家级综合改革试点专业;土木工程等10个专业是湖南省普通高等学校重点专业和特色专业;电子信息工程等5个专业是湖南省综合改革试点专业。电子信息工程、土木工程、工程管理专业入选国家一流本科专业建设点,27个专业入选湖南省一流本科专业建设点。
报名咨询热线:180 0841 3093(微信同号)
学校突出城市主题,产学研用结合,为社会培养了一大批高级应用型人才。学校毕业生就业率连续17年超过95%。在国内权威人才机构爱拼信息有限公司(IPIN)发布的《大学毕业生五年薪酬排行榜》中,我校毕业生薪酬连续位列湖南省省属高校第一,先后被授予“全国普通高校毕业生就业先进集体”、“全国毕业生就业典型经验高校(就业50强)”、“湖南省普通高等学校毕业生就业工作‘一把手’工程优秀单位”、“湖南省大学生就业创业示范校”等荣誉称号。学校是“湖南省高校大学生创新创业孵化示范基地”。
湖南城市学院继续教育学院是代表学校管理继续教育的职能部门。学院依托学校优良的办学条件和雄厚的办学实力,根据社会对人才培养的需求,开展成人高等教育、高等教育自学考试及岗位培训等工作,以规范的教育管理、优秀的教学服务为保障,推动继续教育从数量规模型向质量效益型、学历教育型向非学历教育培训型转变,努力创建具有湖南城市学院特色的继续教育品牌。学校多次获得“湖南省高等教育自学考试工作先进单位”、“湖南省普通高校成人教育先进单位”等称号。2015年,我校被湖南省高等教育自学考试指导委员会确定为省级“学习服务中心”,现有成教学生18000多人,自考生800多人。学院下设办公室、学历中心、培训中心和校内办班管理中心。
成人高等教育
招生层次:分专科起点升本科(简称“专升本”)、高中起点升本科(简称“高起本”)和高中起点升专科(简称“高起专”)三种。
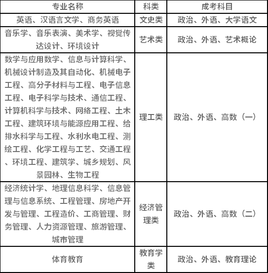
学习形式:分为业余和函授。英语和艺术类专业为业余,其它专业均为函授。
学习年限:“高起本”五年,“专升本”和“高起专”两年半。
报考条件:报考高起本或高起专的考生必须具有高中毕业文化程度或同等学力;报考专升本的考生必须具有国民教育系列大学专科或以上学历。
报名时间:9月上旬,通过手机端APP或微信小程序在线注册、报名、上传资料、缴费。
考试时间:10月中旬(具体时间请参阅准考证)。
招生录取:凡上线考生必须在规定时间与我院学历中心取得联系,以便办理有关录取手续,否则视为自动放弃录取。
收费标准:按照湖南省物价局、财政厅、教育厅湘价教[2014]92号文件收费标准执行。
毕业待遇:学完教学计划规定的全部课程,成绩合格,学校颁发教育部审定核准的国民教育系列相应层次毕业文凭(成人高等教育证书学信网上可查询)。符合条件者授予相应的成教学士学位。
成人教育本科招生专业(专升本)
成人教育本科招生专业(高起本)
成人教育专科招生专业(高起专)
说明:招生专业以教育厅审核批准招生的专业为准。
上一篇:记天津医科大学生命意义教育基地:在这里,与高尚的灵魂对话
下一篇:紧急寻人!石家庄18岁女孩清晨离家,说想去打工挣钱,曾出现在……
最近更新生活资讯
- 反转再反转,这部科幻末世灾难片真的爽
- 快捷指令sky电影捷径库
- 2021《自然》年度十大人物:塑造科学,造福社会
- 千里单骑救萝莉却被捕,“正义使者”成了谁的牺牲品?
- 浪漫爱情励志人生 最震撼人心的十部日剧(图)
- 短篇小说(家庭伦理)
- 推动农业绿色低碳循环发展 推动农业绿色发展、协调发展
- 资料:成奎安电影作品《灯草和尚》(1992)
- 稻盛和夫《活法》1
- 合肥市第六中学2019-2020学年下学期2019 级高一年级线上线下教学衔接学
- 全网的电视剧,电影和动漫无偿观看(每年的都有哦)
- 理想国
- 刺激!梅州首部限制级伦理微电影《幻镜》网络首映!
- 男人为何迷恋女人胸部?
- 陆小曼与林徽因:都是富养的女儿,差别在哪里?
- 问题已被解决?
- 看了多少烂片,才找出这92部经典!
- 金高银:怎么从拿8个电影奖的怪物新人沦为了被众嘲的“资源咖”?
- 猎天下第2部:河阴之变
- 封神演义读后感100字(五篇)
- 又一部岛国神作,堪称校园版《权力的游戏》!
- 【全面解读】2022年以后,再无“国产”BCBA?
- 鬼文化(商代的帝王文化))
- 豆瓣9.2分年度第一佳片,每一秒都是夏日初恋的味道
- 社会的重器:性侵犯罪信息统一查询平台,还校园一片蓝天