手机访问:wap.265xx.com《现代财经-早读早分享》2022年3月26日周六(第2222期)
今天是2022年3月26日,星期六,农历二月廿四,美好的一天从阅读《现代财经-早读早分享》开始!
每日晨语
人有欲望且繁衍出无穷无尽功名、利、禄的诱惑,于是,这世界便多了纷争,便多了烦恼,便多了喧闹,便多了哭笑,想起一句名言,淡泊人生,生命难得恬淡,难得从容,得之淡然,失之坦然,美好的一天先从管好欲望,坦然生活开始。周六,早安!
以下内容是由《现代财经》编辑部根据国内外财经类门户网站相关资讯编辑整理而成(总第2222期)。原创不易,敬请尊重。谢谢鼓励。
一、早读分享 1、重磅科技伦理治理文件发布,划定红线、底线。基因编辑、人工智能觉醒、异种器官移植、个人网络信息安全……科学技术不断迅猛发展的同时,也给社会带来新的风险和不确定性,同时可能引发一些前所未有的伦理挑战。中办、国办近日印发《关于加强科技伦理治理的意见》,这是我国首个国家层面的科技伦理治理指导性文件,也是继国家科技伦理委员会成立之后,我国科技伦理治理的又一标志性事件。(新华网)蔡子微评:科技创新必须伦理先行,增进人类福祉需要科技向善。加强科技伦理治理,先要厘清治理的内容、边界和手段等内容,加强伦理审查机制和治理体系的顶层设计,完善多元主体参与的治理结构,进一步提高创新主体和公众参与的伦理意识等。话题关注:科技伦理多元治理结构研究2、“深圳速度”返场的底气何在?在保持新冠新增病例数持续下降的同时,深圳的经济生活,正在迅速地重回正轨。数据显示,3月21日“深圳速度”返场当天,深圳的工业用电量便已经恢复至3月13日之前的水平,展现出深圳工业经济韧性;前海综合保税区90%以上供应链企业,恢复正常工作秩序和生产经营;11家世界500强落户的深圳湾科技广场,1300家高成长型企业全部开工。有不少企业称:我们赶一下工,过去一周落下的进度也就赶回来了。甚至3月21日当天,有深圳人抱着电脑主机去上班,早高峰恢复车水马龙的热闹景象。一周的慢生活,以及从慢生活中又迅速切换到“深圳速度”的过程,恰恰是观察深圳经济的一个窗口。我们可以从中窥见,深圳的经济韧性,究竟从何而来?(21世纪经济报道)蔡子微评:深圳产业链供应链的安全稳定,很大程度也是关乎全球双链的重要一环,深圳的经济韧性不仅来自于企业的活力与深圳人的担当、时刻追求上进的状态中,更来自于其纾困解难措施是精准抵达的,不仅仅停留在政策文件里,更落到了一个个令人印象深刻的细节之中,正是深圳这座城市上下一心,众志成城,才是支撑其应对疫情冲击的韧性密码。话题关注:凝聚合力,向上生长——深圳经济韧性密码3、能源改革应有“包容互补”思维。能源改革是一个渐进、长期、复杂的过程,涉及技术更新换代、产业结构调整、经济和社会体制变革等。未来很长一段时期,煤炭在我国一次能源消费中仍将占主导地位。多途径促进传统能源清洁、高效、循环发展,是“十四五”时期我国能源发展的重要任务;光伏、风电、生物质能、地热能等能源系统的分布式应用、创新发展是今后的主要发展方向。这就形成传统能源与新能源包容式发展的必然结果。(证券日报)蔡子微评:“包容互补”思维体现在各产业链、各企业的有机结合、分工合理、有序合作。单一能源品种的利用将被高效灵活的综合能源体系取代,继而形成“多能互补”的能源体系。随着技术趋向成熟、装机规模不断扩大,加之引入成熟的市场机制,风、光、水、火、储等多能将有效结合,取长补短,从而促进整个能源产业的多元化良性发展。话题关注:多元化思维下能源改革包容互补模式研究4、计算力成为经济发展驱动力。国际数据公司IDC、浪潮信息、清华大学全球产业研究院日前联合发布的《2021—2022全球计算力指数评估报告》显示,计算力指数平均每提高1个点,数字经济和地区生产总值将分别增长3.5‰和1.8‰。数字经济和实体经济正走向深度融合,并对计算力产生更大的需求。计算力作为数字经济时代的关键生产力要素,已成为推动数字经济发展的核心支撑力和驱动力。(中国经济网-《经济日报》)蔡子微评:数字时代,数据与计算力成为新的重要生产要素与生产力资源,而计算力作为新技术生产力,是深入挖掘数据要素价值的核心支持力量。同时,计算力还是创造力,是支持算法高效运转,推动智算跨越的关键。加大计算力基建投入,合理数字产业布局是推动数字经济发展的重要基础。话题关注:“东数西算”背景下计算力基建化的要素流动与配置优化5、多元化退市彰显威力, “应退尽退”信号强烈。除*ST长动外,至少还有*ST中新等14家公司存在触及财务类退市指标而被强制退市的可能性。此前,*ST新亿触及重大违法强制退市情形,成为2022年A股首家退市公司。专家表示,“史上最严退市新规”施行一年多来,常态化退市预期增强,在全面实行股票发行注册制预期下,风险类公司出清将进一步提速,从而有效增强市场的资源配置能力,促进我国证券市场稳定运行。(中国证券报)蔡子微评:在全面实行股票发行注册制的背景下,只有退市“出口”畅通,A股市场优胜劣汰的良性市场生态才能加速形成。退市是一项系统性工程,“退得下”“退得稳”需要凝聚多方合力。在“应退尽退”基础上更要做到“应保尽保”,切实保护好投资者合法权益。话题关注:我国多元化退市制度及投资者权益保护研究6、多地发布教育信息化:教育数据互联互通,面向企业开放市场。国家教育数字化战略行动,将成为今年教育工作的重中之重。在近日教育部举办的第一期教育数字化能力提升专题培训班上,“联结为先、内容为本、合作为要”的总体战略首次公开披露。教育部副部长宋德民在培训班上指出,要建好数字基座,建强“三大支柱”,打造“五级体系”,加紧建设国家级教育数字化平台。据21世纪经济报道记者了解,教育信息化将体系化覆盖各阶段各类型教育。“三大支柱”涉及基础教育、高等教育、职业教育,“五级体系”涵盖国家、省、市、县、校。(21世纪经济报道)蔡子微评:平台化是“十四五”时期教育信息化建设的鲜明特点,通过建设新平台扩充教育信息化的应用场景,让教育数据资源互联互通,与此同时,要充分发挥市场化作用,拓展数字教育资源供给主体,探索政府准入、企业建设、学校使用的创新机制,积极吸纳社会资源,推动优质教育资源共建共治共享。话题关注:多方参与建设下的教育数据互联互通的生态打造7、大宗商品价格上涨趋势拉高整体进口增速。据海关统计,今年1月至2月我国进口达2.73万亿元人民币,同比增长12.9%。在商务部24日举行的例行新闻发布会上,商务部新闻发言人束珏婷表示,今年前2月进口实现稳步增长,主要是因为中国在坚定不移扩大对外开放,积极扩大进口的同时,经济也保持了恢复发展,进口需求稳定。另外,原油、天然气、煤炭、大豆等大宗商品价格出现快速上涨趋势,一定程度上也拉高了整体进口增速。(中国经济网-《经济日报》)蔡子微评:价格的暴涨听起来像是商品交易商的仙境,不过在利润到手之前却是危机重重。一要提高部分钢铁产品出口关税等政策,促进增加国内市场供应;二要发挥我国煤炭资源丰富优势,督促重点煤炭企业在确保安全前提下增产增供;三要坚持扩大对外开放,加强大宗商品进出口和储备调节,推进通关便利化,更好利用两个市场、两种资源,增强保供稳价能力等。话题关注:大宗商品涨价下的企业“生存术”8、造车新势力争相赴港上市背后:抢的是赛道领头羊融的是“救命钱”。2022年以来,包括蔚来、威马、哪吒、零跑、高合和赛力斯等在内的造车新势力们开始争相“赶考”资本市场。作为最早在美国上市的蔚来汽车,今年3月10日宣布于港交所二次上市。无独有偶,作为国内较早实现交付的造车新势力,3月17日,零跑汽车向港交所提交上市申请书。据记者不完全统计,截至目前零跑汽车已获得红杉中国、上海电气、中国中车等财务和产业投资方的投资,总金额近百亿元。(证券日报)蔡子微评:率先登陆资本市场虽有机会跑在赛道的前列,但即便成功IPO,也并不意味着造车新势力从此就可以“高枕无忧”。如何利用好资本热潮输送的“粮草和弹药”,提升企业的研发实力、持续融资能力、差异化产品竞争力、产品迭代速度以及产业链整合力,是造车新势力需要思考的问题。话题关注:碳中和背景下我国造车新势力IPO胜算几何?9、万家企业“抢破烂”,千亿动力电池回收战提前开打。动力电池回收行业2020年起步,2021年进入白热化竞争阶段,原因是2021年新能源汽车销量大幅增长,致使动力电池回收的“千亿风口”提前到来。不过,万家企业“抢破烂”热潮之下,无序竞争、劣币驱逐良币、环保隐患等问题日益凸显。(中证报)蔡子微评:在新能源汽车产业发展大潮下,动力电池回收一直被看作‘长坡厚雪’优质赛道。面对与机遇并行的种种难题,首先需在政策层面建立监管处罚机制,逐步落实动力电池回收资质管理;其次要健全电池回收机制,确保其实现先无害化再资源化;最后各大回收企业也应加强工艺技术及装备研发,致力于推动动力电池回收行业的安全、环保、精细化、自动化发展。话题关注:动力电池回收标准体系建设与发展进路研究10、钉钉推出“下班模式”:反技术依赖平台也有责任。近日,钉钉推出免打扰的“下班模式”,引起关注。用户可在下班后开启该模式,手机将不再接收单聊、群聊等消息通知,划分了打工人的工作和生活区域。这可被视为互联网大厂反内卷的最新动作,虽然普通用户仍面临着“你敢用吗”的诘问。(经济观察报)蔡子微评:互联网跨越了地理局限,带来了居家办公的可能性,但也突破了传统时长制的束缚,带来了居家要一直办公的可能性。现在推出的下班模式,是在将技术放在人身上过多的触手分离开,给人以喘息的空间,才不至于被淹没成为技术的奴隶。话题关注:科技向善:反技术依赖平台怎么做?11、万门大学跑路风波:前途黯淡还是模式崩塌。号称“中国第一所网络大学”的万门大学,最近陷入了“跑路风波”。据央视财经等多家媒体报道,3月22日凌晨,知名教育机构万门教育有学员表示,之前自己所在的微信群已在深夜被解散;万门教育的App也处于无法登录状态。该公司的员工也因为拖欠工资等问题准备维权,客服建议学员“做好最坏准备”。这个“最坏的准备”,自然就是让学员做好人去楼空、学费打水漂的准备。客服的回答,和早年万门大学创始时期的雄心壮志,呈现出天壤之别。这也不免让人唏嘘:是韶华易逝还是早有伏笔?万门大学到底经历了什么?(中国青年报)蔡子微评:眼见他起高楼,眼见他宴宾客,眼见他楼塌了。曾陷入传销争议的万门教育的跑路风波并非不可追溯,与健身房、培训机构的跑路类似,所有预付费和会员制模式,不断拉长预付的期限,透支着充满不确定性的未来。不管是其自身经营突然遇到困难,还是机构负责人“早有预谋”,受损失的都是广大不明就里的消费者。话题关注:预付制消费的监管漏洞与消费者自我保护12、传统门店顾客流失率高达50%,数字新品牌如何破局?在过去几年,因为疫情的反复、线上的冲击,传统线下门店的日子并不好过。据相关媒体不完全统计,2022年开年至今不足三个月,就有26家超市大卖场门店、5家百货门店、几十家餐饮门店以及家居、美妆、奢侈品、影院等众多实体零售门店已经或即将闭店停业。且在2022年依旧延续关店趋势。(36氪)蔡子微评:传统门店目前的危机一是顾客流失率高,顾客数据难以收集;二是门店的销售方式老套,运营方式耗费人力。数字化转型作为传统门店生存的“稻草”,不能只做表面功夫,要使用数字化技术将人、货、场无缝连接起来,并将数字化技术延伸至后台系统,才能实现门店的全方位数字化。话题关注:传统门店的困境与破局之策
二、今日财经期刊佳作关注
纾困基金是否具有“造血”扶持之效?——基于民营企业价值的视角作者:周孝华,王诗意. 来源:《财经研究》2022年第3 期
导读
摘要:帮助民企纾困是国民经济补短板、稳增长的战略举措。为纾解民企融资困境,控制股票质押爆仓风险,兼具政策性与市场性的中国特色纾困基金应运而生。文章利用2017-2019年民营上市公司数据,通过逐季倾向得分匹配(PSM),为获得纾困基金驰援的企业设置合理的对照组,并在此基础上构建多时点双重差分(DID)模型探究纾困基金的价值效应及其具体作用机制。研究发现:(1)纾困基金能够有效提升民营企业价值,这种价值效应在东部地区、小规模、高股权质押比例的企业中更大。(2)进一步的机制分析表明,纾困基金通过降低股权集中度推动股权分散制衡、缓解代理冲突、完善公司治理,由此实现正向价值效应;同时也存在削弱企业社会责任履行、打击投资者情绪的作用路径,从而负面影响企业价值。文章对纾困基金的实际运作具有重要的理论价值和现实意义,也为新时代下纾困民企、支持民企发展提供了经验证据。
关键词:纾困基金;民营企业价值;倾向得分匹配;多时点双重差分;
引用格式:周孝华,王诗意.纾困基金是否具有“造血”扶持之效?——基于民营企业价值的视角[J].财经研究,2022,48(03):48-63.
民营企业作为拉动中国经济增长的重要力量,在我国税收、技术创新、城镇劳动就业等方面贡献突出,占据经济结构中不可或缺的重要地位。但由于信用水平低、规范性不够等自身条件限制,加之我国多层次资本市场尚待完善,民营企业在资源配置结构中的弱势地位与其在国民经济体系中的贡献度极不匹配,融资难题尤为显著。近年来,由于金融机构信贷投放趋严,民企融资渠道急剧收窄,股票质押凭借其获取资金融通的高效便捷受到热烈追捧,但同时也滋生了大股东盲目质押、滥用流动性、过度杠杆化等乱象。特别是在2018 年下半年,我国股市“黑天鹅事件”频发,A 股市盈率逼近历史新低,流动性风险与信用风险不断暴露并蔓延,民营上市公司股票质押“借新还旧”模式难以为继,陷入雪上加霜的融资境地。
经验表明,部分政策措施能够直接或间接缓解民营企业的融资困境,如优化银企关系、发展非正规金融和中小金融机构、完善信用体系建设、推行金融科技、创新担保机制、注入纾困基金等。纾困基金这一概念最早起源于2010 年欧债危机,是欧盟联合国际货币基金组织旨在解决希腊及欧元区多个国家债务问题而设立的短期金融应急机制,其支持对象主要是银行业的长期负债,以应对负面宏观经济冲击(Dewatripont,2014)。2018 年10 月,我国民营上市公司所面临的高股权质押爆仓风险与群体性融资困境引起了中央和地方的高度重视。同年11 月,习近平总书记在民营企业座谈会上指出:“在严格防止违规举债、严格防范国有资产流失前提下,帮助重点民营企业纾困。”之后,政策层面的重视与引导不断加码,相关政府部门纷纷响应号召,结合当地实际出台纾困政策,引导设立纾困基金、发行纾困债,并围绕资金、业务和人才等多方面采取帮扶措施,重点解决民企流动性问题。随着民企纾困步伐的加速前进,中国式纾困基金也由此正式诞生。据Wind 资讯发布的数据显示,自2018 年10 月13 日深圳市政府宣布安排数百亿纾困资金以来,截至2019 年1 月,包括券商、基金、保险相关产品及纾困专项债在内的纾困资金总规模就已超过7 000 亿元。
目前,我国的纾困基金尚处于起步探索阶段,是以政府为主导,聚集券商、保险等金融机构及社会各方资本,协同化解民营上市公司股权质押风险和流动性困境的资管或基金产品,既需按照市场化原则运行,又兼具政策工具的市场调控性质,在设立背景与实际运作上都有其特殊性。纾困基金的政策着力点在于为身处融资困境的民营企业提供复苏性支持,以熨平短期经济波动、降低内部不确定性。从获得纾困基金的公司数据来看,①手工收集的215 家接受纾困基金驰援的民营上市公司数据。限于篇幅,本文未展示数据趋势图,如有需要可向作者索取。纾困标的整体股权质押比例在2018 年第四季度达到峰值,此后随着纾困资金的注入而逐年下降。现金流情况尽管在2020 年第一季度新冠肺炎疫情的重大冲击下有所恶化,但总体上呈逐步向好的趋势。可以看出,纾困基金的短期效果明显,对流动性风险的缓解作用具有普适性,达到了政策层面上纾解短期流动性问题的目的。而从市场利益层面来看,由于纾困基金主要以政府、券商、保险等大资金方为主,这类主体自身拥有较多的政策便利与资源,能够为企业发展带来诸多可能性。因此,兼具政策援助性与市场逐利性的纾困基金不仅能够满足政策层面的需求,还可以发挥产业结构调整和战略发展引导的作用,在效率与安全的前提下博取收益和布局产业。此外,结合纾困标的2017 年以来托宾Q 值的变化可知,②选取托宾Q 值衡量企业价值,具体见后文变量说明。随着2018 年第三季度纾困基金的开始运行,企业价值一改以往连跌趋势,不降反升,并在此后保持整体上升趋势。由此观之,值得思考的问题是:从纾困基金的设立到运行,每一个环节都是各类主体综合权衡政策利益与市场利益的结果,而两者难免会有冲突,那么对不同利益的斟酌和对纾困对象的差异化选择是否意味着纾困基金的设立初衷“变味”或“升华”?纾困基金除了起到化解股权质押风险、解决流动性问题的“输血”救急之用,是否兼具帮助企业从根本上完善经营治理、提升自身价值的“造血”扶持之效?而这背后错综复杂的作用机制又是怎样的呢?
鉴于此,本文借助我国设立纾困基金的具体实践,利用2017—2019 年民营上市公司数据,通过逐季倾向得分匹配(PSM)为接受纾困基金驰援的处理组企业设置合理的对照组,并在此基础上构建多时点双重差分(DID)模型探究纾困基金的价值效应及其作用机制。研究表明,纾困基金能够有效提升民营企业价值,且这种价值效应在东部地区、小规模、高股权质押比例的企业中更大。进一步研究发现,纾困基金通过降低股权集中度推动股权分散制衡、缓解代理冲突、完善公司治理,由此实现正向价值效应,同时也通过削弱企业社会责任履行、打击投资者情绪等路径负面影响企业价值。
本文的研究与以下两类文献紧密相关。第一类是对于我国纾困基金的理论分析文献。已有研究聚焦于机理分析与案例分析层面,并主要对运行机理、运作特征以及运行现状等进行了梳理。纾困基金的运作贯彻“募、投、管、退”四个流程:(1)募资阶段,纾困基金主要通过地方国资主导、多方资本参与、专业金融机构运作的方式汇集财政资本及国有资本等具有较强风险抵御能力的资金。政府在此过程中发挥“有形之手”的作用,引导多方主体参与设立纾困专项资管计划、纾困专项产品及私募股权基金等。(2)投资阶段,纾困基金抛弃重视“价值洼地”而规避紧急性风险的理念,秉持“救急不救穷”原则,锚定兼具风险与成长的民营企业。(3)投后管理阶段,纾困方主要提供资金及资源支持,较少介入企业经营事务。(4)退出阶段,纾困基金通常在企业渡过阶段性困难后通过原股东增值回购或二级市场溢价卖出等方式实现退出(吴梓境和张波,2019;郑嘉义,2019)。而不同于政府以往采取的补贴、税收优惠、资产重组、关联交易等手段,纾困基金以债权型与股权型两种形式为主。前者主要采取股权质押、转质押、债权转让等方式,弥补现金流缺口并迅速化解质押平仓风险,但仅仅起到延长还款时间的作用,本质上将风险由民资转嫁到国资,略有治标不治本之嫌(柯树林等,2020);后者包括股份转让、定向增发等方式直接或间接入股上市公司,更具市场化特点,可以从根本上解决民企债务问题,但存在纾困标的控制权转移的潜在风险(吴梓境和张波,2019)。而在纾困基金的实际运作过程中,落地进展慢、道德风险暴露、市场化原则难遵循、选择机制不透明、政策协同难等问题不断显现(陈若愚等,2019;辛静,2019)。第二类是关于纾困基金对企业绩效影响的实证分析文献。由于我国纾困基金具有较强的本土化特色,推出时间较短,国内学者在此领域的研究受到数据获取与样本期间长度的较大限制,总体较为匮乏。目前,此类研究主要采用事件研究法,通过分析特定企业或少数企业在获得纾困基金前后的较短窗口期部分财务指标的变化来评估纾困效果。大多数学者认为纾困基金对于缓解民营企业融资压力、提升财务绩效具有普适性效果。但财务绩效指标仅仅反映企业经营状况的优劣,无法从根本上真实反映纾困基金对企业的综合影响。因此,从更具综合性的价值视角出发,纾困基金能否在纾解流动性困境之余,起到提升民营企业价值的作用还有待检验,而这种价值效应是否存在企业内外部层面的作用路径也值得探究。
本文的边际贡献主要体现为以下三点:第一,拓展纾困基金的研究视角,创新性地探究纾困基金在企业价值层面上的影响。由于我国纾困基金目前仍处于初期探索阶段,已有研究重点关注纾困基金是否实现了其设立目的,即在股权质押、现金流情况以及财务绩效上的短期纾解效果,而纾困基金的价值效应有待于理论与实证层面予以明确。第二,首次将纾困标的选择标准差异与纾困基金获取时间差异纳入考虑,并在此基础上结合运用PSM 与多时点DID 进行实证分析。由于数据获取难度较大,相关研究大多停留在理论分析层面,系统性实证检验较为匮乏。此外,尽管部分研究运用传统DID 模型或断点回归模型对一个或两个季度的纾困企业展开分析,但其在模型、样本量、时间跨度以及对照组设置上的缺陷可能导致结果存在较大偏误。第三,揭示纾困基金影响企业价值的内外部作用机制,为纾困基金持续健康推进提供了经验证据,也为支持民营企业高质量发展提供了参考。
为企业提供纾困基金不仅是一种必要的复苏机制,而且是我国供给侧结构性改革的关键保障措施。政府“支持之手”理论认为,在经济转型与发展过程中,出于政治、经济、社会等原因,政府通常以财政补贴、专项补助、税收优惠、政府引导基金等形式进行扶持,以抑制某些不合意的经济行为发生,支持特定产业和地区发展,促进社会资源优化配置,从而推动企业可持续发展与价值提升(Frye 和Shleifer,1997;陈维等,2015;王维等,2016)。我国的纾困基金主要由政府引导或牵头设立,其初衷与本质具有强烈的政策援助性,与目前已广泛应用的各类政府扶持手段具有较大的相似性,是政府干预市场的创新性工具。因此,作为政府政策支撑和政府信用加持的产物,纾困基金也具有浓厚的“支持之手”色彩。
政府“支持之手”深深扎根于经济活动的方方面面,其对企业的影响主要体现在以下几个方面:(1)资源配置优化效应。政府支持的本质是政策引导与资源服务供给,其作用发挥并不局限于某一特定层面,更多的是通过充分发挥自身资源优势带动资源配置优化与产业结构调整,为企业发展提供根本性支持。而纾困基金凭借政策加持与资源多样化的双重优势,使实际运作过程中的资源支持效应也得以充分发挥。具体来看,纾困基金的注入,可以在及时解决民企短期流动性困难的同时,以较低的成本实现企业资本结构的重新布局与纾困双方资源配置的优势互补(辛静,2019)。一方面,企业通过借入资金推动资本结构变动与负债期限结构优化,有效缓解短期偿债压力,为短期经营发展提供调整空间;另一方面,在政策的充分引导下,纾困主体的丰富资源能够拓展被纾困企业的经营渠道、融资渠道,使得纾困资金的使用紧密贴合企业实际,从而有助于优化微观融资环境,提高抗风险能力,为企业长期发展带来诸多可能性。(2)配套措施激励效应。作为政府支持的重要补充,税收减免、抵扣等间接形式不仅能够降低企业经营成本、提高经营效率,还能够有效发挥激励效应,推动企业优化经营策略与投资决策,从而形成持续的盈利能力与价值创造能力(周晨和赵秀云,2021)。为提供精准到位的有效支持,纾困基金遵循严格的筛选原则,打造定制化援助方案,并配套政府政策倾斜、定向税收减免优惠等措施,激励企业拓展经营空间、完善内部经营管理,为提升企业总体价值创造能力提供有力支撑。(3)内部治理强化效应。广义上的政府支持泛指政府以帮助企业为目的所采取的一切行动,政府引导基金等非直接补贴性的方式也属于常见形式之一。政府通过设立基金平台实现对企业的股权介入与管理干预,由此推动企业治理趋于完善。而作为公司治理最为重要的内部机制之一,股权结构成为纾困基金锚定的重点实施路径。由于运作方式较为灵活,纾困基金在实际运作过程中可以采用直接入股或通过产业基金、战略投资基金等平台间接入股等形式纾困民企。通过改变被纾困企业股权结构,促进企业规范经营管理、缓解代理冲突和完善治理机制,进而提升公司业绩(李涛,2002)。(4)有效认证加持效应。研发补贴、产业投资基金等政府支持措施通常设定了明确的投向,目标行业或产业需要符合既定标准。这类支持行为是政府前瞻性视野的体现,不仅对企业产品或能力予以客观认证与肯定,也意味着企业的长期发展潜力被看好(高洪利等,2017)。不可否认的是,纾困基金所秉持的“救急不救穷”原则也正是纾困方对于受困企业能力的认证。企业获得纾困基金驰援意味着纾困方对企业经营实力或未来发展潜力的认可和隐性信用支撑,也从侧面反映出经过重重筛选的纾困标的本身就具备更好的价值管理能力和市场发展前景,因此在纾困资金注入后更容易实现自身价值的根本性提升。
由此可见,纾困基金同传统的政府“支持之手”相似,旨在从资源配置优化出发,充分发挥配套措施激励效应、内部治理强化效应与有效认证加持效应,兼顾短期效果与长远利益,通过多元化路径实现对企业的支持作用,进而助推企业价值得到质的提升。而企业价值作为衡量企业内外发展的综合性指标,是纾困基金真实支持效果的全面体现。因此,本文提出如下假设:
假设1:纾困基金有利于民营企业价值的提升。
纾困基金兼具政策与市场双重利益目标,既保证了资金遵循地方政府纾困政策的导向,又破解了传统救助形式的低效率困局,在有效发挥监督职能的基础上,通过内外部多渠道影响企业价值。正是如此,我国的纾困基金具备不同于传统的政府支持形式的市场化特点,在探究其对民营企业价值的作用机制时不能简单照搬已有理论。因此,本文从政府“支持之手”出发,结合委托代理理论、社会责任理论、信号传递理论以及信息不对称理论,分别从股权结构、社会责任履行、投资者情绪的视角来展开分析。
股权结构是公司内部治理机制的重要组成部分。许多公司治理的研究者认为,过于集中的股权结构并非一种有效机制,存在大股东随意挪用公司资源以谋求自身利益的可能(白重恩等,2005)。为此,本文从委托代理理论的视角展开分析:第一,纾困方在实际驰援过程中,对于符合“急”但“不穷”标准、具有良好发展前景的民企通常采取短期内紧急注资纾困、中长期战略入股投资相结合的方式,以同时满足扶持民企与自身投资的需求。因此,企业在获得纾困基金时往往伴随纾困方股权的引入,股权结构趋于多元化。而纾困方作为具备丰富经验的投资者,出于对纾困基金管理和未来收益目标的考虑,有更强的动机履行监督职能(Bushee,1998),从而间接约束管理者行为,这在一定程度上能够抑制管理层机会主义动机和缓解内部委托代理问题,降低第一类代理成本,提升企业绩效。第二,部分大股东趁纾困的市场利好之机进行清仓式精准减持套利(辛静,2019),导致股权结构趋于分散,股东间相互制衡,大股东对中小股东的利益侵占行为因此相对收敛,第二类代理成本降低。鉴于国内公司的内部治理环境尚不完善,多个相对控股股东的存在能够实现有效的内部牵制(Volpin,2002),股权分散制衡格局有其存在的必要性(黄建山和李春米,2009)。因此,纾困基金的注入会导致企业原有股权结构趋于多元化和分散制衡,进而起到强化内外部监督和完善治理体系的作用,充分发挥内部治理强化效应,对企业价值产生积极影响。基于以上分析,本文提出如下假设:
假设2a:股权集中度在纾困基金对企业价值的影响中起到正向的中介作用。
纾困资金的来源总共有两个:一个是中央层面的央行、银保监会、证监会以及它们引导下的银行、券商、保险、信托和增信机构等;一个是地方层面的来源,以地方政府牵头、地方国资引入社会资本为主要出资方。尽管资金来源广泛,但大部分纾困基金由政府主导或参与设立,甚至掺杂了政府信用。因此,具有浓厚政府背景的纾困基金通常不以短期盈利为目的,长期政府信用加持更有助于认证效应的实现,从而给予企业经营行为更大的隐性容错空间。与此同时,基于政府在纾困救助过程中配套采取政策倾斜或税收减免等措施所产生的激励效应,管理层可能更倾向于采取追求利益、更具风险的投资决策与管理模式,逃避纳税责任,为生产经营等活动提供充足的流动性;也存在企业获得纾困资金后,滋生对外部支持的过度依赖而惰于关注自身经营,导致盈利下滑、纳税减少的可能性。而企业的纳税能力是地方财政的重要支撑,也是其承担社会责任的重要体现(李增福等,2016)。企业社会责任往往与其价值紧密挂钩(李正,2006),纳税减少并不利于社会责任的履行,会负面影响企业价值。因此,本文提出如下假设:
假设2b:税收在纾困基金对企业价值的影响中起到负向的中介作用。
基于信息披露要求,企业有义务在获得纾困基金驰援后发布相关公告,但完善的信息披露机制与监管机制仍处于缺位状态。结合信号传递理论与信息不对称理论的观点,纾困基金难以起到普遍提高市场信心和预期的作用,与其设立初衷相悖,具体表现在:第一,尽管纾困基金与上市公司签署意向协议以及正式落地等公告能够发挥一定的认证加持效应,向市场传递正面信号,但同时也会向原先信息滞后的投资者传递受助企业自身经营管理存在问题等负面信息。第二,近年来,内外部经济不确定性和不稳定性增加,加剧了股市的信息不对称,加之我国资本市场投资者大多是非理性且厌恶风险的,在企业纾困公告披露后,市场投资者对驰援行为的高度敏感将使得过去被隐藏或忽略的负面信息被不断挖掘出来。第三,纾困基金的具体进展披露程度不高,运行机制与管理规则不够透明,由此导致信息不对称加剧,使得其对市场的信号传递作用受限,投资者难以获取准确全面的信息,片面化、碎片式信息所传递的有限信号反而容易引发市场对企业经营状况及发展前景的担忧,从而削弱投资信心。综上所述,纾困基金的市场利空效应大于利好效应,影响投资者预期及其微观行为,从而对企业价值造成负面影响。因此,本文提出如下假设:
假设2c:投资者情绪在纾困基金对企业价值的影响中起到负向的中介作用。
由于我国地区之间的经济社会发展不平衡,各地纾困政策、方式、力度以及企业总体情况等差异会对实际纾困效果造成一定影响。相较其他地区,东部地区最先发起设立纾困基金,实际运作经验更为丰富,再加上在经济发展、市场化程度、政策环境、民营上市公司数量与质量等方面的优势,使得东部地区的企业普遍表现出较好的经营管理能力与纾困资金运用能力。而对于不同规模、不同股权质押比例的企业而言,纾困基金的具体驰援方式和实际运作难度有所差异。大规模企业的实际情况往往更为复杂,纾困驰援方要精准把握其根本问题的难度更大,再加上较小规模的纾困基金在一定程度上难以引起大规模企业的重视,并不利于纾困效果发挥。此外,纾困基金的设立初衷是化解股权质押风险,其作用机制对于面临高股权质押风险的企业更为有效,从而有助于其价值效应的实现。基于以上三点分析,本文提出如下假设:
假设3:纾困基金的价值效应在东部地区、小规模、高股权质押比例的企业中更大。
考虑到纾困政策自2018 年第四季度起陆续落地,且部分省份纾困工作先于该季度开展,本文选取2018 年第三季度至2019 年第四季度获得纾困基金支持的215 家民营上市公司进行研究。由于目前无官方公布的纾困救助名单,本文将获得纾困支持定义为在样本期内基于缓解股权质押风险、解决公司或股东流动性问题而获得纾困基金注入或国资纾困性参股。因此,根据Choice 金融终端纾困资金专项统计、财经资讯、纾困概念股以及国资驰援概念股名单手工搜集整理相关信息,并对照巨潮资讯网企业公告进行核实,最终确定215 家获得纾困支持的民营上市公司名单。同时,基于国泰安CSMAR 民营上市公司子数据库,本文根据以下条件筛选整理得到1 672家民营企业2017—2019 年全样本季度面板数据,为后续倾向得分匹配提供样本:(1)剔除金融类企业;(2)剔除B 股上市企业;(3)剔除未进行过股权质押的企业;(4)剔除财务数据缺失严重的企业。企业基本信息及财务数据主要来自CSMAR 数据库,部分数据补充自RESSET 数据库。
纾困基金标的筛选遵循“救急不救穷”的总体原则,股权质押比例较高、流动性较差、基本面情况总体较好是被纾困企业的主要特征。因此,纾困基金的落地是一个非随机化筛选过程。基于此,为了克服内生性问题、缓解样本自选择偏差,本文通过倾向得分匹配(PSM)为处理组(获得纾困基金的企业)匹配合理的对照组(未获得纾困基金的企业)。
但考虑到纾困时点不尽相同,本文运用Logit 回归分别对各季度观测值进行倾向性评分,逐季展开匹配。此外,由于纾困基金的参与主体较为丰富,涉及国资、券商、险资、公募和私募等,各方利益诉求存在差异,再加上实际操作中“急”与“穷”难以有效辨别,这在一定程度上会干扰纾困方的判断,进而导致纾困标的实际筛选标准不一。若自主选择协变量参与匹配,则会导致结果具有较大的主观性,难以贴切各季度的客观实际。因此,为解决前述问题,本文运用Imbens(2015)提供的最优协变量筛选方法,从备选协变量中确定参与估计的最优协变量及其形式,以提升模型的估计效率。由于经筛选得到的1 672 家民营上市公司无不质押,这反映出待匹配样本股权质押风险与流动性需求均普遍存在,因此在后续匹配中无需再将两者作为对照组筛选标准(即协变量)。而除了公司或大股东股权质押与流动性情况外,纾困方通常会选择基本面较为理想的企业。因此,本文从基本情况、偿债能力、资本结构、盈利能力、发展能力、经营能力等基本面维度选取8 个指标作为备选协变量,具体包括上市年龄(Age)、企业规模(Size)、资产负债率(Lev)、固定资产比率(FA)、流动比率(CR)、净资产收益率(ROE)、成长性(Growth)、总资产周转率(TAT)、现金持有比率(Cash1)、基本每股收益(EPS)。
地域文学和文化研究与教学的对接有利于培养学生对科研的兴趣,使他们更为直观地了解和接受科研的方法。今天的学生即是未来的文化继承者和传播者,地域文学和文化教育以教师科研的现身说法介绍运用中西方各种理论的、实证的、审美的方法,努力培养学生的人文素质和对文学和文化学习、研究的兴趣,培养学生思考问题、解决问题和创新创造的素质能力。
综上所述,本文倾向得分匹配的基本逻辑如下:以企业第一次获得纾困基金所在季度作为纾困时点。考虑到纾困时点差异,后续步骤遵循逐季筛选逐季匹配的原则。首先,确定协变量。从待选协变量中筛选出各季度参与匹配的最优协变量及其形式。其次,逐季匹配。为克服反向因果关系,假定处理组与对照组的差异由企业在接受纾困之前的特征刻画,根据前一季度的数据为当季获得纾困基金的企业匹配对照组,当季获得纾困基金的企业在前一季度划入待匹配对照组,在当季作为处理组,在下一季度则不再参与匹配。通过Logit 回归逐季进行倾向性评分,并采取1:2 可放回的卡尺近邻匹配,找到与处理组在最优协变量维度上相匹配的样本作为对照组,最终得到215 个处理组企业、340 个对照组企业的总样本,实现对不同季度实际情况的最优估计。
1.模型设定。为了更加严谨地判断纾困基金与企业价值之间的因果关系,克服混合OLS 回归可能存在的问题,同时考虑到各地纾困进展不同,企业接受纾困的时间点也存在差异,本文在倾向得分匹配的基础上,参考Beck 等(2010)的研究构建“政策”时点不同的双重差分模型(多时点DID)如下:
2.变量说明。托宾Q 值是资本市场数据与实体财务数据的有机结合,涵盖企业的市场及财务特征,能够综合反映企业的价值和长期成长能力。因此,参照张立民和李琰(2017)的研究,选取托宾Q 值作为模型(1)中被解释变量企业价值的度量指标。主要解释变量为Bailouti,t,代表DID 模型中的“政策”处理变量,即双重差分项,是分组虚拟变量和政策时间虚拟变量的乘积。出于对滞后性的考虑,在企业接受纾困当期及之前各期,Bailouti,t取值为0;否则为1。
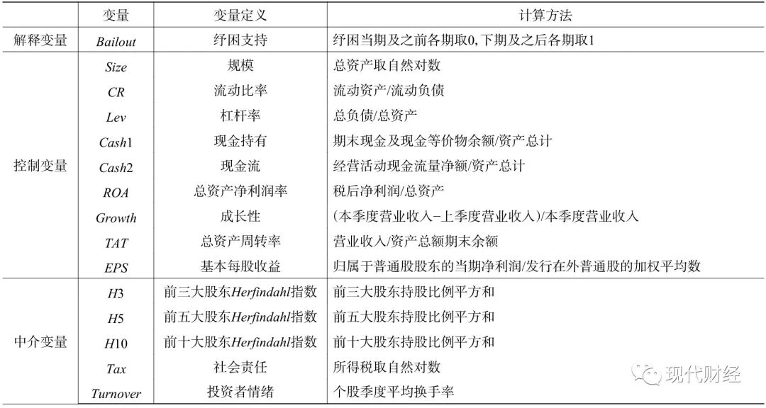
考虑到企业的基本情况、财务特征等因素,参考已有研究,选取其他可能影响企业价值的变量作为控制变量Controli,t,具体包括企业规模(Size)、流动比率(CR)、杠杆率(Lev)、现金持有(Cash1)、现金流(Cash2)、总资产净利润率(ROA)、成长性(Growth)、总资产周转率(TAT)和基本每股收益(EPS)。Corporatei和Timet分别代表个体和时间固定效应,εi,t为残差项。由于模型(1)是双固定效应模型,若加入分组虚拟变量与政策时间虚拟变量,则会引发多重共线性问题,因此本文沿用Beck 等(2010)的设定,只引入两者的交乘项作为核心虚拟变量。相关研究变量定义及计算方法参见表1。
表1 变量定义及计算方法
续表1 变量定义及计算方法
由研究变量的描述性统计结果可知,①限于篇幅,本文没有给出具体的描述性统计结果,如有需要可向作者索取。TobinQ1 和TobinQ2 的标准差相对较大,分别为1.992 和2.518,反映出样本期内民营企业价值存在较大波动。Bailout 均值为0.110,说明平均而言,各季度已接受纾困的企业占该季度所有样本企业的比例为11%。由于样本期间从2017 年第一季度开始,而纾困基金在2018 年第三季度才逐步设立,所有样本的Bailout 变量值在前期均为0,因此该比例偏小,与实际相符。
DID 模型能否很好地评估纾困效果主要依赖于处理组与对照组样本是否满足随机性要求,这可以通过考察纾困之前所关注的变量在两组间是否存在相同的“趋势”来检验。为避免反向因果问题,本文以获取纾困基金所在季度的前一季度相关数据进行逐季匹配,因此需要对各季度PSM 结果进行平衡性检验。若所有协变量的标准化偏差幅度在匹配后小于20%的经验标准(Rosenbaum 和Rubin,1985),且组间均值T 检验结果不显著,则说明经过PSM 后,处理组与对照组样本的选择偏误得到了有效化解,处理组与对照组协变量不存在显著差异,模型通过平衡性检验。
基于纾困基金具体进展不同、筛选标准不一等实际情况,各季度的最优协变量存在一定差异。以2018 年第四季度为例,参照Imbens(2015)提供的最优协变量筛选方法,确定该季度参与匹配的协变量为固定资产比率(FA)、流动比率(CR)、企业规模(Size)和上市年龄(Age)。由表2 可知,2018 年第四季度所有协变量的标准化偏差在匹配后均有所下降,标准偏差幅度均小于20%,且大部分接近或小于10%。同时,T 检验结果表明协变量在匹配后均不显著,无法拒绝处理组与对照组之间不存在显著差异的原假设,这说明逐季匹配过程有效,实现了处理组与对照组在最优协变量维度上的理想匹配。
表2 处理组与对照组PSM 的平衡性检验(2018 年第四季度)
注:本文对2018年第三季度至2019年第四季度共六个季度的匹配结果逐一进行检验,均通过平衡性检验。限于篇幅,上表仅展示获得纾困基金企业数量最多的季度的平衡性检验结果。
使用DID 方法的一个重要前提是“政策”的外生冲击性。本文沿用Beck 等(2010)的做法,运用威布尔风险模型(Weibul Hazard Model,WHM)进行外生冲击检验。以企业价值作为解释变量,企业获得纾困的时点作为被解释变量,并选取企业基本面层面上可能影响纾困时点的变量作为控制变量,以检验企业获得纾困基金的行为是否外生。如果企业价值的系数显著,说明企业价值的变动影响了纾困时点,此时外生性假设无法成立。
WHM 模型检验结果如表3 所示,无论是否加入控制变量,企业价值对纾困时点的影响均不显著,即企业接受纾困前的价值不能解释获得纾困基金的时间,外生性假设成立。
表3 纾困支持的外生性检验
注:(1)括号内数字为经过聚类调整的t值;*、**和***分别表示在10%、5%和1%水平上显著。下同。(2)控制变量的选取同表4。
四组回归均运用个体和时间双向固定的面板模型,并采用聚类稳健标准误以控制潜在的截面相关问题。由表4 可知,无论是否加入企业层面的控制变量,代表纾困支持的处理变量Bailout的系数均在5%的水平上显著为正,并且在加入控制变量后模型解释力有所增强,说明纾困基金能够显著提升民营企业价值,支持假设1。
表4 多时点DID 基本回归结果
续表4 多时点DID 基本回归结果
1.替换被解释变量。主要被解释变量TobinQ1 是企业股权市值与资产总额之比。考虑到无形资产对于托宾Q 值测算口径的影响,将分母调整为资产总额扣除无形资产和商誉净额后的差值,以TobinQ2 作为稳健性检验的被解释变量替换形式。由表3 和表4 结果可知,在以TobinQ1 和TobinQ2 作为被解释变量的外生性检验及多时点DID 中,无论是否加入控制变量,主要回归系数的符号和显著性均未发生变化,说明结果稳健。
2.改变研究样本。为了避免1∶2卡尺近邻匹配得到的对照组样本可能存在的偶然性,改变匹配比例,进行1∶1 卡尺近邻可放回匹配,得到215 个处理组企业和183 个对照组企业组成的新样本,重新进行上述回归。另外,考虑到纾困基金的相关信息和数据主要是通过手工收集整理得到的,无法保证获得纾困的企业完全被覆盖,存在匹配得到的对照组企业实际上是未计入统计但已获得纾困基金的处理组企业的可能性。因此,参照Beck 等(2010)的研究,以处理组企业为研究样本,进行无对照组的特殊多时点DID 分析。如表5 所示,在两种样本替换形式的回归结果中“政策”处理项Bailout 均显著为正,表明通过PSM 和多时点DID 相结合的方法得到的估计结果是稳健的。
表5 改变样本的稳健性检验
注:限于篇幅,表中未报告常数项、控制变量和固定效应的具体结果,下同。
为了进一步探究纾困基金影响企业价值的作用机制,本文运用中介效应三步法(Baron 和Kenny,1986)分别检验股权集中度、企业社会责任和投资者情绪在纾困基金与企业价值之间的中介效应,其中Mediator 表示中介变量,控制变量同模型(1)。具体检验步骤如下:
1.股权集中度。更高的股权集中度意味着管理层受控股股东的影响更大,控股股东可以通过要求管理层采取某些机会主义行为来获取控制权私利。参考袁晓玲等(2013)的研究,本文选取前三大股东Herfindahl 指数(H3)、前五大股东Herfindahl 指数(H5)、前十大股东Herfindahl 指数(H10)作为股权集中度的衡量指标。
由表6 可知,与回归(1)相比,回归(3)、回归(5)和回归(7)中Bailout 的系数更小,即在控制股权集中度后,纾困基金的价值提升效应降低,说明股权集中度在纾困基金对企业价值的影响中起到了促进作用。企业在获得纾困基金后,纾困方入股或大股东减持等造成股权集中度降低,股权结构的分散制衡推动公司监管与治理强化,进而导致企业价值上升,这支持了假设2a。
表6 传导机制分析:以股权集中度作为中介变量
2.企业社会责任。企业为政府创造税收越多,所承担的社会责任越大,就越容易获得当地政府的好感及重视,也越有利于塑造良好的社会形象。参照冯业栋和宋增基(2019)的研究,本文以税收(Tax)作为企业社会责任的代理变量,取所得税的自然对数予以衡量。
由表7 可知,回归(3)在控制Tax 后,Bailout 对TobinQ1 的影响系数为0.113,比回归(1)中的总体效应(0.109)更大。总的来看,Tax 遮掩了Bailout 对TobinQ1 的部分影响,因此Bailout 对TobinQ1 的实际影响更大,即税收在纾困基金对企业价值的影响中发挥了负向的中介作用。合理的解释是,纾困基金的注入通常伴随着政策倾斜或资源支持,税收优惠即为具体表现形式之一。企业在获得纾困支持后,一方面是由于税收优惠而减少纳税,或者基于对自身经营状况的考虑而选择避税,以政府信用支撑换取现金流;另一方面则可能是企业滋生对纾困支持的依赖性,不重视自身经营问题,从而导致营收下滑,所得税缴纳减少。而税收是社会责任的重要表现,纳税减少不利于企业社会形象塑造及价值提升,这验证了假设2b。
表7 传导机制分析:以税收作为中介变量
3.投资者情绪。无论企业处于哪个发展阶段,市场投资者的本性都是逐利的。总体来看,相较于短期投资者,长期个人投资者或机构投资者的持仓较为稳定,股票换手率更多的是体现了短期投资者的情绪。因此,可以将个股换手率简化地看作是短期投资者情绪的体现,投资者对一只股票的信心越高涨,就越希望尽快进场或离场套利,对于该股票的交易意愿就越强烈。根据曲晓辉和黄霖华(2013)的研究,个股换手率往往可以反映出投资者对该股票投资的积极程度,因此本文以样本企业的季度平均流通股换手率来衡量投资者情绪。
由表8 可知,对比回归(1),回归(3)在控制投资者情绪的影响后,纾困基金的价值效应更大,说明企业获得纾困后,更多的是其负面信息被深度挖掘,导致投资者情绪悲观低迷,从而对企业价值造成负面影响。因此,投资者情绪在纾困基金对企业价值的影响中起到了负向中介作用,这支持了假设2c。
表8 传导机制分析:以投资者情绪作为中介变量
1.区域异质性。根据CSMAR 数据库提供的省份信息,本文将样本划分为东部地区企业和非东部地区企业。由表9 可知,纾困基金在东部地区的价值效应显著且更大,而在中西部地区的价值效应不显著。结合机制分析可知,纾困基金在东部地区具有更大的价值效应离不开该地区民企普遍具有较为良好的经营能力与价值管理能力。一方面,这些企业能够更好地平衡税收与社会责任之间的关系,尽可能减少避税行为或削弱税收对企业价值的负面作用;另一方面,东部地区凭借其经济实力与市场环境吸引了大量优质民企,这类民企具有相对理想的市场地位和良好的市值管理能力,能够减少投资者情绪对企业价值的负面影响。加之纾困基金最先由东部地区发起设立,并陆续引领其他地区开展纾困工作。丰富的纾困运作经验使得较为复杂的股权类纾困能够深入实践,为股权结构发挥价值媒介效应提供了路径。因此,中西部地区由于纾困工作开展相对滞后、纾困经验相对不足、市场环境相对恶劣等导致纾困效果受到一定影响。
2.规模异质性。规模不同的企业的内部情况复杂度、应对内外变化的能力有所不同,纾困基金的实际运作难度、运行方式与实际效果也因此有所差异。以规模平均值为依据划分样本,由表9 可知,相比大规模企业,纾困基金的价值提升效应在小规模企业中显著且更大。主要原因是,大规模企业的现实情况相对复杂,纾困方难以摸清企业痛点;同时,纾困基金的较小体量不仅对其股权结构的影响微乎其微,使得股权集中度变化所产生的价值效应被遮掩,还难以引起企业重视,从而容易忽略纾困基金通过税收和投资者情绪等渠道所产生的负面价值效应。而对于小规模企业而言,纾困入股更容易改变其股权结构,从而充分发挥其价值支持作用;同时,企业也更有动力去改善内外治理、积极履行社会责任和维护投资者情绪,进而助推经营绩效与企业价值的提升,以期改变当前不利的经营现状与市场地位。
3.股权质押异质性。股权质押比例越高,二级市场股价下跌就会使得企业面临越大的财务危机与控制权丧失风险。以企业整体股权质押比例的平均值划分样本,由表9 可知,股权质押比例更高的企业在获得纾困基金后,价值提升效应显著且更大。这在一定程度上说明纾困基金能够有效识别股权质押风险,同时其作用机制与针对性化解高股权质押风险的目标相匹配,具体表现在:存在高股权质押风险的企业往往面临相对复杂的内部治理环境,纾困基金基于实际情况会倾向于采用股权纾困或股债结合等灵活性较高的方式,通过股权介入推动企业内部治理结构优化,由此从根本上给予企业价值提升动力。同时,面临更高股权质押爆仓风险的企业是投资者关注的重点,外部监督较强,相关信息不存在较大的不对称性。因此,当该类企业获得驰援后,更多地起到对投资者消极情绪的缓解作用,并规范企业在强外部监督环境下的纳税行为,从而削弱其负面中介作用。
表9 异质性分析
本文以2018 年第三季度至2019 年第四季度接受纾困基金支持的民营上市公司作为研究对象,运用PSM 与多时点DID 的方法分析纾困基金对民营企业价值的影响,并进一步探究该影响的异质性与作用机制。研究发现,第一,纾困基金能显著提升民营企业价值。第二,纾困基金的价值提升效应在东部地区、小规模、高股权质押的企业中更大。第三,股权结构这一公司内部治理因素在纾困基金对民营企业价值的影响中发挥了促进作用,而企业社会责任履行和投资者情绪在其中起到了负向的中介作用。本文还通过一系列稳健性检验,验证了上述结果的稳健性。上述结论说明,纾困基金的驰援对民营企业价值具有积极的促进作用,纾困基金可以通过优化内部股权结构、推动股东间相互制衡来实现其对企业价值的提升效应;与此同时,纾困基金的注入也会削弱部分企业社会责任履行、打击投资者情绪,从而不利于企业价值的提升。
根据上述研究结论,本文可以得到如下有益启示:第一,纾困基金不仅能够发挥在短期内化解股权质押风险与流动性困境的普适性作用,还能够充分借助其纾困方式多样与运行机制灵活的优势,引导政府及社会资金以较低成本实现市场化主体资本结构的重新布局,由此推动企业内外监督强化与治理完善,为企业“输血”“造血”,是一种兼顾效率和效益的政策工具。第二,政府在纾困基金的设立与运行中扮演着重要的引导和监督角色,因此政府有必要正确适度地发挥“有形之手”的作用。一方面,要积极推动纾困基金的市场化运行,将纾困资金精准对接需求企业,防止资金流入与政府利益高度相关的非困难企业,干扰市场的正常运行;另一方面,要规范和公开纾困资金的运行情况,避免相关优惠政策盲目倾斜,滋生企业对政府的过度依赖以及对自身社会责任履行的逃避,否则将使得纾困基金成为利益输送的助推器和企业发展的绊脚石。第三,有必要对纾困基金的设立及运行标准进行统一完善的顶层设计,在政策层面上更多地强调纾困基金的重要性,引导政府及市场投资者正确全面地认识纾困基金,从根本上提振投资者信心,为企业发展营造良好的市场环境。第四,立足于经济政策不确定性日益增加和新冠肺炎疫情常态化双重背景,民营企业的市场环境与经营情况遭受严重冲击,纾困基金的价值效应为支持疫情影响下的民企发展提供了参考,同时也为民企寻求最优金融支持模式提供了探索经验。应结合企业的实际经营情况与纾困资金的现实需求,依据“一行一策”“一企一策”等原则量身定制纾困方案,并借鉴供应链、产业链思维发展链条式和网络式战略基金,由点到线再到面地救活核心产业链或供应链上下游依附的企业,以期从根本上解决企业短期流动性问题,实现良性长效纾困,为民企长期发展赋能。
可以注意到,由于实际纾困过程较为复杂,且纾困基金相关信息及数据有限,本文仅对是否获得纾困的效果差异展开分析。而实际上,债权型、股权型或混合型纾困方式之间有着本质的不同,纾困力度的大小也对纾困效果有着重要影响,因此,如何进一步区分不同纾困方式的效果,并设立一个合理的标准衡量纾困力度则是我们今后进一步研究的重要课题。此外,本文聚焦于旨在解决民企股权质押与流动性困境的纾困基金,而自新冠肺炎疫情暴发以来,为更好地纾困民企,各类疫情纾困基金及纾困政策应运而生,疫情纾困基金的效果与机制、不同类型纾困基金的比较等问题应当在未来的研究中予以关注。
参考文献:
[1]白重恩,刘俏,陆洲,等.中国上市公司治理结构的实证研究[J].经济研究,2005,(2):81?91.
[2]陈若愚,霍伟东,张莹.民营上市公司股权质押:政策评议与建议[J].西南金融,2019,(12):3?11.
[3]陈维,吴世农,黄飘飘.政治关联、政府扶持与公司业绩——基于中国上市公司的实证研究[J].经济学家,2015,(9):48?58.
[4]冯业栋,宋增基.社会责任、政治关联与公司多元化发展——来自中国民营上市公司的证据[J].重庆大学学报(社会科学版),2019,(2):59?74.
[5]高洪利,李莉,陈靖涵,等.政府研发支持行为影响高科技企业外部融资吗——基于组织合法性理论的解释[J].南开管理评论,2017,(6):178?189.
[6]黄建山,李春米.股权结构、技术效率与公司绩效:基于中国上市公司的实证研究[J].经济评论,2009,(3):77?82.
[7]柯树林,鲍子旋,叶陈刚.纾困基金对民营企业控制权影响研究——以天风证券2 号资管计划纾困喜临门为例[J].会计之友,2020,(22):38?45.
[8]李涛.混合所有制公司中的国有股权——论国有股减持的理论基础[J].经济研究,2002,(8):19?27.
[9]李增福,汤旭东,连玉君.中国民营企业社会责任背离之谜[J].管理世界,2016,(9):136?148.
[10]李正.企业社会责任与企业价值的相关性研究——来自沪市上市公司的经验证据[J].中国工业经济,2006,(2):77?83.
[11]曲晓辉,黄霖华.投资者情绪、资产证券化与公允价值信息含量——来自A 股市场PE 公司IPO 核准公告的经验证据[J].会计研究,2013,(9):14?21.
[12]王维,吴佳颖,章品锋.政府补助、研发投入与信息技术企业价值研究[J].科技进步与对策,2016,(22):86?91.
[13]吴梓境,张波.纾困基金的运行机理、投资模式与创新路径[J].河北经贸大学学报,2019,(3):40?46.
[14]辛静.深市民营企业纾困方式梳理及纾困效果分析[J].证券市场导报,2019,(10):74?78.
[15]袁晓玲,李政大,白天元.EVA考核与国有资本调整的制度冲突[J].审计与经济研究,2013,(1):70?76.
[16]张立民,李琰.持续经营审计意见、公司治理和企业价值——基于财务困境公司的经验证据[J].审计与经济研究,2017,(2):13?23.
[17]郑嘉义.深市公司国资国企改革情况与问题分析[J].证券市场导报,2019,(11):53?60.
[18]周晨,赵秀云.政府减税有助于提升企业风险承担吗——来自中国上市公司的经验证据[J].江西财经大学学报,2021,(1):29?42.
[19]Baron R M,Kenny D A.The moderator-mediator variable distinction in social psychological research:Conceptual,strategic,and statistical considerations[J].Journal of Personality and Social Psychology,1986,51(6):1173?1182.
[20]Beck T,Levine R,Levkov A.Big bad banks? The winners and losers from bank deregulation in the United States[J].The Journal of Finance,2010,65(5):1637?1667.
[21]Bushee B J.The influence of institutional investors on myopic R&D investment behavior[J].The Accounting Review,1998,73(3):305?333.
[22]Dewatripont M.European banking:Bailout,bail-in and state aid control[J].International Journal of Industrial Organization,2014,34:37?43.
[23]Frye T,Shleifer A.The invisible hand and the grabbing hand[J].The American Economic Review,1997,87(2):354?358.
[24]Imbens G W.Matching methods in practice:Three examples[J].The Journal of Human Resources,2015,50(2):373?419.
[25]Rosenbaum P R,Rubin D B.Constructing a control group using multivariate matched sampling methods that incorporate the propensity score[J].The American Statistician,1985,39(1):33?38.
[26]Volpin P F.Governance with poor investor protection:Evidence from top executive turnover in Italy[J].Journal of Financial Economics,2002,64(1):61?90.作者简介:周孝华(1965? ),男,湖南武冈人,重庆大学经济与工商管理学院教授、博士生导师,广西财经学院金融与保险学院特聘教授;王诗意(1996? )(通讯作者),女,四川仁寿人,重庆大学经济与工商管理学院硕士。
【免责声明】《现代财经》微信公众平台所转载的专题文章,仅作佳作推介和学术研究之用,未有任何商业目的;对文中陈述、观点判断保持中立,请读者仅作参考,并请自行承担全部责任;文章版权属于原作者,如果分享内容有侵权或非授权发布之嫌,请联系我们,我们会及时审核处理。
《现代财经-早读分享》是由《现代财经》天津财经大学学报编辑部编辑出版(总第2222期)
编辑整理:蔡子团队
团队成员:李莉、郭蔷、马洪梅、蔡跀、陈晨、张晓丹、白晓萌、李茸茸、梁晓娟、王建飞、吴玉婷、王晴晴、丁慧
长按以下二维码,关注《现代财经》公众微信号(modern-finance)
欣赏和阅读《现代财经》2022年第2期,敬请点击以下阅读原文
上一篇:破玉冷神
下一篇:邵仲衡个人资料 邵仲衡简历介绍(邵仲衡个人资料简介及家
最近更新生活资讯
- 反转再反转,这部科幻末世灾难片真的爽
- 快捷指令sky电影捷径库
- 2021《自然》年度十大人物:塑造科学,造福社会
- 千里单骑救萝莉却被捕,“正义使者”成了谁的牺牲品?
- 浪漫爱情励志人生 最震撼人心的十部日剧(图)
- 短篇小说(家庭伦理)
- 推动农业绿色低碳循环发展 推动农业绿色发展、协调发展
- 资料:成奎安电影作品《灯草和尚》(1992)
- 稻盛和夫《活法》1
- 合肥市第六中学2019-2020学年下学期2019 级高一年级线上线下教学衔接学
- 全网的电视剧,电影和动漫无偿观看(每年的都有哦)
- 理想国
- 刺激!梅州首部限制级伦理微电影《幻镜》网络首映!
- 男人为何迷恋女人胸部?
- 陆小曼与林徽因:都是富养的女儿,差别在哪里?
- 问题已被解决?
- 看了多少烂片,才找出这92部经典!
- 金高银:怎么从拿8个电影奖的怪物新人沦为了被众嘲的“资源咖”?
- 猎天下第2部:河阴之变
- 封神演义读后感100字(五篇)
- 又一部岛国神作,堪称校园版《权力的游戏》!
- 【全面解读】2022年以后,再无“国产”BCBA?
- 鬼文化(商代的帝王文化))
- 豆瓣9.2分年度第一佳片,每一秒都是夏日初恋的味道
- 社会的重器:性侵犯罪信息统一查询平台,还校园一片蓝天