手机访问:wap.265xx.com参考!2023年新课标老高考全科题型示例
语文题型示例此题型示例针对2023年山西省、吉林省、黑龙江省、安徽省、云南省高考考生使用新课标参加老高考的情况,以近年高考试题为基础编写,主要用于举例说明试卷的基本结构和题型,不是对考试内容、试卷结构、所有题型的规定,仅供相关省份考生参考。一、现代文阅读(35分左右)(一)现代文阅读I(本题共5小题)【示例1】阅读下面的文字,完成1~5题。材料一:
中华民族有着深厚文化传统,形成了富有特色的思想体系,体现了中国人几千年来积累的知识智慧和理性思辨。这是我国的独特优势。中华文明延续着我们国家和民族的精神血脉,既需要薪火相传、代代守护,也需要与时俱进、推陈出新。要加强对中华优秀传统文化的挖掘与阐发,使中华民族最基本的文化基因与当代文化相适应、与现代社会相协调,把跨越时空、超越国界、富有永恒魅力、具有当代价值的文化精神弘扬起来。要推动中华文明创造性转化、创新性发展,激活其生命力,让中华文明同各国人民创造的多彩文明一道,为人类提供正确精神指引。要围绕我国和世界发展面临的重大问题,着力提出能够体现中国立场、中国智慧、中国价值的理念、主张、方案。我们不仅要让世界知道“舌尖上的中国”,还要让世界知道“学术中的中国”“理论中的中国”“哲学社会科学中的中国”,让世界知道“发展中的中国”“开放中的中国”“为人类文明作贡献的中国”。
强调民族性并不是要排斥其他国家的学术研究成果,而是要在比较、对照、批判、吸收、升华的基础上,使民族性更加符合当代中国和当今世界的发展要求,越是民族的越是世界的。解决好民族性问题,就有更强能力去解决世界性问题;把中国实践总结好,就有更强能力为解决世界性问题提供思路和办法。这是由特殊性到普遍性的发展规律。(摘自习近平《加快构建中国特色哲学社会科学》)材料二:
不少评论家、诗人和诗歌读者都感觉到当代新诗创作与理论进入了一种停滞不前、缺乏生命力的状态。由于古老的东方文化传统与汉语都不可能向西方文化和语言转化,而西方诗歌文化与语言又不可能被缺乏本民族传统意识的诗歌作者与理论家自然吸收,食洋不化的积食病就明显地出现在诗歌创作和理论中。
人们逐渐意识到对“他文化”吸收力的强弱与自己本民族文化传统的强弱成正比。唐代之所以能广泛吸取西域民族、北方民族及佛教的文化,正因为它拥有一个秦汉以来建立的强大的中华文化传统,这传统如一个消化力极强的胃,吸收了四方异域的文化,借以繁荣本民族文化。当代新诗不但丢失了本民族的诗歌传统,而且也失去了对那个传统的记忆和感情,而中华文化又不同于其他以拉丁语为先祖的各种西方文化,可以自然地相互吸收,所以必然会发生这种食洋不化的病症,这病症是当代诗歌失去读者的重要原因。当代诗歌由于时代内容的发展,已无法退回到新诗运动初期的状态。当代社会让世界村的居民们多少都进入了一个更复杂的感性与知性世界,中国诗歌也相应地在寻找与之相当的艺术形式,主要是诗歌语言、内在结构、外在形态。这些必须是有本民族实质性的和具有现代性的,单靠移植西方是绝对不行的。
我们认为,21世纪中国新诗能否存活,就看我们能否意识到自身传统的复活并进入现代,同吸收外来因素之间的主次关系。没有传统何谈创新?没有传统作为立身之地,创新很可能变为全盘西化。所以,中国当代新诗一个首要的、关系到自身存亡的任务就是重新寻找自己的诗歌传统,激活它的心跳,挖掘出它久被尘封的泉眼。读古典文史哲及诗词、诗论,想现代问题,使一息尚存的古典诗论进入当代的空间,贡献出它的智慧,协同解决新诗面对的问题。据我的学习经验,历代中国文论中存在着大量对我们今日所思考的诗歌理论仍有意义的撰述,而我们却只习惯于引用西方理论,无暇回顾一下自身传统中这些理论,师洋师古应当成为回顾与前瞻的两扇窗户,同时拉开窗帏,扩大视野,恢复自己传统的活力才能吸收外来的营养。
中国古典诗论在研究方法上与西方文论也有很大不同。西方文论强调逻辑剖析,优点是落在文本实处和清晰的抽象概括,但其弊病是容易刻板、枯燥、概念化,解剖刀往往伤及神经,概念也有失去生命的变幻色彩的毛病。而中国古典诗论体系虽不十分清晰,却能以富有内涵和想象力的诗样的语言传递给读者审美的智慧和哲理,不至于有水涸石露的窘境,而其中人文的情致、暖意、活力,丝毫没有实验室处理后的褪色失鲜之感。读古典诗论后可以意识到西方的科学分析、逻辑推理、抽象名词杜撰等虽不失为一家之法,却并非唯一的方法。而中国古典诗论的风格与中国古典哲学的灵活、深邃、玄远相匹配。对于诗歌这样内涵深、变幻多的文学品种,中国传统的文艺理论有其突出的优点。
(摘编自郑敏《新诗百年探索与后新诗潮》)1.下列对材料相关内容的理解和分析,不正确的一项是A.中华民族具有深厚的文化传统,形成了富有特色的思想体系,这是推动中华文明“创造性转化、创新性发展”的重要前提。B.中国特色哲学社会科学的构建,可以向世界传播中国优秀学术理论,为解决世界性问题提供中国经验。C.当代新诗之所以出现“食洋不化”的病症,一是因为丢失了本民族的诗歌传统,二是因为东西方文化差异巨大。D.中国古典诗论虽不以体系和逻辑见长,但蕴含诗性品格和人文情致,比西方文论更有生命力。2.根据材料内容,下列说法不正确的一项是A.材料一与材料二都谈到了传统和创新的关系,不过二者论述的重心并不相同。B.借鉴西方诗歌并不能给本民族的诗歌带来现代性,对此中国诗人要有清醒认识。C.中国古典诗歌的语言、内在结构和外在形态,依然可为当代诗歌创作提供营养。D.古人论诗用“意在笔先”“空灵”“飘逸”等语,未落实处却包含鲜活的审美智慧。 3.下列选项,最适合作为论据来支撑材料一观点的一项是A.韩愈《答刘正夫书》:“或问为文宜何师?必谨对曰:宜师古圣贤人。”B.晚清洋务派人物冯桂芬提出:“以中国之伦常名教为原本,辅以诸国富强之术。”C.鲁迅《文化偏至论》:“外之既不后于世界之思潮,内之仍弗失固有之血脉。”D.季羡林认为:“东西方文化的相互关系是‘三十年河西,三十年河东’。”4.“己所不欲,勿施于人”出自《论语》,现已成为国际社会公认的处理人际关系和国际关系的黄金准则。请结合材料一对这一现象加以分析。5.如何推动中国古典诗论的“创造性转化、创新性发展”?请结合材料谈谈你的看法。【示例2】阅读下面的文字,完成1~5题。
材料一:
中国学者进入典籍英译领域的时间相对较晚,据现有汉学书目统计,中国典籍译本绝大多数是由西方汉学家或独立、或在中国合作者帮助下完成的。传教士以来的西方译者为中国典籍的异域传播作出了不可磨灭的贡献,但以往的西方译者翻译中国文化典籍时,大多采取迎合译语读者的翻译策略,翻译过程中曲解、误译中国文化之处比比皆是。此外,中国古代经典文本的语言具有语义的浑圆性、语法的意合性和修辞的空灵性这三大特点,使得绝大多数外国学习者难以在较短时间内触及中华文化的内核。然而,典籍英译的主要目的,是向西方世界介绍真正的中国传统文化,促进中西文化的交流和发展,让西方了解真正的中国。我们应当客观、公正地看待中国典籍翻译实践和接受之间的窘况与差距,从典籍翻译大家身上汲取翻译的智慧,获取前行的指导和力量。在这方面,对杨宪益、戴乃迭(英国籍)合译的与英国人霍克思翻译的《红楼梦》译本的比较,是一个值得我们静下心来认真思考的课题。这两个译本于20世纪70年代出版,三位译者皆因此获得巨大声誉,也同时掀起了翻译界此后对两种译本经久不息的对比研究热潮。在这过程中,我们应深入了解中国典籍的外译事实,客观分析两种译本的优长与不足,将中国的本土经验和理论与西方翻译理论相结合,取其精华,让中国的翻译研究与实践在传承和发展的良性循环中获得升华,在实践中不断培养和提高我们讲述中国故事、构建中国话语体系的时代能力。
(摘编自辛红娟《中国典籍“谁来译”》)材料二:
翻译思想是决定译者翻译行为和翻译结果的主因,只有通过其翻译思想,读者才能理解其翻译过程中所采取的种种策略,也才能对这些策略所产生的译文进行更客观的评价。从霍克思的译本中可见,他对原文采取了大多时候“忠实不渝”、间或背信弃“意”的态度。为证此言,举个背信弃“意”的例子。《红楼梦》第一回中,曹雪芹用了一个较长的段落交代自己的写作目的,并说明选用“甄士隐”和“贾雨村”作为人物姓名的缘由,为读者理解整部小说进行铺垫。霍克思在其译本中大胆地省却了这段文字的翻译,直接从“列位看官:你道此书从何而来?”译起。霍克思的省译,显然不是漏译,最有可能的原因,是霍克思对其译本艺术性的考量。为了实现译本与原著在艺术性方面的等值或者说最大程度的接近,霍克思将“忠实”的对象定位于篇章层面。杨宪益的翻译可以称之为“临摹式翻译”。“临摹”是初学书画之法,就是照着一幅书法或者绘画描其形而逮其神,最终达到与原作的惟妙惟肖。临摹者往往会将忠实原作视为自己对艺术的全部追求,杨宪益翻译的《红楼梦》正是这样一件艺术性高超的临摹作品。
(摘编自党争胜《霍克思与杨宪益的翻译思想刍议》)材料三:
从当下国际学界关于两百年《红楼梦》翻译史及诸种译本的研究来看,大多数学者对杨译本和霍译本给予了充分的认可,学界就这两种译本的翻译技术性问题有着相当细致的讨论。然而我所感兴趣的不是翻译的技术性问题,而是这两位译家及两种译本的语言修辞、文化身份、翻译立场与翻译策略的差异性等问题。杨宪益译本的翻译立场与翻译策略更注重推动英语贴着汉语文化观念的地面行走,所以杨译本不可遏制地透露出把中国文化传统及其风俗观念直输给西方读者的翻译立场,这也是杨译本失去西方英语读者的重要原因之一。不同于杨译本,霍译本的翻译立场与翻译策略超越了汉语《红楼梦》的字面意义,而旨在探求汉英双语背后两种异质文化观念之间相互理解与解释的适应性。他使用西方本土读者谙熟且可以接受的地道的英语及其文化、风俗等观念,以此来创造性、补充性与生成性地重构《石头记》,从而完成了两种异质文化观念之间的转换生成。
(摘编自杨乃乔《<红楼梦>与 The Story of the Stone——谈异质文化观念的不可通约性及其翻译的创造性》)1.下列对材料相关内容的梳理,正确的一项是2.下列对材料相关内容的概括和分析,正确的一项是A.现有汉学书目的统计表明中国学者作为典籍翻译主体的比例并不高,这与我国学者进入典籍英译领域的时间相对较晚有关。B.中国翻译界应该增加典籍翻译的数量,改变我国典籍主要由国外学者翻译的局面,这样才能增强构建中国话语体系的能力。C.学界对杨译本和霍译本的比较并不在翻译的技术性层面,而主要集中在其翻译立场与翻译策略的差异性问题上。D.近年来中国文化“走出去”所遇到的障碍,让本土的翻译经验与西方翻译理论孰优孰劣成为一个学者们竞相讨论的问题。3.下列对材料相关内容的分析和评价,正确的一项是A.材料一分析了杨译本的长处和不足,指出应当客观、公正地看待中国典籍翻译实践和接受之间的窘况与差距。B.材料二使用“临摹”的概念,意在强调杨译本对于《红楼梦》的绝对忠实,这与霍译本的间或背信弃“意”形成了对比。C.材料三认为只有完成两种异质文化观念转换生成的翻译者,才有可能创造性、补充性与生成性地重构《石头记》。D.材料一提纲挈领,从总体述说中国典籍“谁来译”的问题,材料二和材料三则分而论之,三则材料呈现出总分的结构。4.请根据材料二,简要说明杨宪益与霍克思对译文艺术性的理解有何不同。5.评价一部中国典籍译本是否优秀,可以有哪些标准?请结合材料进行概括。【示例3】阅读下面的文字,完成1~5题。
网络空间是将人群聚集起来的一种新型社会空间,更是年轻一代学习、娱乐和交往的平台,为保证网络空间的有序,制定和遵守相应的规则是必要的。不仅如此,网络空间还需要每个人对网上的其他人给予应有的尊重。简言之,互联网不是法外之地。
网络行为是由网民的观念意识引导的,而文明的网络行为是在一系列文明的观念意识支配下形成的。由于青年是网民的主体,其网络行为对网络空间的文明状况有极大影响,因此引导他们树立文明的网络行为观念,无疑有助于网络行为失范的校正和网络空间的治理,有助于青年一代的健康成长。网络规范必不可少,这已是共识。但需要有什么样的网络规范,则是一个复杂的问题。底线伦理或“负面清单”是共识性最强也是最起码的网络行为规范,通过明确“不能做什么”来列出的网络行为负面清单,通常也是具有法律强制性的禁区,构成最低层次的网络道德规范。
归纳学术界对网络失范行为的分析,我们可以从“五不”来认识网络行为的底线要求,或以此作为网民尤其是青年们文明上网的负面清单:不伤害——网络行为者既不要有意作恶,也不能无意为恶,如在网上进行攻击、谩骂,诋毁他人的名誉,或侵犯他人的安全、自由、隐私和利益等。不偷盗——在网络信息空间中,要像对待现实世界中的商品一样,以合法合规的方式获取所需的信息,抵制侵犯知识产权的不道德行为。不造假——每一个网民要从不进行信息造假做起,确保自己在网上发送的信息是真实的,尤其是自媒体,不能为了吸引眼球而编造耸人听闻或哗众取宠的谣言。不浪费——即不发生信息浪费的行为。向网络发送垃圾信息不但会造成网络资源的浪费,也会耗费网民的时间和精力。信息时代工作效率的提高本来使我们获得了认知盈余,但网上的垃圾信息、造谣与辟谣之间的拉锯战又无端消耗了我们的认知盈余。不盲从——上网时保持冷静清醒的头脑,不轻信网络谣言而上当受骗。没有信谣的网民,就没有网谣的市场,网民就不会被网络污染的策划者所利用,不会不明真相地卷入人肉搜索或网络围攻。
底线意识主要是从否定性的角度确立了网络中不能做什么;而一旦在网络空间中产生了行为,无疑就是开始了“做什么”。只要有行为,就必须有一定的规范和要求去主导人的行为,于是就有了肯定意义上的网络行为意识。其中,做到平等待人或尊重他人可以说是形成积极网络行为的基准意识,而这种基准意识可以通过“等效意识”“反身意识”“价值意识”和“契约意识”来具体体现。
所谓“等效意识”,就是当线上虚拟世界出现道德失范行为时,要将其视为与现实世界中的道德失范行为具有等效的实际影响,因此需要一视同仁地对我们线上和线下的行为提出道德规范要求。所谓“反身意识”,可以说是等效意识在自我和他人关系上的延伸,即一个人的不当行为有可能损害到他人时,转换视角去设想当自己是这种行为的受害人时会有什么样的切身之痛。有了这样的反身意识,就会自觉抵制许多不良的网络行为,就不会到网上去传播谣言。“价值意识”在网络行为中有多方面的体现:第一,它表现为对他人信息劳动的价值认同,比如尊重知识产权;第二,重视信息内容的文化意义,从而积极传播内容健康的信息;第三,意识到网络作为信息技术的价值负载,从而关注信息技术使用的道德效应。由于技术普遍是负载价值的,不当使用网络可能会产生出负价值,如对网络游戏的沉迷会耽误学业和事业。此外,网络是“内容为王”的空间,是各种思想交锋的新的疆场,青年人尤其是被争夺的对象。因此,正确的价值观对他们而言具有主导性的作用。“契约意识”就是要具有信息契约精神。网络空间中,在信息的生产、传播和使用中新出现了大量的利益分配乃至利益冲突问题,冲击了传统的信任机制,通过订立契约的方式来规范各自的权利和义务成为重构信任机制的重要方式之一。当作为未来希望的青年一代在网上都讲诚信、守契约、服从大局时,网络中新的信任机制可随之形成。
(摘编自肖峰《从底线伦理到担当精神:当代青年的网络文明意识》)1.下列对原文内容的理解和分析,正确的一项是A.青年是网络空间的参与主体,因此有必要制定相应的规则,来规范和管理网络。B.网络上充塞的垃圾信息消耗了人们的认知盈余,导致线上工作效率不如线下。C.青年在进入网络空间时首先应遵从“五不”底线,明确在网络中不能做什么。D.“等效意识”要求网络行为的主体在现实和网络空间中的行为要始终保持一致。2.根据原文内容,下列说法不正确的一项是A.“五不”是从否定性角度对网络行为作出的规范,如违反可能会受到法律的惩罚。B.基准意识是对网络行为的积极要求,说明了“能做什么”比“不做什么”更重要。C.中国传统美德中的“己所不欲,勿施于人”,有助于我们理解何谓“反身意识”。D.网络信息的生产、传播和使用产生了一些传统信任机制框架内无法解决的新问题。3.下列选项,最能全面而准确概括原文主要观点的一项是A.没有健全而成熟的网络立法,违法的网络行为不被惩治,文明的网络行为就得不到保护,诚信社会也难以建成。B.网络行为必须要有文明的观念意识加以引导,而“等效意识”“价值意识”等能够规范人们的网络文明行为。C.“五不”作为网民尤其是青年们上网的负面清单,可以为网络行为的基准意识提供重要参照。D.引导青年树立文明的网络行为观念,有助于网络行为失范的校正和网络空间的治理,有助于青年一代健康成长。4.请简要分析文章的论证结构。5.互联网上,有年轻人为炫耀技术故意在网络中植入病毒,导致病毒传播。请根据文章,谈谈你对这种现象的看法。【示例4】阅读下面的文字,完成1~5题。
巴巴看起来一点儿也不害怕。它不怕把它团团围住的兴奋的小孩,而是十分镇定地接受着加州夏日烈阳的炙烤。这种漫不经心的态度是能说得通的,因为它就生活在既安全又轻松的环境中。巴巴是一只肚皮雪白的穿山甲,这种惹人喜爱的动物约莫一只小猫那么大。它脸颊边缘的一圈毛好似山羊胡,粉色的脸颊下方是一截尖尖的、没有牙齿的口鼻——十分适合吸食蚂蚁和白蚁。它最具特色的是覆满头、身、四肢和尾巴的鳞片,这些浅橙色的鳞片层层叠叠,形成了一件防御力极强的外套。构成这些鳞片的成分和你的指甲一样,都是角蛋白。巴巴是圣迭戈动物园的形象大使,它性格温顺,训练得当,能参与各类公众活动。动物园的工作人员常常把巴巴带到福利院、儿童医院等地方,为患病的孩子带去快乐,并向他们普及关于各类珍稀动物的科学知识。
此时,罗布·奈特正用棉签轻轻擦拭它的脸部边缘,奈特是一名研究微观生命的学者,他研究细菌和其他微生物,特别着迷存在于动物体内或体表的微生物。开展研究前,他首先得收集它们,收集蝴蝶的人会用网兜和罐子,奈特的工具则是棉签。他把棉签伸进巴巴的鼻孔,仅仅转上几秒钟,就足以让白色棉签头上沾满来自穿山甲体内的微生物。巴巴不仅是一只穿山甲,也是一个携带丰富微生物的聚合体:一些微生物生活在它的体内,绝大多数分布在肠道内,还有一些附着在它的脸部、肚子、爪子和鳞片表面。其实人类身上也寄宿着微生物,地球上的所有生物都一样——唯一的例外,是科学家在实验室无菌环境下极其小心地培育出来的极少数动物。我们身上仿佛在举办一场盛大的微生物展览,展品统称为微生物组。它们生活在我们的皮肤表面、身体内部,甚至是细胞内部。其中大部分是细菌,也有一些是其他的微小生命体,例如真菌(比如酵母菌)和古菌——后者的身份至今保持神秘,还有数量多到难以估量的病毒。
海绵是结构很简单的动物,其静态的身体从来不超过几个细胞那么厚,即使如此,它们的周围也寄宿着活跃的微生物。有时候,通过显微镜都几乎看不到海绵的本体,因为它的上面覆满了微生物。北极熊漫步在北极的冰原之上,举目四周除了冰块别无其他,可实际上,它们身上仍紧紧簇拥着微生物。当尼尔·阿姆斯特朗和巴兹·奥尔德林登上月球时,他们踏出的一小步既是人类的一大步,也是微生物的一大步。奥逊·威尔斯曾经说过:“我们孤独地出生,孤独地活着,又孤独地死去。”这句话并不正确。纵使我们“孑然一身”,也绝对不孤独,我们与许多生命体共同生活在一起。一些动物在还是未受精的卵子时就被微生物占据并在其中繁衍,还有一些动物在出生的那一瞬间就有了伙伴。在我们的生命历程中,微生物从未缺席:我们吃东西时,它们也吃;我们旅行时,它们也结伴而行;我们死后,它们消化我们。对于我们每个人而言,人体都自成一个动物园。
我们观察白蚁、海绵时,也相当于在观察自身。它们身上的微生物或许与我们不同,但是都遵循相同的生存规律。珊瑚礁里的微生物因为经历污染和过度捕捞而变得杀气腾腾,人类肠道中的菌群在不健康的食物或抗生素的侵袭下也会让人发生奔涌的腹泻。老鼠肠道中的微生物会左右它们的行为,而我们自己肠道内的伙伴也可能潜移默化地影响我们的大脑。没有一个物种独自生存着,所有生命都居于布满微生物的环境之中,持久地往来、互动。微生物也会在动物之间迁移,在人体与土地、水、空气、建筑以及周围的环境之间跋涉,它们使我们彼此相连,也使我们与世界相连。
我们在观察父母与朋友时,看到的都是由无数细胞组成的个体:由一颗独立的大脑指导行为,通过基因组调控生命活动。但这只是一个便于理解的假想系统。事实上,我们每个人都是一支军团,从来都是“我们”,而不是“我”。忘记奥逊·威尔斯口中的“孤独”吧,请听从沃尔特·惠特曼的诗句:“我辽阔博大,我包罗万象。”
(摘编自埃德·扬《我包罗万象》,郑李译)1.下列对材料相关内容的理解和分析,不正确的一项是A.层层叠叠的鳞片是巴巴的明显特征,这种由角蛋白构成的鳞片让它拥有了一件防御力极强的浅橙色“外套”。B.除了科学家们在实验室无菌环境下培育出的极少数动物,地球上所有生物的体表、体内,甚至细胞内部都聚集着微生物。C.我们肉眼很难直接看见细菌,却可以感受到它们带来的影响,比如当你腹泻时,可能就是你肠道菌群的稳定性遭到了破坏。D.以前我们认为个体是由一颗独立的大脑指导行为,通过基因组调控生命活动,但是微生物的研究证明了这种观点是错误的。2.下列对材料相关内容的分析和评价,不正确的一项是A.本文用可爱的动物园形象大使巴巴开篇,这种行文方式有助于引起读者的阅读兴趣,达到科学普及的目的。B.为了说明自然界中的动物身上都寄宿着微生物这一观点,作者使用了结构简单的海绵和结构复杂的北极熊这两个例证。C.日常生活中人们常把微生物与疾病联系在一起,作者针对这种看法,给读者普及了一种全新的观点:人类与微生物是共同生活的。D.“我们每个人都是一支军团”“我们身上仿佛在举办一场盛大的微生物展览”“人体都自成一个动物园”,这三句话在本文中都表达了同一种观点。3.根据原文内容,下列说法正确的一项是A.“他们踏出的一小步既是人类的一大步,也是微生物的一大步”,这说明在人类登上月球之前,月球上可能还没有地球上的微生物。B.“还有一些动物在出生的那一瞬间就有了伙伴”,当我们出生时,微生物会伴随我们而生,同理,当我们死亡后,微生物也会立即消亡。C.我们观察动物时,会发现某些动物身上的微生物与人类身上的微生物遵循着相同的生存规律,这些遵循相同规律的应该属于同一种微生物。D.微生物在人体与土地、水、空气、建筑以及周围的环境之间不断迁移时,会影响人体各器官的内部协调,进而损害人体的健康。4.下列选项,最能够支持第三、四自然段中心论点的一项是A.古生物学家安德鲁·诺尔曾经说过:“动物就像整个演化蛋糕上的糖霜,细菌才是糖霜下的蛋糕本体。”B.生物学家玛格丽特·麦克福尔-恩盖表示:“它们(微生物)与动物紧密共生,动物的生命活动是通过与微生物的相互作用而形成的。”C.微生物学家们开展过“如果没有微生物,地球会怎样”的思维实验,并得出结论:“地球上的大多数物种会灭绝,而幸存下来的物种,其数量也将大大减少。”D.生物学家勒内·杜博写道:“鼠疫、霍乱、黄热病都被写成了故事,排成了戏剧,拍成了电影,但却没有人漂亮地讲出肠道和胃部微生物发挥有益作用的故事。”5.如何理解文中画横线句子的作用?请结合材料简要分析。(二)现代文阅读II(本题共4小题)【示例1】阅读下面的文字,完成6~9题。 江 上[注] 冯 至子胥望着昭关以外的山水,世界好像换了一件新的衣裳,他自己却真实地获得了真实的生命。时节正是晚秋,眼前还是一片绿色,夏天仿佛还没有结束。向南望去,是一片人烟稀少的平原。他在这荒凉的原野里走了三四天,后来原野渐渐变成田畴,村落也随着出现了,子胥穿过几个村落,最后到了江边。太阳已经西斜,岸上三三两两集聚了十来个人:有的操着吴音,有的说着楚语。有人在抱怨,二十年来,这一带总是打过来打过去,弄得田也不好耕,买卖也不好做。一个上了年纪的人说:“前几年吴王余昧死了,本应该传位给季札,但是季札死也不肯接受,退到延陵耕田去了。一个这样贤明的人偏偏不肯就王位,要保持他的高洁。”“他只自己保持高洁,而一般人都还在水火里过日子,——我恨这样的人,我们都是吃了他高洁的苦。”一个年轻人愤恨地说。那老年人却谅解季札:“士各有志。他用行为感动我们,不是比做国王有意义得多吗?——就以他在徐君墓旁挂剑的那件事而论,对于友情是怎样好的一幅画图!”季札在死友墓旁挂剑的事,子胥从前也若有所闻,他再低下头看一看自己佩着的剑,不觉起了一个愿望:“我这时若有一个朋友,我也愿意把我的剑,当作一个友情的赠品,——而我永久只是一个人。”子胥这样想时,也就和那些人的谈话隔远了,江水里的云影在变幻,他又回到他自己身上。这时江水的上游忽然浮下一只渔船,船上回环不断地唱着歌:日月昭昭乎侵已驰,与子期乎芦之漪。面前的景色,自己的身世,日月昭昭乎侵已驰,是怎样感动子胥的心!他听着歌声,身不由己地向芦苇丛中走去。西沉的太阳把芦花染成金色,半圆的月也显露在天空,映入江心,是江里边永久捉不到的一块宝石。渔夫的歌声又起了:日已夕兮予心忧悲,月已驰兮何不渡为?歌声越唱越近,渔舟在芦苇旁停住了。子胥身不由己地上了船。多少天的风尘仆仆,一走上船,呼吸着水上清新的空气,立即感到水的温柔。子胥无言,渔夫无语,耳边只有和谐的橹声,以及水上的泡沫随起随灭的声音。船到江中央,水流变得急骤了,世界回到原始一般地宁静。子胥对着这滔滔不断的流水,他想这是从郢城那里流来的。他立在船头,身影映在水里,好像又回到郢城,因为那里的楼台也曾照映在这同一的水里。他望着江水发呆,不知这里边含有多少故乡流离失所的人的眼泪。父亲的、哥哥的尸体无人埋葬,也许早已被人抛入江心;他们得不到祭享的魂灵,想必正在这月夜的江上出没。郢城里的王公们都还在享受眼前的升平,谁知道这时正有一个人在遥远的江上,想把那污秽的城市洗刷一次呢。子胥的心随着月光膨胀起来……他再看那渔夫有时抬起头望望远方,有时低下头看看江水,心境是多么平坦。子胥在他眼里是怎样一个人呢?一个不知从何处来,又不知向哪里去的远方的行人罢了。但是子胥,却觉得这渔夫是他流亡以来所遇到的唯一的恩人,这引渡的恩惠有多么博大,尤其是那两首歌,是如何正恰中子胥的运命,怕只有最亲密的朋友才唱得出这样深切感人的歌词,而这歌词却又吐自一个异乡的、素不相识的人的口里。船缓缓地前进着。两人在两个完全不同的世界,一个整日整夜浸在血的仇恨里,一个疏散于清淡的云水之乡。他看那渔夫摇橹的姿态,他享受到一些从来不曾体验过的柔情。往日的心总是箭一般地急,这时却唯恐把这段江水渡完,希望能多么久便多么久,与渔夫共同领会这美好的时刻。船靠岸了,子胥口里有些嗫嚅,但他最后不得不开口:“朋友。我把什么留给你作纪念呢?”渔夫倒有些惊奇了。这时子胥已经解下他的剑,捧在渔夫的面前。渔夫吓得倒退了两步,他说:“我,江上的人,要这有什么用呢?”“这是我家传的宝物,我佩带它将及十年了。”“你要拿这当作报酬吗?”渔夫的生活是有限的,他常常看见有些行人,不知为什么离乡背井要走得那么远。既然远行,山水就成为他们的阻碍;他看惯了走到江边过不来的行人,是多么苦恼!他于是立下志愿,只要一有闲暇,就把那样的人顺便渡过来。因为他引渡的时候多半在晚间,所以就即景生情,唱出那样的歌曲。“这值得什么报酬呢?”子胥半吞半吐地说:“你渡我过了江,同时也渡过了我的仇恨。将来说不定会有那么一天,你再渡我回去。”渔夫听了这句话,一点也不懂,他只拨转船头,向下游驶去。子胥独自立在江边,望着那只船越走越远了,最后他才自言自语地说:“你这无名的朋友,我现在空空地让你在我的面前消逝了,将来我却还要寻找你,不管是找到你的船,或是你的坟墓。”他再一看他手中的剑,觉得这剑已经不是他自己的了:他好像是在替一个永久难忘的朋友保留着这支剑。(有删改)[注]历史小说《伍子胥》写于1942~1943年,取材于春秋时期伍子胥的复仇故事,叙述他由楚至吴的辗转逃亡。小说共九节,《江上》为第六节,伍子胥过了昭关,继续跋涉,前往吴国。6.下列对文本相关内容和艺术特色的分析鉴赏,不正确的一项是A.子胥过了昭关,所见风景与前大不相同,那大片绿色和原野,也是子胥再次“获得了真实的生命”的心情写照。B.“唯恐把这段江水渡完”,表现了逃亡中的子胥的心态,只有在江上的这段短暂时光,他才能够平和地欣赏风景。C.子胥同渔夫道别,说话时“有些嗫嚅”“半吞半吐”,表现的是子胥渴望同渔夫交流,又碍于隐情而无法敞开心扉。D.“你渡我过了江,同时也渡过了我的仇恨”,子胥在江上领会到渔夫的“世界”,他对自己的使命有了更深的理解。7.关于文中江边人们谈论季札的部分,下列说法不正确的一项是A.那位老人欣赏季札不就王位的高洁,也称赞他以美好的行为感动了世人。B.那位年轻人认为季札不顾百姓死活,只顾独善其身,逃避了济世的责任。C.季札挂剑一事进一步说明了他的品行,也为后文的子胥赠剑做了铺垫。D.季札的退耕田园,与下文渔夫的泛舟江上,共同表达出本文的隐逸主题。8.舟行江上,子胥的思绪随着他在江上的所见所感而逐步生发展开。请结合文中相关部分简要分析。9.渔夫拒剑是一段广为流传的历史故事,渔夫是一位义士,明知伍子胥身份而冒死救他渡江,拒剑之后,更为了消除伍子胥的疑虑而自尽。本文将渔夫改写为一个普通渔人,这一改写带来了怎样的文学效果?谈谈你的理解。【示例2】阅读下面的文字,完成6~9题。到橘子林去 李广田
小孩子的记忆力真是特别好,尤其是关于她特别有兴趣的事情,她总会牢牢地记着,到了适当的机会她就会拿过去的事来问你,提醒你。
“爸爸,你领我去看橘子林吧,橘子熟了,满树上是金黄的橘子。”
今天,小岫忽然向我这样说,我稍稍迟疑了一会,还不等回她,她就又抢着说了:
“你看,今天是晴天,橘子一定都熟了,爸爸说过领我去看的。”
我这才想了起来,那是很多天以前的事,我曾领她到西郊去。那里满坑满谷都是橘子,但那时橘子还是绿的,她并不觉得好玩,只是说:“这些橘子几时才能熟呢?”我说:“等着吧,等橘子熟了,等一个晴天的日子,我就领你来看看了。”这地方阴雨的日子真是太多,偶然有一次晴天,就令人觉得非常稀罕,简直觉得这一日不能随便放过,我想小孩子对于这一点也该是敏感的,于是她就这样问我了。去吗,那当然是要去,并不是为了那一言的然诺,却是为了这一股子好兴致。
我们走到了大街上。今天,真是一切都明亮了起来,活跃了起来。石头道上的水洼子被阳光照着,像一面面的镜子;女人头上的金属饰物随着她们的脚步一明一灭;挑煤炭的出了满头大汗,汗水被阳光照得一闪一闪的。小岫自然是更高兴的,可是她并没有像我一样关心到这些街头的景象。她毫无驻足而稍事徘徊的意思,她的小手一直拉着我向前走,她心里一定是只想着到橘子林去。
走出城,人家稀少了,景象也就更宽阔了,也听到好多地方的流水声了,看不到洗衣人,却听到洗衣人的杵击声。而那一片山,那红崖,崖面上为太阳照出一种奇奇怪怪的颜色,真像一架金碧辉煌的屏风。还有瀑布,看起来像一丝丝银线一样在半山里飞溅。我看着眼前这些景物,虽然手里还握着一只温嫩的小胖手,却几乎忘掉了我的小游伴。而她呢,她也并不扰乱我。我想,她不会关心到眼前这些景物的,她心里大概只想着到橘子林去。
远远地看见一大片浓绿,我知道橘子林已经在望了,然而我们却忽然停了下来,不是我要停下来,而是她要停下来,眼前的一个故事把她吸引住了。
是在一堆破烂茅屋的前面,两个赶大车的人在给一匹马修理蹄子。
我认识他们,只是认识他们是属于这一种职业的人,而且他们还都是北方人,都是我的乡亲。他们时常叫我感到那样子的可亲近,可信任。他们把内地的货物运到边疆上出口,又把外边的货物运到内地,他们给抗战尽了不少的力量……他们两个正在忙着,一心一意地“对付”那匹马。你看,那匹马老老实实地站着,不必拴,也不必笼,它的一对富有感情的眼睛几乎闭起来了。不但如此,我想这个好牲口,它一定心里在想:我的大哥在给我修理蹄子,我们走的路太远了,慢慢地修吧,修好了,我们就上路。慢慢地修,不错,他正在给你慢慢地修哩。他搬起一只蹄子来,先上下四周抚弄一下,再前后左右仔细端详一番,然后就用一把锐利的刀子在蹄子的周围修理着。轻快呀,这真是轻快呀,我有那一匹马用新修的蹄子跑在平坦的马路上的感觉,我为那一匹牲口预感到一种疾驰飞扬的快乐……我这样想着,看着,又想着,只是顷刻之间的事情,猛一惊醒,才知道小岫的手掌早已从我的掌握中脱开了,我低头一看,却正看见她把她的小手掌偷偷地抬起来注视了一下。她是在看她自己的小指甲。而且我也看见,她的小指甲是相当长的,也颇污秽了,每一个小指甲里都藏着一点黑色的东西。
我不愿再提起到橘子林去的事,我知道小岫对眼前这件事看得入神了,我不愿用任何言语扰乱她,我看她将要看到什么时候为止。
赶马车的人把那一只马蹄子修好了,然后又丁丁地钉着铁掌。钉完了铁掌,便把马蹄子放下了。那匹马把整个的身子抖擞了一下,我说那简直就是说一声谢谢,或者是故意调皮一下。然后,人和马,不,是人跟着马,都悠悠然地走了,走到那破烂的茅屋里去了。那茅屋门口挂一个大木牌,上边写着拙劣的大字:“叙永骡车店”。有店就好了,我想,你们也可以少受一些风尘。
“回家。”小岫很坚决地说,而且已经在向后转了。
“回家告诉妈妈:马剪指甲,马不哭,马乖。”她拉着我向回路走。
我心里笑了,我还是没有说什么,我只是跟着她向回路走。
“我的指甲也长了,回家叫妈妈剪指甲,我不哭,我也乖。”她这么说着,又看一看自己的小手。
“对,回家剪指甲,你真乖,你比马还乖。”这次我是不能不说话了,我被她拉着,用相当急促的脚步走着。
这时候,太阳已经向西天降落了,红崖的颜色更浓重了些,地上的影子也都扩大了。我们向城里走着,我们都沉默着,小岫不说话,我也不说话。“我不再去看橘子了。”她心里也许有这么一句话,也许并没有。
(有删改)6.下列对本文相关内容的理解,正确的一项是A.“我”决定带小岫到橘子林去,只是因为不想“随便放过”偶然到来的晴天,与她提醒“我”履行承诺无关。B.“我”从“几乎忘掉了我的小游伴”,到不知道小岫的手掌“早已从我的掌握中脱开”,这个变化表明“我”的出游兴致变高了。C.赶大车的人让“我”感到可亲近、可信任,除了他们“都是北方人,都是我的乡亲”,还因为他们为抗战作出了贡献。D.返回城里的路上,“小岫不说话,我也不说话”,父女二人的沉默表明他们对未到达橘子林感到有点失落。7.下列对本文艺术特色的分析鉴赏,正确的一项是A.“我的大哥在给我修理蹄子……修好了,我们就上路。”这一句将马人格化,写出了马对车夫的感情,生动而饶有趣味。B.“我”在判断小岫对去橘子林的态度时,用语从“一定”变为后来的“也许”,暗示小岫的心理变得难以琢磨了。C.小岫让“我”领她去橘子林,实际上全程“我”都是由她拉着走的,由此可见,小岫的言行决定着本文的节奏。D.本文借助小孩子的视角,先后描写了街道、山林、骡车店等处的景象,看似散漫,实则突出主题,使本文具有形散神聚的特点。8.“我”和小岫最终放弃去橘子林,本文却仍以“到橘子林去”为题,请简要谈谈你的理解。9.本文的童趣往往通过细节体现出来,请指出三处这样的细节,并简要分析。【示例3】阅读下面的文字,完成6~9题。文本一:放 猖 废 名
故乡到处有五猖庙,其规模比土地庙还要小得多,土地庙好比是一乘轿子,与之相比五猖庙则等于一个火柴匣子而已。猖神一共有五个,大约都是士兵阶级,在春秋佳日,常把他们放出去“猖”一下,所以驱疫也。“猖”的意思就是各处乱跑一阵,故做母亲的见了自己的孩子应归家时未归家,归家了乃责备他道:“你在哪里‘猖’了回来呢?”猖神例以壮丁扮之,都是自愿的。有时又由小孩子扮之,这便等于额外兵,是父母替他许愿,当了猖兵便可以没有灾难,身体健康。我当时非常羡慕这种小猖兵,心想我家大人何以不让我也来做一个呢?猖兵赤膊,着黄布背心,这算是制服,公备的。另外,谁做猖谁自己得去借一件女裤穿着,而且必须是红的。装束好了以后,再来“打脸”。打脸即是画花脸,这是我最感兴趣的,看着他们打脸,羡慕已极,其中有小猖兵,更觉得天下只有他们有地位了,可以自豪了,像我这天生的,本来如此的脸面,算什么呢?打脸之后,再来“练猖”,即由道士率领着在神前画符念咒,然后便是猖神了,他们再没有人间的自由,即是不准他们说话,一说话便要肚子痛的。这也是我最感兴趣的,人间的自由本来莫过于说话,而现在不准他们说话,没有比这个更显得他们已经是神了。他们不说话,他们已经同我们隔得很远,他们显得是神,我们是人是小孩子。我们可以淘气,可以嬉笑着逗他们,逗得他们说话,而一看他们是花脸,这其间便无可奈何似的,我们只有退避三舍了,我们简直已经不认得他们了。何况他们这时手上已经拿着叉,拿着叉郎当郎当的响,真是天兵天将的模样了。说到叉,是我小时最喜欢的武器,叉上串有几个铁轮,拿着把柄一上一下郎当着,那个声音把小孩子的什么话都说出了,便是小孩子的欢喜。我最不会做手工,我记得我曾做过叉,以吃饭的筷子做把柄,其不讲究可知,然而是我的创作了。我的叉的铁轮是在城里一个高坡上(我家住在城里)拾得的洋铁屑片剪成的。在练猖一幕之后,才是名副其实的放猖,即由一个凡人拿了一面大锣敲着,在前面率领着,拼命地跑着,五猖在后面跟着拼命地跑着,沿家逐户地跑着,每家都得升堂入室,被爆竹欢迎着,跑进去,又跑出来,不大的工夫在乡一村在城一门家家跑遍了。我则跟在后面喝彩。放猖的时间总在午后,到了夜间则是“游猖”,这时不是跑,是抬出神来,由五猖护着,沿村或沿街巡视一遍,灯烛辉煌,打锣打鼓还要吹喇叭,我的心里却寂寞之至。正如过年到了元夜的寂寞,因为游猖接着就是“收猖”了,今年的已经完了。
到了第二天,遇见昨日的猖兵时,我每每把他从头至脚打量一番,仿佛一朵花已经谢了,他的奇迹都到哪里去了呢?尤其是看着他说话,他说话的语言太是贫穷了,还不如不说话。
(有删改)文本二:莫须有先生教国语 废 名
莫须有先生教国语,第一要学生知道写什么,第二要怎么写,说起来是两件事,其实是一件,只要你知道写什么,你自然知道怎么写。要小孩子知道写什么,其实很简单,只要你自己是小孩子,你能懂得小孩子的欢喜,你便能引得他们写什么了。
莫须有先生在金家寨小学教国语,有一回出了一个“荷花”的作文题,因为他小时喜欢乡下塘里的荷花、荷叶、藕。凡属小孩子都应该喜欢,而且曾经有李笠翁关于这个题目写了一篇很好的散文。莫须有先生自己的文章还近于诗,诗则有时强人之所不能,若李笠翁的《芙蕖》能说到荷叶的用处,是训练小孩子作文的好例子。荷叶还可以拿到杂货店里去包东西。莫须有先生出了荷花这个题目,心里便有一种预期,不知有学生能从荷塘说到杂货店否?结果没有。莫须有先生颇寂寞。有一学生之所作,篇幅甚短,极饶意趣,他说清早起来看见荷塘里荷叶上有一小青蛙,青蛙蹲在荷叶上动也不动一动,“像羲皇时代的老百姓”。莫须有先生很佩服他的写实。
民间有“放猖”“送油”的风俗,莫须有先生小时顶喜欢看“放猖”,看“送油”,现在在乡下住着,这些事情真是“乐与数晨夕”了,颇想记录下来,却是少暇,因之拿来出题给学生作文,看他们能写生否。他们能将“放猖”“送油”写在纸上,国语教育可算成功了。作这两个题目的学生很多,但都不能写得清楚明白,令异乡人读之如身临其境、一目了然。可见文字非易事,单是知道写什么也还是不行的。小孩子都喜欢“放猖”,喜欢“送油”,然而他们写不出,他们的文字等于做手势而已。
莫须有先生坐飞机以后,已经重来大学执教鞭了,莫须有先生又开始有闲作文章,乃居然写了一篇《放猖》,此事令他很愉快,好像是一种补过的快乐。
(节选自《莫须有先生坐飞机以后》,有删改)6.下列对文本一相关内容和艺术特色的分析鉴赏,不正确的一项是A.火柴匣子是日常生活中的事物,文章将猖神庙比作火柴匣子,既强调猖神庙的小,也点出猖神世俗性的一面。B.猖兵画花脸后显得有地位,而“我”天生的脸面反而不算什么,这个对比表达了“我”对猖兵的羡慕之意。C.“仿佛一朵花已经谢了”,这个比喻写猖兵的“奇迹”不再,也写“我”因放猖结束而感到失落。D.文章写了放猖从开始到结束的全过程,结构紧凑,不枝不蔓,这表明“我”对放猖这一活动的记忆十分深刻。7.下列对文本二相关内容的理解和分析,不正确的一项是A.莫须有先生让学生写荷花时,期待他们从荷塘说到杂货店,是因为他希望学生作文时能写到生活实际。B.莫须有先生所说的“写生”,是指文章应该把事物写得清楚明白,让对该事物陌生的人读了也能一目了然。C.小孩子喜欢“放猖”“送油”,却写不出,这说明作文除了要知道写什么,还要知道怎么写。D.莫须有先生在乡下时要写“放猖”以记民俗,但未写成,后来弥补了这一过失,所以说是“补过的快乐”。8.文本一中画线部分用了多个“跑”字,请简要分析这样写的好处。9.文本二指出,教小孩子作文要“能懂得小孩子的欢喜”,谈谈文本一是如何实践“能懂得小孩子的欢喜”这一主张的。【示例4】阅读下面的文字,完成6~9题。文本一:
国文教员 金克木[注]
我上小学时白话文刚代替文言文,国语教科书很浅,没有什么难懂的。五六年级的教师每星期另发油印的课文,实际上代替了教科书。他的教法很简单,不逐字逐句讲解,认为学生能自己懂的都不讲,只提问,试试懂不懂。先听学生朗读课文,他纠正或提问。轮流读,他插在中间讲解难点。课文读完了,第二天就要背诵。一个个站起来背,他站在旁边听。背不下去就站着。另一人从头再背。教科书可以不背,油印课文非背不可。文长,还没轮流完就下课了。文短,背得好,背完了,一堂课还有时间,他就发挥几句,或短或长,仿佛随意谈话。一听摇铃,不论讲完话没有,立即下课。
他选的文章极其杂乱,古今文白全有。有些过了六十多年我还记得。不是自夸记忆力好,是因为这些文后来都进入了中学大学的读本。那时教小学的教员能独自看上这些诗文,选出来并能加上自己的见解讲课,不是容易的事。现在零星写几段作为闲谈。
记得五年级上的第一篇油印课文是蔡元培的《洪水与猛兽》。文很短,又是白话,大家背完了还有点时间。老师就问:“第一句是‘两千多年前有个人名叫孟轲。’为什么不叫‘孟子’?你们听到过把孔夫子叫作‘孔丘’吗?”那时孔孟是大圣大贤,是谁也不敢叫出名字的。我在家念的《论语》里的“丘”字都少一笔而且只能念成“某”字。对孟子轻一点,轲字不避讳了,但也不能直呼其名。老师的问题谁也答不出。于是他讲,这第一句用一个“轲”字就是有意的,表示圣贤也是平常人,大家平等。这就引出了文中的议论。
还有一篇也是白话,是《老残游记》的大明湖一段。这篇较长,背书时堂上有许多人站着。他们会高声唱古书,不会背长篇白话。好在选的还是文言多白话少。有一篇是龚自珍的《病梅馆记》。从他讲课中我第一次听到桐城派、阳湖派、“不立宗派”的名目。课文背完了,老师说了一句:“希望你们长大了不要做病梅。”刚说完,铃声响了,他立即宣布下课。
他也教诗词。教了一首七言古体诗,很长,题为《看山读画楼坐雨得诗》,写雨中山景变化。诗中提到不少山水画名家。荆浩、关仝、董源、巨然等名字,我就是从这篇诗知道的。当然那时我们谁也无福见到古画。教词,他选了两首李后主的,两首苏东坡的。背完了,他又提出问题,说,“罗衾不耐五更寒”,“高处不胜寒”,两个“寒”有什么不同?一个怨被薄,是皇帝。一个说太高,是做官的。为什么一样寒冷有两种说法?他还没发挥完,下课了。
有意思的是他选了《史记》的“鸿门宴”。文较长,教得也较久,还有许多人背不出,站着。老师说,重念重背。第二天背完有时间了,他又高谈阔论了。他说,起头先摆出双方兵力。刘邦兵少得多,所以项羽请他吃饭,他不能不去。不能多带人,只带一文一武:张良、樊哙,这就够了。司马迁讲完这段历史,最后一句是“立诛杀曹无伤。”这个“立”字是什么意思?有人回答是“立刻”。又问:为什么着重“立刻”?自己回答:因为这是和项羽通消息的内奸,非除不可,还要杀得快。项伯对刘邦通消息,又在席上保护刘邦,也是内奸,为什么项羽不杀他?反而把自己人曹无伤告诉刘邦,难道想不到刘邦会杀他?从这一个“立”字可以看出司马迁要指出刘邦有决断。项羽有范增给他看玉玦也决断不下来。刘邦是聪明人,所以兵少而成功。项羽是糊涂虫,没主意,办事犹犹疑疑,所以兵多将广也失败。他把自己手下的韩信、陈平都赶到刘邦一边去了。太史公司马迁不仅叙述历史还评论历史,先讲什么,后讲什么,字字句句都再三斟酌选用,所以是头一位大文人,大手笔。看书做文,必须这样用心思。不背不行,光背也不行。
这位教师引我进了文字,而我也被文字纠缠了一辈子。我究竟应不应该感谢他?自己也不知道。文本二:
评曰:这些小品文算不算小说?绝不是从外国介绍进来的essay,那种散文的标准是法国蒙田和英国培根的议论短文以及英国兰姆的随笔文章。这些小小说倒像是中国的老传统,《汉书·艺文志》说小说家者流出于稗官,是“九流”之外的第十流,但仍旧是出于“王官”即中央政府部门,不过气派不大,所以比作小稗子。《世说新语》也是这一类小说。尽管里面的大人物有名有姓,但其言行查考起来,还是传闻居多。若不叫“小说”而叫“世说”,那就既好听又符合《汉书》里关于稗官小说的说法:“街谈巷语,道听途说。”清末民初所谓社会小说、言情小说、武侠小说、侦探小说等等的分类多指长篇,短篇的叫作笔记小说,把唐人宋人的一些短文有点故事的都算进去,不论所记是真是假。外国到了现代,小说的体裁也够包罗万象了。所以这里的一些小文收入小说集不能算错。好在都没有列出姓名,是真是假,也就无须考证了。
注:金克木(1912—2000),著名学者。晚年曾写有多篇回忆性的短文,集为“化尘残影”随笔集,并附自评。文本一《国文教员》为“化尘残影”之一,文本二即“化尘残影”自评。6.下列对文本一相关内容和艺术特色的分析鉴赏,不正确的一项是A.国文教员在教科书之外自编讲义,在课堂上又往往“随意谈话”,文章重在塑造他潇洒率性的先进知识分子形象。B.国文教员讲授课文时的“发挥”,不但有他本人对诗文的独到见解,而且含有指点学生读书作文的方法。C.这篇“闲谈”文章回忆国文教员的课堂言行,清淡中有深意,其行文体现了国文教员潜移默化的影响。D.尽管也曾因为文字而经历波折,被文字纠缠了一辈子,作者始终对引领他走上文字生涯的国文教员心存感念。7.下列与文本有关的说法,正确的一项是A.蔡元培《洪水与猛兽》一文称孟子为“孟轲”,既表达了“五四”时期鲜明的反封建精神,更符合白话文的文体需要。B.《老残游记》中大明湖听说书一段,是精彩的白话小说片段,运用了多种修辞手段来渲染王小玉说书时激烈紧张的气氛。C.司马迁的《鸿门宴》写出了刘邦的决断与项羽的糊涂,直接影响到后世李清照写“生当作人杰”一诗时贬项扬刘的态度。D.金克木的“化尘残影”,在命名上同鲁迅的“朝花夕拾”有异曲同工之处,两者都隐含了追溯往事的独特意味。8.作者自评“这些小小说倒像是中国的老传统”。请结合文本二,分析作者心目中传统小说的特点。9.如欲以“一则‘新世说’”为题写一则《国文教员》的小评论,请结合文本,列出评论要点。二、古代诗文阅读(35分左右)(一)文言文阅读(本题共5小题)【示例1】阅读下面的文言文,完成10~14题。
秦将伐魏,魏王闻之,夜见孟尝君,告之曰:“秦且攻魏,子为寡人谋,奈何?”孟尝君曰:“有诸侯之救,则国可存也。”王曰:“寡人愿子之行也!”重为之约车百乘。孟尝君之赵,谓赵王曰:“文愿借兵以救魏!”赵王曰:“寡人不能。”孟尝君曰:“夫敢借兵者,以忠王也。”王曰:“可得闻乎?”孟尝君曰:“夫赵之兵非能强于魏之兵,魏之兵非能弱于赵也。然而赵之地不岁危而民不岁死,而魏之地岁危而民岁死者,何也?以其西为赵蔽也。今赵不救魏魏歃盟于秦是赵与强秦为界也地亦且岁危民亦且岁死矣此文之所以忠于大王也”赵王许诺,为起兵十万、车三百乘。又北见燕王曰:“今秦且攻魏,愿大王之救之!”燕王曰:“吾岁不熟二年矣,今又行数千里而以助魏,且奈何?”田文曰:“夫行数千里而救人者,此国之利也。今魏王出国门而望见军,虽欲行数千里而助人,可得乎?”燕王尚未许也。田文曰:“臣效便计于王,王不用臣之忠计,文请行矣。恐天下之将有大变也。”王曰:“大变可得闻乎?”曰:“燕不救魏,魏王折节割地,以国之半与秦,秦必去矣。秦已去魏,魏王悉韩、魏之兵,又西借秦兵,以因赵之众,以四国攻燕,王且何利?利行数千里而助人乎?利出燕南门而望见军乎?则道里近而输又易矣。王何利?”燕王曰:“子行矣,寡人听子。”乃为之起兵八万、车二百乘,以从田文。魏王大说曰:“君得燕、赵之兵甚众且亟矣。”秦王大恐,割地请讲于魏。因归燕、赵之兵,而封田文。
(节选自《战国策·魏策三》) 10.下列对文中画波浪线部分的断句,正确的一项是A.今赵不救魏/魏歃盟/于秦是赵与强秦为界也/地亦且岁危/民亦且岁死矣/此文之所以忠于大王也/B.今赵不救魏/魏歃盟于秦/是赵与强秦为界也/地亦且岁危/民亦且岁死矣/此文之所/以忠于大王也/C.今赵不救魏/魏歃盟于秦/是赵与强秦为界也/地亦且岁危/民亦且岁死矣/此文之所以忠于大王也/D.今赵不救魏/魏歃盟/于秦是赵与强秦为界也/地亦且岁危/民亦且岁死矣/此文之所/以忠于大王也/11.下列对文中加点的词语及相关内容的解说,不正确的一项是A.寡人意为寡德之人,在文中是魏王自称,春秋战国时期君主常如此谦称自己。B.百乘即一百辆兵车,“乘”指四马一车。“百乘”“千乘”常用作兵力的代称。C.为赵蔽的“蔽”指屏障,与《邹忌讽齐王纳谏》中“王之蔽”的“蔽”相同。D.国门,文中是实指,指魏国国都的城门;现在则用来指一个国家的边境。12.下列对原文有关内容的概述,不正确的一项是A.魏王受到强秦武力威胁之际,连夜向孟尝君问计,孟尝君表示有了诸侯的帮助,国家就可以存续下来,并表示希望替魏王出使诸侯,搬取救兵。B.孟尝君见赵王不愿出兵,劝说赵王,指出魏国每年地危民死,而赵国土地与民众一直安全,如果不救魏,赵国将面临危险,赵王这才同意出兵。C.孟尝君请燕王出兵救魏,燕王犹豫不决,孟尝君指出魏国倘若联合他国合力攻打燕国,将会对燕国十分不利。燕王听从了建议,出兵救助魏国。D.孟尝君计谋得以实现,魏王非常高兴,夸奖他短时间内搬来很多援军。秦王非常恐慌,割地给魏国,魏王于是让燕、赵援军返国,封赏孟尝君。13.把文中画横线的句子翻译成现代汉语。(1)吾岁不熟二年矣,今又行数千里而以助魏,且奈何?(2)燕不救魏,魏王折节割地,以国之半与秦,秦必去矣。14.孟尝君前往赵国、燕国借兵救魏,所采用的游说策略有什么不同?请简要概括。【示例2】阅读下面的文言文,完成10~14题。
吴汉,字子颜,南阳人。韩鸿为使者,使持节,降河北,人为言:“吴子颜,奇士也,可与计事。”吴汉为人质厚少文造次不能以辞语自达邓禹及诸将多所荐举 再三召见,其后勤勤不离公门,上亦以其南阳人,渐亲之。上既破邯郸,诛王郎,召邓禹宿,夜语曰:“吾欲北发幽州突骑,诸将谁可使者?”禹曰:“吴汉可。禹数与语,其人勇鸷有智谋,诸将鲜能及者。”上于是以汉为大将军。汉遂斩幽州牧苗曾,上以禹为知人。吴汉与苏茂、周建战,汉躬被甲持戟,告令诸部将曰:“闻鼓声皆大呼俱进,后至者斩。”遂鼓而进,贼兵大破。北击清河长垣及平原五里贼,皆平之。吴汉伐蜀,分营于水南水北,北营战不利,乃衔枚引兵往合水南营,大破公孙述。吴汉兵守成都,公孙述将延岑遣奇兵出吴汉兵后,袭击破汉,汉堕水,缘马尾得出。吴汉性忠厚,笃于事上,自初从征伐,常在左右,上未安,则侧足屏息,上安然后退舍。兵有不利,军营不完,汉常独缮檠其弓戟,阅其兵马,激扬吏士。上时令人视吴公何为,还言方作战攻具,上常曰:“吴公差强人意,隐若一敌国矣。”封汉广平侯。吴汉尝出征,妻子在后买田业。汉还,让之曰:“军师在外,吏士不足,何多买田宅乎!”遂尽以分与昆弟外家。吴汉爵位奉赐最尊重,然但治宅,不起巷第。夫人先死,薄葬小坟,不作祠堂,恭俭如此。疾笃,车驾亲临,问所欲言。对曰:“臣愚无所识知,唯愿慎无赦而已。”病薨,奏谥曰:“有司议宜以为武。”诏特赐曰忠侯。
(节选自《东观汉记》卷十)10.文中画波浪线的部分有两处需加句读,请用铅笔将答题卡上相应位置的答案标号涂黑。吴A汉B为C人D质E厚F少G文H造I次J不K能L以M辞N语O自P达Q邓R禹S及T诸U将V多W所X荐Y举11.下列对文中加点的词语及相关内容的解说,不正确的一项是A.衔枚指在口中横衔着枚,枚的形状像筷子,是古代行军时用以禁止喧哗的器具。B.差强人意,文中指表现较差、不能令人满意,后来的意思转变为勉强令人满意。C.尊重,文中是尊贵、显要的意思,现在一般表示敬重、重视,二者的意思不同。D.车驾,文中以帝王所乘车马代指帝王,与古诗文中“丝竹”代指音乐用法相同。12.下列对原文有关内容的概述,不正确的一项是A.邓禹向皇上推荐吴汉承担调发幽州军队的任务,皇上命吴汉为大将军,吴汉斩幽州牧苗曾,完成使命,皇上赞赏邓禹有知人之明。B.吴汉伐蜀,在水南水北分设大营,北营不利,合兵南营,大破公孙述,但后来被延岑袭击后方,吴汉落水,拉着马尾才得以脱险。C.吴汉为人质朴,忠心耿耿,深得皇上的信任。他跟着皇上征伐四方时,常常随从左右,小心侍卫,总是等到皇上安歇后才退出去。D.吴汉处世俭朴,恭敬谨慎,不置田产,不起巷第。他出征在外时,家人曾置买一些田产宅业,他归来后全部都分送给了故旧部属。13.把文中画横线的句子翻译成现代汉语。(1)禹曰:“吴汉可。禹数与语,其人勇鸷有智谋,诸将鲜能及者。”(2)汉还,让之曰:“军师在外,吏士不足,何多买田宅乎!”14.《后汉书·吴汉传论》用孔子的“刚毅木讷近仁”一语来赞誉吴汉,请简要概述吴汉的刚毅与木讷之处。(二)古代诗歌阅读(本题共2小题)【示例1】阅读下面这首宋词,完成15~16题。醉落魄·人日南山约应提刑懋之[注] 魏了翁无边春色。人情苦向南山觅。村村箫鼓家家笛。祈麦祈蚕,来趁元正七。 翁前子后孙扶掖。商行贾坐农耕织。须知此意无今昔。会得为人,日日是人日。[注]人日:旧俗以农历正月初七日为人日。15.下列对这首词的理解和赏析,不正确的一项是A.词人在人日约朋友去南山探春,但因年老体弱,感到此行会比较困难。B.在人日这天吹打奏乐,祈盼农桑丰收,反映了人们对美好生活的追求。C.这首词以朴实的笔触描绘当时农村的风俗景况,具有浓郁的生活气息。D.词人以议论入词,能够做到情由境出,情至论随,全词并无生硬之感。16.词人在下阕发表议论,指出如果懂得做人的道理,每天都是人日。词中谈到哪些做人的道理?请结合内容简要分析。【示例2】阅读下面这首唐诗,完成15~16题。发临洮将赴北庭留别① 岑参闻说轮台路②,连年见雪飞。春风不曾到,汉使亦应稀。白草通疏勒,青山过武威。勤王敢道远,私向梦中归。[注]①临洮:在今甘肃临潭西。北庭:唐六都护府之一,治所为庭州(今新疆吉木萨尔北)。②轮台:庭州属县,在今新疆乌鲁木齐。15.与《白雪歌送武判官归京》相比,本诗描写塞外景物的角度有何不同?请简要分析。16.诗的尾联表达了作者什么样的思想感情?对全诗的情感抒发有怎样的作用?(三)名篇名句默写(本题共1小题)【示例1】17.补写出下列句子中的空缺部分。(1)鲍照《拟行路难》(其四)以“ , ”两句起兴,由平凡的日常生活现象引发感慨。(2)曹操《短歌行》中表示希望尽可能多地接纳人才的名句“ , ”,由仿写《管子》中的“海不辞水,故能成其大;山不辞土石,故能成其高”而来。(3)李白对谢灵运十分推崇,常常在诗中称他为“谢公”,如“ , ”。三、语言文字运用(20分左右)(一)语言文字运用I【示例1】阅读下面的文字,完成18~20题。
科学家栾恩杰当年高考时报考的是电机系,因为服从国家安排改学自动控制,从此与国防和航天事业有了 ① 。
20世纪60年代,栾恩杰到第七机械工业部工作后参与的第一个重大任务就是我国潜地导弹“巨浪一号”的研制。潜地导弹作为秘密武器,在欧美国家是 ② 的国防项目,鲜有资料可供借鉴。在没有国外技术援助、自身又缺乏技术力量的情况下,整个团队按照先在陆上发射台发射、再把导弹装进发射筒以模拟水下发射环境、最后进行潜艇发射的规划开始了“巨浪一号”的研制攻关。这三步被称为“台、筒、艇”,但每一步都失败过。
失败在航天领域的研发过程中是 ③ 的。栾恩杰从导弹研究的技术员到中国探月工程首任总指挥,经历过各种各样的失败,大到火箭里面的特殊装置出现问题,小到一个插头插错了,这些失败意味着什么?意味着多少个日夜的辛苦付之一炬,意味着接下来的工作更加艰苦卓绝,意味着你在世界的航天格局中可能突然之间换了赛道。栾恩杰认为:失败也是在给我们上课,当问题一一解决的时候,成功就在我们前面。18.请在文中横线处填入恰当的成语。19.请将文中画波浪线的部分改成几个较短的语句。可以改变语序、少量增删词语,但不得改变原意。20.文中画横线的句子使用了设问和排比的修辞手法,请结合材料简要分析其表达效果。【示例2】阅读下面的文字,完成18~19题。
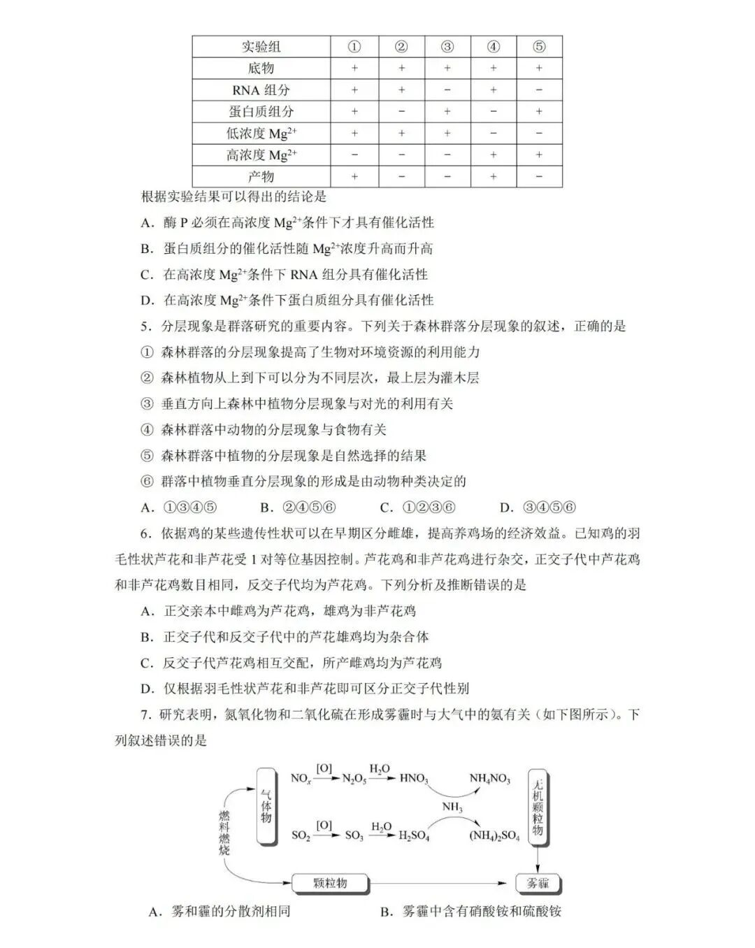
“飞天梦永不失重,科学梦张力无限。”2022年3月23日下午,第三次“天宫课堂”如约举行。在约400公里高的环地球轨道上,神舟十三号航天员翟志刚、王亚平、叶光富三人携手开讲,在近一个小时的授课过程中,丰富多彩的科学实验在现场演示,还以天地连线的方式回答了地面学生的问题,并通过多种媒体平台,向全球同步直播此次“天宫课堂”。
抛出去的北京冬奥会吉祥物“冰墩墩”没有沿抛物线方向下降、坠落,而是给人以沿着直线匀速运动的感觉。植物油与水在小瓶中混合后不能自然分离,而用绳子拴住瓶子甩上一阵后,水与油成功分离……第三次“天宫课堂”这些 ① 的瞬间启发很多学生不断思考、回味,兴趣盎然地追寻背后的科学道理。
“天宫课堂”开始于2013年6月20日。彼时,神舟十号航天员王亚平在同伴的配合下,华丽转身为 ② 的科学课教师,在天宫一号空间实验室进行了中国首次太空授课,演示了失重环境下独特的物理现象,并和地面的学生进行了 ③ 的天地互动交流。此后,又于2021年和今年两度开课,大大激发了广大青少年探求科学规律、探索宇宙奥秘的热情。18.请在文中横线处填入恰当的成语。19.文中画横线的部分有语病,请进行修改,使语言表达准确流畅。可少量增删词语,不得改变原意。(二)语言文字运用II【示例1】阅读下面的文字,完成21~22题。
节日期间,无论是家人团圆,还是老友欢聚,“吃”往往是必不可少的。因此,节后很多人会增添新的烦恼,那就是“节日肥”“过年肥”,减肥也就提到日程上来。事实上,生活中你会发现,有许多整天嚷嚷着要减肥或者正在减肥的人,其实根本不胖,反而是一些真正应该减肥的人对此却毫不在意。那么,怎么判断是否需要减肥呢?从医学角度来说,身材是否肥胖, ① 。体质指数是用体重千克数除以身高米数之平方而得出的数字。国人的健康体质指数为18.5~23.9,如果低于18.5,就是偏瘦,不需要减肥,而高于23.9,就可以考虑减肥了。
提到减肥,不少人都为之“奋斗”过,节食、跳绳、跑步都是常用的减肥方法。临床中还发现,很多人用不吃晚饭来减肥,这种方式不但难以长期坚持, ② ,有人就因此得了严重的胃病。而且,如果以后恢复吃晚饭, ③ ,甚至比以前更胖。不仅如此,不吃晚餐,营养素供给不足,蛋白质供应下降,肌肉量也会随之减少。体重反弹后,在同样的体重下,体脂率反而会比减肥前更高。因此,减肥一定要讲究科学。21.下列句子中的“你”和文中画横线处的“你”,用法相同的一项是A.你要觉得这段话对深化文章的主题没什么帮助,就删了吧。B.听了老师的话,三个人你看看我,我看看你,都不吭声了。C.他是个非常用功的同学,尤其是钻研精神叫你不得不佩服。D.请你选三名学生参加今年五月的“青春和梦想”演讲比赛。22.请在文中横线处补写恰当的语句,使整段文字语意完整连贯,内容贴切,逻辑严密,每处不超过10个字。【示例2】阅读下面的文字,完成20~22题。
这小城并不怎样繁华,只有两条大街,一条从南到北,一条从东到西,而最有名的算是十字街了。十字街口集中了全城的精华。十字街上有金银首饰店、布庄、油盐店、茶庄、药店,也有拔牙的洋医生。
这小城里边,以前住着我的祖父,现在埋着我的祖父。
我生的时候,祖父已经六十多岁了。我长到四五岁,祖父就快七十了。我还没有长到二十岁,祖父就七八十岁了。祖父一过了八十,祖父就死了。
从前那后花园的主人,而今不见了。
那园里的蝴蝶,蚂蚱,蜻蜓,也许还是年年仍旧,也许现在完全荒凉了。
小黄瓜,大倭瓜,也许还是年年地种着,也许现在根本没有了。
那早晨的露珠是不是还落在花盆架上,那午间的太阳是不是还照着那大向日葵,那黄昏时候的红霞是不是还会一会工夫会变出来一匹马来,一会工夫会变出来一匹狗来,那么变着。
这一些不能想象了。20.文中写到自己的祖父,没有一处使用“他”,这样写有什么好处?21.文中画横线的部分,突出了“祖父”的衰老死亡和“我”的成长是一个同时发生的、逐渐变化的过程,这一表达效果是怎么取得的?22.文中画波浪线的部分,除比拟外还使用了哪种修辞手法?请结合原文分析其表达效果。
上一篇:20几岁女人要懂得的人情世故
下一篇:桂林成人舞蹈培.,桂林成人舞蹈培.机构哪家好
最近更新生活资讯
- 反转再反转,这部科幻末世灾难片真的爽
- 快捷指令sky电影捷径库
- 2021《自然》年度十大人物:塑造科学,造福社会
- 千里单骑救萝莉却被捕,“正义使者”成了谁的牺牲品?
- 浪漫爱情励志人生 最震撼人心的十部日剧(图)
- 短篇小说(家庭伦理)
- 推动农业绿色低碳循环发展 推动农业绿色发展、协调发展
- 资料:成奎安电影作品《灯草和尚》(1992)
- 稻盛和夫《活法》1
- 合肥市第六中学2019-2020学年下学期2019 级高一年级线上线下教学衔接学
- 全网的电视剧,电影和动漫无偿观看(每年的都有哦)
- 理想国
- 刺激!梅州首部限制级伦理微电影《幻镜》网络首映!
- 男人为何迷恋女人胸部?
- 陆小曼与林徽因:都是富养的女儿,差别在哪里?
- 问题已被解决?
- 看了多少烂片,才找出这92部经典!
- 金高银:怎么从拿8个电影奖的怪物新人沦为了被众嘲的“资源咖”?
- 猎天下第2部:河阴之变
- 封神演义读后感100字(五篇)
- 又一部岛国神作,堪称校园版《权力的游戏》!
- 【全面解读】2022年以后,再无“国产”BCBA?
- 鬼文化(商代的帝王文化))
- 豆瓣9.2分年度第一佳片,每一秒都是夏日初恋的味道
- 社会的重器:性侵犯罪信息统一查询平台,还校园一片蓝天